Германиевые УНЧ

Регистрация
12 Ноя 2019
Сообщения
28,310
Реакции
13,621
Репутация
395
Не ,термостат,это отличная идея АВАРИЙНОГО отключения.У этих таблеток дельта большая (гистерезис) градусов 20.
сПРОШУ НА БАЗАРЕ насчет термостатов градусов на 60-70. Есть у нас лавка одна уникальная, там все есть.
 

ginalex

1 ранг
Регистрация
2 Мар 2020
Сообщения
1,369
Реакции
638
Репутация
52
А вообще параллельно нижнему омному резюку подключить миливольтметр красивый ,со шкалой в А и вынести его на переднюю панель,как у маранца.
 
Регистрация
12 Ноя 2019
Сообщения
28,310
Реакции
13,621
Репутация
395
Прекрасная идея, именно так и контролирую первым делом поведение усилителя, вы в точку.
Кто , кроме хозяина усилителя, забеспокоится о превышении тока покоя, если этот ток выведен на стрелочники , да с подсветкой! (y) (y) (y)
 

yes1111

2 ранг
Регистрация
24 Дек 2020
Сообщения
203
Реакции
87
Репутация
7
Возраст
59
Страна
Украина
Имя
Олег
Прекрасная идея, именно так и контролирую первым делом поведение усилителя, вы в точку.
Кто , кроме хозяина усилителя, забеспокоится о превышении тока покоя, если этот ток выведен на стрелочники , да с подсветкой! (y) (y) (y)
Хозяин может тоже не усмотреть в разгар веселья. Аварийное отключение, безусловно, спасет аппарат. Но гости останутся недовольны, для них это будет просто внезапный и непредвиденный облом.
 
Регистрация
13 Окт 2019
Сообщения
5,505
Реакции
1,580
Репутация
107
Возраст
68
Страна
Россия
Город
Свердловкая обл.
Предупреждений
5
В "Вегу" большие радиаторы НЕ надо, этих хватит. И терморезистор в Корвете стоит, 33 ома.
В 1974г в военторг у нас завезли Корвет-стерео, его даже в продажу не пустили, весь тогдашние меломаны разобрали, экспортный вариант назывался "Rigonda-Corvette". Тогда кроме Веги-101 ничего и не было, и Аккорды, все одна схема, усилитель Лина 1956г...
ПС: лучшая "термостабилизация" Худа, когда ее НЕТ, с 1969г известно
 
Регистрация
12 Ноя 2019
Сообщения
28,310
Реакции
13,621
Репутация
395
Хозяин может тоже не усмотреть в разгар веселья. Аварийное отключение, безусловно, спасет аппарат. Но гости останутся недовольны, для них это будет просто внезапный и непредвиденный облом.
Для разгара веселья есть лампач, которому нагрев -привычное дело.
 

Никитич

1 ранг
Регистрация
28 Ноя 2019
Сообщения
796
Реакции
506
Репутация
49
Возраст
65
Регистрация
13 Окт 2019
Сообщения
5,505
Реакции
1,580
Репутация
107
Возраст
68
Страна
Россия
Город
Свердловкая обл.
Предупреждений
5
Я ненавижу БЕЗ ООСные, остальное нормально
 

Dutch

2 ранг
Регистрация
6 Янв 2021
Сообщения
173
Реакции
114
Репутация
1
Возраст
60
Страна
ДНР
Город
Донецк
Имя
Олег
:)
 

Вложения

  • GH.JPG
    GH.JPG
    64.4 KB · Просмотры: 366
Регистрация
12 Ноя 2019
Сообщения
28,310
Реакции
13,621
Репутация
395
Идея схемы Худа в изящной простоте, но одновременно там все непросто. И отказаться от привычных двоек и троек на выходе = дать драйверу тока выше крыши и применить на выходе триоды с высоким усилением. Тогда получим нормальную схему. А в какой режим перевести выходные триоды- дело личное. Хоть в В.
 
Регистрация
12 Ноя 2019
Сообщения
28,310
Реакции
13,621
Репутация
395
Скорректировал.
По такой же схеме сделан корректор Dual TVV-47 . Первая схемка, которая зазвучала сразу и классно. после тупорылого веговского корректора и разных из журнала Радио.
 

ginalex

1 ранг
Регистрация
2 Мар 2020
Сообщения
1,369
Реакции
638
Репутация
52
Во первых ,для пьянок -гулянок есть другая акустика и усилитель а AB классе.
Но данная акустика на малой мощности не поёт так- как маломощная с лёгкой подвижкой.А 90 % времени я слушаю музыку до Ватта .Те,кто мечтает иметь одну систему для гулянок и тихой прослушки-разочарую,не получится.Раньше буржуи ОБЯЗАТЕЛЬНО указывали в ТХ МИНИМАЛЬНУЮ мощность. Было это с середины 60-Х до начала 80-Х.Особенно немцы.
 

Никитич

1 ранг
Регистрация
28 Ноя 2019
Сообщения
796
Реакции
506
Репутация
49
Возраст
65
Юрий, что то не вкурю что послужило основой для твоего ушника, скорее вариант Александра.
И почему бы не задать ток покоя 550мА?
 

Вложения

  • GH .png
    GH .png
    2.5 MB · Просмотры: 355
  • GH.JPG
    GH.JPG
    64.4 KB · Просмотры: 403
  • LH Ge AB.GIF
    LH Ge AB.GIF
    11.3 KB · Просмотры: 418
  • p605_Страница_7.png
    p605_Страница_7.png
    114.7 KB · Просмотры: 392

Dutch

2 ранг
Регистрация
6 Янв 2021
Сообщения
173
Реакции
114
Репутация
1
Возраст
60
Страна
ДНР
Город
Донецк
Имя
Олег
И почему бы не задать ток покоя 550мА?
500mA для П605 по звуку - то, что доктор прописал, только в этой схеме уже и так паспортный максимум пэшестьсотпятого в 3Вт достигается.
Вот если бы питание 12 вольт, тогда 500mA к месту.
 
Последнее редактирование:
Регистрация
13 Окт 2019
Сообщения
5,505
Реакции
1,580
Репутация
107
Возраст
68
Страна
Россия
Город
Свердловкая обл.
Предупреждений
5
И что???
Мой нормальный, и класс АВ.
IMG_1799.jpg

Олег, не забудьте про мощность 47 Ом, на нем 3 Вт, 2х2 Вт МЛТ, С2-23 т.п., но советские. Можно 3х2 Вт...
 
Последнее редактирование модератором:

ginalex

1 ранг
Регистрация
2 Мар 2020
Сообщения
1,369
Реакции
638
Репутация
52
При исходных номиналах (R2 = 4,3 К, R10 = 180 Ом):
I (R2) = 3,05 мА,
I (R10) = 34,8 мА,
Io = 620 мА

При R2 = 6 К, R10 = 390 Ом:
I (R2) = 2,25 мА,
I (R10) = 23,2 мА,
Io = 366 мА

В обоих случаях ноль на выходе.
YES1111, посмотрите пожалуйста, что произойдёт ,если поднять напряжение до 40 В и увеличить сопротивление нагрузки до 16 Ом.. Как тогда изменятся номиналы? Для германия будет супер -это его режим и вопрос перегрева отпадёт сам собой,т.к ток покоя будет меньше.
 
Регистрация
13 Окт 2019
Сообщения
5,505
Реакции
1,580
Репутация
107
Возраст
68
Страна
Россия
Город
Свердловкая обл.
Предупреждений
5
Никитич, почти все детали собраны на Худа 1969г, естесвенно кремний, и за основу Худ-Эллиотт
 

Вложения

  • p36-a-sch.gif
    p36-a-sch.gif
    7.9 KB · Просмотры: 314

yes1111

2 ранг
Регистрация
24 Дек 2020
Сообщения
203
Реакции
87
Репутация
7
Возраст
59
Страна
Украина
Имя
Олег
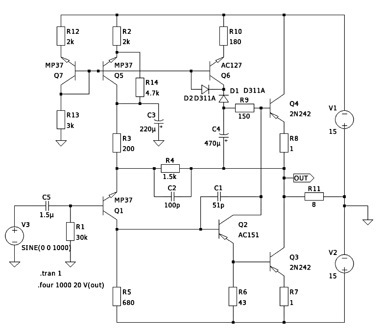
Текущие вести с полей. Прикрутил управление током к схеме А.Б. (сугубо виртуально, естественно - поскольку макетировать не на чем).
Снимок экрана в 2021-03-26 04-25-44.png
Снимок экрана в 2021-03-26 04-41-50.png
1. Хорошие новости: при изменении токозадающего резистора (R13) от 3 до 6 кОм ток покоя меняется от 530 мА до 270 мА. При этом постоянное напряжение на выходе изменяется от 48 до 78 мВ.
2. Плохие новости: коэффициент гармоник вырос с 0,65% в исходной схеме до 2,28%. Если радикально уменьшить его не удастся, то вся дальнейшая затея в эту сторону явно лишена смысла.
YES1111, посмотрите пожалуйста, что произойдёт ,если поднять напряжение до 40 В и увеличить сопротивление нагрузки до 16 Ом.. Как тогда изменятся номиналы? Для германия будет супер -это его режим и вопрос перегрева отпадёт сам собой,т.к ток покоя будет меньше.
Попробую, но позже. Сейчас весь пар ушел в свисток с зеркалами, будь они неладны.
 

Вложения

  • bokarev_07.zip
    1.4 KB · Просмотры: 172
Регистрация
13 Окт 2019
Сообщения
5,505
Реакции
1,580
Репутация
107
Возраст
68
Страна
Россия
Город
Свердловкая обл.
Предупреждений
5
Токовые зеркала в ход пошли, оно НАДО?!?

Вчера промерял бета SC5200 у шести транзюков, которые стояли в Кардане 2002г, даже неинтересно... у всех, бета 110 при токе 400ма
 

yes1111

2 ранг
Регистрация
24 Дек 2020
Сообщения
203
Реакции
87
Репутация
7
Возраст
59
Страна
Украина
Имя
Олег
Токовые зеркала в ход пошли, оно НАДО?!?

Вчера промерял бета SC5200 у шести транзюков, которые стояли в Кардане 2002г, даже неинтересно... у всех, бета 110 при токе 400ма
Вот и решил посмотреть - надо или нет. По крайней мере, я попытался. Фактически, там нужно не зеркало, как таковое, а электрически управляемый сдвоенный переменный резистор с особым образом согласованными передаточными характеристиками. Пока что лучшего решения не придумал. Повторяю: цель всей этой пляски - управлять током покоя, не нарушая при этом баланс по постоянному току, чтобы можно было внедрить эффективную термокомпенсацию. Например, прикрутивши терморезистор к радиаторам. И чтобы выход при изменении температуры не перекособочивался. Если годное решение будет найдено, то изыщу живые транзисторы и проверю его на макете. Нет - ну, так и будет.

Если уважаемые участники форума сочтут данные изыскания бесполезным флудом, то выкладывать далее подобные страдания я не буду, проверю идею чисто для себя.
 
Последнее редактирование:
Регистрация
13 Окт 2019
Сообщения
5,505
Реакции
1,580
Репутация
107
Возраст
68
Страна
Россия
Город
Свердловкая обл.
Предупреждений
5
Класс В, АВ термокомпенсацию все делают, терморезистор, или диоды, или транзистор, или комбинация нескольких способов враз, кого приспичит. Не делает никто термокомпенсацию Худа...
 

yes1111

2 ранг
Регистрация
24 Дек 2020
Сообщения
203
Реакции
87
Репутация
7
Возраст
59
Страна
Украина
Имя
Олег
Класс В, АВ термокомпенсацию все делают, терморезистор, или диоды, или транзистор, или комбинация нескольких способов враз, кого приспичит. Не делает никто термокомпенсацию Худа...
"Никто не делает" не всегда автоматически означает: "это невозможно". Насчет способов термокомпенсации классов B и AB я в курсе с пионерского детства (это примерно середина 70-х).

Повозить мышкой и понажимать на кнопочки несколько ночей законом не возбраняется. А в процессе - кто знает, может, и замечу что-то такое, на что раньше не обращали внимания. 99%, что нет. Но - мало ли?
 
Последнее редактирование:

yes1111

2 ранг
Регистрация
24 Дек 2020
Сообщения
203
Реакции
87
Репутация
7
Возраст
59
Страна
Украина
Имя
Олег
Регистрация
12 Ноя 2019
Сообщения
28,310
Реакции
13,621
Репутация
395
А если посадить П605 на радиатор к выходным?
Категорически нет. Идет лавинообразный рост тока . Наоборот, нужно охлаждать 605й, радиатор ему с запасом. Тогда нет саморазогрева.
 

KSV

1 ранг
Регистрация
10 Июн 2020
Сообщения
7,000
Реакции
7,238
Репутация
257
Страна
Россия
Город
Москва
Имя
Сергей
1) Токовые зеркала в ход пошли, оно НАДО?!?
2) бета SC5200 у шести транзюков, у всех, бета 110 при токе 400ма
1) интуиция подсказывает, что это к добру не приведёт,
как хорошая схема, тут же армия симуляторных "улучшателей". Лучше бы улучшали плохие усилители.
2) сегодня по разумным ценам можно купить отличные транзисторы (если повезёт т. к. вероятность подделки - высочайшая). Вот кусочек моих замеров. Три правых столбца - усиление при токе коллектора 20 мА, 200 мА и 2 А. Например, для 2SA1386 это 133, 133,129.

tran.gif
 
Регистрация
12 Ноя 2019
Сообщения
28,310
Реакции
13,621
Репутация
395
Текущие вести с полей. Прикрутил управление током к схеме А.Б. (сугубо виртуально, естественно - поскольку макетировать не на чем).
Посмотреть вложение 12959
Посмотреть вложение 12960
1. Хорошие новости: при изменении токозадающего резистора (R13) от 3 до 6 кОм ток покоя меняется от 530 мА до 270 мА. При этом постоянное напряжение на выходе изменяется от 48 до 78 мВ.
2. Плохие новости: коэффициент гармоник вырос с 0,65% в исходной схеме до 2,28%. Если радикально уменьшить его не удастся, то вся дальнейшая затея в эту сторону явно лишена смысла.

Попробую, но позже. Сейчас весь пар ушел в свисток с зеркалами, будь они неладны.
Пар в свисток - это про меня.
Перебрал гору чужих схем, в поисках простой, надежной и защищенной от КЗ схемы усилителя.
Последняя надежда была на схему Арасланова . До выходных транзисторов все было спокойно.
И хорошо, что наученный печальным опытом, защитил схему слабенькими резисторами по питанию. Иначе получил бы фейерверк из тошибовских шикарных триодов.
Ладно, я как бы что-то понимающий, а если дилетант спаяет и включит? Генерация зверская, транзисторы вспыхивают в долю секунды, потом дым и клочки от деталей.
 

Вложения

  • Araslanov-amp-ldsound.ru-1.png
    Araslanov-amp-ldsound.ru-1.png
    42.5 KB · Просмотры: 274

ginalex

1 ранг
Регистрация
2 Мар 2020
Сообщения
1,369
Реакции
638
Репутация
52
Постараюсь внести некоторую ясность в эту тему,чтоб остальным сократить тернистый путь под названием JLH и другие.(ламп всё ниже написанное это не касается,т.к. сравнений не проводилось).
Ещё несколько лет назад путём многократных разных прослушиваний было выявлены мною и моими сотоварищами следующие моменты:
1)Мощные усилители на малой громкости хорошо петь не могут.Поэтому для выбора при компового уся и для постоянного домашнего прослушивания пришлось прослушать много разных импортных маломощных усилителей с разной фирменной акустикой,на выявление лучшего комплекта.Всего в прослушке участвовало около 25 вариантов усилителей и 20 акустики.Был собран и JLH 1969 на 3055 (NOS от Моторолла).На все изыскания ушло несколько лет.
2)Было выявлено,что все простые схемы на 5-4 транзисторах поют лучше сложных,хоть и имеют худшие параметры.
3)Германиевые усилители значительно лучше кремниевых,но что интересно,первые кремниевые транзисторы звучат похоже на германиевые,с чуть лучшим верхом,и чуть худшим низом (обобщённо).
4)На результат прослушивания в большей степени влияет,не на чём сделан усилитель,а на сколько АС состыковывается(я бы даже сказал спевается) с данным усилителем.Например Leak 30 с B&W DM1 (результат -так себе),JLH и B&W DM1 (отлично),LUXOR 104 (на альнико) с JLH(не очень),Leak 30 c LUXOR 104 (ОЧЕНЬ круто и на голову лучше DM1 c Худом в связке).Позже с разной альнико акустикой пробовались несколько разных усилителей с межкаскадными трансами. Все они играли лучше кремниевого JLH.Худ пел чистенько,плоскенько не выразительно,как-то мёртвенько и как-то медленно.
5)Лучшими по звуку оказались 2 вида усилителей на германии:это усилители по схеме Линна с первым кремниевым BC109C транзистором.И усилители с межкаскадными трансформаторами .Вых транзисторы которых имели частоты от 0.5-1 мГц.Усилители на отечественных транзисторах в виду их низкочастотности соответственно неважного звука в прослушках не участвовали. Отслушивался только один по схеме Цихесели на П217 ОС-не вдохновил.Те усилители,которые имели полевики на выходе на ВЧ имели некоторую вуаль (об этом говорил ещё LINX) и какую-то лёгкую компрессию в звуке.
6) Всё выше написанное моё личное мнение ,но оно полностью совпадает с мнением ещё нескольких человек,которые проводили подобные "изыскания".Постораюсь из нета найти (мнения) и выложить сюда.
7)Из всего выше написаного интересна только схема на германии и желательно на 16 Ом.Т.к. именно в ней будет ниже искажения и терморегуляцию можно сделать простым включением вентилятора с авторегулировкой оборотов.
 

ginalex

1 ранг
Регистрация
2 Мар 2020
Сообщения
1,369
Реакции
638
Репутация
52
А не надо,искать 16 Омные дины.Нужно найти два (нч) хороших на 8 Ом ом последовательно,а между ними можно всунуть качественный ширик на самарий кобальте как из относительно дорогих вариантов но с предсказуемым результатом динамики Нирвана.Но можно и и на керамике найти .У Изофона были,у Виго,Филипса.(На нч 16 ом обязательно, а на вч и сч потребляется очень немного,думаю и меньше можно ,ведь через кондёр всё пойдёт,как минимум,а то и резистор ещё придётся ставить.

С динамиками конечно проблема,но решаемая.А иначе имея всё средненькое никогда не получить лучшее.
На Ебае в Англии бывают очень хорошие овалы на 16 Ом на самарий кобальте и поздние версии на керамике EMI RTVC 350 (их размер 34.3см х 20.6см).Я их не измерял(нет технической возможности) Ставились в самые первые мониторы Бивней и Роллс-Ройсы того времени.Пара NOS проскакивала за 53 фунта.
 

Никитич

1 ранг
Регистрация
28 Ноя 2019
Сообщения
796
Реакции
506
Репутация
49
Возраст
65

Статистика форума

Темы
3,091
Сообщения
235,938
Пользователи
2,386
Новый пользователь
Тула
Сверху Снизу