Германиевые УНЧ

ginalex

1 ранг
Регистрация
2 Мар 2020
Сообщения
1,369
Реакции
638
Репутация
52
К

Какие ВВ-шники собирали ?
Из ВВ 89г.Он играл лучше всех кремниевых Корветов,кои у меня были все модели.Но хороший германиевый играет еще лучше,я бы сказал по другому,с более правильной тембральной плотностью и основательно.у кремния звук тощий и не интересный.
 

ВАР

2 ранг
Регистрация
5 Май 2023
Сообщения
387
Реакции
240
Репутация
17
Страна
Украина
Город
Киев
Встретился ещё один вариант перепёлкинской схемы. С ГТ806 понятно, что всё хорошо. Удивительно, что и с дубовыми П217 тоже очень даже... Со слов автора усилитель работает в В классе (?). Источник тут: https://www.qrzua.club/viewtopic.php?p=2227#p2227
 

Вложения

  • Classic Ge217 V7.jpg
    Classic Ge217 V7.jpg
    91.3 KB · Просмотры: 59
  • Ge217 5v V7.jpg
    Ge217 5v V7.jpg
    54.7 KB · Просмотры: 56
  • Classic Ge806 V10.jpg
    Classic Ge806 V10.jpg
    100.8 KB · Просмотры: 59

юан8

1 ранг
Регистрация
9 Мар 2024
Сообщения
3,186
Реакции
760
Репутация
51
Страна
РФ
Город
Санкт-Петербург
Имя
Юрий
Предупреждений
2
Удивительно, что и с дубовыми П217 тоже очень даже..
пусть на 10кгц покажет))))) если успеет))) хуже 217 нет уже ничего из сплавных
да и тут спектр гавно длинный хвост гармошек
 

alexsan

2 ранг
Регистрация
6 Апр 2024
Сообщения
971
Реакции
207
Репутация
16
Возраст
56
Страна
Казахстан
Город
Павлодар
Имя
Александр
Вот эта сделал на германии
161112793896963222.jpg
 

юан8

1 ранг
Регистрация
9 Мар 2024
Сообщения
3,186
Реакции
760
Репутация
51
Страна
РФ
Город
Санкт-Петербург
Имя
Юрий
Предупреждений
2
Последнее редактирование:

alexsan

2 ранг
Регистрация
6 Апр 2024
Сообщения
971
Реакции
207
Репутация
16
Возраст
56
Страна
Казахстан
Город
Павлодар
Имя
Александр
примитив,можно лучше
и без резисторов в эмиттерах сгорят выходники германиевые

Нет все отлажено и работает питание 36в выхлоп 10ватт чистого звука.
 

юан8

1 ранг
Регистрация
9 Мар 2024
Сообщения
3,186
Реакции
760
Репутация
51
Страна
РФ
Город
Санкт-Петербург
Имя
Юрий
Предупреждений
2

Вложения

  • Anti-JLHпервый ватт А лайт чисто герм.png
    Anti-JLHпервый ватт А лайт чисто герм.png
    31.9 KB · Просмотры: 47
  • leak доработка кп304а.gif
    leak доработка кп304а.gif
    26.8 KB · Просмотры: 43

alexsan

2 ранг
Регистрация
6 Апр 2024
Сообщения
971
Реакции
207
Репутация
16
Возраст
56
Страна
Казахстан
Город
Павлодар
Имя
Александр
Зачем если эта что привел схема стабильно работает,мне хватает,для разнообразия послушать.
 

юан8

1 ранг
Регистрация
9 Мар 2024
Сообщения
3,186
Реакции
760
Репутация
51
Страна
РФ
Город
Санкт-Петербург
Имя
Юрий
Предупреждений
2
так в ней вч гавно,цик цик
еще лучше не 703/705 а АД161\162 на выход
 

alexsan

2 ранг
Регистрация
6 Апр 2024
Сообщения
971
Реакции
207
Репутация
16
Возраст
56
Страна
Казахстан
Город
Павлодар
Имя
Александр
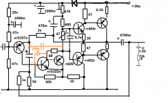
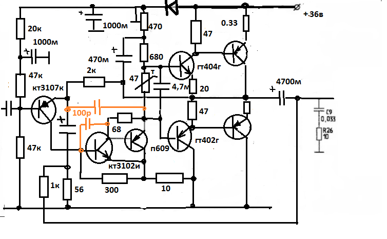
Нее в схеме я поставил гт404-402 а на выхлоп поставил гт-813.
 

юан8

1 ранг
Регистрация
9 Мар 2024
Сообщения
3,186
Реакции
760
Репутация
51
Страна
РФ
Город
Санкт-Петербург
Имя
Юрий
Предупреждений
2
с 813 да будет не плохо,я думал 214,но все равно попробуй буфер повторитель на п609б перед 402\404 будет на много лучше там просто и вольтодобавку сделай
 

Вложения

  • германец 403.png
    германец 403.png
    46 KB · Просмотры: 30

alexsan

2 ранг
Регистрация
6 Апр 2024
Сообщения
971
Реакции
207
Репутация
16
Возраст
56
Страна
Казахстан
Город
Павлодар
Имя
Александр
Так у меня еще в УН нагружен на ИТ.
 

юан8

1 ранг
Регистрация
9 Мар 2024
Сообщения
3,186
Реакции
760
Репутация
51
Страна
РФ
Город
Санкт-Петербург
Имя
Юрий
Предупреждений
2
Так у меня еще в УН нагружен на ИТ.
где там ИТ не вижу?????УН нагружен на R11(R25)=4.7к даже вольтодобавки нет
п609 работает в А классе и это практически тройка,локанти нельзя тут сделать тк нет вч пары германиевой (надо быстрее чем 402\404) поэтому ставим однотактный повторитель на п609
 
Последнее редактирование:

alexsan

2 ранг
Регистрация
6 Апр 2024
Сообщения
971
Реакции
207
Репутация
16
Возраст
56
Страна
Казахстан
Город
Павлодар
Имя
Александр
На базе этой схемы и платы от мелодии ,ну вот валялись такие вот сделал .
 

юан8

1 ранг
Регистрация
9 Мар 2024
Сообщения
3,186
Реакции
760
Репутация
51
Страна
РФ
Город
Санкт-Петербург
Имя
Юрий
Предупреждений
2
На базе этой схемы и платы от мелодии ,ну вот валялись такие вот сделал
ну так вместо R11 поставь два резистора 2к и 2.7к и с точки их соединения кондер вольтодобавки на выход разве сложно переделать? а буфер тоже можно втулить навесом на компактном вд140
 

alexsan

2 ранг
Регистрация
6 Апр 2024
Сообщения
971
Реакции
207
Репутация
16
Возраст
56
Страна
Казахстан
Город
Павлодар
Имя
Александр
А зачем вот будет еще такой проект тогда посмотрим.
 

юан8

1 ранг
Регистрация
9 Мар 2024
Сообщения
3,186
Реакции
760
Репутация
51
Страна
РФ
Город
Санкт-Петербург
Имя
Юрий
Предупреждений
2
а зачем такая схема? лишь бы собрать?и валялась место занимала, я такие платы обычно выбрасываю или дорабатываю на сколько можно,даже работающие заводские
 

Динозавр

1 ранг
Регистрация
31 Янв 2023
Сообщения
2,948
Реакции
872
Репутация
52
Страна
Россия
Город
станица Пашковская
Имя
Александр
Предупреждений
3
Радиотехника УНЧ0:)
Она же Тоби/Динсдейл 1963, она же Электрон20, она же Корвет-стерео, она же Вильма303... (имя им легион))).
 

Samodelkin

2 ранг
Регистрация
2 Дек 2022
Сообщения
694
Реакции
304
Репутация
27
Возраст
72
Страна
Россия
Город
Зеленоград
Имя
Андрей
Пример из жизни.
Но в этом варианте я наоборот Gerманские транзисторы выкинул.
P.S. Слабонервным не пугаться, плата мощника не из Арии, из Мелодии(?)
Пост 7042.
 

Вложения

  • IMG_20240928_234255.jpg
    IMG_20240928_234255.jpg
    449.6 KB · Просмотры: 50
  • IMG_20240929_000549.jpg
    IMG_20240929_000549.jpg
    346.4 KB · Просмотры: 52
  • IMG_20241015_172728.jpg
    IMG_20241015_172728.jpg
    392.1 KB · Просмотры: 50

Статистика форума

Темы
3,091
Сообщения
235,954
Пользователи
2,386
Новый пользователь
Тула
Сверху Снизу