Германиевые УНЧ

юан8

1 ранг
Регистрация
9 Мар 2024
Сообщения
3,186
Реакции
760
Репутация
51
Страна
РФ
Город
Санкт-Петербург
Имя
Юрий
Предупреждений
2
Хорошее решение цепи смещения (на кремний и отсутствие ООС не обращайте внимания)))
на кремнии смысла нет,да еще тошибу...транс от безысходности ставят,когда нет нпн германия и нужно быстро закрывать тупые выходники,а в данных схемах 1943\5200 идиотизъм
 

Динозавр

1 ранг
Регистрация
31 Янв 2023
Сообщения
2,948
Реакции
872
Репутация
52
Страна
Россия
Город
станица Пашковская
Имя
Александр
Предупреждений
3
на кремнии смысла нет
Резистор в цепи смешения заменён на два и добавлен фильтрующий конденсатор.
Остальные схемы- с включением выходного транзистора с общей базой (на типы внимания не обращайте))).
 

юан8

1 ранг
Регистрация
9 Мар 2024
Сообщения
3,186
Реакции
760
Репутация
51
Страна
РФ
Город
Санкт-Петербург
Имя
Юрий
Предупреждений
2
Остальные схемы- с включением выходного транзистора с общей базой
на х...я с ОБ? выходное высокое....проще обычный лампадник сделать
а тут и лампа,и транс и питалово надо высоковольтное,да еще радиаторы- нах этот гемор?
 
Регистрация
23 Май 2020
Сообщения
2,402
Реакции
1,050
Репутация
70
Предупреждений
1
на х...я с ОБ? выходное высокое....проще обычный лампадник сделать
а тут и лампа,и транс и питалово надо высоковольтное,да еще радиаторы- нах этот гемор?
Простите-извините, так на лампы тоже желательно радиаторы ставить с окошком для контроля нагрева
 

Динозавр

1 ранг
Регистрация
31 Янв 2023
Сообщения
2,948
Реакции
872
Репутация
52
Страна
Россия
Город
станица Пашковская
Имя
Александр
Предупреждений
3
Ограничения Китая на экспорт германия для западных стран, который используется в производстве электроники и военной техники, привели к рекордному росту цен на металл. Об этом сообщает Financial Times (FT).
По информации аналитического агентства Fastmarkets, стоимость германия увеличилась до почти 5000 долларов за килограмм, что существенно превышает цену, зафиксированную в начале 2023 года — тогда она составляла немного более 1000 долларов. В сентябре текущего года отмечен рекордный уровень цен на этот металл за весь период мониторинга Fastmarkets с 2011 года.
 
Регистрация
12 Ноя 2019
Сообщения
28,305
Реакции
13,619
Репутация
395
Ограничения Китая на экспорт германия для западных стран, который используется в производстве электроники и военной техники, привели к рекордному росту цен на металл. Об этом сообщает Financial Times (FT).
По информации аналитического агентства Fastmarkets, стоимость германия увеличилась до почти 5000 долларов за килограмм, что существенно превышает цену, зафиксированную в начале 2023 года — тогда она составляла немного более 1000 долларов. В сентябре текущего года отмечен рекордный уровень цен на этот металл за весь период мониторинга Fastmarkets с 2011 года.
Германий основа для инфракрасной оптики. Сам видел линзу из германия на заводе, размером с пряник. Черный как антрацит , блестящий.
ИК светодиод АЛ 107 как раз с такой линзочкой, в торце рыжего корпуса.
 
Регистрация
23 Май 2020
Сообщения
2,402
Реакции
1,050
Репутация
70
Предупреждений
1
Германий основа для инфракрасной оптики. Сам видел линзу из германия на заводе, размером с пряник. Черный как антрацит , блестящий.
ИК светодиод АЛ 107 как раз с такой линзочкой, в торце рыжего корпуса.
Один мужик заказал очки со стëклами из чистого германия – стал видеть в темноте.
 

юан8

1 ранг
Регистрация
9 Мар 2024
Сообщения
3,186
Реакции
760
Репутация
51
Страна
РФ
Город
Санкт-Петербург
Имя
Юрий
Предупреждений
2
вот такой очень простой А-класс на германии с ОК ,трансформатор ТОТ-89
все транзисторы без прокладок на общем радиаторе
если надо тот-89 есть пара,могу продать не дорого,новые с бумаге,пермаллой 50Н
 

Вложения

  • простейший на германии.png
    простейший на германии.png
    12.3 KB · Просмотры: 106
Последнее редактирование:

Юджин Кинг

2 ранг
Регистрация
30 Сен 2023
Сообщения
322
Реакции
62
Репутация
12
Страна
UA
Город
Odessa
вот такой очень простой А-класс на германии с ОК ,трансформатор ТОТ-89
все транзисторы без прокладок на общем радиаторе
если надо тот-89 есть пара,могу продать не дорого,новые с бумаге,пермаллой 50Н
В нагрузке резисторы 3,9+3,9=7,8 Ом и сама нагрузка параллельно. Схема кошмар! КПД будет ниже чем у паровоза.
 

юан8

1 ранг
Регистрация
9 Мар 2024
Сообщения
3,186
Реакции
760
Репутация
51
Страна
РФ
Город
Санкт-Петербург
Имя
Юрий
Предупреждений
2
В нагрузке резисторы 3,9+3,9=7,8 Ом и сама нагрузка параллельно. Схема кошмар! КПД будет ниже чем у паровоза.
тут ведь А -класс где вы видели другое в классе А? с резистором?учите матчасть
хотите учетверить кпд ставьте дроссель,но хрен кого заставишь его мотать ,а тут при токе покоя 1,5а и питании всего 12в получим 2вт хорошего звука,нужно больше поднимаем питание и увеличиваем резисторы

при питании 19в (ноутовская зарядка) получим уже 5,5вт в чистом А классе
Каменный однотактник Семынина имеет такой же кпд
но однотакт не умеет заходить а АВ и клипирует ,а этот умеет
если намотать дроссель бифилляром вместо резисторов 3,9ом получим 8вт и 22вт мощности при тех же питаниях
еще достоинство это отсутствие кондеров (входного и выходного)
дроссель тоже не сложный тк без зазора и получить приличную индуктивность не сложно в отличие от однотакта
 

Вложения

  • Каменный однотактник (1).png
    Каменный однотактник (1).png
    244.5 KB · Просмотры: 94
Последнее редактирование:
Регистрация
17 Май 2024
Сообщения
384
Реакции
419
Репутация
21
Возраст
63
Страна
Россия
Город
Бердск
Имя
Владимир
Предупреждений
2

юан8

1 ранг
Регистрация
9 Мар 2024
Сообщения
3,186
Реакции
760
Репутация
51
Страна
РФ
Город
Санкт-Петербург
Имя
Юрий
Предупреждений
2
Зато зимними вечерами будет тепло.
не надо утрировать 12в*1.5а=18вт по сравнению с лампами блошиная мощность потребления.даже 100вт ерунда ,лампочка в люстре больше
при 100вт -12вт отличного звука ,повторяю если надо вчетверо кпд поднять-мотаем дроссель,он простой как топор-бифиляром до заполнения,даже витки не надо считать,шимпанзе намотает
 
Регистрация
23 Май 2020
Сообщения
2,402
Реакции
1,050
Репутация
70
Предупреждений
1
вот такой очень простой А-класс на германии с ОК ,трансформатор ТОТ-89
все транзисторы без прокладок на общем радиаторе
если надо тот-89 есть пара,могу продать не дорого,новые с бумаге,пермаллой 50Н
Для мегафона (м@тюг@льника) при тренировках в рабочий полдень самое оно!
 

юан8

1 ранг
Регистрация
9 Мар 2024
Сообщения
3,186
Реакции
760
Репутация
51
Страна
РФ
Город
Санкт-Петербург
Имя
Юрий
Предупреждений
2
Для мегафона (м@тюг@льника) при тренировках в рабочий полдень самое оно!
класс А какие тренировки,двухтактный Дарлингтон с ОК,не позорьтесь Распони,я понимаю, там в Турине зеленые вас на костре сожгут)))))) так вы от зывисти матюки пишете))))) у этого ТОТ-89 обмотки по 10Гн
 
Регистрация
23 Май 2020
Сообщения
2,402
Реакции
1,050
Репутация
70
Предупреждений
1
класс А какие тренировки,двухтактный Дарлингтон с ОК,не позорьтесь Распони,я понимаю, там в Турине зеленые вас на костре сожгут)))))) так вы от зывисти матюки пишете))))) у этого ТОТ-89 обмотки по 10Гн
Всяко в радиожизни бывает. Из класса А можно (и нужно!) для батарейного питания двухтактный класс Б сделать. Чтоб батарейки зря не палить и беS н o ватых зелёных не злить. И прошу сетевую общественность заметить: я даже ни словом не ругнулся, но уже махнул по случаю Дня Пятницы
 

Radio&Sound

3 ранг
Регистрация
25 Мар 2024
Сообщения
68
Реакции
27
Репутация
6
Страна
Украина
Город
Слобожанщина
Имя
Владимир
вот такой очень простой А-класс на германии с ОК ,трансформатор ТОТ-89
все транзисторы без прокладок на общем радиаторе
если надо тот-89 есть пара,могу продать не дорого,новые с бумаге,пермаллой 50Н
А что со схемой Туриста, чем она хуже???
 

юан8

1 ранг
Регистрация
9 Мар 2024
Сообщения
3,186
Реакции
760
Репутация
51
Страна
РФ
Город
Санкт-Петербург
Имя
Юрий
Предупреждений
2
А что со схемой Туриста, чем она хуже???
там ОЭ,и требует ООС,кроме того там АВ класс,тут А и составной повторитель по мостовой схеме,это простой усилитель для ПК,ноута и тд
 

юан8

1 ранг
Регистрация
9 Мар 2024
Сообщения
3,186
Реакции
760
Репутация
51
Страна
РФ
Город
Санкт-Петербург
Имя
Юрий
Предупреждений
2
сорри да это у тот-35 10гн,у тот-89 1гн в реале
 
Регистрация
5 Июн 2022
Сообщения
116
Реакции
48
Репутация
14
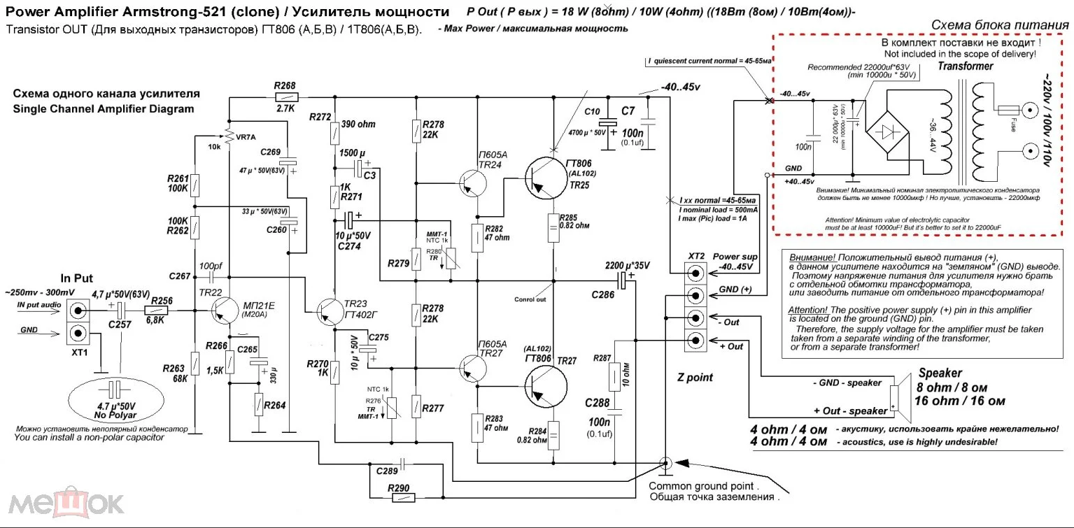
Усилитель полностью германиевый, Российский клон английского Армстронг-521, посмотрите схемотехнику. Конкурент Леак-30, правда немного грубоват.
 

Вложения

  • Усил транзисторный Армстронга набор Мешок.png
    Усил транзисторный Армстронга набор Мешок.png
    577.4 KB · Просмотры: 165
  • Усил Транзисторный Армстронг вид Мешок.png
    Усил Транзисторный Армстронг вид Мешок.png
    1.6 MB · Просмотры: 167

Динозавр

1 ранг
Регистрация
31 Янв 2023
Сообщения
2,948
Реакции
872
Репутация
52
Страна
Россия
Город
станица Пашковская
Имя
Александр
Предупреждений
3
Последнее редактирование:
Регистрация
14 Янв 2021
Сообщения
573
Реакции
158
Репутация
28
Страна
Россия
Город
Ковров
Имя
Сергей
Предупреждений
1
Не понятно, для чего ставить этот дешевый алюминиевый уголок 3-4мм толщиной, радиаторов что ли нормальных нет.
 

юан8

1 ранг
Регистрация
9 Мар 2024
Сообщения
3,186
Реакции
760
Репутация
51
Страна
РФ
Город
Санкт-Петербург
Имя
Юрий
Предупреждений
2
Не понятно, для чего ставить этот дешевый алюминиевый уголок 3-4мм толщиной, радиаторов что ли нормальных нет.
уголок уже к радиатору,но я бы поставил два уголка,транзисторы на термопасту ,а уголки через прокладки на радиатор,такой способ позволяет сделать короче выводы на выходниках
 
Регистрация
12 Ноя 2019
Сообщения
28,305
Реакции
13,619
Репутация
395
Разделительные емкости всего по 10мкф, зато вольтдобавка от души, полторашка. Резисторы смещения, R277 R278, неплохо один из них сделать подстроечным.
 

юан8

1 ранг
Регистрация
9 Мар 2024
Сообщения
3,186
Реакции
760
Репутация
51
Страна
РФ
Город
Санкт-Петербург
Имя
Юрий
Предупреждений
2

Вложения

  • leak доработка кп304а.gif
    leak доработка кп304а.gif
    26.8 KB · Просмотры: 112
Регистрация
23 Май 2020
Сообщения
2,402
Реакции
1,050
Репутация
70
Предупреждений
1
Усилитель полностью германиевый, Российский клон английского Армстронг-521, посмотрите схемотехнику. Конкурент Леак-30, правда немного грубоват.
Что тут сказать? Сказать нечего! Слухать ухами надо. Но отсутствие дифференциального каскада на входе вселяет некую недобрую надежду. На вход половина бы хотелось
 
Регистрация
23 Май 2020
Сообщения
2,402
Реакции
1,050
Репутация
70
Предупреждений
1
С дифом-звук хуже,хоть и измеренные искажения меньше.
Ë-ма-ë! Как же так? Всего на один транзель больше – и звук сразу хужеет? Тогда ставим дифкаскад, но только на полевиках кп303
 

alexsan

2 ранг
Регистрация
6 Апр 2024
Сообщения
971
Реакции
207
Репутация
16
Возраст
56
Страна
Казахстан
Город
Павлодар
Имя
Александр
На германии хорошо звук схема от мелоди.
 
Регистрация
14 Янв 2021
Сообщения
573
Реакции
158
Репутация
28
Страна
Россия
Город
Ковров
Имя
Сергей
Предупреждений
1
уголок уже к радиатору,но я бы поставил два уголка,транзисторы на термопасту ,а уголки через прокладки на радиатор,такой способ позволяет сделать короче выводы на выходниках
Вот вот, сначала ставят фольгу под кристалл, а потом думают, как избавится от термо нестабильности.
Уголки это халтура, прямой нагрев под кристаллом происходит, его и надо отводить сразу на радиатор или на алюм.плиту.

Проще на плиту алюминиевую 25х15 толщиной 12-15мм поставить, просверлить отверстия и на неё по 2 транзистора, с другой стороны плата, а провода свитые 5см до платы погоды не сделают.
Фото, как пример, а так то всё ИМХО.
 

Вложения

  • IMG_1691.JPG
    IMG_1691.JPG
    258.4 KB · Просмотры: 108

Статистика форума

Темы
3,091
Сообщения
235,954
Пользователи
2,386
Новый пользователь
Тула
Сверху Снизу