Германиевые УНЧ

юан8

1 ранг
Регистрация
9 Мар 2024
Сообщения
3,227
Реакции
767
Репутация
51
Страна
РФ
Город
Санкт-Петербург
Имя
Юрий
Предупреждений
2
а что тебе сравнивать ?п609+кт602б? вместо 402/404
вот еще есть такое в пользу кремния
сравнение троек 705703.jpg

для фанатов германия и противников кремния
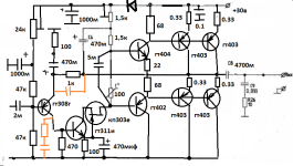
на входе теперь вч германий с большой бэтой гт308Г
в УНЕ низковольтный ВЧ н-п-н германий с большой бэтой (до300) гт311И
Регулятор громкости лучше поставить 5....10к не более или установить повторитель после РГ если нужно высокое сопротивление
германец с 308+311.png
 
Последнее редактирование модератором:

arser62

Новый
Регистрация
27 Мар 2024
Сообщения
7
Реакции
0
Репутация
5
Страна
Россия
Город
Сергиев Посад
Имя
Сергей
Слышу не в первый раз про схему Перепёлкина --где она ???
 

юан8

1 ранг
Регистрация
9 Мар 2024
Сообщения
3,227
Реакции
767
Репутация
51
Страна
РФ
Город
Санкт-Петербург
Имя
Юрий
Предупреждений
2
да вот она,только чур кремний не ставить он сам сказал что это не его правка насчет кремния
хрен вам что он лучше ,транзюки говенные на входе,потенциал коррекции меньше и миллер гт321 огроменный Ск=550пф да еще и паразитно нелинейный
мп37 при токе 300мка(у Перепелкина) шлак
у ГТ311И миллер мизерныйСк= 2пф да еще каскод,и бэта до 300,
так что декодер ,ты обосрался
в моей петлевого можно еще нагнать поставив ИТ в нагрузку первого каскада,а вот у Перепелкина полюс первый упадет или свистеть будет при таком как у меня,все это проверялось давным давно в симуляторе
лучше гт308г+гт311И нету германия вч и с хорошим усилением
 

Вложения

  • wp final 1 (1).jpg
    wp final 1 (1).jpg
    138.1 KB · Просмотры: 141
Последнее редактирование:

Динозавр

1 ранг
Регистрация
31 Янв 2023
Сообщения
2,949
Реакции
872
Репутация
52
Страна
Россия
Город
станица Пашковская
Имя
Александр
Предупреждений
3

юан8

1 ранг
Регистрация
9 Мар 2024
Сообщения
3,227
Реакции
767
Репутация
51
Страна
РФ
Город
Санкт-Петербург
Имя
Юрий
Предупреждений
2
Только до 8 ом нагрузки. На 4 ома понадобятся по 4хГТ403 в плечо
да кто мешает гт 806 поставить? тут весь цимес в подборе транзисторов в первых каскадах,высокочастотных и с большой бэтой,причем у гт308г 20в предельное,значит при грамотном исполнителе,можно и 40в питание сделать,лишьбы кп303е выдержал,но Бокарев говорит у них запас большой по напряжению,кто боится то при 40в 2SK170 ставим с большим напряжением отсечки,а лучше деплетон bsp129,только 100ом ему в затвор врезать тк крутизна большая ,может свистеть без резюка
 
Последнее редактирование:

АВК

2 ранг
Регистрация
13 Ноя 2023
Сообщения
827
Реакции
63
Репутация
11
Возраст
67
Город
культурная столица Поволжья
Имя
дядя АЛЕКС
Перепёлкина я уже давно СИМУЛЬНУЛ и модель не ныкал, а выкладывал вместе со схемой.
Именно от Перепёлкина схемы я и оттолкнулся и в несколько заходов переделал - улучшил до неузнаваемости.
Гормоники убавил в 7 раз, с 0,07% до 0,01%.
ФЧХ немного, но лучше стала, тоесть УСик приобрёл чуть большую устойчивость.

Это всё на ОДНИХ И ТЕХ ЖЕ моделях транзисторов сравнение было.

Да, вот, возможно, модели я добуду посовершенней, тогда ещё раунд проверок сделаю, в меру моих знаний.

Ну а уж твоя схема, впрочем как и большинство других, у меня энЬтузиазизЬму не вызвала, её в симуле собирать.
Я др простых схем наковырял много.
Познал их тайные огрехи, о которых никто и негде не пишет.
Так вот, в отличии от многих схем схема Перепёлкина тайного гавна НЕимеет.
 
Регистрация
17 Май 2024
Сообщения
384
Реакции
419
Репутация
21
Возраст
63
Страна
Россия
Город
Бердск
Имя
Владимир
Предупреждений
2
Модели Ge транзисторов достаточно близкие к реальности. Коррекция из модели достаточна близка в железе. Отклонения незначительно больше чем для кремниевых транзисторов.
 

юан8

1 ранг
Регистрация
9 Мар 2024
Сообщения
3,227
Реакции
767
Репутация
51
Страна
РФ
Город
Санкт-Петербург
Имя
Юрий
Предупреждений
2
Причём транзисторы только германиевые. С кремниевыми естественно только лучше станет. Это даже козе понятно. В отличии от тебя.
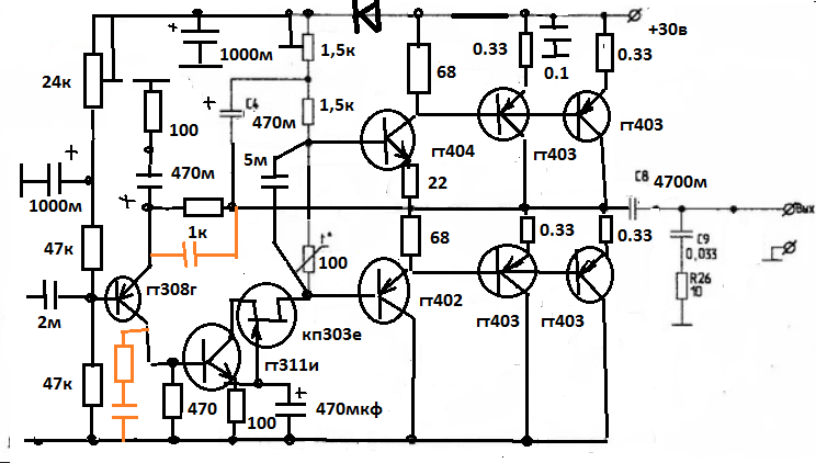
я делал с кремнием забраковали,вакулы,самоделкины,вот вам германий кошерный и каскод в уне оооочень малой кровью -джифет добавлен
признай что это лучше,а не извивайся как уж на сковороде
с твоим гт321 только миллера делать тк у него паразитная емкость большая и нелинейная,а вот у меня двухполюсная без проблем станет
 
Последнее редактирование:

АВК

2 ранг
Регистрация
13 Ноя 2023
Сообщения
827
Реакции
63
Репутация
11
Возраст
67
Город
культурная столица Поволжья
Имя
дядя АЛЕКС
весь цимес в подборе транзисторов в первых каскадах,высокочастотных и с большой бэтой
Вот-вот, ты и смотри, что в схеме EPfinal стоят не фигня всякая как у тебя - типа полевиков и гт3°°
А нормальные по параметрам и температуростабильные кт3102 и кт3107.

И обрати внимание на слова Перепёлкина - ПРОСТАЯ, ДОСТУПНАЯ схема, из БРОСОВЫХ деталей.
Вот такой феншуй и приветствовать надо.
Вот и я так же думаю и пытиюсь сотворить.
И тебе советую именно в ТАКОЕ соревнование вступить - ЧТО НАИБОЛЕЕ КАЧЕСТВЕННОЕ можно сделать из 6-7 бросовых транзисторов, при общем минимуме применённых деталей.
 
Регистрация
17 Май 2024
Сообщения
384
Реакции
419
Репутация
21
Возраст
63
Страна
Россия
Город
Бердск
Имя
Владимир
Предупреждений
2
Нашел древний проект. Где то так 2010 года.
С небольшим мошенничеством, выходной каскад УН на кремниевом транзисторе.
 

Вложения

  • GT9.JPG
    GT9.JPG
    70.2 KB · Просмотры: 127

TigerXXXL

3 ранг
Регистрация
20 Дек 2024
Сообщения
180
Реакции
90
Репутация
3
Страна
UA
нам не надо. у нас диапазон 20Гц-20кГц. На этом всё. Любые формы сигнала в этом диапазоне нормальный усилитель легко и непринуждённо усилит.
2-200 000 Гц, хотябы. А лучше до 0,5 МГц
 

NEULO

1 ранг
Регистрация
14 Июл 2019
Сообщения
3,846
Реакции
1,965
Репутация
93
Возраст
52
Страна
Россия
Город
Одинцово
Предупреждений
4

TigerXXXL

3 ранг
Регистрация
20 Дек 2024
Сообщения
180
Реакции
90
Репутация
3
Страна
UA
С какой ещё целью? У тебя УПЧ АМ что ли ? Ну так я тебя разочарую. В музыкальном сигнале выше 20кГц жизни просто нет.
Объяснял уже для чего нужны сотни кгц унч, не хочу по новой. Измени настройку RF фильтра в несколько раз, и послушай на высоко разрешалистом сигнале разницу. Услишишь что она есть, даже на унч с п213 в вк.
 
Последнее редактирование:
Регистрация
17 Май 2024
Сообщения
384
Реакции
419
Репутация
21
Возраст
63
Страна
Россия
Город
Бердск
Имя
Владимир
Предупреждений
2
Еще один проект. Попытка вытащить из сплавных транзисторов минимальные искажения. На малом сигнале, P out = 2 Вт на 20 кГц 0,1%.
 

Вложения

  • FL2.JPG
    FL2.JPG
    55.9 KB · Просмотры: 124

vitamir

1 ранг
Регистрация
2 Янв 2021
Сообщения
2,115
Реакции
1,332
Репутация
71
Возраст
63
Страна
Україна
Город
Київ
Имя
Віталій
2-200 000 Гц, хотябы. А лучше до 0,5 МГц
250000 вистачить _da
Тигре, не ганьбись. Затримки в розвитку імені пєтрова базуються на хибних припущеннях Отали. Доведено в нульові-десяті роки нашого сторічча освіченими схемотехніками.
А Отала свого часу задавив всих своїм авторитетом. Біда в тому, що статті і книжки тих часів у відкритому доступі для всяких там пєтрових в тому числі, а більшість творів сучасних схемотехніків на цю тему під копірайтом. Хоча, Бруно Путцейс дещо публікував у магазині для рукосуїв. Знайди, почитай некваплючись, можливо попустить.
 

NEULO

1 ранг
Регистрация
14 Июл 2019
Сообщения
3,846
Реакции
1,965
Репутация
93
Возраст
52
Страна
Россия
Город
Одинцово
Предупреждений
4
Объяснял уже для чего нужны сотни кгц унч, не хочу по новой. Измени настройку RF фильтра в несколько раз, и послушай на высоко разрешалистом сигнале разницу. Услишишь что она есть, даже на унч с п213 в вк.
ну так. на гамне оно заметно. а у нормальных усилков Фт 3-5МГц. На этом всё. Но в звуке всё равно выше 20кГц ничего нет. Да и не услышишь ты никак.
 
Регистрация
14 Янв 2021
Сообщения
576
Реакции
164
Репутация
28
Страна
Россия
Город
Ковров
Имя
Сергей
Предупреждений
1
Здравствуйте, весело тут у вас :)

Вопрос. Почему на худе 1969 искажается синус вверху на 40кгц? Нагрузка 15ом резистор.
Это на звук как то влияет?
Какие основные замеры нужно делать, если с генератора подавать синус, меандр на вход и на каких частотах обычно всё проверяют?
 

Вложения

  • VscyxoHR4rc.jpg
    VscyxoHR4rc.jpg
    342 KB · Просмотры: 39

NEULO

1 ранг
Регистрация
14 Июл 2019
Сообщения
3,846
Реакции
1,965
Репутация
93
Возраст
52
Страна
Россия
Город
Одинцово
Предупреждений
4
Где то читал исследования, что введение обратной связи порождает высшие гармоники до 81.
И тут как всегда 2 лагеря, кто то за, кто то против.
не введение обратной связи их порождает, а убогая измериловка пациентов измеряющих германий или лампы. они просто есть всегда.
Электронная музыка тоже набор синусоид? Я просто не в курсе.
На графиках похоже на набор импульсов.
а ты не видишь? какие импульсы нафиг, у тебя на втором графике выше 18кгц ноль ноль и хрен повдоль.
тоже набор синусоид. меандр даже набор синусоид, и пертовский бурус тоже набор синусоид с широким спектром.
 

SemenS

2 ранг
Регистрация
14 Окт 2020
Сообщения
432
Реакции
225
Репутация
25
Страна
Россия
А по какой именно схеме?
Пост 5.830. При использовании транзисторов 1Т813 питание можно увеличить до 40-42 вольт и вполне реально получить 30 ватт на 4 ома. Это очень приличная мощность для уся на германии!
Кстати говоря, транзисторы 1Т813 с любой буквой ваще не чета ГТ806-ым. Это Оочень крепкие транзисторы!
 
Последнее редактирование:

TigerXXXL

3 ранг
Регистрация
20 Дек 2024
Сообщения
180
Реакции
90
Репутация
3
Страна
UA

Динозавр

1 ранг
Регистрация
31 Янв 2023
Сообщения
2,949
Реакции
872
Репутация
52
Страна
Россия
Город
станица Пашковская
Имя
Александр
Предупреждений
3
Загадку разгадали или как?))
 

SemenS

2 ранг
Регистрация
14 Окт 2020
Сообщения
432
Реакции
225
Репутация
25
Страна
Россия
Их есть у меня! И даже -ОСМ
1т813 оч. хорошие транзисторы в плане крепкости, но у них есть одна беда - большая утечка К-Э. Проверять обычным советским тестером. Из коробки примерно 40-50 % покажут сопротивление К-Э Ом так 300, а то и меньше - эти бракуем однозначно. Так что.. для отбора нужно иметь запас))
 
Регистрация
17 Май 2024
Сообщения
384
Реакции
419
Репутация
21
Возраст
63
Страна
Россия
Город
Бердск
Имя
Владимир
Предупреждений
2
Какая срачина тут возникла)) А из за чего собственно?
Время экспериментов с усями на германии у меня уже прошла, так что могу (и хочу) поделиться своими наблюдениями и выводами.
Усилитель В.Перепёлкина был собран в макете ("рыба") и весьма тщательно отслушан. Отслушан был не только мною, но и другими очень "ушастыми" парнями (любители музыки в качестве), у которых домашние системы стоят как квартира в Москве.
Усилитель Перепёлкина "натянул" усилитель Беслика легко и просто!)) Это действительно реально играющий усилитель на деталях "из тумбочки"!
Что касается деталей, типа везде должен быть германий, ну так же просто бред!
Обитает на форумах некто Женёк, который утверждает что в германиевом усилителе германиевые должны быть ВСЕ детали, даже стабилитроны, иначе всё это фигня)) Он даже сочинил ОУ на германиевых дискретах!
Теперь на счёт звука. У приятеля есть АС на которых слышно буквально всё! Количество усилителей которые к нему приносили, типа хочу послушать свой усилитель на "твоих" колонках даже затруднюсь сказать сколько.
Одно могу сказать, абсолютное большинство слушателей (а среди них были и те самые ребята у которых аппаратура стоила как квартира) всем усилителям предпочли усилитель на ГЕРМАНИЕВЫХ транзисторах!
Усилитель который "трахнул" все именитые был собран по стандартной схеме, типа "Аккорд", правда был тщательно "вылизан". ВК был на транзисторах 1Т813, в УН КТ601БМ.
Владельцы глыбокоОСных усей (за многие "тонны" зелени" , впрочем и самодельщики тоже) были в печали))
НЧ на германиевом усилителе это нЕчто!! Никто так не может!))
P.S. В сраче участвовать не буду)) Надеюсь мудело и декодер захлебнутся собственным говном))
Если этот усилитель собрать на кремниевых транзисторах, то он легко и непринужденно натянет свою исходную версию на германиевых транзисторах и любую поделку с местного форума на тех же германиевых транзисторах. По той причине, что в нём частично использована идеология построения сверхлинейников.
 
Регистрация
12 Ноя 2019
Сообщения
28,311
Реакции
13,622
Репутация
395
1т813 оч. хорошие транзисторы в плане крепкости, но у них есть одна беда - большая утечка К-Э. Проверять обычным советским тестером. Из коробки примерно 40-50 % покажут сопротивление К-Э Ом так 300, а то и меньше - эти бракуем однозначно. Так что.. для отбора нужно иметь запас))
Уточните, проверка на утечку К-Э производится с оторванной базой?
 

юан8

1 ранг
Регистрация
9 Мар 2024
Сообщения
3,227
Реакции
767
Репутация
51
Страна
РФ
Город
Санкт-Петербург
Имя
Юрий
Предупреждений
2
ВК был на транзисторах 1Т813, в УН КТ601БМ.
попробуй УН на кт3102+буфер п609а как в моей схеме ,только с 813 на выходе,на входе можно биполяр 3102 поставить,но ему прийдется смещение делать
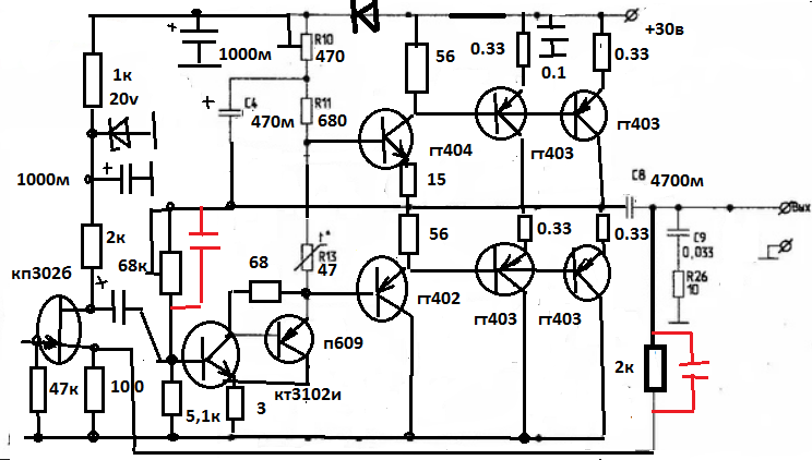
ЗЫ а низ на германии действительно звучит по другому,в одной и той же схеме пробовал кт808а и п215 с изменением полярности,215 уделали кт808а,не смотря на худшие частотные свойства,все остальное было кт 315г\361г в обеих схемах,схема была юпитера 202 стерео,давно это было......еще в 80х
говорят что у германия тепловые искажения меньше,но это почем купил так и продаю))))
 

Вложения

  • германец мулат.png
    германец мулат.png
    71.9 KB · Просмотры: 79
Последнее редактирование:

юан8

1 ранг
Регистрация
9 Мар 2024
Сообщения
3,227
Реакции
767
Репутация
51
Страна
РФ
Город
Санкт-Петербург
Имя
Юрий
Предупреждений
2
Применение JFET, низкое усиление усугубленное нагрузкой на низкое входное сопротивление второго каскада.
там оос параллельная дядя,второй каскад вместе с вк ею хвачен
Межкаскадная связь через реактивность.
это лучше,тк под оос ,чем на входе без оос,но не вопрос,можно убрать,тут просто джифет выбирал с большой крутизной из совдепа,линейность зато у джифета выше и не надо очень глубокой обще оос,второй каскад +буфер в Аклассе дает не много искажений там своя петля
НО можно и классику сделать я здесь лишь УН с буфером показал,будет лучше чем просто ОЭ на кт601
только не напоминай мне что многопетлевая оос хуже это мы знаем без сопливых
человек сказал что его схема от аккорда вылизанная,это практически тоже аккорд с джифетом на входе,топология та же
в драйвере ВК стоит кремний в шиклаи и германец дарлингтон ,примерно похожий порог открывания-0,5\0,65в,зато частотка лучше чем 402\404 и там все равно квази ,а порог даже больше отличается у плеч 0,25\0,5в
в УН желательно бэтту 700,,,800 ,можно импортВС5ххС,2240 и тп на входе еще лучше 2sk170 у них крутизна 22 ма\в
на входе можно српп на кп 302б будет еще лучше,вырастет петлевое,но усложнять не хочется
 

Вложения

  • Аккорд 201 мой мод.jpg
    Аккорд 201 мой мод.jpg
    312.2 KB · Просмотры: 79
  • германец 813.png
    германец 813.png
    69.8 KB · Просмотры: 73
Последнее редактирование:

Динозавр

1 ранг
Регистрация
31 Янв 2023
Сообщения
2,949
Реакции
872
Репутация
52
Страна
Россия
Город
станица Пашковская
Имя
Александр
Предупреждений
3
Нашлась та самая схема инженеров ГДР (правда, на отечественных транзисторах (МРБ995):) Для мощности и низкоомной нагрузки - с дарлингтонами на выходе.
На дружественном форуме ветка "Игрушечные усилители" (для тех, кто не наигрался в своё время)))
165075350787602312.jpg
 
Последнее редактирование:

юан8

1 ранг
Регистрация
9 Мар 2024
Сообщения
3,227
Реакции
767
Репутация
51
Страна
РФ
Город
Санкт-Петербург
Имя
Юрий
Предупреждений
2
Нашлась та самая схема инженеров ГДР
гавно,ИТ внизу не модулируется,кпд будет низкий ,вдвое ниже чем у худа,это подобие Чуфолли на биполярах,с кучей межкаскадных электролитов
 
Регистрация
12 Ноя 2019
Сообщения
28,311
Реакции
13,622
Репутация
395
Нашлась та самая схема инженеров ГДР (правда, на отечественных транзисторах (МРБ995):)Посмотреть вложение 124756
Похоже, у автора схемы дядя работает зав базой резисторов. У него этого гуталину-навалом. И со схемой не паримся, берем смещение из учебника, 4 резистора в обвеске, классика. Работать будет, куда денется.
 

Статистика форума

Темы
3,096
Сообщения
236,304
Пользователи
2,388
Новый пользователь
AlexxxV
Сверху Снизу