Сергей Жариков
2 ранг
- Регистрация
- 14 Янв 2021
- Сообщения
- 573
- Реакции
- 160
- Репутация
- 28
- Страна
- Россия
- Город
- Ковров
- Имя
- Сергей
- Предупреждений
- 1
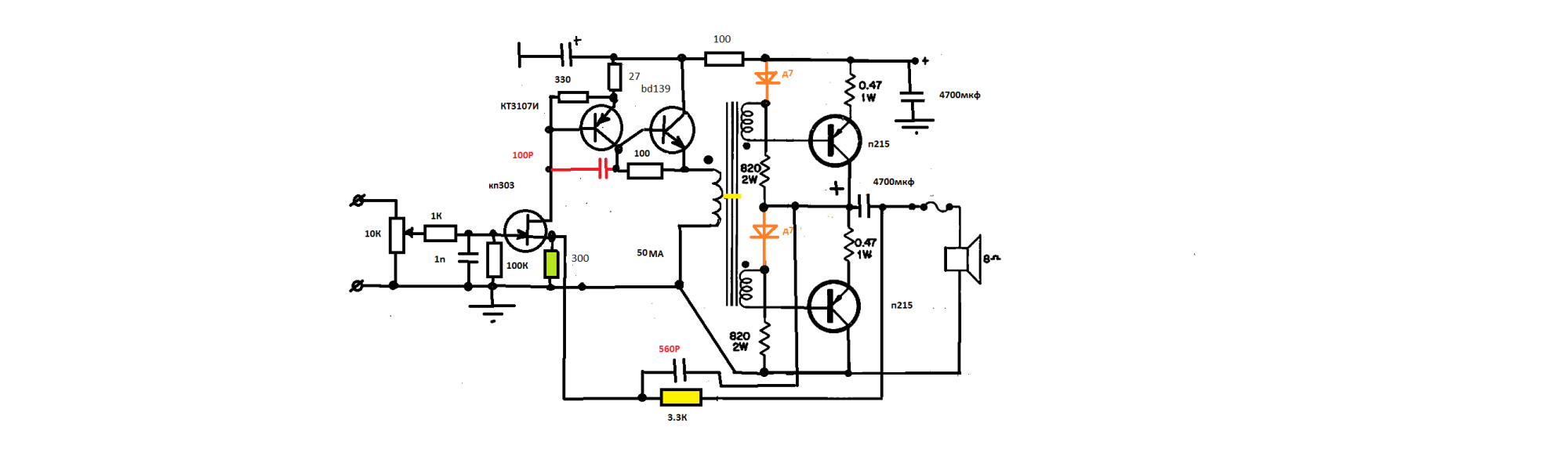
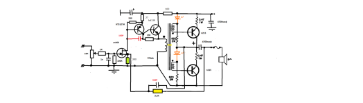
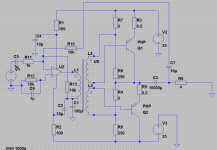
У меня таких нет.Подстроечники 4,7 ома вещь редкая и проблемная. Регулировку можно выполнять резисторами, параллельными 150 ом (или 200)))- нужно смотреть и считать. Стабилизации смещения по температуре и при колебаниях питающего напряжения нет.
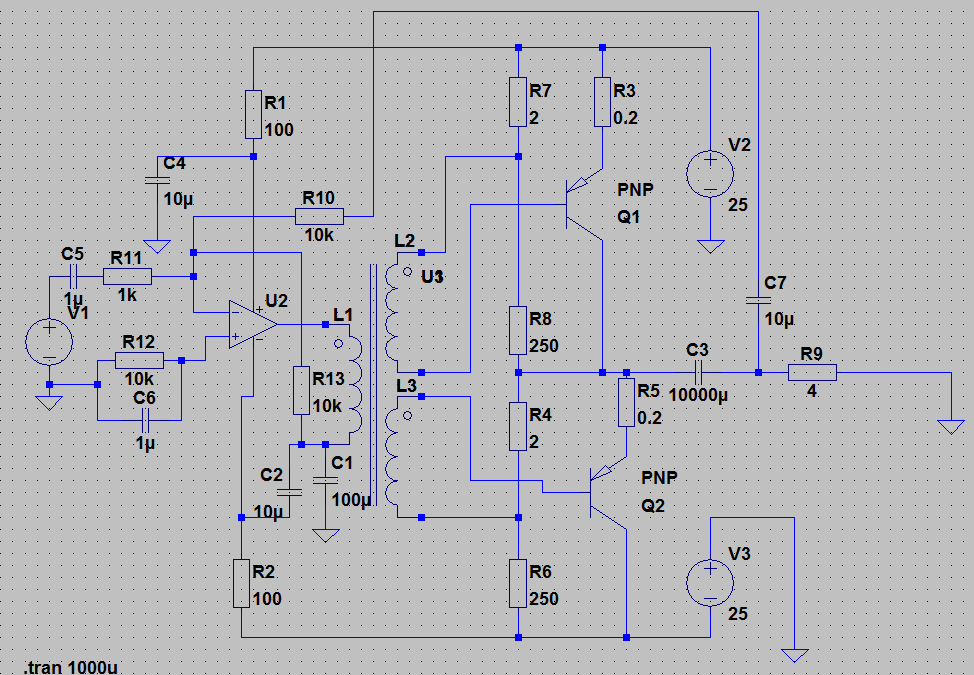
За что отвечают эти резисторы?
В некоторых схемах постоянные стоят, от 2 до 20 ом.


