Германиевые УНЧ

у 548й, ну а почему гавно, то ?
По каким параметрам ?

И что, ООС не исправляет ?

А что, к157уд2 лучше ? С 1 мгц граничной частоты
Или к157ул1?
157уд2 это операционный усилитель.
157ул1 это усилитель воспроизведения.
548ун1 это предварительный усилитель низкой частоты.
Любую из этих микросхем можно хорошо приготовить. В том числе и 548. Хотя у неё куча разных нюансов, но усилитель для наушников с выходным каскадом в классе А я на ней в своё время паял.
Вопрос, как можно сравнить довольно таки разные микросхемы? В каком включении их сравниваете?
 
у 548й, ну а почему гавно, то ?
По каким параметрам ?

И что, ООС не исправляет ?

А что, к157уд2 лучше ? С 1 мгц граничной частоты
Или к157ул1?
"А что, к157уд2 лучше ? С 1 мгц граничной частоты"- Хорошо,что про "типовые"0.5В/мкс писать не стали
 
Я - в сугубо практическом.
Точно есть у меня. И ещё есть пара 174ун7, ну эти вообще гавно...
Может и ещё что есть, но пока ''выкопал'' только эти.

Прошу меня извинить, но ''германий'' я у себя я выкопал где то 10 дней назад.
Начал интересоваться ''практически'' (до того интересовался германием сугубо теоретически). Сначала обдумал сколько то Беслика схему и МУН на дискретах.
Понял, что у них качество упирается в недостаточное усиление.
Подумалось об микре для УН, и заодно проще сделать.
И оказалось, что это уже до меня придумали...
Вот ''выбираю схему''.... И схемотехнику ВК и серединку и микру.
Вчера и позавчера сравнивал вышеперечисленные микры.
Вернее день потратил на 174ун7 в их модернизациях, тогда ещё только их и откапал. А вчера откопал и др. Тоже сравнил.
548 (по параметрам) из них , лучшая.
Так что вот такие дела и их последовательность.

Не ну есть в деле, тоесть в плате инструментального УСя, спаянно в 1994, коей не пользуюсь и др микры.
Но это надо плату курочить...кр551уд1а и КР544УД1

"А что, к157уд2 лучше ? С 1 мгц граничной частоты"- Хорошо,что про "типовые"0.5В/мкс писать не стали
вот чесно - хотел.
Только запамятовал единицу измерения - в мс или мкс...
Уточнять - лезть в тырнет лень что то стала, поэтому - не написал.

По этой микре - да, её хвалят. Но граничка то 1мгц, как у мп40 но если мп40 граничка при его малом усилении мало мешает, то эта микра на 20кгц имеет усиление всего то 300.


И вопрос, вот КАК здешние обитатели с этим интерфейсом справляются ?
Мне, чтоб что то написать приходится ''выйти'', потом написать, а при вставлении (отправке) лог и пароль ввести.
Потом сразу ''выйти'' и только выйдя я могу ещё писать.
А ''войдённым'' у меня тут и курсор и виртуальная клавиатура отсутствуют...
 
Я - в сугубо практическом.
Точно есть у меня. И ещё есть пара 174ун7, ну эти вообще гавно...
Может и ещё что есть, но пока ''выкопал'' только эти.

Прошу меня извинить, но ''германий'' я у себя я выкопал где то 10 дней назад.
Начал интересоваться ''практически'' (до того интересовался германием сугубо теоретически). Сначала обдумал сколько то Беслика схему и МУН на дискретах.
Понял, что у них качество упирается в недостаточное усиление.
Подумалось об микре для УН, и заодно проще сделать.
И оказалось, что это уже до меня придумали...
Вот ''выбираю схему''.... И схемотехнику ВК и серединку и микру.
Вчера и позавчера сравнивал вышеперечисленные микры.
Вернее день потратил на 174ун7 в их модернизациях, тогда ещё только их и откапал. А вчера откопал и др. Тоже сравнил.
548 (по параметрам) из них , лучшая.
Так что вот такие дела и их последовательность.

Не ну есть в деле, тоесть в плате инструментального УСя, спаянно в 1994, коей не пользуюсь и др микры.
Но это надо плату курочить...кр551уд1а и КР544УД1
548 ун1 конструкторы "перекорректировали", а 157уд2 - повезло с коррекцией
 
вот чесно - хотел.
Только запамятовал единицу измерения - в мс или мкс...
Уточнять - лезть в тырнет лень что то стала, поэтому - не написал.

По этой микре - да, её хвалят. Но граничка то 1мгц, как у мп40 но если мп40 граничка при его малом усилении мало мешает, то эта микра на 20кгц имеет усиление всего то 300.


И вопрос, вот КАК здешние обитатели с этим интерфейсом справляются ?
Мне, чтоб что то написать приходится ''выйти'', потом написать, а при вставлении (отправке) лог и пароль ввести.
Потом сразу ''выйти'' и только выйдя я могу ещё писать.
А ''войдённым'' у меня тут и курсор и виртуальная клавиатура отсутствуют...
Есть такое волшебное словосочетание- "внешняя частотная коррекция" поэтому на 20кГц 157уд2 имеет усиление всего 300 в режиме повторителя. И только в нём.
 
Пожалуйста ''разжуйте'', я недопонял...

548 ун1 конструкторы "перекорректировали",
- а что, может можно РАЗкорректировать ?

Об 157уд2 - ??? В режиме повторителя...
А в режиме УН на ВЧ что будет ?
 
вот чесно - хотел.
Только запамятовал единицу измерения - в мс или мкс...
Уточнять - лезть в тырнет лень что то стала, поэтому - не написал.

По этой микре - да, её хвалят. Но граничка то 1мгц, как у мп40 но если мп40 граничка при его малом усилении мало мешает, то эта микра на 20кгц имеет усиление всего то 300.


И вопрос, вот КАК здешние обитатели с этим интерфейсом справляются ?
Мне, чтоб что то написать приходится ''выйти'', потом написать, а при вставлении (отправке) лог и пароль ввести.
Потом сразу ''выйти'' и только выйдя я могу ещё писать.
А ''войдённым'' у меня тут и курсор и виртуальная клавиатура отсутствуют...
Ну есть же даташит 157-ой,смотрите внимательней,или соберите усилитель на ней без коррекции с К=200 и посмотрите прямоугольник 100 кгц

Пожалуйста ''разжуйте'', я недопонял...

548 ун1 конструкторы "перекорректировали",
- а что, может можно РАЗкорректировать ?

Об 157уд2 - ??? В режиме повторителя...
А в режиме УН на ВЧ что будет ?
с 548 ничего не прокатит ,внутренняя ёмкость не даст
 
В свое время поделал много чего на 548й, выжимая усиление в схеме УВ для магнитофона, там она неплохо звучала, почему-то. И лучше всего работала в усилителе записи в инвертирующем включении с невысоким усилением, раз 15. В корректоре работала отвратно, либо генерила либо звучала тоскливо. Думал, я один такой неудачник, потом Юрий Робертович рассказал про те же впечатления. Какая-то она недотёпая .
 
на 548й, лучше всего работала в усилителе записи в инвертирующем включении с невысоким усилением, раз 15.
Так примерно столько практически и надо.
А остальное ООС сожрёт, для качества.

странно, а почему сегодня тут картинки низззя вставлять?
 
Пожалуйста ''разжуйте'', я недопонял...

548 ун1 конструкторы "перекорректировали",
- а что, может можно РАЗкорректировать ?

Об 157уд2 - ??? В режиме повторителя...
А в режиме УН на ВЧ что будет ?
800-1000 при стандартной коррекции. При нестандартной 3000-4000
 
"А что, к157уд2 лучше ? С 1 мгц граничной частоты"- Хорошо,что про "типовые"0.5В/мкс писать не стали
какие 0.5 ? Надо уметь читать графики даташитов, чтобы не писать фигню. с 86 года почти сорок лет прошло , могли бы заметить коррекцию 157уд2 в усе Митрофанова.
Хотя толку с тормозным германием на сплавных транзюках. Хоть золотое поставь, все равно на выходе ржавое железо
 
Последнее редактирование:
ещё есть пара 174ун7
Сам себе мощник 4,5 вт для комбика или бумбокса с однополярным питанием (из 80х). Есть схема с доп. транзистором для снижения искажений.
 
Можна і без додаткового транзистору, просто додати трохи зміщення постійного на вхід. А якщо ще й зкорегувати його розумно, кращого не потрібно в його класі. Подробиці на рцлях, в темі за приймач Grundig.
 
Последнее редактирование:
какие 0.5 ? Надо уметь читать графики даташитов, чтобы не писать фигню. с 86 года почти сорок лет прошло , могли бы заметить коррекцию 157уд2 в усе Митрофанова.
Хотя толку с тормозным германием на сплавных транзюках. Хоть золотое поставь, все равно на выходе ржавое железо
Не волнуйтесь .Я знаю что она даёт больше 20 в/мкс(на спаде больше 40в/мкс)

Сам себе мощник 4,5 вт для комбика или бумбокса с однополярным питанием (из 80х). Есть схема с доп. транзистором для снижения искажений.
Ещё можно дополнительные выходныё транзисторы поставить,но коррекция естественно усложняется
 
Ладно, будем считать, что я отстал от жизни - с 1991го года ничего звукового не паял, с 1997 ничего серьёзного не паял.
Так вот, собираюсь снова приобщиться к паятелям.
Ничего сложного уже не осилю и задача применить в дело накопленные клады, в основном советских деталей.

Германиевый клад откопал дней 10 назад. Продумал схемы Беслика и МУН. Сложноваты они сейчас для меня, проще и лучше хочется.
Сложноваты в смысле, что кучу времени терять не хочется.
Кроме того то тут то там по их схемам что то улучшить хочется... а низзя.
Выход придумал 2 дня назад - УН сделать на микрухе. А ВК - гт402-404 + П215. Их с запасиком и они лучшие из этой серии. А есть ещё запасец - худших из этой серии П216. Кстати, вычитал, что хоть со сквозным током и греющиеся, но эти П выдают до 22кгц !!! Даже 216. Оказалось таких схем довольно много. А я раньше только на дискретный кремний внимание обращал. С микрухами ваааще не разглядывал.
Ну а дальше понятно - нашёл несколько микр. Не уверен, что где то ещё какие то лежат. Складировал то я все, что под руку попадалось, а микры в звук не применял.
Сейчас собираю инфу и отзывы на тему.
Да, германий паять собираюсь в конце очереди.
Вначале надо кучу наушников попаять, потом 3 кремниевых УМ доработать помелочи, ну и что там ещё... 3й комплект колонок небольших сделать - дины к ним восстановить рваные. Если додумаюсь из чего корпуса сделать будут ''хламные 3х полосные слабые АС'' экспериментального вида. :-)

Кстати - модернизировать 3 кремниевых УСя собрался в тч установкой мелких кондёров параллельно термокомпенсации, в базы предоконечников - они ускоряют ВЧ и вовремя прикрывают закрывающееся плечо.
Вот раньше об них и не слышно было... сейчас часто ставят, но теории об них я нигде не нашёл. Даже названия их собственного не встречал.
Кстати, думаю, что такими конденсаторами можно резко ограничить сквозной ток германиевых выходников.

Еще - вот про доп транзисторы на выхлд для к174ун7 я думал, но ни 1 такой схмы не нашёл...
 
п215 по скорости не шибко лучше всей линейки П21...Они лишь напряжением выше всех. ну и еще вояки видимо по частотным свойствам их отбирали.
С ГТ402-404 стыкуются влет, вот есть схемка. которую сам собирал , студентом.
Ничего менять не надо, паять как написано, без отсебятины. Просто менять МП на ГТ
 
Просто менять МП на ГТ
Первые два - на КТ3102\КТ3107 (или импорт)))

про доп транзисторы на выхлд для к174ун7 я думал, но ни 1 такой схмы не нашёл...
Посмотрите схему ИМС - можно даже германием умощнить или прилепить выход в классе А:)
- можно сделать генератор...
 
Еще - вот про доп транзисторы на выхлд для к174ун7 я думал, но ни 1 такой схмы не нашёл...
А такої схеми і не було. Ніколи, то лише фантазіїї.
Відносно типової схеми варті уваги такі відмінності:
1) підбір опору резистору між входом (вивод 8) і загальним проводом за мінімалними нелінійними спотвореннями сигналу на виході. Типовий номінал 51кОм занизький. Реальна потреба від 200 до 820 кОм, в залежності від екземпляру мікросхеми. Замість цього можна подати на нижній вивод того резистору зміщення, позитивну напругу блиько 0.6 Вольта, як рекомендував вітька жуковський за посиланням в моєму попередньому дописі. Це не відміняє необхідність підбору опору резистору, але його номінал буде більш звичним.
2)після оптимізаціїї нелінійних спотворень першим каскадом мікросхеми, має сенс відрегулювати рівень постійної напруги на виході (вивод 12) за критерієм симетричного обмеження верхньої і нижньої напівхвиль сигналу . Для цього додатково під'єднується резистор між виводом 7 мікросхеми і загальним проводом.
3) змінюючи опір резистору між виводами 1 і 4 можливо в невеликих межах змінювати струм спокою вихідного каскаду. А можна і не змінювати, задовільнившись типовими 100 Ом. :)
4) загальний зворотній зв'язок краще брати з навантаження. Таким чином, спотворення, що вносить роздільний конденсатор на виході, зменшуються на глибину зворотнього зв'язку.
5) опір резистору в колі Цобеля на виході бажано збільшити разів в десять.
6) корекцію рекомендую виконати за варіантом, запропонованим вітькою жуковським.

І ви не впізнаєте звуку вашого підсилювача, в позитивному сенсі.

Посмотрите схему ИМС - можно даже германием умощнить или прилепить выход в классе А:)
То марна трата часу. Вигідніше зоптимізувати те, що вже маємо на кристалі 174УН7.
Для бубнітоли (С) того вистачіть, а на більше потрібні інші комплектуючі.
 
Последнее редактирование:
п215 по скорости не шибко лучше всей линейки П21...Они лишь напряжением выше всех. ну и еще вояки видимо по частотным свойствам их отбирали.
С ГТ402-404 стыкуются влет, вот есть схемка. которую сам собирал , студентом.
Ничего менять не надо, паять как написано, без отсебятины. Просто менять МП на ГТ
ну так я про П215 и не говорю, что ''панацея'', просто немного лучше остальных П.
Видел я эту схему.
Так вот представьте, что выход - такой (почти - по Беслику, с локальной ООС в Шиклаи) и ускоряющий конденсатор в базах ГТшек, только выходные ёмкости так же, но заметно поболее - по 100 000мкф. И они же, заодно, и сглаживающие в БП.
И напряг питания поменьше - 12 вольт. И динамик 2 ома.
Вот такой замысел.
А ''раскачиватель'' вместо нескольких транзисторов - микруха.
Вот надо выбрать - какая?

Пока мысли бегают меж 548ун1б и 157уд2.
Но может откопаются ещё какието?

vitamir, я потратил целый 1 день - рыл схемы и форумы, искал, что кто делал по этим 174ун7.
Толков не нашёл практически, да ставят кт3102 вперёд, но схема теряет устойчивость, как пишут.
Взад ''умощнители'' не нашёл ни 1 схемы, но по идее - можно.
А так, да сама микра МОГЕТ 0,8% искажений, при 0,5 ватта мощи.
Это видимо её предел.
Тоесть можно её как то использовать, приделав на вход добавочный УН и на выход добавочный ВК...
Будет примерно 8-10 ватт мощи при искажениях 0,1-0,3%.
Но не лучше.
Ну а тогда проще будет использовать для УН другую микру.
Меньше обвязки, меньше деталей паять, при лучшем результате.
 
vitamir, я потратил целый 1 день - рыл схемы и форумы, искал, что кто делал по этим 174ун7.
Толков не нашёл практически, да ставят кт3102 вперёд, но схема теряет устойчивость, как пишут.
Взад ''умощнители'' не нашёл ни 1 схемы, но по идее - можно.
А так, да сама микра МОГЕТ 0,8% искажений, при 0,5 ватта мощи.
Это видимо её предел.
Тоесть можно её как то использовать, приделав на вход добавочный УН и на выход добавочный ВК...
Будет примерно 8-10 ватт мощи при искажениях 0,1-0,3%.
Но не лучше.
Ну а тогда проще будет использовать для УН другую микру.
Меньше обвязки, меньше деталей паять, при лучшем результате.
"Взад ''умощнители'' не нашёл ни 1 схемы, но по идее - можно."- и не найдёте , как и писал Виталий .Я предлагал т.Динозавру,сам делал , дополнительные транзисторы PNP + NPN туда так и просятся, всё для них готово ,базовые резисторы добавить. Можно делать мостовую схему .А вот с коррекцией придётся повозиться или тупо загрубить избыточной ,но тогда нафик надо такое чудо
 
12 вольт. И динамик 2 ома.
Вот такой замысел.
ТДА2005, что-то из более современных авточипов (до 20-40 вт):)
На древней рассыпухе - не самая удачная мысль (и не очень простые схемы). Требуется БП на большой ток.
Выходные транзисторы придётся включать несколько штук параллельно (не любят они низкоомную нагрузку).
 
Последнее редактирование:
Не, никаких ТДА в заначке нет.
Есть СССРовские детали и может быть что то с разбора комповых мам и комповых БП.
Покупать, даже задёшево - ну просто НЕ по феншую.
Да, там есть... Но мне лучше что то из .... скажем мягко - древнего или Б\У сделать, и неважно, пусть качество похуже будет.
Всё равно уши у меня НЕ ''золотые'', руки не столь гибкие, как по молодости и вижу я последние 3 года через очки 1 глазом...
Так что меня УМ вполне устроит 0,1-0,25% искажений и мощностью 5-7 ватт.

Насчёт ''простоты'' схем.
Я писал, что будут НЕБОЛЬШИЕ ПЕРЕДЕЛКИ уже имеюшегся УСей.
Немного их параметры подтяну и ладно.
Тоисть МОДЕРНИЗАЦИЯ.
А вот насчёт германия я задумал поболее, но всё равно печатку рисоваать старым способом и травить, сверлить неохота.
Больше четверти века такое не делал.
Поэтому на выходники НАВЕСОМ думаю предоконечники, а микру на ''соплях'' приживить, вернее в безфольговую гетинаксину, рассверлёную и остальные детали как то навесом.
Поэтому обвязки у микры желательно поменьше.

Про параллельные германиевые выходники как то я сомневаюсь - ЗАЧЕМ ?
На колонки в 2 ома с питания 12 вольт мощи на выходе будет где то 4,5 ватта. Может 5 ватт изза германия и бешенных ёмкостей БП по 100 000мкф.
И того в пике примерно 1,5 ампера.
Ладно, может 2.

Я не ошибаюсь в оценке ?
И того П215 должны выдержать с запасом ???
 
Есть СССРовские детали и может быть что то с разбора
Так что меня УМ вполне устроит 0,1-0,25% искажений и мощностью 5-7 ватт.
Поэтому на выходники НАВЕСОМ думаю предоконечники, а микру на ''соплях'' приживить
Больше четверти века такое не делал.

С таким ТЗ вам прямая дорога к лампа. _pechatka
 
До ламп я как нибудь позже доберусь.
Но НЕ в звуке, а в других ипостасях.
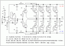
prost_unch.jpgumzch_na_microsheme_k548un1a.jpgusilitel-moshhnosti-nizkoy-chastotyi.jpgImage-1.jpg

А насчёт микры + германий, выше 4 схемы.
В 1й ВК такой как надо. Но на гт402-404 и П215
Во 2й - возможный вариант микры и её обвязки
В 3й - фазоразделение и термокомпенсация
В 4й - тоже, + конденсатор в базах - ускорячюший и симметрирующий, дающий уменьшение искажений
Да, ещё от Беслика надо ВК Шиклаи с локальной ООС.
УНЧ 2.3.JPG
 
Последнее редактирование модератором:

Вложения

  • post-145741-0-08293800-1362674796.png
    post-145741-0-08293800-1362674796.png
    483.7 KB · Просмотры: 263
Не рыл этот Параллельник тут обсуждали или нет? на входе tl081cn
Какие аналоги?
 

Вложения

  • 8952954.gif
    8952954.gif
    19.2 KB · Просмотры: 176
Что скажете про схему на крошечном межкаскаднике?
5 Вт на 8 ом при питании 9 вольт перегруз по входу при увеличении громкости с искажениями, имитирующими жесткий овердрайв.
Приехал гитарный ламповый преамп на 2 шт 12 ах 7 Причем с полноценным трансформатором в корпусе.
вот думаю к какому оконечнику его пристроить
Tip 41c звучит поинтересней tda 2030a?
Германий в эту схему не впихнуть перетыком?
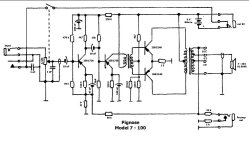
Ранняя первая редкая схема на Германии была вот такая
image.jpg
 

Вложения

  • 7-100R.jpg
    7-100R.jpg
    42.4 KB · Просмотры: 194
  • IMG_20231212_232553.jpg
    IMG_20231212_232553.jpg
    205 KB · Просмотры: 190
Последнее редактирование:

Статистика форума

Темы
3,301
Сообщения
262,982
Пользователи
2,544
Новый пользователь
vlad'mir
Назад
Сверху Снизу