Германиевые УНЧ

Как вам такой наборчик под проект?
Фигня. Замеры не мои.
Полоса2.JPG

Заменяемость.jpg
 
Последнее редактирование:
А к усилителям из секты Беслика как на этом форуме относятся?
 
А к усилителям из секты Беслика как на этом форуме относятся?
Так он диф.усилитель называет компаратором.
Вопросы есть - почитайте тему на RT20(22 ?).
Там его хорошо "обсудили"
 
А к усилителям из секты Беслика как на этом форуме относятся?
Собрал на ГТ905АМ.На 8Ом звук понравился.А вот цепляешь 4Ома-уже не то пальто.Это моё субьективное мнение.
 
Собрал на ГТ905АМ.На 8Ом звук понравился.А вот цепляешь 4Ома-уже не то пальто.Это моё субьективное мнение.
Эх, вот вопросы бы задать....
Есть сайт Быковины, по УсъСям Беслика, и там пробовал спросить - вопрос как в песок...

А вот ежели питание 12 вольт, нагруз 2 ома, сопротивлюхи в эмитерах оконечников по 0,5 ом.
И всё это на ..... Блок питания - после диодного моста пара - последовательно конденсаторов электролитов по 100 000 мкф. На 6,3 вольта.
Так вот, чтоб эти ликтролиты заодно были и спрямителями в БП и средней точкой в УМ - в обоих. Динамики чтоб повесить на эту одну среднюю точку.

Вот прокатит ТАКОЙ проект?
 
Последнее редактирование:
Собрал на ГТ905АМ.На 8Ом звук понравился.А вот цепляешь 4Ома-уже не то пальто.Это моё субьективное мнение.
А чем именно нагружали, какими АС? И параллелить 905-е не пробовали?
 
Лално, а я ещё усугублю вопрос -
чтоб эти ликтролиты (по 100 000мкф) заодно были и спрямителями в БП и средней точкой в УМ - в обоих. Динамики чтоб повесить на эту одну среднюю точку.
НО ''выпрямитель'' БП по схеме УДВОЕНИЯ, тоесть из 6,3 вольта делаем 12,6
И уж ими то - на ВСЁ вышеописанное.
 
Лално, а я ещё усугублю вопрос -
чтоб эти ликтролиты (по 100 000мкф) заодно были и спрямителями в БП и средней точкой в УМ - в обоих. Динамики чтоб повесить на эту одну среднюю точку.
НО ''выпрямитель'' БП по схеме УДВОЕНИЯ, тоесть из 6,3 вольта делаем 12,6
И уж ими то - на ВСЁ вышеописанное.
Спокойно делается удвоитель, который будучи рассмотрен с другой стороны , является двухполярным выпрямителем . Когда срочно нужно двухполярное питание из того, что рядом. делаю именно так. банки разве что нужны в разы больше по емкости.
 
Владельцам Кёртингов на AD166 AL103 . Пара советов по доработке мощника.
Емкости С 580 581 582 583 на 10нФ между к-б выходных транзисторов убавить втрое, до 3 тыщ пф. Совсем без них на меандре зубчики есть.
Емкость в ООС С568 С567 с 3300 пф убавить до 2 000 пф.
После чего полоса в варианте с AL103 c 8-10 кГц протянулась до 18-20 кгц, меандр на 10Гц оставался меандром, не вырождаясь в пилу.
Изменения тока покоя в разрыве контрольного контакта дали 30 мА. термотранзисторы Т593 Т595 Т594 Т596 чутко реагируют на нагрев, уменьшая ток покоя. То есть, с термостабильностью порядок, ничего не трогаем.
Ток покоя маловат, что проявляется в виде точек при переходе через ноль , лишь на высокой частоте, кгц в 30 , не проблема. С условными радиаторами в виде тоненькой задней стенки и через слюду- такой ток это нормально.
Выходное напряжение на 10-омной нагрузке составило 12вольт пиковых, то есть около 8 вольт эффективных. Можно ожидать ватт 8-10 на 6-8 омах
 
Спасибо за проделанную работу.Хотелось бы ещё на ГТ906 результаты ГТ806 или 1Т910АД.Какой разброс вых транзисторов в данной схеме допустим?
И к стати именно корректор у Кёртинга на одном транзисторе ,потому ,что предварь имеет высокое входное и чувствительность.Как в реале играет я не знаю,но ростовчанин Михаил Ефимов предпочитает слушать винил на нём,имея кучу дорогих УНЧ ,в том числе ONKYO Integra M-955 nII/260 ,работающий в честном классе А.
 
Спасибо за проделанную работу.Хотелось бы ещё на ГТ906 результаты ГТ806 или 1Т910АД.Какой разброс вых транзисторов в данной схеме допустим?
И к стати именно корректор у Кёртинга на одном транзисторе ,потому ,что предварь имеет высокое входное и чувствительность.Как в реале играет я не знаю,но ростовчанин Михаил Ефимов предпочитает слушать винил на нём,имея кучу дорогих УНЧ ,в том числе ONKYO Integra M-955 nII/260 ,работающий в честном классе А.
Ток покоя смотрел на подкинутых ГТ906А. Не подбирал, средняя точка та же, ограничение симметричное. Следующим шагом будет работа на ГТ906А, с ними полоса обязана убежать килогерцам к 40 . Просто сейчас есть дела важнее.
Звук контрольки в нагрузке чистый, до самого начала ограничения, при этом к тону подмешивается зудение, сам же тон остается чистым и не меняет тональности, не светлеет . Это радует.
Емкость в цепи коррекции вместо 3300пф сейчас 2100, по выходу вокруг мощных транзисторов стоят 2200пф, достаточно. Короче. везде ставим 2000-2200пф.
 
Подскажите, а схемы, подобные ''чОрному холодильнику'' -микросхема - УН и после ВК на германиевых транзисторах тут где нибудь обсуждалась ?
 
Унч uher
 

Вложения

  • Screenshot_2023-12-10-22-25-43-060_com.google.android.apps.docs.jpg
    Screenshot_2023-12-10-22-25-43-060_com.google.android.apps.docs.jpg
    236.7 KB · Просмотры: 213
  • Screenshot_2023-12-10-22-25-58-642_com.google.android.apps.docs.jpg
    Screenshot_2023-12-10-22-25-58-642_com.google.android.apps.docs.jpg
    243 KB · Просмотры: 205
  • Screenshot_2023-12-10-22-29-38-686_org.sufficientlysecure.viewer.jpg
    Screenshot_2023-12-10-22-29-38-686_org.sufficientlysecure.viewer.jpg
    225.6 KB · Просмотры: 187
Эт ерунда. То ли дело, макетка унч выделки Сергея Юрьича Торопова на AD161-162 , в стадии прогрева двигателей.
Выход по Агееву( модификация АБеева :) ) , ток потребления на оба канала 300мА.
 

Вложения

  • IMG_20231210_204839.jpg
    IMG_20231210_204839.jpg
    506.8 KB · Просмотры: 287
Последнее редактирование:
Александр Сергеевич, пора вам уже отдельную тему открыть по этому усилителю. Классная схема и шикарный звук. Для меня важным стало то, что на малой громкости слышны все звуки и нч диапазон. Сегодня достал из потолка транс от галогенок. Светильники уже давно светодиодные, трансик отключил, так он там и остался. Вторичка в три провода, отмотал несколько витков, разделил вторичку, вот и новый питальник получился. Вот как все удачно складывается.😀
 
(Непонятно на какую нагрузку сделано)-автобусный
Можно подключить высокоомную нагрузку (8-16 ом) на первичку выходного трансформатора\между эмиттерами выходных транзисторов при питании 12\13.2в.
 
Последнее редактирование:
(Непонятно на какую нагрузку сделано)-автобусный
Можно подключить высокоомную нагрузку (8-16 ом) на первичку выходного трансформатора\между эмиттерами выходных транзисторов при питании 12\13.2в.
Спасибо, правда ничего непонятно, но попробую разобраться
 
Подскажите, а схемы, подобные ''чОрному холодильнику'' -микросхема - УН и после ВК на германиевых транзисторах тут где нибудь обсуждалась ?
Здесь не обсуждалась и слава богу. На другом форуме аж 186 страниц обсуждения
 
(Непонятно на какую нагрузку сделано)-автобусный
Можно подключить высокоомную нагрузку (8-16 ом) на первичку выходного трансформатора\между эмиттерами выходных транзисторов при питании 12\13.2в.
Обычно так и делается, нагрузка 8 Ом цепляется прямо на выход УНЧ, а всякое экзотическое соединение динамиков -через согласующий трансик.
У меня однажды была задача , согласовать усилитель для 4-омной нагрузки с внутриавтобусной лиинейкой динамиков на 16 Ом. Намотали повышающий автотрансформатор с Ктр 1 на 2 по напряжению и 1 к 4 по импедансу, получили нужную мощность в нагрузке.
 
Здесь не обсуждалась и слава богу. На другом форуме аж 186 страниц обсуждения
ну уж спасибки....

186 страниц я НЕ осилю.
Тем более показывает БЕЗ картинок.
А региться неохото.

Да и, думаю, там будет обжОвывание и обплЁвывание всего 1 схемы.
А мне бы понемногу но об нескольких подобных - микра + германиевый выход
Тоесть -
Разные, но ОТЕЧЕСТВЕННЫЕ, микры и выход на гт402-404 и П213-217.
 
А мне бы понемногу но об нескольких подобных - микра + германиевый выход
Тоесть -
Разные, но ОТЕЧЕСТВЕННЫЕ, микры и выход на гт402-404 и П213-217.
Пока не собрал в кучу, но макетик опробовал, результаты обнадёживают. А схема будет как раз ОУ + ВК на германии, правда не на П213-217 а на ГТ402-404 + ГТ70-705, правда ОУ этот всего один из вариантов, поиски УНа пока не окончены.
А по ссылке там такое "осуждение", переливание из пустого в порожнее))
Товарисч который сочинил этот Холодильник заставил всех перерыть запасы П4, которые многие собирались выбросить в мусор)) Этим моментом знатно воспользовались спекулянты, которые вмиг скупили все запасы П4 и накрутили цену по 100-120 руб. за транзистор.
Слава богу ажиотаж по Чёрному холодильнику уже прошёл.
 
ну уж спасибки....

186 страниц я НЕ осилю.
Тем более показывает БЕЗ картинок.
А региться неохото.

Да и, думаю, там будет обжОвывание и обплЁвывание всего 1 схемы.
А мне бы понемногу но об нескольких подобных - микра + германиевый выход
Тоесть -
Разные, но ОТЕЧЕСТВЕННЫЕ, микры и выход на гт402-404 и П213-217.
настрогал всяких в блокнотик, по свободе принесу. Именно то, что ищете, с перламутровыми пуговицами.
 
настрогал всяких в блокнотик, по свободе принесу. Именно то, что ищете, с перламутровыми пуговицами.
не, мню с брюлюунтовыми пуговками :-)

По операционнику - думал, сравнивал.
Вроде как лучше всех для УН это к548ун1.
Она с ЗАПАсОМ по усилению, кой можно спустить на ООС и с хорошей скоростью нарастания.
К тому же - однополярная и с встроенным стабом.
Единственно - вход 250 мв, ну и фиг с ним.

Так вот запас усиления микры позволит раскачать по ВЧ не только П215, а и даже П216.
 
лучше всех для УН это к548ун1
Лучше всего опер с хорошей раскачкой "райл-ту-райл" и низким допустимым сопротивлением нагрузки. Хорошо бы с высоким (допустимым) напряжением питания (это для "Холодильника"), например лм1875 (оригинал).
 
Последнее редактирование:
Товарисч который сочинил этот Холодильник заставил всех перерыть запасы П4, которые многие собирались выбросить в мусор))
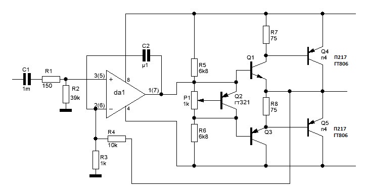
Самое интересное, что товарисч пишет : "Пробовал на выходе п217, гт806, 906 , П4 понравились больше",
и при этом "неравномерность 20 - 20000 +- 0.2 Дб. (!!!)" Как так?
 

Вложения

  • ЧХ.JPG
    ЧХ.JPG
    39.7 KB · Просмотры: 216
Самое интересное, что товарисч пишет : "Пробовал на выходе п217, гт806, 906 , П4 понравились больше",
и при этом "неравномерность 20 - 20000 +- 0.2 Дб. (!!!)" Как так?
ОУ с ОС вытягивает, только вот какой сквозной ток на 20 кГц?... Также измерялась скорее всего при 1 Вт выходной мощности, при большом сигнале и ОУ не вытянет
Емкость С2 неправильная, наверное 0,1 нФ...
 
ОУ с ОС вытягивает, только вот какой сквозной ток на 20 кГц?... Также измерялась скорее всего при 1 Вт выходной мощности, при большом сигнале и ОУ не вытянет
Емкость С2 неправильная, наверное 0,1 нФ...
Такие схемы всегда оторопь вызывают. И вопросы к изобретателю насчет замеров. Вместо которых призывы: дачотам мерить ваще, ты слушай.
 

Статистика форума

Темы
3,301
Сообщения
263,016
Пользователи
2,544
Новый пользователь
vlad'mir
Назад
Сверху Снизу