Германиевые УНЧ

Не поделитесь моделями наших мощных германиевых транзисторов, да и кремниевых наших, если модели хорошие?
Здесь конечно изрядная каша, но найти можно. В конце списка- наш кремний который я использую обычно. Там даже подписано кто делал модели. Кафедра САПР где то в Питере.
 

Вложения

Предлагаю товарищу ABK просто проверить всё на практике, благо времени много на сборку - не уйдёт.
Посмотреть вложение 80536
увы, делать просто, чтоб делать не буду
У меня другой порядок заведён - делать чтоб пользоваться.
А для этого - тщательный отбор схемы. И из имеющихся деталей, которые тоже отбираю.

А потом - КАК проверить? Ушами...
Для сборки и для настройки вполне всегда хватало комплекта вольтметр + амперметр.
Но ''качество'' всегда слушалось ушами!!!
Другого нет.
Я за спартанчество.
 
Но ''качество'' всегда слушалось ушами!!!
вообщето сначала приборная экспертиза , потом прослушивание слепое с использованием референсного аппарата.
 
увы, делать просто, чтоб делать не буду
У меня другой порядок заведён - делать чтоб пользоваться.
А для этого - тщательный отбор схемы. И из имеющихся деталей, которые тоже отбираю.

А потом - КАК проверить? Ушами...
Для сборки и для настройки вполне всегда хватало комплекта вольтметр + амперметр.
Но ''качество'' всегда слушалось ушами!!!
Другого нет.
Я за спартанчество.
Я , извините, не понимаю , как на том наборе помойных деталей, с дерьмовым трансформатором и банками на 100000мкф*6.3 вольта можно сделать хоть что нибудь полезное.
Схема которую я выложил выдаёт примерно 0.3% искажений на 1кГц , и порядка 2 ватт мощности на 4 ома. Большего с такими требованиями пожалуй хрена лысого выйдет. Питание можно приподнять, мощность возрастёт, но звук всё равно будет глухой как из ведра.
Ну и про проверку ушами, вот и проверяйте ушами. А не языком.
 
Я , извините, не понимаю , как на том наборе помойных деталей, с дерьмовым трансформатором и банками на 100000мкф*6.3 вольта можно сделать хоть что нибудь полезное.
Схема которую я выложил выдаёт примерно 0.3% искажений на 1кГц , и порядка 2 ватт мощности на 4 ома. Большего с такими требованиями пожалуй хрена лысого выйдет. Питание можно приподнять, мощность возрастёт, но звук всё равно будет глухой как из ведра.
Ну и про проверку ушами, вот и проверяйте ушами. А не языком.
У человека есть 548ун1, а она с 9В уже работает, если не ошибаюсь, а 157уд2 вообще от 6В.
 
Интересно, получается верхний работает в схеме с общим коллектором как повторитель, а нижний с общим эмиттером в режиме усиления, вот ему-то и нужна повышенная частота транзистора. Так этож экономия получается, допустим есть 2 высокочастотных транзистора и их хватает на стереоусилитель, а так как низкочастотных как грязи...
Есть идея получше. В связи с дефицитностью латералов применить в нижнем этаже N латерал , который без лишних усилий застабилизирует ток покоя и обеспечит отменные частотные свойства , а верхним транзистором применить N- MOSFET IRFP 240 , удачный и доступный. А его повышенная емкость затвора нивелируется самим включением , как повторителя. Делал этот финт в линейке схем на германии недавно. Работает .
 
Есть идея получше. В связи с дефицитностью латералов применить в нижнем этаже N латерал , который без лишних усилий застабилизирует ток покоя и обеспечит отменные частотные свойства , а верхним транзистором применить N- MOSFET IRFP 240 , удачный и доступный. А его повышенная емкость затвора нивелируется самим включением , как повторителя. Делал этот финт в линейке схем на германии недавно. Работает .
Один хер: у IRFов и в режиме повторителя ёмкость будь здоров.
 
Один хер: у IRFов и в режиме повторителя ёмкость будь здоров.
Дык, вся надежда на бицепсы драйверного транзистора. Чего ему прохлаждаться, запитаю от 40 вольт , с током под 50 мА, и пущай трудится.
И проверить "концепцию" недолго, макетка на столе, еще не разобрана.
 
Дык, вся надежда на бицепсы драйверного транзистора. Чего ему прохлаждаться, запитаю от 40 вольт , с током под 50 мА, и пущай трудится.
И проверить "концепцию" недолго, макетка на столе, еще не разобрана.
В одну телегу впрячь не можно коня и всяческую дрянь!
 
У человека есть 548ун1, а она с 9В уже работает, если не ошибаюсь, а 157уд2 вообще от 6В.
есть, они торчат в незапаянной плате от ... магнитофонной панели для Риги120, коя с питанием 12 вольт.
Тоесть можно руками, без паяльника, вытащить любую микру и всю её обьвязку, все расчитанное на 12 вольт питания. Тоесть и выискивать и подбирать в кладах детали не надо.
Принципиальную схему её могу выложить, в случае интереса к ней. Всёж редкость - редкая. Их всего то несколько тысячь сделали (что то 2000-5000).

Но это на крайний случай.
Насколько я помню, была ешё как минимум 1спичечная коробка с разными микрами. Пока не нашёл, а там могут быть совсем другие микры.... Может БОЛЕЕ подходящие ?

Кроме того ОБЩАЯ СХЕМА не определена.
А есть, уже найденные П215 с радиаторами, что очень радует. Есть гт402, 404.
Это для ВК уже готово.
Ну так с БП до сих пор непонятка...
Сегодня полазию, посчитаю подходящие электролиты, которые в близлежащей заначке.
 
Здесь конечно изрядная каша, но найти можно. В конце списка- наш кремний который я использую обычно. Там даже подписано кто делал модели. Кафедра САПР где то в Питере.
Спасибо!, есть модельки наших и импортных моделей которых у меня не было.
Хочу выложить модели 2SA1943, 2SA1943N, 2SC5200, 2SC5200N - где "N" это новые транзисторы, которые выпускает TOSHIBA, судя по дате в названии архива с 2016, 2017г. Скачаны с официального сайта TOSHIBA semiconductor. Модели отдельно LTspice и PSpice.
 

Вложения

Даташиты на эти же транзисторы, кроме различия в корпусе, в параметрах не заметил
P.S. Может эти два поста в тему о выборе транзисторов перенести?
 

Вложения

http://archive.radio.ru/web/1968/07/037/ А это схема на п605 из статьи Николая Зыкова, в том самом первом журнале Радио, купленном в Москве , в 68 году, с него всё и началось.....
Посмотреть вложение 1103

А вот она та схема на 605-х, Крылова, вот её собрал и она пела. http://archive.radio.ru/web/1970/01/044/
Посмотреть вложение 1104
Сейчас думаю, что в те годы не было вокруг такой чудовищной убийственной жары, под 35-40. Поэтому схемы через одно вообще лишены цепей термокомпенсации. Резистор-и ладушки. И все работает. Сейчас десять раз подумаешь, как поведет себя устройство. когда в комнате +35, а на улице все 50.
 
Неплохо бы измерить\проверить всё перед использованием...
да я обычно всё проверял на прозвонку батарейкой с вольтметром - все детали.
Кондёры - туда, сюда пару раз перезарядить, транзисторы - как 2 диода.

Так сегодня до пакета с большими электролитами и не добрался, на др пакетах застрял.

Зато тут вопросы повывлезли -
1) большая микросхема М60, что когда то в часах применялась, её на чтото путное применить можно?
Что там внутри за её схема?

2) самые германиевые конденсаторы - танталовые и ниобиевые - как они звучат в звуковых схемах?
Я когда то их ставил, вроде как работали хорошо.
А потом слух разнёсси, что как бы низзя их в звуковые схемы...

Они вроде процессу ''усыхания'' не подвержены ?

3) как звучат конденсаторы, большие такие 4М7 которые ?
И есть такие же по габаритам - на 1 мкф.
Что то я как то не видел их в звуковых схемах...
Хотя может просто необращал ванимания...

Да и нашёл микрухи, может не все

Так вот 14 шт к553уд1а тоесть с запасом... 1983-84 годов, Андроповского время, когда следили за качеством

Схем всего то ничего на этой микре, так что прошу её прокомментировать в виде УНа.

И всего по паре к1ус221д и кр544уд1а тоестб без запаса
Думаю, что их рассматривать не стоит ... ?
 
Да и нашёл микрухи, может не все

Так вот 14 шт к553уд1а тоесть с запасом... 1983-84 годов, Андроповского время, когда следили за качеством

Схем всего то ничего на этой микре, так что прошу её прокомментировать в виде УНа.

И всего по паре к1ус221д и кр544уд1а тоестб без запаса
Думаю, что их рассматривать не стоит ... ?
Ещё наверняка если поискать можно найти кремниевые транзисторы, хотя бы Кт814/815. И можно про П216 забыть как про страшный сон, собрать на них стабилизатор питания и всё.) И выпрямитель. И на 553уд1 можно вполне собрать усилитель.
 
Ещё наверняка если поискать можно найти кремниевые транзисторы, хотя бы Кт814/815. И можно про П216 забыть как про страшный сон, собрать на них стабилизатор питания и всё.) И выпрямитель. И на 553уд1 можно вполне собрать усилитель.
Ага. Для начала Видерхольд, там как раз 709й работает. 153\553 калька с него
 
А що Бокарьов має проти Відерхолда?
Бокарьову, значить можна, а Відерхолду, ні. Бо не хвірма (С) _hm_
 
А що Бокарьов має проти Відерхолда?
Бокарьову, значить можна, а Відерхолду, ні. Бо не хвірма (С) _hm_
Я за Видерхольда обеими руками. Гениальная схема для тех и этих времен. И жалею, что в те году не придал ей значения. Точно, не занимался бы перебором всяких схемок из Радива, а слушал музыку.
 
Был промышленный УНЧ Эстония-009 с 553, но Германия там уже не было.
Можно в "Холодильник" поставить, но коррекция...
 
В конце 80-х было много удачных схем, прошедших мимо внимания, причина простая, видео накатило, ценность аудио потерялась.
 

Вложения

  • 1712558213885.jpg
    1712558213885.jpg
    19.1 KB · Просмотры: 159
  • 44341-fa1c54684cdffe7d213047847d4b8e84.png
    44341-fa1c54684cdffe7d213047847d4b8e84.png
    36.3 KB · Просмотры: 160
  • 214.gif
    214.gif
    46.8 KB · Просмотры: 184
  • 5a048473ad232_.JPG.e72214ef56f26a75f6831ac4aaecd1c4.jpeg
    5a048473ad232_.JPG.e72214ef56f26a75f6831ac4aaecd1c4.jpeg
    40.3 KB · Просмотры: 213
  • Malov_Amp.jpg
    Malov_Amp.jpg
    235.2 KB · Просмотры: 191
  • 1251558688_amp41-1.gif
    1251558688_amp41-1.gif
    25.7 KB · Просмотры: 214
  • 42617-040dc7e7daa61a48e48dba539b5be35c.png
    42617-040dc7e7daa61a48e48dba539b5be35c.png
    23.5 KB · Просмотры: 191
Я за Видерхольда обеими руками. Гениальная схема для тех и этих времен. И жалею, что в те году не придал ей значения. Точно, не занимался бы перебором всяких схемок из Радива, а слушал музыку.
Как будто других схем нету. Ах да, про Видерхольда у нас тут Жуковский новый разбор написал.
На ко вот почитай:
Я ржал. Ну и там объяснено почему схема Видерхольда ни разу не гениальная ни для тех ни для этих времён.
 
Видерхольд нарисовал схему с тройкой, но на практике сделал и проверил только с двойкой, на имеющихся транзисторах:(
Для своего времени это было (супер)круто - настолько, что мало кто это понял:)
 
Последнее редактирование:
Ещё наверняка если поискать можно найти кремниевые транзисторы, хотя бы Кт814/815. И можно про П216 забыть как про страшный сон, собрать на них стабилизатор питания и всё.) И выпрямитель. И на 553уд1 можно вполне собрать усилитель.
не,не,не...
Процесс Вашего мышления сполз не в ту сторону.

На кремнии, ПРАВИЛЬОМ кремнии - дискретном. Уже есть пара усилителей.
Вот их я немного модернизирую. Это более приоритетный план.
Потом есть экспериментальный замысел переделки кадрового ИТУНчика в звуковой. С комбинироваанной ООС. И небольшой переделки колоночек к нему, тоже с необычным замыслом. Где то 2 по 5 ватт.
И к нему БП как раз есть.
Все это КРЕМНИЕВОЕ, ДИСКРЕТНОЕ.
И запасов, кремниевых прилично. Разных. В том числе лежат 2 УМ Шушурина, раннего. И знаю, как его чуть улучшить.
Вот только с радиаторами напряг. И с трансом непонятка. И про корпус незнаю.

А германий - ИНТЕРЕСНО, необычно. И ''приличные'' по германиевым меркам транзисторы есть. Нашлись недавно. С РАДИАТОРАМИ !!! И корпусок подходящий - ''хламный'' :-) от 3х програмника.
Сначала я рассматривал дискретный германий, потом понял -
1) дискретной схеме не хватает усиления, чтоб ООС выправила ситуацию в хорошо.
Поэтому в УН нужна микра.
2) ''германиевый звук'' если он и есть, то формируется только в ВК, ибо всё равно - до того, на пути от оркестра до ВК УСя, находится МНОГО кремния.
Чуть больше, чуть меньше погоды не делает.

Так вот, прикидывая что бы ЭДАКОГО хотелось от германия, я запланировал ВК ''от Беслика'' - тоесть с малой локальной ООС, а не с диодом Баксандала. Мне так КАЖЕТСЯ, что будет лучше?
Гт402-404, а не МПшки в составе.
Термокомпенсацию - диодами, желательно парой, укреплённых на радиаторах ВК.
А не термотранзистор. Хотя тут сомневаюсь.... ?
В базы предов ВК - сглаживающий конденсаторик
На выходе из микры УН достаточно сложный ''раздаватель''.
С УНом на микре сейчас тут разбираюсь...

Ну и БП, с ЛОШАДИНЫМИ ёмкостями и средней точкой.
И нагруз в 2 ома потому как питание всего 12 вольт. Вернее думаю, и 2 и 4 ома. Када как, естественно с потерей мощности.

Вот такой экспериментальный замысел, который не до конца утрясён и по коему я вопросы и задаю.
Постепенно, думаю, что все вопросы разрешаться, тогда уже буду строить планы к паянию.

Напоследок, ещё раз - это ЭКСПЕРИМЕНТ.
Хотя, если выйдет удачно и понравится, станет частью звуковой системы.
 
Как будто других схем нету. Ах да, про Видерхольда у нас тут Жуковский новый разбор написал.
На ко вот почитай:
Я ржал. Ну и там объяснено почему схема Видерхольда ни разу не гениальная ни для тех ни для этих времён.
Сергію, не потрібно нести сюди це сміття.
вітька, як вітька. Я не здивувався.
А про підсилювач Відерхолда є його авторська стаття в німецькому часописі для аматорів. Її потрібно лише уважно прочитати. Без шизофренічних заморочок. І тоді розвидниться, можливо.

Посмотреть вложение 80625
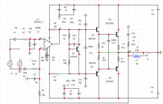
Вот какую микру надо искать. Идеально. Переработать немного выходной каскад, сделать ему смещение переведя в класс АБ и можно слушать.
Тоді і на К237УН1А вийде не гірше. А, може, й краще? ;)
К237.png
 
Сергію, не потрібно нести сюди це сміття.
вітька, як вітька. Я не здивувався.

Если отфильтровать все междусобойчики с теми, с кем Витя не раз успел "пересобачиться", то чтение этого опуса может быть технически полезным, особенно для тех, кто пытается вникнуть в подобные темы впервые. Для тех, кто всё это давно знает и понимает, там нет ничего нового. Само по себе то, что он не поленился столько букв написать, уже неплохо, хотя без элементов "ненормативно-любовной лирики" _hm_ повествование вышло бы короче.
 
. Для тех, кто всё это давно знает и понимает,
Кто знает и понимает, тот может сделать лучше. Даже не просто лучше, а лучше, но по другому.
Тут целых два человека показали, что могут. Местный колхоз постарался не заметить.
 

Статистика форума

Темы
3,301
Сообщения
262,982
Пользователи
2,544
Новый пользователь
vlad'mir
Назад
Сверху Снизу