Германиевые УНЧ

Так я смотрел.
Вот про КАК ПОЛУЧИТЬ меандр ничего....
забодал ты уже. в свойства генератора запиши
PULSE(-0.5 0.5 0 50n 50n 25u 50u)
в каждую строку по числу, последовательно. в последнюю строку ничего не пиши.
 
Понял.
Вот ЩАС эта я кааак попообую :)
 

Вложения

  • меандр.jpg
    меандр.jpg
    162.5 KB · Просмотры: 74
Последнее редактирование:
А если их с ОК включить?
Лучший испытанный вариант такого включения с предвыходным полевым транзистором средней мощности.
На П215 получена полоса до 60 кГц, с хорошей термостабильностью такой спарки.
Это все без общей оос.
Но ведь этого мало,
для приемлемого звучания обязательно надо получить полосу большого сигнала за 500 МГц.
Не так ли?
 
Последнее редактирование:
NEULO, это что "меандр" такой ?
:) :) :)
Может ошибка в параметрах ?
Нихера. Это у тебя такое усилок на выходе выдаёт. Я тут причём?
1740164576116.png


Может ошибка в параметрах ?
Это может значить две вещи.
1) или размах слишком велик на входе.
2) или ты гамно спроектировал.
Ставлю на второе , но чтобы проверить, там где -0.5 и 0.5 впиши -0.1 и 0.1
 
1740165023783.png
+-0.03 вольта только может прожевать и то с трудом.
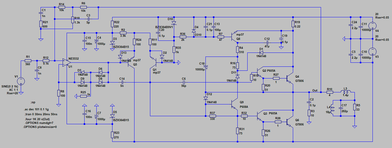
скажи мне родимецЪ, нахрена у тебя схема имеет усиление в 20 крат при таком убогом питании ажно в 24 вольта?
и да, ждать что П214 будут нормально работать на меандре в 20кГц... Ну это надо быть очень большим оптимистом.
Я поэтому на германий и забил. На кремнии результат получается куда лучше и никаких мучений с идиотскими радиаторами, верёвочками к транзисторам и доставания "чудо-квадов" с Эбау.

1740165473488.png
А вот кремний. Желтый график- масштабированное и перевёрнутое входное напряжение. Зелёный- выходное. Видна работа входного фильтра.
А вот тоже без фильтра
1740166590071.png
 
NEULO, ты за кремний меня не агитируй.
У меня ЭТОТ - единственный проЖект на германии.
Ну хотитЬся мне добить эту схемку, сделать проще и КАЧЕСТВЕННЕЙ чем Беслик2.1
Вот по меандру, да, пожалуй тут Беслик получше, а вот по др параметрам я выиграл :-)

Ты мне лучше обьясни - ЧТО в схеме даёт такие выбросы ?
 
Ты мне лучше обьясни - ЧТО в схеме даёт такие выбросы ?
так а чего тут сложного? Ты перегрузил усилок меандром, вот тебе и выбросы. Причём перегрузил зверски. А П214 очень низкочастотные и у них размах максимальный 20килогерцового сигнала который они могут выдать в твоей схеме, да и много где ещё. ну вольт. ну два. всё. дальше их корёжит.
 
Как говорил Остап Ибрагимович, я человек завистливый, но тут завидовать нечему.
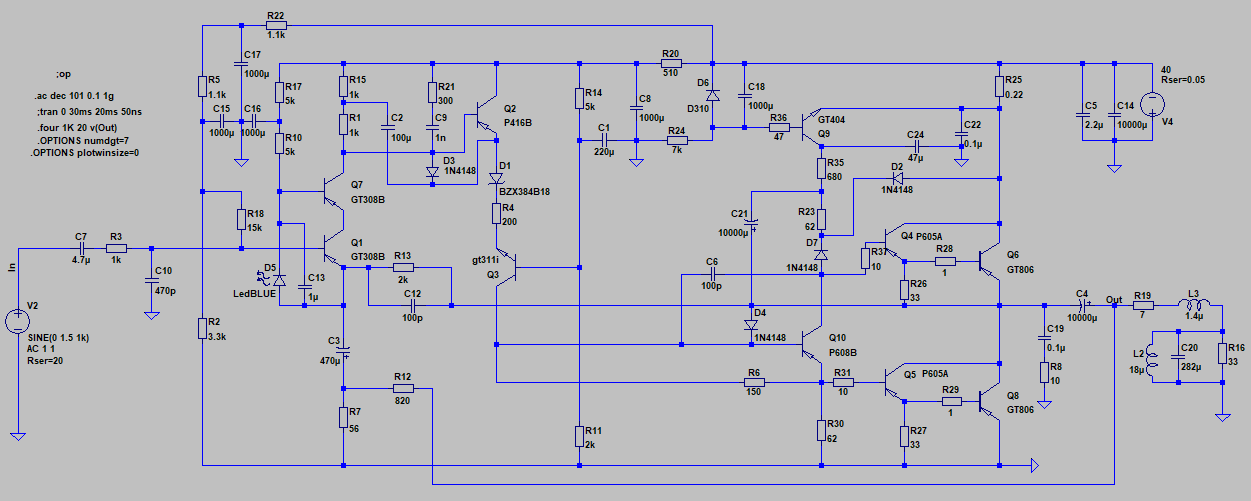
А я согласен - вас ведь никто не слушает - германий хорош там где транзистор вынужден открываться/закрываться т.е. в выходном каскаде. Ну в крайнем случае, там где у транзистора максимальный размах тока и напряжения (в выходном каскаде УН и далее). Всё, что перед этим в малосигнальном режиме. И если считать, что у германия есть какая-то своя "сигнатура звука", то она проявляется именно в финальном каскаде УН и ВК. Ну и для примера:
 

Вложения

  • Супергерманий схема3.png
    Супергерманий схема3.png
    38 KB · Просмотры: 119
Последнее редактирование:
А вот характеристика транзистора предвыходного каскада. Германиевого n-p-n транзистора средней мощности.
ГТ404_ВАХ_.png
Стоит ли удивляться, что у германиевого усилителя с их использованием в драйвере, спектр лучше, чем у многих ламповых однотактников?
Найдите кремниевый транзистор с лучшими за эти ВАХами.
И это далеко не единственный пример.
Так что таки есть особая "сигнатура", благоприятная для звука.
 
Последнее редактирование:
А вот характеристика транзистора предвыходного каскада. Германиевого n-p-n транзистора средней мощности.
Посмотреть вложение 125213
Стоит ли удивляться, что у германиевого усилителя с их использованием в драйвере, спектр лучше, чем у многих ламповых однотактников?
Найдите кремниевый транзистор с лучшими за эти ВАХами.
И это далеко не единственный пример.
Так что таки есть особая "сигнатура", благоприятная для звука.
Опять базар за волшебные сигнатуры ! ? Применяй тройку Локанти на кремнии и забудь херманиевые дохляки , никакого волшебства а только самый линейный каскад для умзч .
 
А если их с ОК включить?
Их (210) можно включить верхним транзистором каскода (ОБ).
Вниз - отобранные по бета ГТ806 с обратным диодом б-э или П215 (для начала).
(Это я про Heathkit AA-21A.)))

Железо Ш 50х50мм
1) 1000 витков 0,18мм сопротивление 54,5ом.
2) 2 по 200 витков 0,51мм сопротивление 2,15ом.
На вход 6П14П, на выход П605 параллельно или ГТ806 с цепями смещения и обратным диодом б-э.
ОС можно в катод с выхода через резистор .
Есть удачная схема Григорьева, есть схемы Цихисели и Трошина? Есть промышленный Кинап УП-034 (здесь обсуждали).

звук германия с трансформаторами
В ветке были (вынь вам и положь))).
 
Последнее редактирование:
Они не германиевые
На раскачку трансформатора хватит каскада на П605 (609?) - в хитките сплошной германий п-н=п. Нагрузка 8-16 ом.
Разница схем в способе смещения\стабилизации в выходном каскаде, организации ООС...
 
Последнее редактирование:
А вот характеристика транзистора предвыходного каскада. Германиевого n-p-n транзистора средней мощности.
Посмотреть вложение 125213
Стоит ли удивляться, что у германиевого усилителя с их использованием в драйвере, спектр лучше, чем у многих ламповых однотактников?
Найдите кремниевый транзистор с лучшими за эти ВАХами.
И это далеко не единственный пример.
Так что таки есть особая "сигнатура", благоприятная для звука.
Ну да. А ВАХи от П213 есть? А как у них с частотными характеристиками? Потому что прекрасный , великолепный по всем характеристикам ГТ404 и его братец 402-ой, всего лишь предвыходники, на выход им мощи не хватит, а на выходе у нас будет 213-ый, или 210-ый.
Но я тебе покажу сейчас что такое лучше.
1740184117689.png
Вот- лучше. Получишь искажения меньше- приходи, хвастай.
 
Последнее редактирование:
А я согласен - вас ведь никто не слушает - германий хорош там где транзистор вынужден открываться/закрываться т.е. в выходном каскаде. Ну в крайнем случае, там где у транзистора максимальный размах тока и напряжения (в выходном каскаде УН и далее). Всё, что перед этим в малосигнальном режиме. И если считать, что у германия есть какая-то своя "сигнатура звука", то она проявляется именно в финальном каскаде УН и ВК. Ну и для примера:
Вот что я вам скажу....Нет! Скажу вам больше!
Имея небольшой и скорбный опыт возни с германием в режиме А, усомнюсь в достойной работе вашей дивной схемы. Поскольку не вижу решений по принудительной термостабилизации этих сволочных транзисторов, уплывающих током покоя от косого взгляда или легкого ветерка.
В битве за стабильность вышел на некоторые рабочие узлы, обеспечивающие постоянство тока покоя при нагреве и изменении питания нижнего этажа выходного каскада.
После чего сама схема становится устойчивой к нагреву забортной температурой и током покоя.
 
Алекс, а схема действительно работает прекрасно.
Дим Димыч, ты еще не в курсе недавних решений. Вот там точно можно не переживать за уход с рабочей точки. Ещё схема Худа обеспечивает полосу и скорость , следовательно , достоверность звучания. Главное- не собирать схему на всяком навозе.
 
Какие такие решения?
Серво. В том числе нелинейные по постоянке, чтобы небыло перерегулирования.
Но на германии и перерегулирование не страшнО. Так как в германиевом ВК фактически нет ступеньки, только плавный S-образный перегиб, при околонулевом токе покоя.
 
в А классе все легко решается,надо следить за током ,а не температурой,те сигнал должен браться с токового датчика и поддерживаться постоянным системой стабилизации с постоянной времени несколько секунд,
а вот в АВ труднее надо за температурой следить,причем датчик иметь как можно ближе к кристаллу,а то пока скорую вызовуть поциент помреть
 
Ну да. А ВАХи от П213 есть? А как у них с частотными характеристиками? Потому что прекрасный , великолепный по всем характеристикам ГТ404 и его братец 402-ой, всего лишь предвыходники, на выход им мощи не хватит, а на выходе у нас будет 213-ый, или 210-ый.
Но я тебе покажу сейчас что такое лучше.
А на выход есть отличная взаимодополняющая связка конверсионного П605А и ГТ806.
Посмотреть вложение 125218
Вот- лучше. Получишь искажения меньше- приходи, хвастай.
Это на синусе, без учета противо-ЭДС нагрузки-динамиков, комплексности такой нагрузки, это ни об чем. Известно ведь, чем эти никому не нужные нуля выдавливаются.
Вот уж глупая "святая вера", что улучшив одно, не ухудшиш другого. Ну не бывает так в природе.
Просто НЕ БЫВАЕТ.
 
Последнее редактирование:
Ещё схема Худа обеспечивает полосу и скорость , следовательно , достоверность звучания.
Усилитель может до гигагерц усиливать но лишь полный имбицил скажет что этот усь будет непременно достоверно звучать . Звучать он будет но не красивше оцинкованного ведра .
 
Серво. В том числе нелинейные по постоянке, чтобы небыло перерегулирования.
Но на германии и перерегулирование не страшнО. Так как в германиевом ВК фактически нет ступеньки, только плавный S-образный перегиб, при околонулевом токе покоя.
Да, именно серво. С устраненной ООС по переменке. И совсем несложное. Одновременно контроль по току выходного транзистора и его нагреву. Пересмотрел разные решения, вышел на свои. Пока что тренировка "на кошках", на одиночном 605-м, в дальнейшем однозначно связка П 605- ГТ 806. Идеальная пара. И 605й в раскачке.
 
А есть ведь еще П608, П609, более интересные на раскачку. Токи меньше, но и частотка шире
Странное топтание темы около П213 и иже с ним. Если было и есть средне и высокочастотных германцев. Вот кто что сделал на 1Т910АД? А ведь ВЧ, 35 Вт и 20 ампер. Бета полторы сотни, в среднем.
 
Последнее редактирование:
А есть ведь еще П608, П609, более интересные на раскачку. Токи меньше, но и частотка шире
да, там токи куриные, 25-30 мА и напряжения тоже.
Сейчас на серве трудится кремний, его крепить удобно на радиатор, но есть мыслишка ГТ322 применить, у него кристалл изолирован от корпуса.
 
ГТ322 удобны в цепи смещения, как термодатчик.
 
А есть ведь еще П608, П609, более интересные на раскачку. Токи меньше, но и частотка шире
Странное топтание темы около П213 и иже с ним. Если было и есть средне и высокочастотных германцев. Вот кто что сделал на 1Т910АД? А ведь ВЧ, 35 Вт и 20 ампер.
1Т910 АД перетыком ставил в макет Ашника на ГТ 806 и 813. Схема подмены не заметила. Насчет расширения полосы вверх не помню.
 

Статистика форума

Темы
3,312
Сообщения
264,433
Пользователи
2,551
Новый пользователь
Александр Н.
Назад
Сверху Снизу