Германиевые УНЧ

еще лучше мотороллу только где ее взять ,оригинал
Вообще никаких проблем, в Чипе с Дипом, цена только конская. Есть еще Триатрон, Элитан. У них подешевле. И без возражений меняют если обнаруживается фейк.
 
А что местная профессура скажет по этой схемке?
Якось воно працюватиме, як вище вже зазначили, але...
То до кобили справжній козак підходить спереду, а до підсилювача справжній рукосуй підходить з боку навантаження.
Дивимось на вихідний каскад і задаємо собі питання а що там робить бідолаха 210 увімкнутий діодом? Я також чув прізвище Shaw, але не для того мама... Три переходи у верхньому плечі проти одного в нижньому то таки асиметрія. ДумайТе.
Схема стабілізації режиму також виглядває підозріло. Уважно подивіться, як то робили свого часу освічені схемотехніки європейських виробників підсилювачів для звуку у доісторичних 70-х, знайдіть десять різниць і виправіть ситуацію.
Перед 404 у другому каскаді підсилення напруги сигналу повторювач не завадить. Це також вже стало класикою схемотехніки підсилювачів, навіть на Ге транзисторах.
Ну, і дифкаскад, який тут ніякий не диф, а так, перекошена по виходу пара ОЕ-ОК, що поступається багато в чому просто ОЕ на цій позиції. Тому, зазвичай їх і не практикували в підсилювачах на Ге. Більше того, він додатково перекошений ще й різними номіналами відповідних опорів в колах баз бідолахи.
Сиро.
 
Последнее редактирование:
Станут на радиаторы 803 (Электрон).

Я також чув прізвище Shaw,
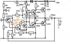
Транзистор Пашинина (для схемы а-ля Аккорд-201) - повторено и проверено херманием:)
Для симметрирования квазикомплементарного каскада в плечо с Шиклаи.
 
Транзистор Пашинина (для схемы а-ля Аккорд-201) - повторено и проверено херманием:)
А тепер уважно порівняйте схему "а-ля Аккорд-201"(С) зі запропонованою. Посміємось разом. І Пашиніна візьмемо до себе в компанію. ;)
 
Подсказки только приветствуются.
Даю подсказку.
Перегреется и сгорит нахрен.
Потому как одним переходом - Д311 четыре
транзисторных перехода
не скомпенсируешь, хоть тресни!
 
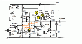
по мотивам Худа 1971,Джон заявил 0,02% даже без двойки на выходе(однушка) и огромными эмиттерными резисторами
В данной схеме стоит
германиевая квазидвойка с малыми 0,33ом эмиттерными резисторами с улучшением симметрии с помощью кремния в плече шиклай,применена сборка гтс609 и каскод из гт311и (бэта до300)+кп303е на входе
кто не брезгует то на вход и УН кремний 3102\3107и будет лучше
искажения менее 0,01%
двухполюсную применять с кт3102е и кт3107и,на германии лучше первая с миллером
сделал предположение что вторая гармошка красит именно НЧ и нижнюю
середину,поэтому делаем биампинг с гармонизатором(лампа или джифет на входе) в нч канале на германии п210
а счвч делаем стерильный глубокооосник на кремнии,раздел 300....1000гц
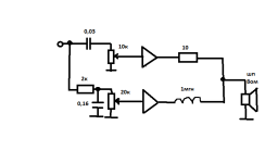
вот такой простой гибрид без оос на п210 с ОК ставим в нч канал,выходники без прокладок на радиаторе,гт701,п210,на выходе можно поставить фнч 5кгц для подавления высших гармоник,а кроссовер на входе с частотой 300...1000гц
кто не любит трансы делаем по 4й схеме
по мотивам худа1971.gifпо мотивам худа1971двухполюсная.gifГИБРИД ГЕРМ для нч канала.pngгерманец 210 для нч канала.png

Опять ты бредишь ! 0.02 на 1 кгц и на позорных 1 ватт с нарузкой 16 ом . smile_1
jlhab2fig3a.gif
Худ 1971г это ав-шник
Вот характеристики усилителя АВ :
Выходная мощность: 15 Вт при 15 Ом или 18 Вт при 8 Ом (20 Вт с измененными значениями компонентов выходной цепи).
Пропускная способность: 10 Гц-100 кГц +/- 0,5 дБ при выходе 2 В; 20 Гц-50 кГц +/- 1,0 дБ при максимальной выходной мощности.
Общее гармоническое искажение: 0,02% при 15 Вт / 15 Ом или 18 Вт / 8 Ом; менее 0,02% на всех уровнях мощности ниже максимальной
выходной мощности.
Интермодуляционные искажения: Менее 0,1% при 10 Вт (12,3 В на 15 Ом) и 70 Гц и при 1 В на 10 кГц.
Выходное сопротивление: 0,03 Ом (при 1 кГц).
Искажение передачи прямоугольной волны: Менее 0,2% при 10 кГц
но Худ тут дал маху,термостабилизация конскими резисторами,если их снизить и поставить термодатчик будет намного меньше ступенька,а с дарлингтонами и подавно снизятся искажения
 
Последнее редактирование модератором:
Зачем все эти сложности?
меньше интермодуляция и частичная фильтрация высших гармоник в германиевом нч канале катушкой на выходе,это при работе на ширик,с двухполоской нет вопросов там имхо так должно быть,тк кроссовер нужен по любому
при двухканальном усилении как и в АС меньше требования к усилителям,а ровную фчх легко сделать тк это не динамики с механическими резонансами и реактивностями,можно даже программно
опять таки хвалят германий за нч и ругают за вч))))я о сплавных типа п210 ,гт701
вч можно даже на 139\140 а лучше 5171\1930 сделать,с глубокой оос
выходное сопротивление будет тоже меняться по диапазону -на нч низкое,а на вч сч равно сопротивлению резистора,что благоприятно для ширика,снижает влияние его нелинейной индуктивности
Короче я ЗАПАТЕНТОВАЛ)))) должно быть зае6ись!
 
Последнее редактирование:
но Худ тут дал маху,термостабилизация конскими резисторами
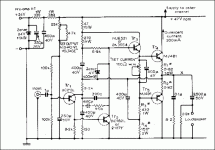
Задача была поставлена, она выполнена:
The dissipation of the output transistors is normally about 8W, and the output pair can both be
mounted on a single 3.5in. x 4in. black anodised, ribbed heat sink. The heat sink should be
earthed - very simply by omitting the mica washer on the MJ491
если их снизить
Статью в оригинале можно прочесть, там это уже есть:
The classic system for output transistor protection, using two input bypass transistors, is that
due to Bailey(3), and this is also applicable to the output circuit of this design. However,
because of the d.c. asymmetry between the potential at the base of Tr3 and the output point
'X', a much simpler arrangement can be used, consisting solely of a good quality (low
leakage) zener diode between these two points, with the positive zener end connected to the
base of Tr3. Any 4 - 4.7V zener will do provided that the leakage current at 3V reverse, and
0.4V forward, is less than 10uA. The ITT400mW series ZF4.7 is quite suitable. Again, for 20W
output into 8ohm, the resistors R1 and R2 must be reduced to 0.47ohm.
 
Так від доісторичного 1972 року відомо, що існує оптимальний номінал для опору того резистору, відповідний режимному струмові каскаду.
При чому досяжна максимально можлива для цього певного співвідношення лінійність передавальної характеристики каскаду.
До того часу, справді, збільшення опору резистору в колі емітеру використовували для досягнення більш стабільних режимів від зміни температури кристалу. І навіть шунтували їх діодами, аби ті не заважали працювати при відносно високих рівнях струму колектору. Згадайте схему вихідного каскаду у частозгадувануваному поміж тут підсилювачеві Відерхольда, наприклад.
 
Последнее редактирование:
я вот думаю а что если сделать два канала с одинаковым усилением и на один динамик подать вот так,на тда7850 четыре канала в одном корпусе,вообще легко реализовать,чем тупо параллелить,параллелить я пробовал через резики 0,1ом
Хреновая идея. При малейшем разбалансе у тебя ток с выхода одного потечёт на выход другого, кто кого победит.
Не проще обычный двухполосный усилитель собрать? Как раз- на НЧ что нибудь на П217/210 а на СЧ/ВЧ - обычный кремний. Только не ТДА а ТТ.
Ну а на ширик просто Дракона собираешь и всё. И нафиг германий не нужон. Можно поставить ему в повторитель ГТ321 чтоб успокоиться.
 
Последнее редактирование:
Хреновая идея. При малейшем разбалансе у тебя ток с выхода одного потечёт на выход другого, кто кого победит.
да куда он потечет там кондеры на выходе стоят,у германца на п210 большой и оос охваченый ,а у твоего дракона можно и мбго 200мкф поставить
а если на 7850 делать,то там при резисторах 0,1 все работало,а тут 3...4 ом
мне тут больше выходное разное по диапазону нравится,ну и германец на нч должен играть хорошо,на входе кроссовер первого порядка
 
Ну а на ширик просто Дракона собираешь и всё. И нафиг германий не нужон.
Дракона ты сгубил тройкой локанти. Сделай версию с нормальным вк от хармана, Drakon-Kardon будет называться. Коррекцию подправишь децл и готово. Звук будет лучше. Резисторы 100 ом нужно увеличить 180-220.
Снимок.JPG
 
Якщо захист встигне спрацювати раніше, ніж драйвер випустить білий дим в момент переходу в клас АВ на вимогу невгамовного навантаження і потягне за собою вихід.
ДумайТигре, думай. Хармани горять як сірники при навантаженні на "чотириомну" акустику.
 
Последнее редактирование:
меньше интермодуляция и частичная фильтрация высших гармоник в германиевом нч канале катушкой на выходе,это при работе на ширик,с двухполоской нет вопросов там имхо так должно быть,тк кроссовер нужен по любому
при двухканальном усилении как и в АС меньше требования к усилителям,а ровную фчх легко сделать тк это не динамики с механическими резонансами и реактивностями,можно даже программно
опять таки хвалят германий за нч и ругают за вч))))я о сплавных типа п210 ,гт701
вч можно даже на 139\140 а лучше 5171\1930 сделать,с глубокой оос
выходное сопротивление будет тоже меняться по диапазону -на нч низкое,а на вч сч равно сопротивлению резистора,что благоприятно для ширика,снижает влияние его нелинейной индуктивности.
Если две полосы, то НЧ канал можно сделать на сплавных мощных низкочастотных, с кавази- выходом.
ВЧ звено на низковольтных комплементарных ГТ402/ГТ404, по два в плечо.
Или квази, но на выходе ГТ906, П605.
 
ВЧ звено на низковольтных комплементарных ГТ402/ГТ404, по два в плечо.
Или квази, но на выходе ГТ906, П605.
вч и в А классе на кремнии можно,типа Худа с доп каскадом ОК,основная мощность на нч,там п210или гт701 самое оно
 
Усилитель на ВЧ звено требуется в разы менее мощным, чем на НЧ.
Соответственно, можно реализовать его и в А классе, на менее мощных выходных транзисторах, на низковольтных.
 
Последнее редактирование:
Дракона ты сгубил тройкой локанти. Сделай версию с нормальным вк от хармана, Drakon-Kardon будет называться. Коррекцию подправишь децл и готово. Звук будет лучше. Резисторы 100 ом нужно увеличить 180-220
Моделирование кажет следующее.
Спектры искажений в звуковой полосе почти одинаковые.
Меандр- совпадает.
Клип- форма одинаковая, но у хармана размах больше на 2 вольта в каждую сторону.
коррекцию править нужды никакой не нашлось.
Можно использовать.
Ну а насчёт сгубил- ты преувеличиваешь.
 
Ну а насчёт сгубил- ты преувеличиваешь.
Не раз рекомендовал практически оценить этот ВК. Мне с ним звук больше нравится. Причём затраты те же, ну может на пару резисторов больше, которые можно попробовать исключить. Эмиттерные все в драйвере если убрать, в симуле процентов меньше станет.
P.S. vitamir дымом пугает, а оказывается послушный ВК. Он в 20-30 моделях хармана стоит, и работает десятилетиями. Но в харманах ось обычно очень мелкая, там усиление задавлено нагрузочными на УН резисторами.
 
Последнее редактирование:
Не раз рекомендовал практически оценить этот ВК. Мне с ним звук больше нравится.
на звук это скорее никак не повлияет. спектры одинаковые. а вот размах это полезно.
 
Сделай Дракон-кардан, узнаешь как повлияет.
ты не очень понял. спектры обычного дракона в железе и симуляторе- совпадают, только что в железе искажения повыше, но расклад такой же. собрать несложно.
 
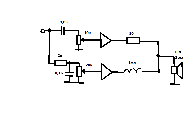
вот для нч канала в биампинге финал на сплавных
саму идею двухканального усиления для ширика можно послушать на обычном стерео усилителе преобразовав его в моно двухканальный ,попробуйте ,на нч будет хорошее демпфрование а счвч сам динамик будет искажать меньше тк при высоком выходном сопротивлении его интермодуляция снизится тк влияние изменяющейся индуктивности катушки динамика будет снижено,ставим на выходе одного канала катушку 1мгн а на выходе второго мощный резистор 10ом
а на входе такой фильтр на 500гц
особенно заметен будет выигрыш для ширика в ФИ и ЗЯ
 

Вложения

  • германец 210 для нч канала 2.png
    германец 210 для нч канала 2.png
    48 KB · Просмотры: 117
  • двухполос для ширика.png
    двухполос для ширика.png
    7.2 KB · Просмотры: 108
Последнее редактирование:
Подобрать ёмкость выходного конденсатора для лучшего воспроизведения НЧ 500-1000 мкф +-).
На ВЧ - конденсатор 20-50 мкф +-).
Фазы нужно посмотреть в области раздела и совместной работы (индивидуально для каждого типа ширика).
В двухполоске - биампинг...(ВЧ - на П605 например, НЧ - дшник) для околокомпутерных.
 
Последнее редактирование:
Подобрать ёмкость выходного конденсатора для лучшего воспроизведения НЧ 500-1000 мкф +-)
я их обычно оос охвачиваю,имхо надо 4700мкф под оос,что соответствует 15...20т,без охвата,Семынин вообще ставит 68т
а если ЗЯ надо больше нч то лучше подьем сделать на входе корректором Линквица

имхо германец лучше,на п210,но Д-шник проще,еще проще тда7850-четыре моста с вк на мосфетах,способные работать на 2ом нагрузку ,питать ее от 19в,вч канал через резисторы 10ом очень мало будет искажать,плата на али 100р
 
ты не очень понял. спектры обычного дракона в железе и симуляторе- совпадают, только что в железе искажения повыше, но расклад такой же. собрать несложно.
Забей на спектры, и сравни на музыке.
 

Последние сообщения

Статистика форума

Темы
3,312
Сообщения
264,417
Пользователи
2,551
Новый пользователь
Александр Н.
Назад
Сверху Снизу