Владимир Перепёлкин
1 ранг
- Регистрация
- 17 Май 2024
- Сообщения
- 610
- Реакции
- 794
- Баллы
- 37
- Возраст
- 63
- Страна
- Россия
- Город
- Бердск
- Имя
- Владимир
- Предупреждений
- 2
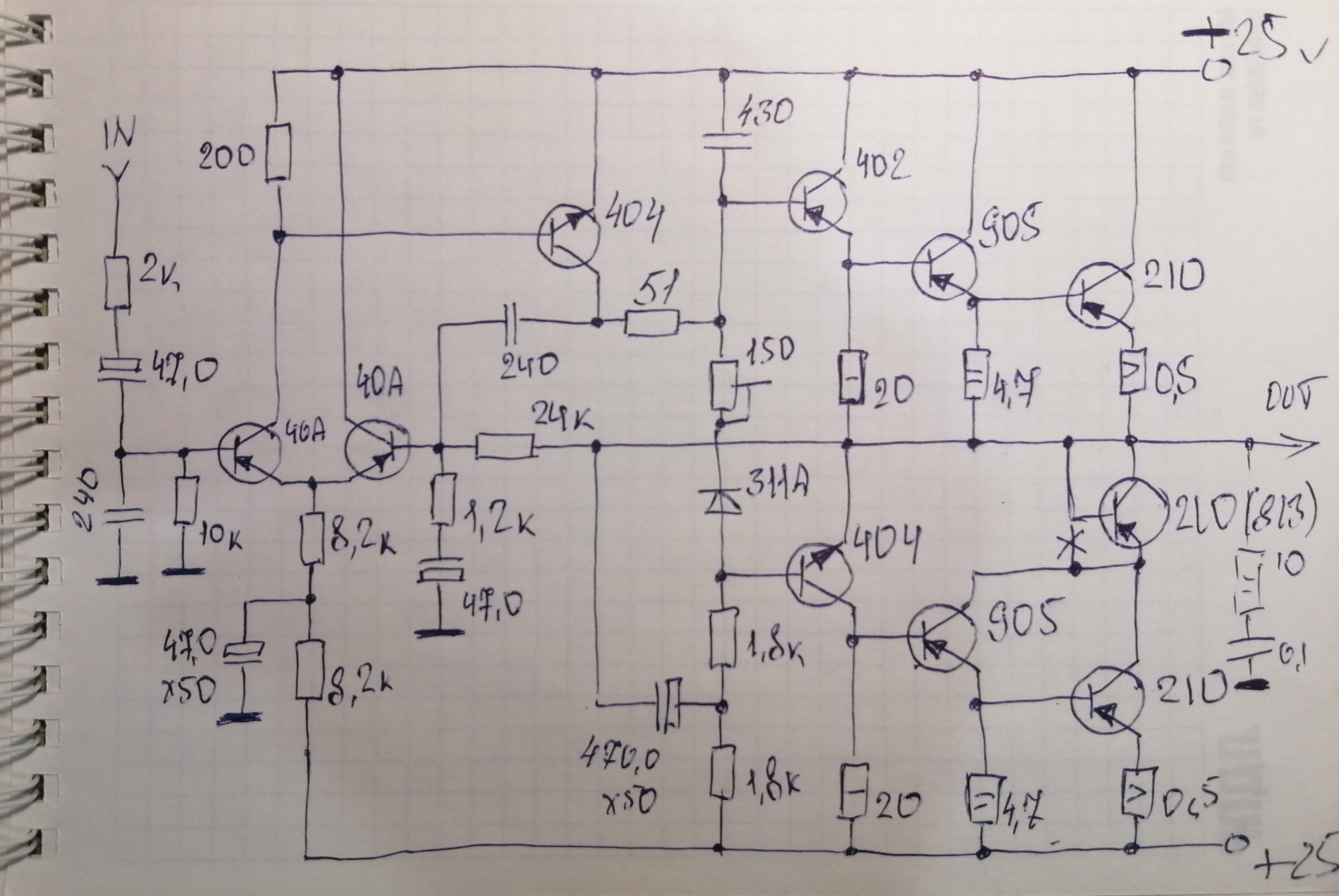
Бери, Юань, пользуйся, если сможешь рассчитать.
Этот схемотехнический каркас обеспечивает менее 0,05% 20 кГц 6 Вт при применении только германиевых транзисторов. Уже проверено и не только в симуляторе.
Этот схемотехнический каркас обеспечивает менее 0,05% 20 кГц 6 Вт при применении только германиевых транзисторов. Уже проверено и не только в симуляторе.
Чего то ты сам себе противоречишь. То электролитов много, то межкаскадные связи надо через конденсаторы делать. Ты уж определись к умным или красивым.гавно,ИТ внизу не модулируется,кпд будет низкий ,вдвое ниже чем у худа,это подобие Чуфолли на биполярах,с кучей межкаскадных электролитов


