Германиевые УНЧ

Сергію, то засипка з іншого ракурсу. Не потрібно змішувати все докупи, аби не впасти в маячню. Відповіді на задані Вами питання існують в паралельних всесвітах. Ви ж про часткові похідні чули, свого часу. І про краєві задачі матаналізу, певно, чули.
І зважте, що не гармоніками єдиними..Більше шкоди від негармонічних складових, що виникають як результат нелінійних спотворень, зокрема.
 
Ага. Только всё равно 20Гц-20кГц. И всё. Усилку всё равно там, пила, копьё, топор, вообще похер. Всё равно это набор синусоид разных амплитуд и частот. Без разницы.
Ага, приемущественно синусоиды......._da
Найди тут парочку синусоид. Это просто нажал на паузу случайным образом на муз сигнале.
IMG_20250222_124454705_HDR.jpgIMG_20250222_124432373_HDR.jpgIMG_20250222_124401393_HDR.jpg
 
Последнее редактирование модератором:
Тигре, не тією лінійкою користувався. Правильна лінійка в даному випадку має назву аналізатор спектру
 
І зважте, що не гармоніками єдиними..Більше шкоди від негармонічних складових, що виникають як результат нелінійних спотворень, зокрема.
Так про що і мова, зокрема. Бо чомусь високий процент різко спадаючих гармонік впевнено виграє у зникаюче малих процентів гармонік.
Бо пристрій, який дає лише дві гармоніки, один процент другої, та 0,01 % третьої, дасть такий же корткий спектр інтермодуляції, непомітної на слух. Бо причина виникнення гармонік та інтермодуляції одна і та ж сама.
Взагалі повна дурня вимірювати гармоніки на резисторі, бо АС далеко не резистор, а джерело проти-ЕРС Електро Рушійної Сили.
Треба вимірювати роботу підсилювача на якийсь стандартний динамік, чи АС.
Ось тут все і видно буде.
 
Последнее редактирование:
Про інтермодуляції не потрібно фантазувати, сьогодні їх досить просто вимірюють. За загальновизнаними методиками.
 
Про інтермодуляції не потрібно фантазувати, сьогодні їх досить просто вимірюють. За загальновизнаними методиками.
На постоянной амплитуде, в устоявшемся режиме синусами, ниочём как и кни.
 
Последнее редактирование:
Коротше кажучи, треба розробляти "тихий" потужний динамік, для тестування підсилювачів.
І відповідну методику вимірювань.
 
будет ли разница в звучании трех усилителей, отличающихся гармониками уровнем соответственно 0,0001, 0,001 и 0,01%?
будет. непременно. Почитай мою тему про Шушурина, там описано. Разница между 0.01 и 0.001 слышна невооруженным ухом, между 0.01 и 0.0001 так же, а между 0.001 и 0.0001 уже сложно уловить- но вполне возможно. Опять же ты говоришь про "гамроники" , а надо про ИМД. Вот тут то собака и порылась. Тот самый 0.01 процентник будет иметь чудовищный уровень ИМД заметный без малейшего напряжения.
Насчёт противо- эдс. Да, у тебя допустим нет, зато у тебя выходное сопротивление здоровенное и она выделится на нём. А у ООСников- ну придёт твоя противо -ЭДС на выходное сопротивление 0 ом. И что будет? Вообще ничего, усилок её даже не заметит.

На постоянной амплитуде, в устоявшемся режиме синусами, ниочём как и кни.
болтаешь много, а практических предложений я пока не вижу. Поэтому измеряем по прежнему. И да, что значит устоявшийся режим? Это надо замеры делать только как включил усилок? Ну вот первые миллисекунды пока конденсаторы заряжаются? Вот неустоявшийся режим. В дальнейшем- любой сигнал для усилка который его не перегружает- равен устоявшемуся.
 
болтаешь много, а практических предложений я пока не вижу. Поэтому измеряем по прежнему.
А практические предложения должны выкатывать гении, которые утверждают, что их усилители уже идеальны, и на выходе у них тоже, что и на входе. Я лишь высказал допущение, что это может быть не так на музыкальном сигнале, и поинтересовался о наличии практических доказательств. Оказалось утверждения есть, а доказательств практических нет. После оказалось, что и синусов в муз. сигнале не видно, о наличии которых были утверждения.
 
А практические предложения должны выкатывать гении, которые утверждают, что их усилители уже идеальны, и на выходе у них тоже, что и на входе. Я лишь высказал допущение, что это может быть не так на музыкальном сигнале, и поинтересовался о наличии практических доказательств. Оказалось утверждения есть, а доказательств практических нет. После оказалось, что и синусов в муз. сигнале не видно, о наличии которых были утверждения.
ненене. Всё немного не так. Мы пользуемся методиками измерений которые нам доступны. Ты- придумываешь разные фантастические методики которые должны оправдать существование германиевых и безоосных убожеств. Значит к тебе и вопросы. Будьте любезны предоставить методику измерений а я ей воспользуюсь с превеликим удовольствием. Нет- значит нет, и говорить не о чем.
 
Найди тут парочку синусоид. Это просто нажал на паузу случайным образом на муз сигнале.
А вы растяните развертку раз в 10 хотя бы и сами попробуйте найти, как ты говорите, импульсные сигналы, резкие фронты и т.д., которые вы себе в аргументы подтягиваете. И задумайтесь нужна ли какая-то эпическая скорость нарастания, ширина полосы и прочее.
На постоянной амплитуде, в устоявшемся режиме синусами, ниочём как и кни.
А почему вы считаете что нужна переменная амплитуда? Это все умозрительные заключения на каком-то начальном уровне.
А практические предложения должны выкатывать гении, которые утверждают, что их усилители уже идеальны, и на выходе у них тоже, что и на входе. Я лишь высказал допущение, что это может быть не так на музыкальном сигнале, и поинтересовался о наличии практических доказательств.
Вы не допущение высказали, а противопоставили этому свое мнение, что это только на синусах и т.д. В этот момент вы перешли в оппозицию и на вас легло такое же бремя доказывания, как и на Neulo. Вот у вас и спрашивают как это сделать. Ну вы же так уверены, смело так заявляете, наверное точно есть факты.
 
А кто вам сказал, что они термостабильны?
Один переход диода никогда не скомпенсирует три перехода транзисторных.
Про термостапбильность схем Беслика читал отзывы сделаваших.
Мол не греются и не плывет...

ПОЧЕМУ????

Про 1 диодлный переход - НЕ НАДО, давайте обсуждать термоТРАНЗИМТОР.
Желательно - германиевый.
Потому как внутри транзистора 2 работающих перехода и к тому же есть возможность регулировки.
И того - вполне компенсируют падения на предоконечниках
 
А почему вы считаете что нужна переменная амплитуда? Это все умозрительные заключения на каком-то начальном уровне.
Начальный уровень, это округлить сложную задачу до синусоид, упростить до примитивизма, и кричать с оскорблениями на форумах, о её финальном решении, без доказательств и понятия как это доказать.
 
Начальный уровень, это округлить сложную задачу до синусоид, упростить до примитивизма, и кричать с оскорблениями на форумах, о её финальном решении, без доказательств и понятия как это доказать.
предлагаю померить десятисигнальную интермодудяцию в симуляторе )))))
 
Вот у вас и спрашивают как это сделать. Ну вы же так уверены, смело так заявляете, наверное точно есть факты.
Нет, уверенно писали сверхлинейщики, что их усилители идеально маштабируют музыкальный сигнал. Я неуверенно поинтересовался, проверяли ли они это.

А вы растяните развертку раз в 10 хотя бы и сами попробуйте найти, как ты говорите, импульсные сигналы, резкие фронты и т.д., которые вы себе в аргументы подтягиваете. И задумайтесь нужна ли какая-то эпическая скорость нарастания, ширина полосы и прочее.
Есть более мотивирующие дела для крутить сейчас развёртку. Я её прокрутил уже много лет назад, и понял всё что интересовало.
Полоса и скорость нужна для точности, особенно для сохранения пространственной информации стерео.
 
тут лишь вопрос в том как усилок будет отрабатывать фронты импульсов музыки,хватит ли скорости оос,по идее хватит если полоса без оос более 20кгц
 
тут лишь вопрос в том как усилок будет отрабатывать фронты импульсов музыки,хватит ли скорости оос,по идее хватит если полоса без оос более 20кгц
ну а где ты видел глубокоосник с полосой менее 20кГц? Тот же ТТ приснопаятный имеет ФТ 3МГц. А на 20кГц у него глубина ООС 92дБ. Хватит , как думаешь?

и понял всё что интересовало.
понятое не значит осознанное. к сожалению.
 
Имея небольшой и скорбный опыт возни с германием в режиме А, усомнюсь в достойной работе вашей дивной схемы. Поскольку не вижу решений по принудительной термостабилизации этих сволочных транзисторов, уплывающих током покоя от косого взгляда или легкого ветерка.
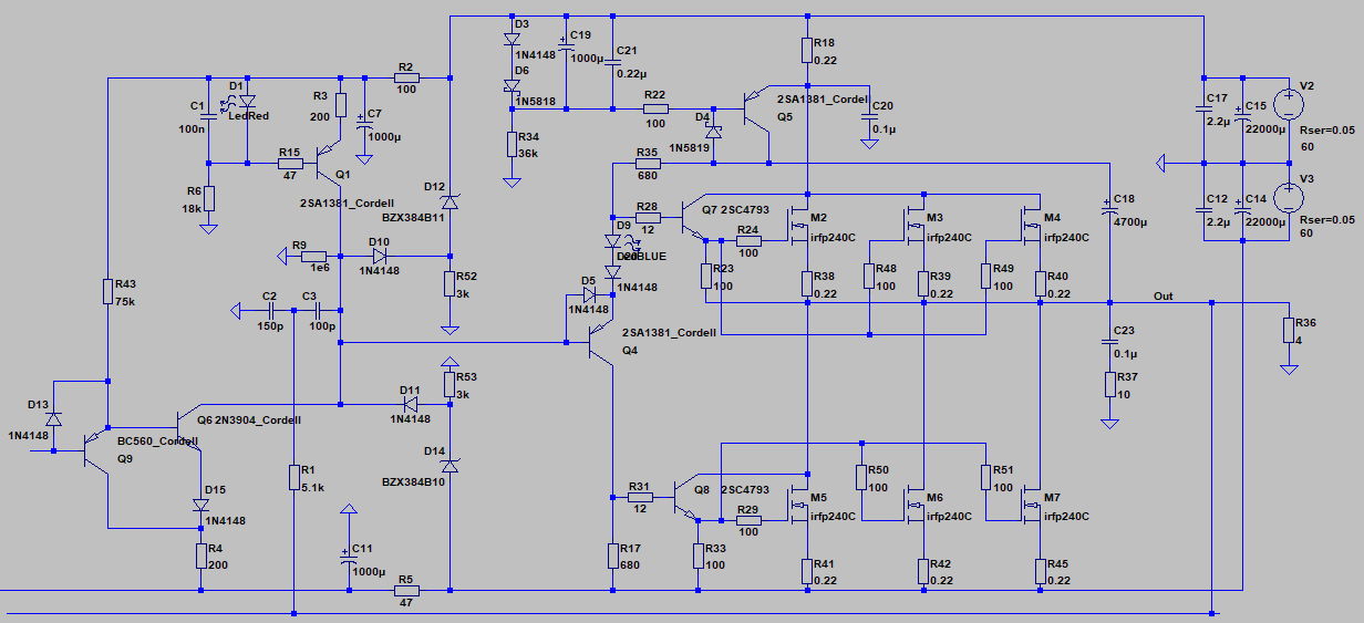
Слона то я и не приметил... :) Как видите, схемотип JLH, но с дарлингтонами да ещё без эмиттерных резисторов. Всё это не возможно без той штуки, что обведена на схеме красным. В железе (правда на кремнии) такой метод (ООС по току) работает.
 

Вложения

  • Супергерманий схема31.png
    Супергерманий схема31.png
    47.4 KB · Просмотры: 117
тут важно выбрать постоянную времени,при малой возможны искажения на нч при большой греться будет но думаю несколько секунд нормально,хотя проше профиля нарастить и не заморачиваться при мощности 10вт
 
будет. непременно. Почитай мою тему про Шушурина, там описано. Разница между 0.01 и 0.001 слышна невооруженным ухом, между 0.01 и 0.0001 так же, а между 0.001 и 0.0001 уже сложно уловить- но вполне возможно. Опять же ты говоришь про "гамроники" , а надо про ИМД. Вот тут то собака и порылась. Тот самый 0.01 процентник будет иметь чудовищный уровень ИМД заметный без малейшего напряжения.
Насчёт противо- эдс. Да, у тебя допустим нет, зато у тебя выходное сопротивление здоровенное и она выделится на нём. А у ООСников- ну придёт твоя противо -ЭДС на выходное сопротивление 0 ом. И что будет? Вообще ничего, усилок её даже не заметит.
Дык нету никаких "0" Ом в реальности. На выходе у глубокооосников.
Безоосникам пофиг на выделяющуюся на нагрузке противо-ЭДС.
А "чистым" ИТУНам - тем более.
 
Дык нету никаких "0" Ом в реальности. На выходе у глубокооосников.
Безоосникам пофиг на выделяющуюся на нагрузке противо-ЭДС.
А "чистым" ИТУНам - тем более.
Да конечно нету. У меня товарищ один в своём усилке настроил вых сопротивление на -0.07ом. Минус это не тире. Это минус. Так что нет препятствий патриотам.
 
тут важно выбрать постоянную времени,при малой возможны искажения на нч
Здесь управляемый ИТ работает не один, а совместно с вольтдобавкой. Резистор на котором поддерживается постоянный ток - 75 Ом (R16), поэтому такой большой номинал С18, иначе на НЧ токи выходников не совсем синусоидальные. Правда, всё это происходит на максимальном размахе выходного напряжения когда ИТ закрывается и за всё отдувается вольтдобавка (так что размер ёмкости решает).
Ну и само собой, подобный ВК я создавал не для того чтоб использовать германиевые транзисторы, а вот для такого, что на мой взгляд более актуально, поскольку мосфеты дёшевы и доступны. Здесь выход УН с антиклипом (это приниципиально важно для этого ВК) и выхлоп на n-канальных мосфетах.
 

Вложения

  • Мосфет_выхлоп.png
    Мосфет_выхлоп.png
    39.9 KB · Просмотры: 101
Последнее редактирование:
Всё это не возможно без той штуки, что обведена на схеме красным.
Полезная штука, китайцы в некоторых вариантах JLH такое
на п.п. давно ставят.
Но мне при макетировании\прослушке понравился больше вариант
с классическим источником\зеркалом тока - вместо верхних токозадающих резисторов.
Два транзистора, один из которых - на\в радиаторе.
А зависимость этого узла от пульсаций(+фона на выходе) решается
простым источником тока на полевике - который на общей шине сидит.
 
А у ООСников- ну придёт твоя противо -ЭДС на выходное сопротивление 0 ом. И что будет? Вообще ничего, усилок её даже не заметит.
Сначало прийдёт, усилок её заметит, через ос и её временной лаг усь отработает, о тогда появятся заветные 0 ом. А во время лага ос, усь очень короткое время будет безосник.
 
Сначало прийдёт, усилок её заметит, через ос и её временной лаг усь отработает, о тогда появятся заветные 0 ом. А во время лага ос, усь очень короткое время будет безосник.
При включении онли. Никакого лага не будет, усилок работает в линейном режиме, транзисторы не насыщаются и в отсечку не попадают. Ты блин как вчера родился.
 
При включении онли. Никакого лага не будет, усилок работает в линейном режиме, транзисторы не насыщаются и в отсечку не попадают. Ты блин как вчера родился.
0 ом это благодаря ос, которая не является мнгновенной. Подцепи к выходу осциллограф в ждущем режиме, и долбани по выходу пъезозажигалкой. Увидишь 0 ом, или безосник.
 
предлагаю померить десятисигнальную интермодудяцию в симуляторе )))))
Отсутствие образования приводит к необходимости составлять таблицу умножения с помощью счётных палочек.
Точно так же, безграмотность в физике заставляет проверять принцип суперпозиции.
Его не надо проверять, он 400 лет назад открыт и беспрерывно подтверждается.
Вот ещё одна демонстрация принципа суперпозиции:

сигнал, полный аналог музыкального:
сигнал.png



получен с помощью десяти генераторов не кратных частот:
ген.png


спектры, вход и выход (входной сигнал умножен на коэффициент усиления усилителя для равенства амплитуды):
вх вых.png
 
Слона то я и не приметил... :) Как видите, схемотип JLH, но с дарлингтонами да ещё без эмиттерных резисторов. Всё это не возможно без той штуки, что обведена на схеме красным. В железе (правда на кремнии) такой метод (ООС по току) работает.
Увидеть слона на потолке не проще. чем найти черную кошку в темной комнате. вы правы. Не увидел второпях . Такие вот торопя у меня, невнимательные))))
К тому же ваш куррент стабилизейшен работает по уменьшению тока драйверного транзистора, такой способ мне пока не знаком, у меня отбирается ток базы нижнего выходника.
 
ну ,я так и думал,это тигру подобие музыки создать
но все равно синусы эти не возникают мгновенно,есть первая волна и переходной процесс,его не измерить разве что меандр на вч,позволит судить о быстродействии
 

Статистика форума

Темы
3,312
Сообщения
264,477
Пользователи
2,551
Новый пользователь
Александр Н.
Назад
Сверху Снизу