NEULO
1 ранг
- Регистрация
- 14 Июл 2019
- Сообщения
- 4,292
- Реакции
- 2,538
- Баллы
- 122
- Возраст
- 52
- Страна
- Россия
- Город
- Одинцово
- Предупреждений
- 7
чёто мелко. давай сразу в 220 вольт выход засунем?долбани по выходу пъезозажигалкой.
Противо ЭДС слишком мелка по сравнению с пьезозажигалкой. Там милливольты а не киловольты как ты , варвар, предлагаешь.
на твоё изречение у меня другой ответ. не будет никакого переходного процесса, усилитель ВСЕГДА работает в линейном режиме. Всегда. И сигнал у него на входе всегда есть, даже в паузах.ну ,я так и думал,это тигру подобие музыки создать
но все равно синусы эти не возникают мгновенно,есть первая волна и переходной процесс,его не измерить разве что меандр на вч,позволит судить о быстродействии


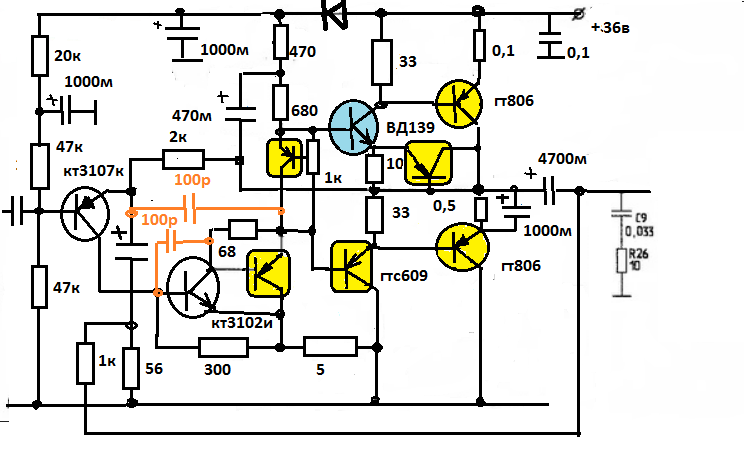
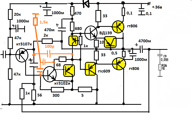
А начиналось всё вот так:



