Германиевые УНЧ

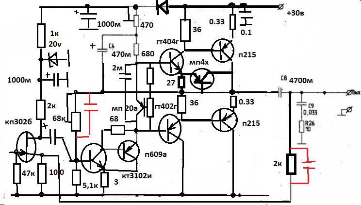
Вопрос к автору схемы: можно место ГТ906 поставить ГТ806. Надо в этом случае что то менять?
Можно первый транзистор поставить КТ3102 или как вы писали раннее: все оставить на германии так как под него рассчитана коррекция. Спасибо.
 

Вложения

  • 1zykoq9a7f.JPG
    1zykoq9a7f.JPG
    61.5 KB · Просмотры: 147
схему Рига 101 стерео
Если вы о древней радиоле - была в ж.Радио. Отличается от последнего Аккорда-201 эмиттерным повторителем перед УМ (Как в древнем Кардоне))).
Проглядел: очень мелкая ОООС на входной транзистор УМЗЧ- почти никакая. Усиление выше- каскадов меньше:)
Ловите: https://tehnodoka.ru/prm/riga-101.pdf















.
 
Последнее редактирование:

Вложения

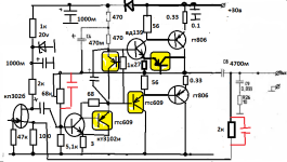
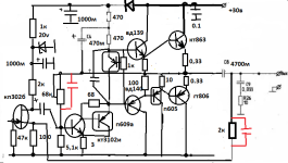
а мою которая лучше имхо обосрали с ног до головы последняя для тех у кого гт806 бэтой не вышли)))
два германиевых перехода против одного кремниевого
должно быть симметрично причем у кт 863 бэта в среднем 300
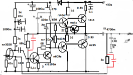
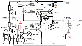
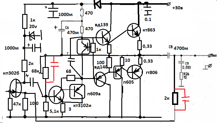
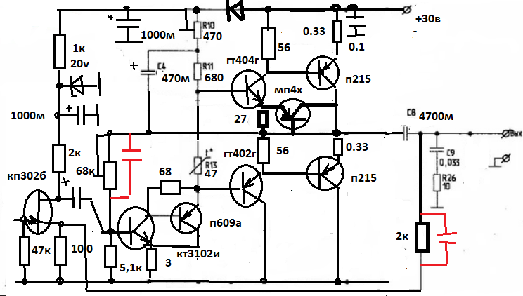
если не на сборке гтс609 будете делать то вместо двух из сборки ставим один п605 перед 806,а в сплиттер МП4х, вместо 139/140 можно гт402/404,но нет смысла,тк драйвер на вч транзисторах лучше кт863 интересный низковольтный транзистор с мылым насыщением и большой бэтой,присмотритесь,особенно любители Худа когда отстроитесхему,то переменник сплиттера лучше заменить на два постоянных резистора,а подстраивать ток покоя верхним резистором вольтодобавки,это исключит рост тока при обрыве в ползунке
 

Вложения

  • германец 215-1.png
    германец 215-1.png
    68.6 KB · Просмотры: 108
  • германец 806-1.png
    германец 806-1.png
    65.3 KB · Просмотры: 105
  • германец 806-1эксперимент.png
    германец 806-1эксперимент.png
    65 KB · Просмотры: 102
  • германец 806-1эксперимент.png
    германец 806-1эксперимент.png
    64.8 KB · Просмотры: 111
Последнее редактирование:
Вопрос к автору схемы: можно место ГТ906 поставить ГТ806. Надо в этом случае что то менять?
Можно первый транзистор поставить КТ3102 или как вы писали раннее: все оставить на германии так как под него рассчитана коррекция. Спасибо.
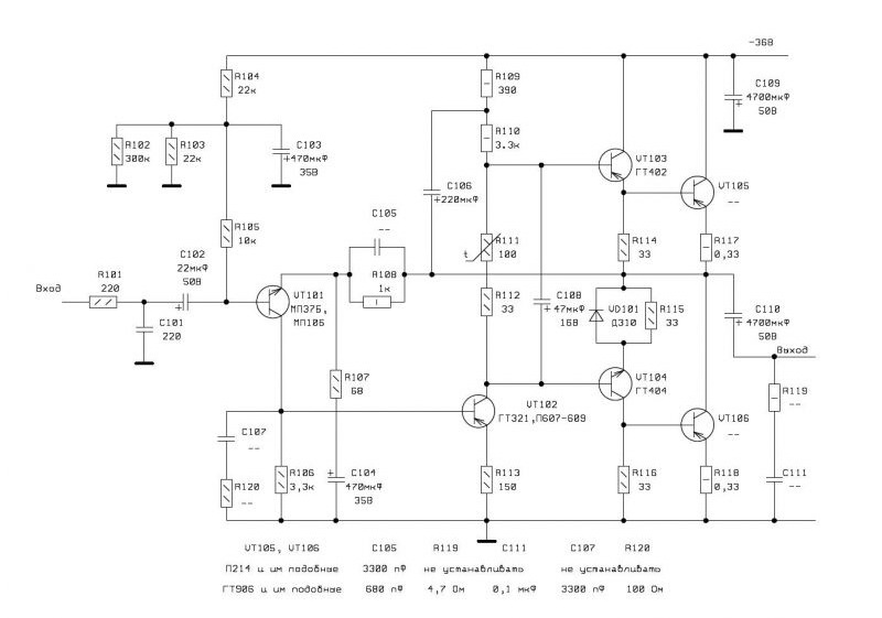
Допустимо.
Для КТ3102 нужно поправить коррекцию. Особого улучшения не даст. Тогда лучше совсем всю схему реализовать на кремнии, а еще лучше не такую схему. Эта схема для начинающих.
 
Настройка схемы следующая-сначала по минимуму третьей гармоники настраиваем смещение джифета резистором в его истоке(100ом),оос надо разомкнуть и сигнал смотреть на переходном кондере,затем замыкаем оос и настраиваем как обычно ток покоя и симметрию на выходе
Стабилитрон 20 в можно составить из двух 814 с суммарным 20...24в
Достоинство этой топологии очень линейный входной каскад,особенно на джифете при оптимальном смещении,что очень важно в динамическом режиме,когда оос запаздывает
Можно поставить лампу,но ей надо отдельное питание,например 6э6п,достаточно 100в
 
Последнее редактирование:
А.Бокарёв, а можде всех ЕСТЬ у П215 6 кГц?
Вот ТУТ в теме на 1 странице табл есть -
Список результатов:
7шт. ГТ705Б 10-12кГц
7шт. ГТ703А 8,3-10кГц
5шт. П4 3,6-4,7кГц
6шт. П210 4,7-5,6кГц
8шт. П213 2,9-4,2кГц
7шт. П214 3,3-4,8кГц и 5штук 5-5,3кГц
3шт. П215 4,8-6,6кГц
5шт. П216 1,5-2,5кГц
4шт. П217 2,1-3,4кГц
17шт. ГТ403Г 10-15кГц
6штук ГТ701А 2,7-5,3кГц
ОС26-6,6кГц
для МП26Б и разных ГТ402/404 больше 20кГц

И того, как бы, у П215 - 6кгц.....

Кому верить ?
 
А.Бокарёв, а можде всех ЕСТЬ у П215 6 кГц?
Вот ТУТ в теме на 1 странице табл есть -
Список результатов:
7шт. ГТ705Б 10-12кГц
7шт. ГТ703А 8,3-10кГц
5шт. П4 3,6-4,7кГц
6шт. П210 4,7-5,6кГц
8шт. П213 2,9-4,2кГц
7шт. П214 3,3-4,8кГц и 5штук 5-5,3кГц
3шт. П215 4,8-6,6кГц
5шт. П216 1,5-2,5кГц
4шт. П217 2,1-3,4кГц
17шт. ГТ403Г 10-15кГц
6штук ГТ701А 2,7-5,3кГц
ОС26-6,6кГц
для МП26Б и разных ГТ402/404 больше 20кГц

И того, как бы, у П215 - 6кгц.....

Кому верить ?
Самому скидать измериловку и отобрать свои 215-е, делов-то. И по мне, что 4 что 6 кгц не шибко крутая разница.
 
Последнее редактирование:
Проснулся,я этот список 3 раза выкладывал,ставь 403 впараллель или 806,но 806 надо драйвер высокочастотный п609+бд139
Если все таки 215,то резисторы б-э поменьше-36....56ом и буфер как у меня,чтобы ун не усрался
Вот эта схема предел что можно выжать из 215,аж спаять захотелось)))
Беслики прочие холодильники курят))))
 

Вложения

  • германец 215-1сп.png
    германец 215-1сп.png
    66 KB · Просмотры: 121
Последнее редактирование:
Таки ГТ905 есть шанс использовать в ВК.. ещёб 402-404 найти альтернативу на винт!?
 
Таки ГТ905 есть шанс использовать в ВК.. ещёб 402-404 найти альтернативу на винт!?
Вот по причине наличия отсутствия этих самых 402 и 404 пришлось на схему JLH перейти. И вот уже что-то реально получилось.
 
Ставьте п609+вд139 вот альтернатива,как раз один переход кремния в шиклаи и два перехода германия в плече дарлингтон,примерно симмертично откроются,а наклон уже оос исправит,самое важное это ступеньку поменьше
В А классе кт863 нет конкурентов,у них бэта до 500 и частота 10мгц реальная,удобный корпус и температуру держат
 
Последнее редактирование:
Ставьте п609+вд139 вот альтернатива,как раз один переход кремния в шиклаи и два перехода германия в плече дарлингтон,примерно симмертично откроются,а наклон уже оос исправит,самое важное это ступеньку поменьше
так надо на 100% проверить ... а то разводи потом голову ломай что отстроить ... на макетки нет времени.. от слова совсем.
 
ещёб 402-404 найти альтернативу на винт!?
S8050\8550 или православные 3102\3107 и много чего ещё. Разумеется, с переделкой смещения.
Можно сделать для них доп. смещение в класс а с помощью резистора и доп. источника тока.
На винт- ТО-126 :)
Германий оставить только на выходе...
 
Последнее редактирование:
кремний хуже по порогу открывания
Загнать в А+(неотключаемый) - древнее недорогое решение (см. в теме про Лик))).

п609+вд139?меньше разница в пороге открывания
В Лине самое то (наравне с другими способами симметрирования квазидополнительного каскада)...
К тому же решает проблему н-п-н транзистора.
1.Попробовать в схеме Пугачёва? Для АВК: есть шанс получить Кг=0,01-0,02.
Предом можно поставить Шмелёва на УТ401Б (однотакт).
2.Лин для низкобетистых выходных (тройка)- на кремний не обращайте внимание-просто переверните:)
А если добавить шунт Акулиничева\Алисона, он же Vish, он же последовательный дифкаскад...

3.Можно Рейнардсону вставить германиевую двойку\тройку вместо латералов:
 

Вложения

  • p0006.png
    p0006.png
    1,009.4 KB · Просмотры: 135
  • aa16w.jpg
    aa16w.jpg
    332.5 KB · Просмотры: 157
  • 700W mosfet amplifier circuit.gif
    700W mosfet amplifier circuit.gif
    31.7 KB · Просмотры: 129
Увидел очередной в кавычках германиевый аппарат.
Проверил, конечно же кремний.
Получил замечательный ответ про кремний по технологиям Германия)))IMG_20250301_182925.jpgIMG_20250301_181204.jpg
 
Впереди джифетик и оос ему в исток в обеих схемах,и кондеров без оос не будет и петлевое выше
 
Подойдет,проверено.

В последней схеме не к чему придраться,кроме как латералы не народные,но можно и биполяры поставить дарлингтоны,не забыв Ube сплиттер
 
Получил замечательный ответ про кремний по технологиям Германия)
Есть кремний, почти "по технологии германия".
Сплавной кремний типа МП101-МП112.
 
Есть кремний, почти "по технологии германия".
Сплавной кремний типа МП101-МП112.
В данном случае у нас как видно обычные
в пластике транзисторы.
И мощность 2*16 Вт, век германия был короток в хай фае так что эта вечная лапша на уши про германиевые транзисторы легко фильтруется
 
В данном случае у нас как видно обычные
в пластике транзисторы.
И мощность 2*16 Вт, век германия был короток в хай фае так что эта вечная лапша на уши про германиевые транзисторы легко фильтруется
Копайте глибше. Вироби, в яких були підсилювачі з виходом на ГЕ, випускались масово в Європі до початку 70-х років минулого сторічча. Ось яскравий приклад. Правда, всього лише 2*15 Вт.I'm_sorry
 

Статистика форума

Темы
3,312
Сообщения
264,526
Пользователи
2,551
Новый пользователь
Александр Н.
Назад
Сверху Снизу