Смотрите видео ниже, чтобы узнать, как установить наш сайт в качестве веб-приложения на домашнем экране.
Примечание: Эта возможность может быть недоступна в некоторых браузерах.
По параметрам они не родня .П306 - только в БП ,а П701 даже в передатчики ставилиП701 - П306
слаДкая парочка![]()
Непонятно а это ответ на что?Копайте глибше. Вироби, в яких були підсилювачі з виходом на ГЕ, випускались масово в Європі до початку 70-х років минулого сторічча. Ось яскравий приклад. Правда, всього лише 2*15 Вт.I'm_sorry
нет в 70-е в "Радио "на бронепоезде)))) в гражданскую ?
Якщо дуже потрібно, ще і сьогодні такі апарати зі справжнім германієм на виході іноді зустрічаються на вторинному ринку.Непонятно а это ответ на что?
То что век германиевых транзисторов в hi-fi - это просто эпизод, тут вроде сложно как-то оспаривать.
Просто технологии поменялись,пришёл кремний, компрессионные динамики
да знаю,даже усилок делал на них,и в лавинном режиме пробовал для ослика,но бэта куриная у них,сегодня в музее местонет в 70-е в "Радио "
Вы просто не в теме. Не знаете, и знать не хотите, чем отличаются германиевые биполярнве транзисторы от кремниевых биполярных....так что эта вечная лапша на уши про германиевые транзисторы легко фильтруется
В принцЫпе, можно собрать усилитель чисто на сплавном кремнии.П302\304![]()
Могу ошибиться, но где-то была такая пара П302- П 701.Александр - в какую пару?
предоконечник УНЧ от Ростова-101
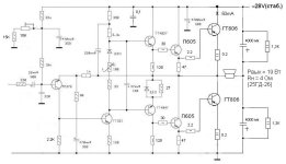
- п605/п701, на выходе 2*кт802
Многие знания долгие печалиВы просто не в теме. Не знаете, и знать не хотите, чем отличаются германиевые биполярнве транзисторы от кремниевых биполярных.
Вы просто невежда, но в это не одиноки, таких здесь и не только здесь - большинство.
Ну так не заводите его, и не бросайтесь пустопорожними утверждениями.Тут похоже начало какого то очередного бессмысленного холивара
Ну так не заводите его, и не бросайтесь пустопорожними утверждениями.
В теме все сказано о преимуществах и недостатках германия.
Надо только внимательно почитать тему, и вникнуть в суть вопроса.
Под них был сделан европейский стандарт бытовой HiFi DIN45500: 10 вт\Кг=1%ще і сьогодні такі апарати зі справжнім германієм на виході іноді зустрічаються на вторинному ринку.

Все могут видеть, с кем имеют дело, и у кого именно проблемы.А апелляции к личности с выражениями "невежа", "пустопорожние" это вы уж сами со своими нервами решайте. Тут зачем всем об своих проблемах кричать?
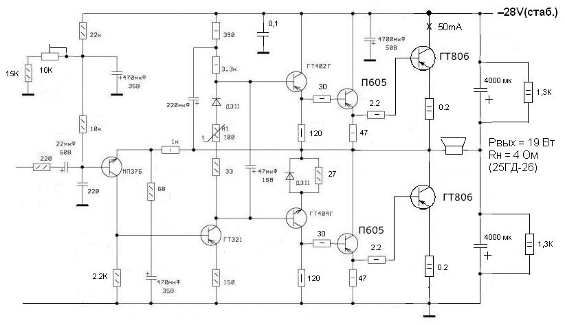
Есть сомнения в устойчивости подобной схемы , с тормозным МП37 на входе , тройкой на выходе с не шустрыми комплементарами. И полное отсутствие корректирующих емкостей.Из "В контакте" для низкобеттных транзисторов. Первыми в "тройке" можно использовать кремний:
Проще умощнить драйвер с двойками на выходе, чем гирлянды городить.или вот :
Раньше транзисторов было мало и дорого ,а времени много .Сейчас наоборот. Для германия на первом месте - термостабилизация ,что я и предложил ,а двойка или тройка на выходе - личные предпочтения, обоснования ,заблуждения и тдПроще умощнить драйвер с двойками на выходе, чем гирлянды городить.
Если есть желание отказаться от квази , то есть решения.
Про термостабилизацию знаю не по наслышке, все так.Раньше транзисторов было мало и дорого ,а времени много .Сейчас наоборот. Для германия на первом месте - термостабилизация ,что я и предложил ,а двойка или тройка на выходе - личные предпочтения, обоснования ,заблуждения и тд
ГТ3хх-вместо МП - сейчас не роскошь ,не хватает высоковольтности - каскод в помощь.Непонятна только возня с мусором типа П 2ххПро термостабилизацию знаю не по наслышке, все так.
Схемы квазикомплементарные на всяком мусоре типа мп40-мп37 оставили жалкое впечатление. А другого получше как бы не создано.
Идея с каскодом верная. Не пробовал. Насчет П2*** даже не задумываюсь, просто не применяю их. когда есть и наши и импортные достойнее этого уныния.ГТ3хх-вместо МП - сейчас не роскошь ,не хватает высоковольтности - каскод в помощь.Непонятна только возня с мусором типа П 2хх
Есть гибридные лампово-транзисторные, а есть гибридные германиево-кремниевые (хотя бы один германиевый)))эс тормозным МП37 на входе
На фоне клипа естественно не заметен.Стандарт как раз подтверждает, что 1% для германия не критичен, этот процент не заметен.
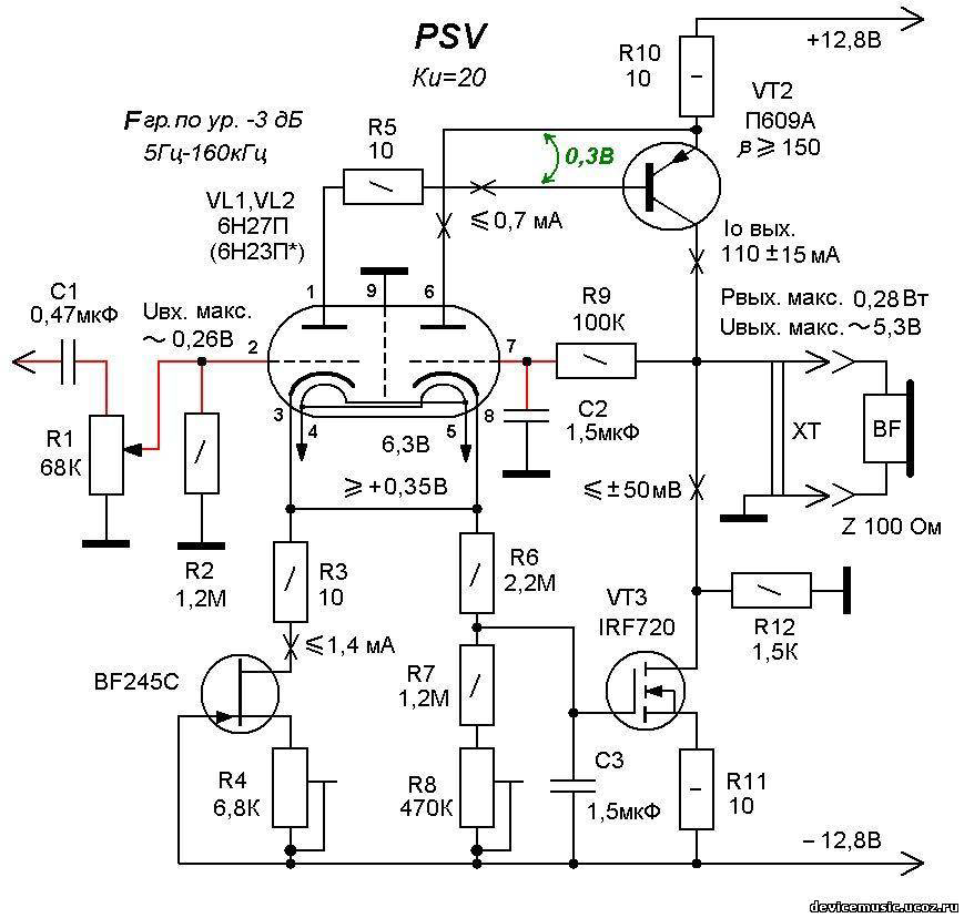
А есть гибридные лампово-кремниево-германиевые:Есть гибридные лампово-транзисторные, а есть гибридные германиево-кремниевые (хотя бы один германиевый)))

ldsound.club
это если ни с чем не сравнивать. так то и у патефона его 10% совсем незаметны.этот процент не заметен.