Германиевые УНЧ

Покажите схему пожалуйста, или поиск по каким фразам?
Концертный 304 убитый валяется с рабочим УНЧ
Можно ли его 1,5 Вт номинал как то увеличить
И пересадить на батареечный питание?
Темброблок там пассивный?
Схема Акулиничева-84 в сообщении 596, чуть выше.
Про "Концертный" не скажу, не возился с ним.
Я лично темброблок даже в те, кассетные, времена не делал, но делал тонкомпенсацию, довольно глубокую. Она неслабо поддавала тембров почти на любой громкости кроме предельной.
 
Покажите схему пожалуйста, или поиск по каким фразам?


Концертный 304 убитый валяется с рабочим УНЧ
Можно ли его 1,5 Вт номинал как то увеличить
И пересадить на батареечный питание?
Темброблок там пассивный?
Под батареечное питание Вам, вероятно, вот такое может подойти. В машине вполне успешно играет с 1991-го года. Ток покоя отсутствует, выходная мощность 4 Вт на 4 Ома при питании 12 В, 6 Вт при 15 В. Вся тема здесь. Шикарного звука не обещаю, поскольку в классе B его просто не бывает, но уж точно не хуже "Концертного" будет.
07.jpg
 
У меня в машине был в мостовой схеме на кт816/кт817, 10вт в канале при 12в питания, и без операционников
 
Да с мостом не проблема и 20 выдавить - было бы только желание. Не хотел связываться с мостом, да и вообще, стремился по возможности максимально сохранить сам "дух" оригинальной схемы данного приемника. Сделать, так сказать, его "люксовую" версию, не меняя ничего радикально. Но вопрос здесь не в этом, а в том, что данная схема может оказаться вполне подходящей для батарейного питания.

Вообще, над темой УМЗЧ с низковольтными питанием мы с напарником в ту пору (90-е) работали весьма плотно, поскольку на повестке дня стоял АОН с хорошим спикерфоном, а питание там всего 5 вольт. Ничего, худо-бедно 1 Вт выжали. Правда, это была уже совсем другая история, и таки с мостом.
 
Последнее редактирование:
YES1111 Спасибо за труды!Последняя просьба просимулируйте ещё с током покоя 0.9-1А.Наверное такие искажения от низкого тока покоя,да и последние изыскания SLAMI показали,что ток покоя с ГТ806 должен быть не ниже 0,9А.
 
Олег, странная у вас цепочка в ООС 574уд1...
A-1, простой мостовой УНЧ
 

Вложения

  • TDA2003-Circuit.gif
    TDA2003-Circuit.gif
    24.2 KB · Просмотры: 262
Олег, странная у вас цепочка в ООС 574уд1...
Ничего странного. Фиксированная коррекция АЧХ c подъемом около +3 дБ на НЧ и около +6 дБ на ВЧ. Чтобы получить линейную, просто выкусываем R55, C81 и замыкаем R94, C83.
ачх.jpg

YES1111 Спасибо за труды!Последняя просьба просимулируйте ещё с током покоя 0.9-1А.Наверное такие искажения от низкого тока покоя,да и последние изыскания SLAMI показали,что ток покоя с ГТ806 должен быть не ниже 0,9А.
Не за что. Промоделирую, вероятно, ближайшей ночью. Но особого смысла разгонять ток и жарить радиаторы мощностью по 35 ... 40 Вт на каждый лично я не вижу, если честно.

Насчет искажений - я бы не переоценивал возможности симулятора, пусть даже и хорошего. Беда на самом деле, как мне представляется, заключается в том, что из всего списка использованных в схеме транзисторов модель, соответствующая типу, в библиотеке присутствует только для МП37. И то - неизвестно, насколько корректная. Все остальные приходится выбирать среди ближайших, с позволения сказать, "аналогов", которые подчас могут быть очень далеки по параметрам от примененных в схеме. Так, на выходе, за неименнием лучшего варианта, пришлось воткнуть 2N242 с fae = 5 кГц (привет П213! ;)). Увы, список наличествующих моделей германиевых транзисторов слишком куцый и убогий, а корректность даже имеющихся моделей не внушает 100%-го доверия, поскольку все они взяты из сторонних источников, и, скорее всего, не проходили строгой и всесторонней проверки.
 

Вложения

Под батареечное питание Вам, вероятно, вот такое может подойти. В машине вполне успешно играет с 1991-го года. Ток покоя отсутствует, выходная мощность 4 Вт на 4 Ома при питании 12 В, 6 Вт при 15 В. Вся тема здесь. Шикарного звука не обещаю, поскольку в классе B его просто не бывает, но уж точно не хуже "Концертного" будет.
Посмотреть вложение 13100
На гт 703 усилок строить
Это не.
Некому этим заниматься
И транзисторов нет таких
 
Не знаю. Вряд ли это сложнее, чем ковырять древние "Веги" и "Концертные", пытаясь натянуть сову на глобус. Схема не сложнее, а заметно проще. Да и результат получится существенно ближе к желаемому - как по выходной мощности, так и по потреблению. Транзисторы найти пока еще вполне реально, причем буквально за бесценок. Было бы только желание. Ну, а на "нет", конечно, и суда нет. Дело сугубо хозяйское.
 
Чую, что при желании схему можно адаптировать и под дешманские П214, уменьшив питание и ограничив полосу вверх. Уйти от дрейфа входного транзистора можно, применив дифкаскад.
 
Чую, что при желании схему можно адаптировать и под дешманские П214, уменьшив питание и ограничив полосу вверх. Уйти от дрейфа входного транзистора можно, применив дифкаскад.
Лучше не надо. Смотрел на 10 кГц с 2N242 (практически те же П214). Даже визуально при максимальном размахе на выходе ужас-ужас. Пила вместо синуса.

Насчет дифкаскада, пожалуй, соглашусь. И управлять током будет проще, достаточно будет менять ток питания дифкаскада (один (термо)резистор, если что).
 
Лучше не надо. Смотрел на 10 кГц с 2N242 (практически те же П214). Даже визуально при максимальном размахе на выходе ужас-ужас. Пила вместо синуса.
Не, тут на экране просто шикардос невиданный, до сотен килогерц влегкую. Смотрел рост тока с повышением частоты- едва заметная добавка на частотах за 400-500кгц.
Картинки: меандр на 50КГц и картина глубоко ограниченного сигнала
 

Вложения

  • IMG_20210314_144146.jpg
    IMG_20210314_144146.jpg
    412.5 KB · Просмотры: 186
  • IMG_20210314_144200.jpg
    IMG_20210314_144200.jpg
    351.1 KB · Просмотры: 180
  • IMG_20210314_145203_1.jpg
    IMG_20210314_145203_1.jpg
    294 KB · Просмотры: 176
Последнее редактирование:
Так с 806-ми и не удивительно. Увы, модели чего-то похожего в библиотеке и близко нет.
Спросите меня, зачем сочиняешь какие-то странные схемы на забытом германии- не отвечу вразумительно. Скорее всего, давняя заноза сидела, собрать что-то звучащее, но не сгорающее при первом включении. И вроде получилось. Да и времени с тех пор прошло- сущие пустяки, лет 45.
Аналогично и меня эта тема зацепила. Виртуально вернуться в то время, но на новом уровне. Просто интересно.
Да, с дифкаскадом будет лучше на инвертирующий вход сигнал подавать. Искажения будут меньше, как мне кажется.

Гарантии улучшения звука не могу дать. Но в плане стабильности может стать получше.
Это да, там баланс довольно капризный. Подумывал даже емкость на выходе поставить. Или пару, и нагрузку между ними, но не заземлять. Если уползет на какой-нибудь вольт вверх или вниз, то и пень с ним. А с дифкаскадом обещает сильно похорошеть.
 
Последнее редактирование:
YES1111,для 900мА 40 в много для германия,наверное нужно понизить до 36 В. Германий меня привлекает своеобразным звуком,почему-я описывал выше в постах.И на этот проект я готов потратится.Я уже купил для проекта транзисторы и диоды германиевые с запасом для подбора,радиаторы,трансформаторы,динамики Peerless альнико.Но у меня нет генератора и осциллографа(временная проблема).

С дифкаскадом, скорее уйдёт почти полностью вторая и чуть подрастёт третья гармоника,а в общем искажений станет меньше,но спектр станет плохой и звук тоже.Моё мнение такое,но могу и ошибаться.
 
Всем добрый вечер!
Подскажите пожалуйста, что означает индекс А1 (транзистор ГТ705А1)? Гугл мычит по этому поводу. Пойдет ли с усилитель с питанием 36 вольт?
 

Вложения

  • Screenshot_2021-03-30-22-45-09-969.jpeg
    Screenshot_2021-03-30-22-45-09-969.jpeg
    498.2 KB · Просмотры: 159
Но у меня нет генератора и осциллографа(временная проблема).
У меня есть и генератор, и осциллограф. Но нет сейчас транзисторов для эксперимента. А симулятор слишком условен, чтобы ковырять в нем глубоко. Были бы там хоть модели адекватные, чтобы не приходилось подтыкать что попало. Я сейчас намоделирую, а вы потом проклинать меня будете и матом крыть, что все совсем не так работает в реале.

Всем добрый вечер!
Подскажите пожалуйста, что означает индекс А1 (транзистор ГТ705А1)? Гугл мычит по этому поводу. Пойдет ли с усилитель с питанием 36 вольт?
Однозначно нет. Буква А - 20 вольт максимум. Разве что Д - у него 40. И то на грани. Вот.
 
Ну во первых я это всё понимаю,а во вторых несмотря на не правильные модели транзисторов ваше моделирование показало достаточно точные совпадения с практической работой АБ.
 
Спасибо.
Но в справочнике за 1997г (Петухов.В.М., "КУбК-а") на ГТ 705Д указано КЭ всего 20 вольт. Что это, путаница?
 
Модели там, быть может, и правильные. Но это модели других(!) транзисторов. Причем зачастую совершенно других. 2N242 на выходе - это гораздо более П214, нежели 1Т806.

Сделать - сделаю. Но к тому, что в результате получится, просьба отнестись с осторожностью.

Спасибо.
Но в справочнике за 1997г (Петухов.В.М., "КУбК-а") на ГТ 705Д указано КЭ всего 20 вольт. Что это, путаница?
Да, все правильно, спасибо. Буква Д тоже не годится. Никакие 705-е не подходят для питания 36 вольт.
 

Вложения

А как же Цихесели? Там 40 вольт, 705 стоят. Многие повторяли.
 
Так запас всегда имеется. По факту, 9 из 10 при 40 вольтах не пробьются, я думаю. Но в промышленном изделии в таком режиме использовать их нельзя.

С творчеством Цихесели я не знаком, к сожалению. Честно.

P.S. Решил восполнить столь позорный пробел в своем кругозоре. Загулил, и... если речь идет об этом, то его настоящая девичья фамилия на самом деле Лин (H. C. Lin, 1956). Никаких элементов новизны, позволяющих претендовать на авторство, я по первой ссылке, по сравнению со второй, не обнаружил :cry:

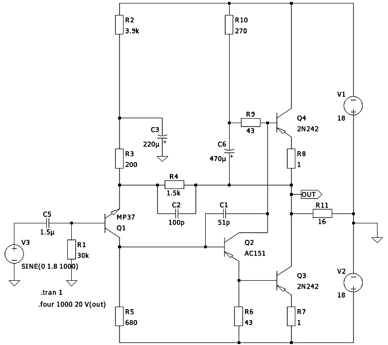
просимулируйте ещё с током покоя 0.9-1А.
Снимок экрана в 2021-03-31 02-33-21.png
Отличия от предыдущего варианта:
1) V1 = V2 20 В -> 18 В;
1) R10 680 Ом -> 270 Ом;
2) 7,8 К -> 3,9 К.

Режимы по постоянному току:
Uвых = 0,42 мВ (устанавливается подбором R2*)
Iк Q4 = Iк Q3 = 1020 мА
Pк Q4 = Pк Q3 ~ 17 Вт
Iк Q2 = 45 мА
Pк Q2 ~ 0,8 Вт

Максимальная амплитуда выходного напряжения без видимого ограничения равна 15,5 В (Pвых = 7,5 Вт):
Снимок экрана в 2021-03-31 02-50-57.png
При этом усилитель остается в классе А с большим запасом по току. Токи выходных транзисторов (резисторы R7 и R8):
Снимок экрана в 2021-03-31 02-54-30.png
Снимок экрана в 2021-03-30 02-03-43.png
Спектр гармоник (Кг = 0,51%):
Снимок экрана в 2021-03-31 02-58-15.png
При дальнейшем увеличении амплитуды выходной сигнал ограничивается симметрично, на уровне примерно 16,5 В сверху и снизу:
Снимок экрана в 2021-03-31 03-02-51.png
При этом форма тока через выходные транзисторы выглядит довольно забавно:
Снимок экрана в 2021-03-31 03-04-36.png
Если входной сигнал ослабить на 6 дБ относительно порога ограничения (амплитуда сигнала на выходе 7,5 В, Pвых = 1,76 Вт), то спектр гармоник примет следующий вид (Кг = 0,46%):
Снимок экрана в 2021-03-31 03-09-01.png
Честно говоря, с гармониками какая-то непонятная хрень. Или LTspice считает их неправильно, или выходные транзисторы в виде модели такие деревянные, или прокладку надо менять. Ту, что между клавиатурой и табуреткой :unsure:

Напомню еще раз, что ввиду отсутствия в библиотеке более близкой модели мощного германиевого транзистора, симулирование в данном случае, как и во всех предыдущих, проводилось с моделью сплавного НЧ-транзистора 2N242, близкого по параметрам к П213 ... П215, и весьма отдаленного от 1Т806. Аналогичным же образом, AC151 в драйвере - это гораздо ближе к ГТ402, чем к 1Т321 или П605. Кроме того, все используемые модели транзисторов имеют стороннее происхождение (т.е., не входят в оригинальную библиотеку LTspice), поэтому их корректность не может быть гарантирована.

Также в числе неприятных особенностей схемы замечена достаточно сильная зависимость режима по постоянному току (тока покоя и, что более неприятно, постоянного напряжения на выходе) от напряжения источников питания. Так, при снижении питания с +-20 до +-18 В для сохранения тока покоя и баланса пришлось уменьшить R10 с 330 до 270 Ом, а R2 с 4,7 до 3,9 К. По-видимому, действительно имеет смысл попробовать на входе дифкаскад, либо (в качестве альтернативы) подключать нагрузку к искусственной средней точке из двух конденсаторов.
 

Вложения

Последнее редактирование:
С дифкаскадом, скорее уйдёт почти полностью вторая и чуть подрастёт третья гармоника,а в общем искажений станет меньше,но спектр станет плохой и звук тоже.Моё мнение такое,но могу и ошибаться.
Тут я с вами искренне согласен. Про спектр и не подумал. Получить очередной унылый транзюк задачи не было.

Посмотреть вложение 13128
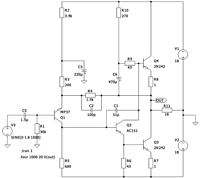
Отличия от предыдущего варианта:
1) V1 = V2 20 В -> 18 В;
1) R10 680 Ом -> 270 Ом;
2) 7,8 К -> 3,9 К.

Режимы по постоянному току:
Uвых = 0,42 мВ (устанавливается подбором R2*)
Iк Q4 = Iк Q3 = 1020 мА
Pк Q4 = Pк Q3 ~ 17 Вт
Iк Q2 = 45 мА
Pк Q2 ~ 0,8 Вт

Максимальная амплитуда выходного напряжения без видимого ограничения равна 15,5 В (Pвых = 7,5 Вт):
Посмотреть вложение 13129
При этом усилитель остается в классе А с большим запасом по току. Токи выходных транзисторов (резисторы R7 и R8):
Посмотреть вложение 13130
Снимок экрана в 2021-03-30 02-03-43.png
Спектр гармоник (Кг = 0,51%):
Посмотреть вложение 13131
При дальнейшем увеличении амплитуды выходной сигнал ограничивается симметрично, на уровне примерно 16,5 В сверху и снизу:
Посмотреть вложение 13132
При этом форма тока через выходные транзисторы выглядит довольно забавно:
Посмотреть вложение 13133
Если входной сигнал ослабить на 6 дБ относительно порога ограничения (амплитуда сигнала на выходе 7,5 В, Pвых = 1,76 Вт), то спектр гармоник примет следующий вид (Кг = 0,46%):
Посмотреть вложение 13134
Честно говоря, с гармониками какая-то непонятная хрень. Или LTspice считает их неправильно, или выходные транзисторы в виде модели такие деревянные, или прокладку надо менять. Ту, что между клавиатурой и табуреткой :unsure:

Напомню еще раз, что ввиду отсутствия в библиотеке более близкой модели мощного германиевого транзистора, симулирование в данном случае, как и во всех предыдущих, проводилось с моделью сплавного НЧ-транзистора 2N242, близкого по параметрам к П213 ... П215, и весьма отдаленного от 1Т806. Аналогичным же образом, AC151 в драйвере - это гораздо ближе к ГТ402, чем к 1Т321 или П605. Кроме того, все используемые модели транзисторов имеют стороннее происхождение (т.е., не входят в оригинальную библиотеку LTspice), поэтому их корректность не может быть гарантирована.

Также в числе неприятных особенностей схемы замечена достаточно сильная зависимость режима по постоянному току (тока покоя и, что более неприятно, постоянного напряжения на выходе) от напряжения источников питания. Так, при снижении питания с +-20 до +-18 В для сохранения тока покоя и баланса пришлось уменьшить R10 с 330 до 270 Ом, а R2 с 4,7 до 3,9 К. По-видимому, действительно имеет смысл попробовать на входе дифкаскад, либо (в качестве альтернативы) подключать нагрузку к искусственной средней точке из двух конденсаторов.
Транзисторы в симулятрое явно никаковские. В живой схеме нет и намека на такие позорные осциллограммы.
 
ginalex, я бы не верил модели Олега, максимум 5-10 процентов...
А самому, рельный макет, что сложного?
 
Модели там, быть может, и правильные. Но это модели других(!) транзисторов. Причем зачастую совершенно других. 2N242 на выходе - это гораздо более П214, нежели 1Т806.

Сам не "виртухаюсь" но может эти данные помогут?...
 

Вложения

Валяется без дела плата питания импульсного , Панасоник , 24 в 3А. Самое то для Ашника на германии. И ток отрубит, ежели скакнет. А можно взять для ноутбука, 19 вольт, шикарно будет работать.
 
Честно говоря, с гармониками какая-то непонятная хрень. Или LTspice считает их неправильно, или выходные транзисторы в виде модели такие деревянные
Плюньте.
Вы сами писали, что есть в этом свои ограничения и предел. Резиновая баба удобная весчь, но вот борщ не сварит. На днях моделировал работу Мосфетов в линейном режиме. Модель родная, от производителя. Всё прекрасно, замечательно, кроме маленьких мелочей. От которых конструкция в натуре обязательно крякнет на 5-10 минуте. Совершенных моделей в ширпотребе не существует. Симулятор без головы это увлекательная игрушка для криворуких.
 
думаю у Худа на германии должен быть около 300-400мА.
Я уже разместил картинку с данными на П605 с зависимостью коэффициента усиления от тока эмиттера. Так вот особенность германиевых транзисторов увеличение коэффициента усиления с увеличением тока.
 
И это я имел в виду, не жалейте тока для Худа, германиего особенного
 
Только не забывать, о мах. температуре кристалла герм. транзистора, обычно 85грС. Плюс сопротивления переходов. Проблемная штука. Пальцем счупать радиатор, спалишь все запасы.
 
Вот она, схема-то:
Работал этот усил на выносную колонку на паре 15ГД-10, если мы ехали на машине. Или на одинокий 3ГД-42, если шли в поход пешком.
Кт819 оконечник?
А где тут волшебный германий?
 

Статистика форума

Темы
3,304
Сообщения
262,994
Пользователи
2,544
Новый пользователь
vlad'mir
Назад
Сверху Снизу