Германиевые УНЧ

Тогда именно межкаскадник позволял выжать из скромных германиевых транзисторов максимум.
Причём именно эта топология применялась много где.Например,американские системы КИНАП перешли первыми с ламп и выпускались очень долго фирмой Альтек сначала на германии потом на кремнии.Помните?- ЖД вагоны ГДР-там тоже по такой топологии с трансом ,только на выходе кремний KD502. У меня даже они в гараже где-то есть со своими БП .
 
Я так мыслю, что для истинно объективного сравнения двух УНЧ на германии и на кремнии надо бы сварганить два идентичных по схемотехнике усилителя и поставить их на разные каналы (правый – кремний, левый – германий).
 
Причём именно эта топология применялась много где.Например,американские системы КИНАП перешли первыми с ламп и выпускались очень долго фирмой Альтек сначала на германии потом на кремнии.Помните?- ЖД вагоны ГДР-там тоже по такой топологии с трансом ,только на выходе кремний KD502. У меня даже они в гараже где-то есть со своими БП .
А у нас в офисе на Красноармейской у Вильевича есть пачка чешских KD616 , Р проводимости, они идеальная пара к KD502 . Я взял на пробу, полет нормальный!
 
Я так мыслю, что для истинно объективного сравнения двух УНЧ на германии и на кремнии надо бы сварганить два идентичных по схемотехнике усилителя и поставить их на разные каналы (правый – кремний, левый – германий).
Там засада ещё в том,что германию нужна акустика на динамиках из 70х на альнико ,а ещё лучше на самарий кобальте.АС с низкой чуйкой на керамике ,на миливатах не играет,вернее тихо и грязно,а на мощности больше 10 Ватт -германий уже не могет - срать начинает,и альнико уже в насыщение влетать начинает(режется звуковая динамика).Поэтому сравнивать нужно подобранные комплекты.
 
Последнее редактирование:
Я так мыслю, что для истинно объективного сравнения двух УНЧ на германии и на кремнии надо бы сварганить два идентичных по схемотехнике усилителя и поставить их на разные каналы (правый – кремний, левый – германий).
Как же их сравнивать, если один будет правым, а другой левым?
 
Как же их сравнивать, если один будет правым, а другой левым?
Не, ну можно же поменять местами. Но эффект точно будет.

Там засада ещё в том,что германию нужна акустика на динамиках из 70х на альнико ,а ещё лучше на самарий кобальте.АС с низкой чуйкой на керамике ,на миливатах не играет,вернее тихо и грязно,а на мощности больше 10 Ватт -германий уже не могет - срать начинает,и альнико уже в насыщение влетать начинает(режится звуковая динамика).Поэтому сравнивать нужно подобранные комплекты.
Ваши мысли про искажения АС напомнили тесты АС в журнале Stere0 & Виде0: многие АС на средних уровнях громкости имени искажения ниже, чем на минимальных уровнях
 
Вот,правда не самые лучшие дины той эпохи (две нижние строчки),но уже с германием можно слушать.И цена за которую ушли приемлемая (15т.руб.).К стати с кремнием они плохо стыкуются - крикливо,сухо и без баса . https://www.avito.ru/omsk/audio_i_video/philips_ad_1256_alnico_1988058408
1754582281766.png


Где сейчас делают с резонансной 19 Гц и чуйкой около 94дБ.?

А у нас в офисе на Красноармейской у Вильевича есть пачка чешских KD616 , Р проводимости, они идеальная пара к KD502 . Я взял на пробу, полет нормальный!
они по току и мощности в два раза слабее,чем KD502 и корпус чуть другой,у 502-прям как у старой Мотороллы- один в один,и крышка люминий.В те года полных комплементаров мощных почти и не было.
 
Вот,правда не самые лучшие дины той эпохи (две нижние строчки),но уже с германием можно слушать.И цена за которую ушли приемлемая (15т.руб.).К стати с кремнием они плохо стыкуются - крикливо,сухо и без баса . https://www.avito.ru/omsk/audio_i_video/philips_ad_1256_alnico_1988058408
Посмотреть вложение 146441

Где сейчас делают с резонансной 19 Гц и чуйкой около 94дБ.?


они по току и мощности в два раза слабее,чем KD502 и корпус чуть другой,у 502-прям как у старой Мотороллы- один в один,и крышка люминий.В те года полных комплементаров мощных почти и не было.
Я в курсе про 502 и 616, потому как к 616-му есть своя пара, 606й, N. В ящике их не было, хотя в списке были. Но за неимением других идет и такой.Ладно, не к 502-му. так 501-му. Угу?
К тому же я не от балды советую, а прогнал их в рабочей схеме и они точно лучше наших 818-819 по частоте.
 
Пора переходить на селенид индия.
 
Последнее редактирование:
прогнал их в рабочей схеме и они точно лучше наших 818-819 по частоте.
2 МГц против трёх у 818/819, зато импортнячие. Хотя к выходникам в ООСных усилителях требование высокочастотности никогда не предъявляется, главное, чтоб не германиевые.
 
2 МГц против трёх у 818/819, зато импортнячие. Хотя к выходникам в ООСных усилителях требование высокочастотности никогда не предъявляется, главное, чтоб не германиевые.
С(т)ранный подход к проектированию у Витамира, "от зада к переду", не, я не против писать на албанскомарабском, справа на лево, но, ток течёт не из Ж. в рот.
Вчера посмотрел на Пэшки от Юаня, фет = 250кГц, хорошие фильтра в ВК, хер свистнет.
 
Последнее редактирование:
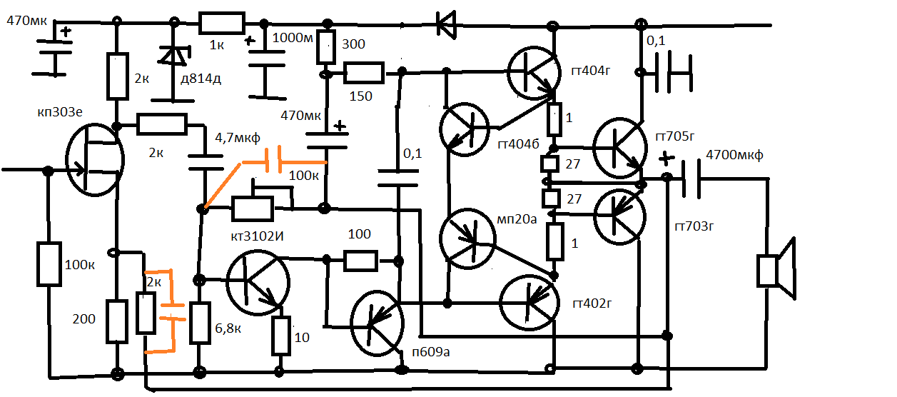
вот еще такой,сам бы спаял,должен звучать
Только не пихать во второй каскад германий,там нужен транзистор с большой бэтой (более 400)и малой емкостью 2sc1815.2240.кт3102,вс54хх
можно туда поставить мосфетик маломощный BS170 или ZVN3306a
на вход кп302,303,307 импорт 2SK170
налаживаем так
сначала отключаем первый каскад от УНа и настраиваем по наилучшему спектру изменением истокового резистора
потом подключаем к Уну и настраиваем половину напряжения на выходе и ток покоя ,резисторы по 1ом в эмиттерах 402\404 можно замкнуть если удается выставить ток покоя 15,,,20ма без них,
ток п609а должен быть 20...25ма
 

Вложения

  • германий с шунтом.png
    германий с шунтом.png
    35.7 KB · Просмотры: 203
  • германий с гтс609.png
    германий с гтс609.png
    32.9 KB · Просмотры: 115
Последнее редактирование:
вот еще такой,сам бы спаял,должен звучать
Только не пихать во второй каскад германий,там нужен транзистор с большой бэтой (более 400)и малой емкостью 2sc1815.2240.кт3102,вс54хх
можно туда поставить мосфетик маломощный BS170 или ZVN3306a
на вход кп302,303,307 импорт 2SK170
налаживаем так
сначала отключаем первый каскад от УНа и настраиваем по наилучшему спектру изменением истокового резистора
потом подключаем к Уну и настраиваем половину напряжения на выходе и ток покоя ,резисторы по 1ом в эмиттерах 402\404 можно замкнуть если удается выставить ток покоя 15,,,20ма без них,
ток п609а должен быть 20...25ма
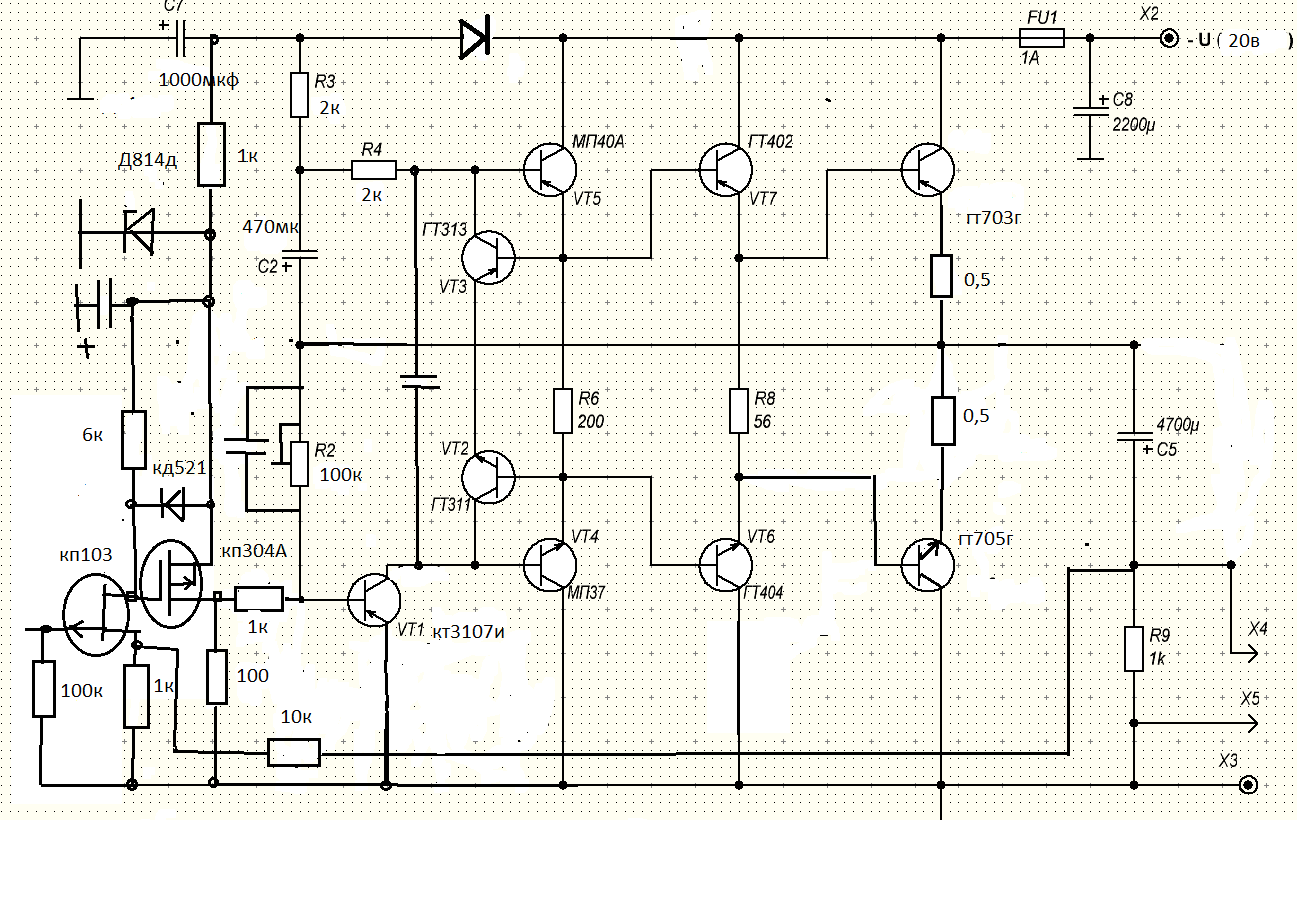
Ох, резисторы, резисторы малоомные (по 0,5) в эмиттеры выходных надо бы! Даже в Аккорде 201 их ставили
 
Мыслишка одна возникла. есть избыток AD162 , непарных, Р проводимости. По частотным свойствам раз в 7-8 лучше наших П213-215 . По размеру примерно как эти самые П213. И если сочинить что-то типа прокладки из фольги, чтобы выбрать неровность радиатора , при смене 213-го на 162й, то вероятно можно успешно дорабатывать всякие Аккордасы и Веги на эти самые АДские германиевые раритеты .
Хотя, проще установить туда ГТ906 в металле на те же отверстия, чуть расточить по ногам 906-го. Но там частотные свойства сильно иные, коррекцию подгонять .
 
Ох, резисторы, резисторы малоомные (по 0,5) в эмиттеры выходных надо бы! Даже в Аккорде 201 их ставили
с шунтом не надо,радиаторы нормальные поставить
во втором варианте со сборкой гтс609 можно 0,5ом и сборку ставим на радиатор у нее корпус изолирован,три транзистора сборки в термостабилизации должны справиться и без резисторов при хороших радиаторах
Юань , у меня подозрение что у тебя с головой плохо . Смешишь народ как с перепугу .
добрый день ,гав,гав,по делу что то есть??? если нет иди в будку smile_1
 
Последнее редактирование:
при смене 213-го на 162й, то вероятно можно успешно дорабатывать всякие Аккордасы и Веги на эти самые АДские германиевые раритеты .
Заодно ГТ402\ГТ404 или аналогичные германские:)
*следите за напряжением питания.
** можно попробовать "комплементарные" пары с КТ863А.
 
вот сюда 3шт поставить
Отговорки типа " сделай сам модель "
не смеши народ про модель германца))))))))))))))))))))))))))))))))))) нету их
 

Вложения

  • 75811859_1.png.adfcd1bceaf06ecd79ce52baeb5c6608 (1).png
    75811859_1.png.adfcd1bceaf06ecd79ce52baeb5c6608 (1).png
    63.6 KB · Просмотры: 78
Последнее редактирование:

Вложения

мне нравится лампа,а германий для "немцев")))) они от аккорда кипятком писают,мои усилители с "тройкой" на комплементарном 703\705 и джифетом на входе ,3102 в уне на порядок лучше,а были бы ад161\162 или другие буржуйские тем более
я сейчас Д-класс в биампинге слушаю и нравится очень,но очень важно хорошие легкие ширики иметь,2гд40 ,3гд38,Lavoce за 8000р пара не прошли ,нашел свой звук в шириках от панасоника ,звук супер,на нч сабик ЗЯ 12л динамик 5" резонанс размял до 38гц,от саба Сони,питание аккумуляторное,плюс Д-класса
и очень важно правильно расположить в комнате!!! это гораздо важнее ноликов в усе а также форма и размер комнаты
 
Последнее редактирование:
Заодно ГТ402\ГТ404 или аналогичные германские:)
*следите за напряжением питания.
** можно попробовать "комплементарные" пары с КТ863А.
Речь исключительно о наших Акордасах и Вегасах-101 , на тех самых уныло-гуталиновых П213-П214. И хотелось бы чуток украсить их привычную дешмань. Может, кто из тутошних пойдет на беспредел, пришлет плату на изучение. Макетить всю схему можно, но в крайнем случае, который пока не настал.
И кстати, наши 402-404 куда выносливее и крепче всяких худосочных АС127-128
 
Не увидел ссылок на модели ГТ321, Г(1)Т806, ГТ703, ГТ705, гт403, Г(1)Т906
 
Последнее редактирование:
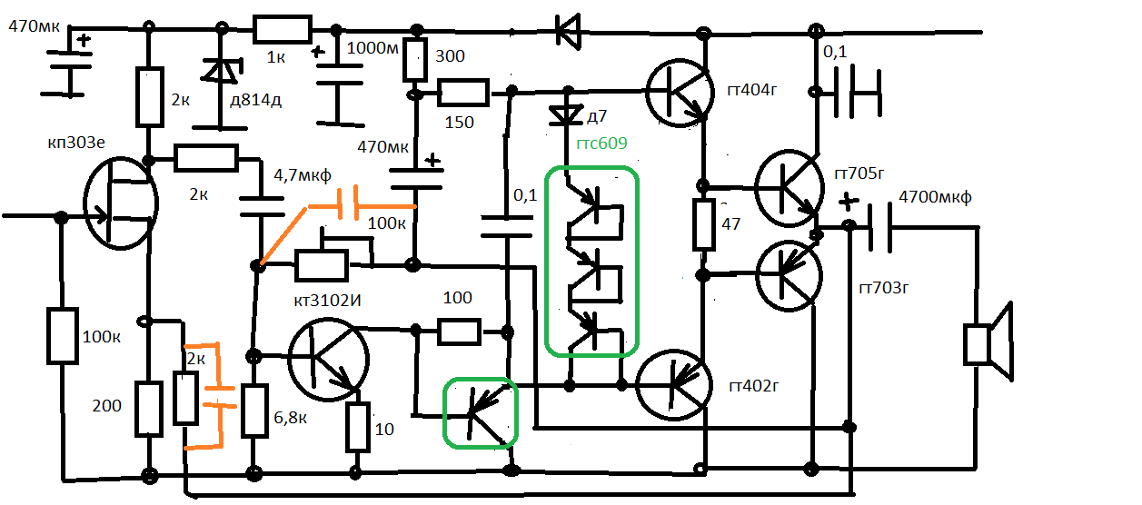
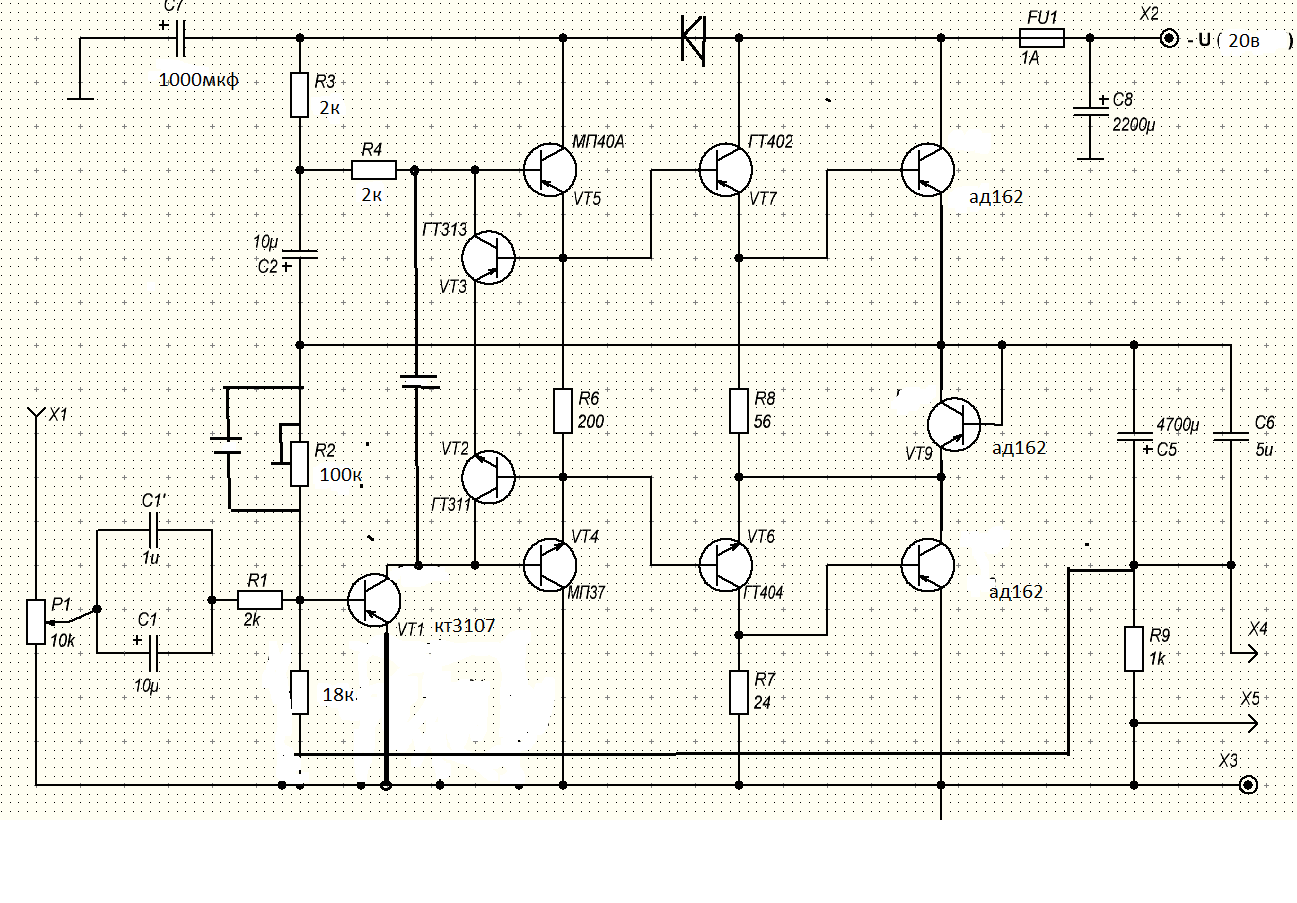
вот еще одна схема с германиевой комплементарной тройкой на выходе
особенность схемы это наличие повторителя на уникальном транзисторе кп304а имеющем пороговое напряжение 5в что позволяет сдвинуть уровень и отказаться от обычно применяемого в такой топологии (Лик-30,Аккорд-201) межкаскадного электролита,кроме того он имеет очень низкую входную емкость 9пф и уменьшает искажения
на входе стоит р канальный джифет,выходной кондер охвачен оос,больше кондеров на пути сигнала нет
термостабилизация с помощью токового шунта на гт313\гт310 при их отсутствии можно поставить мп20\гт404 или вовсе 4 ре мпшки в диодном включении последовательно,но шунт дает меньше искажений
на диоде кд521 выполнен антиклип
на вход желательно 2sj74 у него крутизна выше,но пойдут и наши кп103
германий с полевиками (1).png

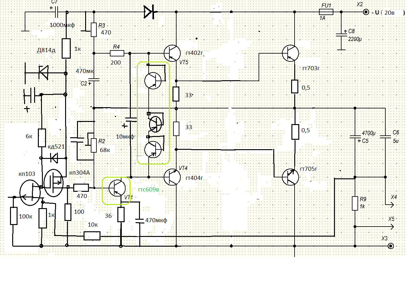
и упрощенный вариант для ненавистников кремния ,УН выполнен на одном из транзисторов матрицы ГТС609в выбрать с максимальной бэтой,остальные три в цепь термостабилизации
для тех кто лоялен к кремнию ставим все 4ре транзистора в смещение ВК,а ун делаем как в предыдущей схеме на 2 Sa1930
германий с полевиками.png
 
Последнее редактирование модератором:
Мыслишка одна возникла. есть избыток AD162 , непарных, Р проводимости. По частотным свойствам раз в 7-8 лучше наших П213-215 . По размеру примерно как эти самые П213. И если сочинить что-то типа прокладки из фольги, чтобы выбрать неровность радиатора , при смене 213-го на 162й, то вероятно можно успешно дорабатывать всякие Аккордасы и Веги на эти самые АДские германиевые раритеты .
Хотя, проще установить туда ГТ906 в металле на те же отверстия, чуть расточить по ногам 906-го. Но там частотные свойства сильно иные, коррекцию подгонять .
Итак. На радиорынке сказали- " сгорел давно ваш гарнитур в печках ! "
То есть- платы не ищи, смололи в пыль, извлекли что было мальски полезного. Зато есть Авито, а в нем владельцы техники. И в два клика нашлась вертушка , правда без колонок. Рижская. Стерео. Недалеко.
Корпус пошарпанный, внутри ржавчина, вежливо. В схему никто не лазил, пьезобошка как обычно, соплями набок.
Внутри две платы, питание от стабика на 20 вольт и силовичок. Сейчас пробный пуск сделаю. Уверен , там спокойно все и вполне рабочее.
Ежли ролик нужен , тонарм аль мотор - вэлкам.
Включил. Лампочка светится. Меряю на радиаторах относительно железного короба- ноль.Смотрю на банке питания- порядок, минус 35. Относительно ее плюса на радиаторах 11 и 22 вольта. Значит, откушен провод соединяющий питание с железным корпусом, вот он, замотан в изоляцию. Ладно. Значит, платы живые, чинить не придется из руин.
11.08.2025. Включил один канал, вместо синуса на выходе бледная пила, защита питания вырубается. Радиаторы греются. Один п213 -коротыш по к-э. Ясно стало, чего там провод земляной откусили. В другом канале транзисторы живые, перекину туда питание. А то уже башка набекрень.
 
Последнее редактирование:
Слышал, что есть "особые" германиевые транзисторы: один переход (базовый) чисто германиевый, а второй – кремнëвый
 
Исторические реконструкторы...
 

Статистика форума

Темы
3,314
Сообщения
264,574
Пользователи
2,550
Новый пользователь
Александр Н.
Назад
Сверху Снизу