Германиевые УНЧ

если есть возможность купить гт703г\705г то можно хороший звук получить, 7...8вт
Проще построить германиевый цирклотрон, с выходом на паре КП903/ГТ806, чем из этой мало распространенной комплементарной пары получить хорошую работу.
 
Этот дедушка Утёсова всю жисть на стародельном виниле слушал через патефон а тут счастье германиевое привалило звучащее как ведро со знакомыми искажениями.
Да, вы правы.Дед под старость лет хоть Утёсова стал узнавать и остальных персоонажей ,которых при жизни ещё живьем удалось послушать.Что не позволили мощные глубокоосники.Глубокоосники как раз на малой мощности (в несколько ватт) играют как патефон,требуя тонкомпенсацию-иначе никак,пока мощи не навалишь ватт по 50 и больше,тогда звук начинает раскрываться-а как иначе,если современные АС в лучшем случае чуйку в 90 дБ имеют,тк подвижка дубовая и тяжёлая ведь медь толстая в катушке,а чтобы её остановить -подвес нужен жёсткий.Отсюда и НЧ нет ,да и резонансная редко 30Гц. Тогда как у хороших динамиков из 60-70хх годов резонансная 15-18Гц(!).А кобальт с его очень малым зазором ,заставляет подвижку двигаться уже на миливаттах.И вроде не громко музыка звучит,но телом ты её уже чувствуешь и это без ТК !А т.к. в современных АС чуйка у НЧ дина в основном около 88дБ,то под эту чуйку и ВЧ "опускают".Вот сжатый диапазон и не вставляет+ ещё музыка от глубокой ООС ещё зажимает звук сильнее.
 
для транса транзисторного усилителя важно иметь минимальную индуктивность рассеяния,так намотка выйдет мультифиляром))))с минимальным рассеянием
можно намотать слоями, но провод 0,45 толстый для этого транса,на вторички нормально а для первички толстый,найдите провод 0,18...0,25мм для первички
 
для транса транзисторного усилителя важно иметь минимальную индуктивность рассеяния,так намотка выйдет мультифиляром))))с минимальным рассеянием
можно намотать слоями, но провод 0,45 толстый для этого транса,на вторички нормально а для первички толстый,найдите провод 0,18...0,25мм для первички
Ясно, чтоб быстрей ток проходил.
0.25мм тоже есть 1кг, правда для других целей, но должно хватить на эти 2шт.
Какой ток в предвыходном транзисторе протекает, 0.25 хватит? п605 подойдёт на предвыход?
В предвыход перед трансформатором нельзя гт806 ставить?
 
там ток 75ма максимум,п605а хватит,но лучше поставить высоковольтный кремний,драйвер работает в А классе и разницы нет зато кремний надежнее и термостабильнее,но ладно ставьте п605а
1кг это много больше 2км 0,25мм провода ,а Вам надо примерно 250м на один транс если из одинакового делать
если не хотите жгут то мотайте так,4 секции первички 0,25мм
три секции вторичек по одному слою бифилляром 0,45мм
вторички тоже соединяем последовательно
начало намотки указано точками и если точка с другой стороны то надо перевернуть катушку
вторички выйдут примерно 3секции по 40витков в каждой итого две по 120 витков
первичку посчитайте по полному заполнению и разделите на 4 будет число в одной секции соедините как на рисунке
в первой и последней секциях первички желательно использовать между слоями бумагу,а средние можно без прокладок ,между первой секцией первички и вторички и последней первички и последней вторички несколько слоев бумаги-это снизит паразитную емкость,что важно при использовании транса вместе с лампой 6э5п

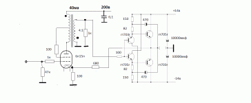
вот еще гибридничек с параллельником на гт703\гт705
верхние и нижние пары 703\705 должны стоять на одних радиаторах через прокладки и располагаться как можно ближе
 

Вложения

  • транс.png
    транс.png
    7.1 KB · Просмотры: 115
  • 6п15 гибрид.gif
    6п15 гибрид.gif
    17.4 KB · Просмотры: 130
Последнее редактирование:
В любом случае надо еще найти ГТ703/ГТ705, измерить их, подобрать пары.
Пока в теме не было информации о такой лабораторке.
 
само собой надо подобрать пары с одинаковой бэтой при токе 50,,,200ма

надо попробовать еще токовый шунт как у Акулиничева,только с гт703,705,так будет экономичнее их расход потому что в параллельник надо 4шт с одинаковой бэтой ,что не всегда можно найти
интересно при каких минимальных значениях эмиттерных резисторов будет стабильно держать ток покоя
 

Вложения

  • схема для подбора пар.png
    схема для подбора пар.png
    8.4 KB · Просмотры: 95
  • шунт.png
    шунт.png
    18.2 KB · Просмотры: 89
Последнее редактирование:
В любом случае надо еще найти ГТ703/ГТ705, измерить их, подобрать пары.
Пока в теме не было информации о такой лабораторке.
Нужно прокатиться в офис, набрать кучку тех и тех, спаять, измерить, послушать, сравнить. пустяк делов, в общем.
 
собака лает,караван идет)))))))))))))00
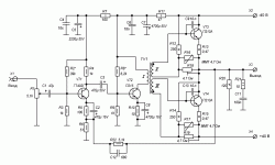
вот такая транзисторная часть гибрида вместо параллельника,лампу теперь можно 6п14п тк усиления прибавилось
входного кондера и кондера оос портящих звук в схеме нет,выходной под поляризацией и охвачен дополнительной цепью оос идущей на катод лампы
в токовый шунт поставил транзисторы с малым сопротивлением насыщения
у мп20а по даташиту менее 1ом у гт404б менее 6ом
 

Вложения

  • оконечник гибрида.png
    оконечник гибрида.png
    27.2 KB · Просмотры: 101
Последнее редактирование:
само собой надо подобрать пары с одинаковой бэтой при токе 50,,,200ма
На всем диапазоне возможных рабочих токов. По точкам на нагрузочной линии.
Не обязательно четверку подбирать в параллельник. Достаточно двух пар, с бОльшим различием между парами.
Такие транзисторы лучше ставить в схемы, где не возникают сквозные токи.
Но в тот же цирклотрон ГТ703/ГТ705 не подошли. Сквозного тока не было, но полоса валилась слишком рано.
В "Трояне" тоже нет сквозного тока, а рабочая полоса уже вполне достаточная, 70 кГц по -3 дБ.
 
Последнее редактирование:
Если в трояне использовать в место ТГ703/705 => ТГ402/404
Что получим на выходе и вообще этот вариант возможен.
Скажем так. ГТ703-705 вдвое лучше полосой , чем всякие П213-215. И еще комплементарная пара. Как приятель говорил- с пивом потянет. Не AD167 конечно и не AD161-162. Но знаю одного владельца параллельника на ГТ703\705, очень доволен звуком. Несмотря на великое множество отслушанной за долгие годы всяко-разной крутой техники.

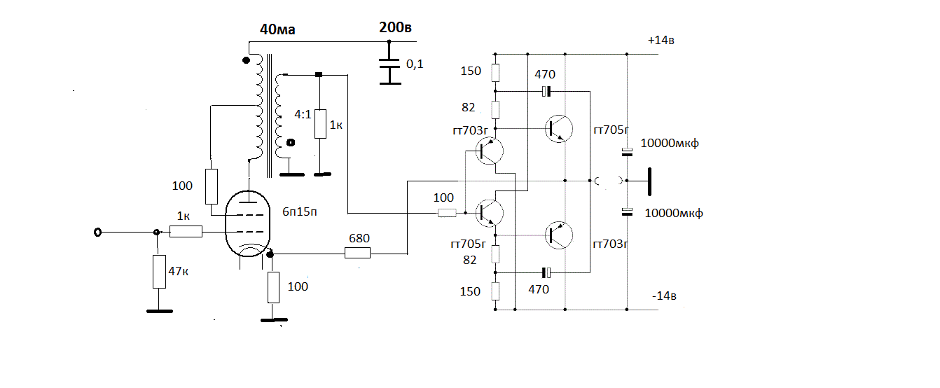
Можно сразу замутить гибрид: каскад на 6П14П, транс наподобие ТВЗ с двумя выходными обмотками и ООС с выхода в катод.
2н2147 ближе к ГТ703 или ГТ403 (2-3 параллельно).
Не знал, что у 2N2147 такие куриные параметры https://alltransistors.com/ru/transistor.php?transistor=1647&ysclid=mdyq62b0za656464541
 
Не такие уж и куриные параметры.
Если постоянный ток нормирован 2 А, то в импульсе ему будет не проблема и все 5 А.
Это же германий.
Если в трояне использовать в место ТГ703/705 => ТГ402/404
Что получим на выходе и вообще этот вариант возможен.
Для гораздо менее мощных комплементарных ГТ402/ГТ404 есть другие схемы,
"Троян" специально проектировался для использования именно ГТ703/ГТ705.
 
Не такие уж и куриные параметры.
Если постоянный ток нормирован 2 А, то в импульсе ему будет не проблема и все 5 А.
Это же германий.

Для гораздо менее мощных комплементарных ГТ402/ГТ404 есть другие схемы,
"Троян" специально проектировался для использования именно ГТ703/ГТ705.
Не спорю, согласен с вами. Добавлю, что частотные свойства и усиление 2N2147 здесь преимущество перед привычными тормозами типа п214.
 
В цирклотроне его можно и не сдваивать. И полоса будет не хуже 40 кГц.
 
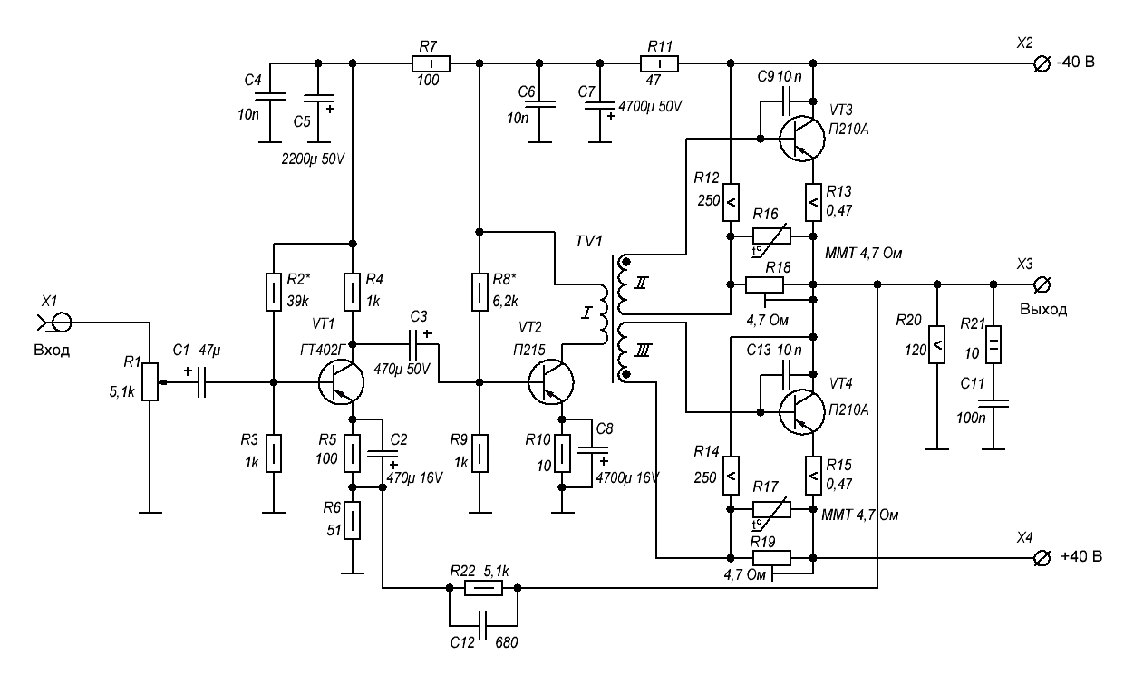
Здравствуйте, кто нибудь замерял ёмкость пн переходов у гт806, п210, гт404?
Сегодня замерил, у п210 3031пф бк бэ, у гт806 переходы бк бэ разная ёмкость 3030 и 3450пф у одного, у п605 совпадает с паспортной, у гт404 450пф и 750пф.

1. Какой ток предвыходного транзистора нужен будет для прокачки такой ёмкости у п210 в ВК через ФИ трансформатор?

2. П605 с током 50ма пойдёт в предвыход перед трансформатором или лучше гт806 поставить с током 100 - 150ма?

3. В некоторых схемах первичка ФИ трансформатора включена в коллектор (в большинстве случаев), а в других в эмиттер, как правильно и для чего первичку ФИ одним концом подсоединяют через электролит?
 
пойдёт
первичка ФИ трансформатора включена в коллектор (в большинстве случаев), а в других в эмиттер, как правильно и для чего первичку ФИ одним концом подсоединяют через электролит?
Разное включение- ОЭ, ОК и с подмагничиванием (постоянным током) и без. Еще варианты: однотактный (А) и двухтактный каскад, каскад на ИМС.
 
п605а ставьте,ток 50...75ма ,транс в эмиттер !!!,шире полоса будет и меньше искажений(с общей оос тут сильно не разгонишься,а повторитель это местная оос),у вас транс уже с зазором тк из половинок сердечник,ну можно на центральный керн прокладку из кассовой ленты поставить на крайние не ставьте
в первый каскад я бы кремний поставил -только лучше будет тк выше бэта и меньше миллер паразитный кт602б отличный транзистор из наших Ск всего 4пф ему в УНе самое место
 
Последнее редактирование:
п605а ставьте,ток 50...75ма ,транс в эмиттер !!!,шире полоса будет и меньше искажений(с общей оос тут сильно не разгонишься,а повторитель это местная оос),у вас транс уже с зазором тк из половинок сердечник,ну можно на центральный керн прокладку из кассовой ленты поставить на крайние не ставьте
в первый каскад я бы кремний поставил -только лучше будет тк выше бэта и меньше миллер паразитный кт602б отличный транзистор из наших Ск всего 4пф ему в УНе самое место
Благодарю.
Первичку ФИ в эмиттер как включать, в разрыв провода между эмиттером и плюсом, начало на эмиттер, конец первички на плюс питания без резисторов и конденсаторов?

Эмиттерный резистор у п605 убрать? Схему прикрепил, что там ещё поправить?
14857.jpg
Для тока 75ма 0.1мм нормально будет, книжку от Василича читал, он тоже так советует на центр внутри катушки на керн и начало первички на анод, а на транзисторе куда начало подключить, на эмиттер или на плюс.

В этой схеме на входе пнп гт402.
На что влияет эта полярность транзистора на входе?
Что лучше поставить на вход нпн гт404 или пнп гт402?
US-P210.gif
 
Последнее редактирование модератором:
Автор Костя ВКН , если не ошибаюсь. ASZ1015 мощные надежные и доступные. По частотным свойствам на килогерц лучше наших П21....
 
Сергей а вот эту схему ты видел. Я помню ты хотел германий на выходе и с лампой на входе.
Да, эту видел, прочитал уже 150 страниц этой темы, много схем уже сохранил на компьютер, разбираюсь, изучаю, немного понял.
Тут межкаскадник понадобится с большим количеством витков тысячи 4, лень мотать, фи на транзисторе в разы меньше.

Решил собрать по схеме из своего поста 6744, но нужно немного ещё уточнить номиналы резисторов и правильность подключения.
Ламповый пред будет на входе отдельным блоком, а усилитель полный решил собрать.
Входное сопротивление сколько в той схеме, пост 6744?
В той схеме что ещё нужно поправить и резисторы каких номиналов поставить?
 
что ещё нужно поправить и резисторы каких номиналов поставить?
Подстроечники 4,7 ома вещь редкая и проблемная. Регулировку можно выполнять резисторами, параллельными 150 ом (или 200)))- нужно смотреть и считать. Стабилизации смещения по температуре и при колебаниях питающего напряжения нет.
 
Подстроечники 4,7 ома вещь редкая и проблемная. Регулировку можно выполнять резисторами, параллельными 150 ом (или 200)))- нужно смотреть и считать. Стабилизации смещения по температуре и при колебаниях питающего напряжения нет.
У меня водятся, на 4.7 Ома. чешские мини-реостаты, контактура похоже позолоченная. Все думал, прикрутить их в катод 2а3, да все никак.
 
входное схемы навскидку R1 параллельно R2 , и к ним параллельно включено входное самого транзисторного каскада.
Примерно сколько поставить R1 и R2, по 100к или нужен подбор?
Входное транзисторного каскада примерно сколько, если на входе гт404?
 
Сергей а вот эту схему ты видел. Я помню ты хотел германий на выходе и с лампой на входе.
и хде там трансформаторное управление?АВшный повторитель без осс нельзя юзать,надо хоть 10дб в катод лампы оос
В этой схеме на входе пнп гт402.
На что влияет эта полярность транзистора на входе?
Что лучше поставить на вход нпн гт404 или пнп гт402?
эту схему на мусорку,там в драйвере ОЭ на выходе
вот так Вашу переделать и в первый каскад лучше кт3102 или кремний импортный с высокой бэтой 2240,1815 и тп
при включении переменник на максимум и выставите ток 50ма
измерить надо сопротивление обмотки и посчитаете по закону Ома падение на ней чтобы выставить ток,я бы мотал не менее 0,15мм а лучше о,25мм
 

Вложения

  • 14857мод.jpg
    14857мод.jpg
    220.9 KB · Просмотры: 72

Последние сообщения

Статистика форума

Темы
3,314
Сообщения
264,550
Пользователи
2,550
Новый пользователь
Александр Н.
Назад
Сверху Снизу