Германиевые УНЧ

Про коррекцию лихо ты тут завернул !
у АД167 граничная частота 3мгц у гт806 более 10мгц поэтому чуть изменится коррекция надо на схему смотреть
и желательно в предвыход тоже вч транзисторы поставить,например вд139+п605а
в шиклаи плечо кремний ,тогда порог открывания будет примерно одинаковый у шиклаи 0,65в а германиевого дарлингтона 605+806 примерно 0,55в,и устойчивость с вч предвыходом(вд139+п605а) лучше чем с гт402\404 при вч выходниках 10мгцевых
 
Последнее редактирование:
П210 - сплавной, гт806 диффузно-сплавной, по сути они оба сплавные.
Если уже так хочется идти по пути Аббаса, то он звучание ГТ806 забраковал, а П210 - наоборот. Тот же Трошин, на выход советовал именно П210. Но вообще то, хозяин - барин...
 
Тот же Трошин, на выход советовал именно П210
п210 отлично будут работать в Аклассе в повторителе,или с натяжкой в АВ но с трансформатором,в АВ очень важно быстро закрывать плечи иначе сквозной ток и пробой на вч при переключении,трансформатор это делает лучше всего
если будете делать без транса на нч транзисторах ставьте в предвыходе гт402\404 и им в эмиттер и коллектор очень малые резисторы 16,,,,22ом,чтобы входные емкости выходников быстрее разряжались,но это повлечет снижение входного сопротивления ВК,поэтому перед ним обязательно ставить каскад с ОК на п605 после УНа в схеме выше так и сделано вд140 ОК перед ВК
только там на выходе гт806,а предвыход лучше иметь более вч чем выход поэтому стоит вд139+п605а вместо 402\404
 
Последнее редактирование:
..трансформатор это делает лучше всего..
Никто и не спорит. Но лучше без него.
Для повторения хороша трошинская схема на П210 и народ активно автора вопросами закидывает под статьей, что говорит о большом интересе. Конечно, есть вопросы по коррекции, но местные гурии радиотехнических наук не станут ничего править в ней по идеологическим причинам. А было бы неплохо...
 
Для повторения хороша трошинская схема на П210
покажите ее,что там за чудо???))) просто нет хорошей схемы на п210 без трансформатора!!!просто транс нужен не от балды а хороший ,с полосой более 100кгц и не будет проблем,конечно рукожоп намотал и сделал выводы а вы поверили
один вариант это делать двойки из п605+п210 с резисторами 10ом в эмиттерах 605х кое как вытянут или те же 10 ом в эмиттер и коллектор 402\404 их снабжать радиаторами и ставить п605 с ОК перед этим ВК
 
у АД167 граничная частота 3мгц у гт806 более 10мгц поэтому чуть изменится коррекция надо на схему смотреть
и желательно в предвыход тоже вч транзисторы поставить,например вд139+п605а
в шиклаи плечо кремний ,тогда порог открывания будет примерно одинаковый у шиклаи 0,65в а германиевого дарлингтона 605+806 примерно 0,55в,и устойчивость с вч предвыходом(вд139+п605а) лучше чем с гт402\404 при вч выходниках 10мгцевых
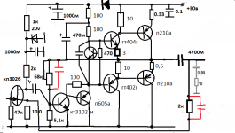
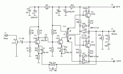
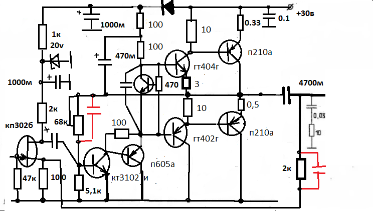
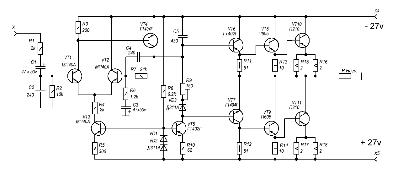
Схема такая, в процессе доработки.
 

Вложения

  • 14857.jpg
    14857.jpg
    127.9 KB · Просмотры: 83

Вложения

  • Усь Трошина.gif
    Усь Трошина.gif
    22 KB · Просмотры: 108
вот эта будет лучше без транса
 

Вложения

  • германец п210а.png
    германец п210а.png
    51.4 KB · Просмотры: 85
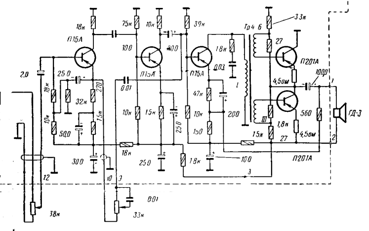
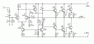
Форумчанин спаял Худа на германии, в верхний этаж применил П210, по давней задумке, внизу ГТ806 .Звук не понравился, глухой. Вместо П 210 впаял AD167- совсем другое дело. Вопросы , где он добыл Сименс AD167- не ко мне.
 
зачем вам в Диффе и УНе низкочастотный германий?Трошинская схема не айс
поставить в дифф кт3107 ,в УН кт602Б в ИТ вд140 ,в первую ступень ВК п609 +вд139 вместо 402\404
будет все устойчивее и плечи симметричнее- шиклай(139+п605+п210) открывание 0,65в тройка германцев п609+п605+п210 тоже примерно 0,65...0,7в
дифф без зеркала говно,гораздо лучше джифет причем с приличным предельным симметричным размахом в отличие от диффа с одной обрезанной полуволной
 
Последнее редактирование:
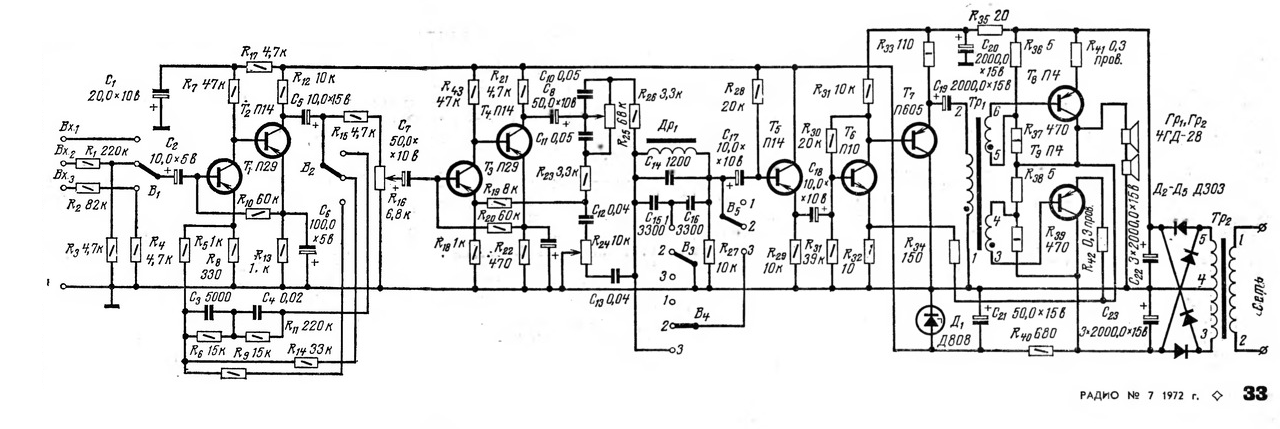
На том же сайте есть усилитель на п210

Есть схема Беслика и ещё несколько на п210, п4 и предвыход п605 с ФИ трансформатором.
 

Вложения

  • f.1972-07.036.jpg
    f.1972-07.036.jpg
    76.6 KB · Просмотры: 92
  • Снимок экрана в 2021-05-03 01-08-40.png
    Снимок экрана в 2021-05-03 01-08-40.png
    381 KB · Просмотры: 100
  • Снимок экрана в 2021-01-31 01-36-21.png
    Снимок экрана в 2021-01-31 01-36-21.png
    86.2 KB · Просмотры: 99
  • b.1971-06.032.jpg
    b.1971-06.032.jpg
    792.4 KB · Просмотры: 97
  • 22.gif
    22.gif
    49.9 KB · Просмотры: 101
  • 156378393470086682.jpg
    156378393470086682.jpg
    112.4 KB · Просмотры: 100
Схема такая, в процессе доработки.
зачем в УНе гт806? и резистор 47ом в эмиттере?весь смак транса убрали,амплитуда с трансом вдвое больше без электролита и этого резистора
соберите Григорьева только с п210 на выходе вместо кт908 ,а лучше лампу в драйвер как я выше приводил
 
все 6 схем с косяками
1.драйвер должен иметь каскад с ОК который работает на транс,тк у него малое вых сопротивление и он лучше прокачает паразитные емкости транса и тупые п210,кроме того хорошо шунтирует транс от резонансов
2,транс лучше включить прямо вэмиттер тк это повысит максимальную амплитуду которую может выдать драйвер,за подмагничивание не переживайте,ток небольшой витков относительно не много,достаточно собрать встык можно даже без прокладки,но можно поставить тоненькую 0,05мм для успокоения
3.транзисторы драйвера ставим кремниевые высоковольтный 2SA1930 и на вход 2sc2240 с высокой бэтой ,будет меньше искажений выше устойчивость и термостабильность

Звук не понравился, глухой.
даже с оос глухой совсем плохо,зачем только в худа германий пихать??? ему место в АБ,в А все открыто и преимуществ перед кремнием нет,а вот недостатков гора,
бэта у кт863а 300...500 а у п210 всего 30...50,
частота 10...20мгц а у п210 100кгц всего с ОБ
температура предельная у 863 150градусов у п210 80градусов
какой дурак их туда ставит?даже в верхнее влечо
 
Последнее редактирование:
кому детали вкрячить ненужные и побольше
Наткнулся на обьявления о продаже различных 400 гц трансформаторов, например Трансформатор ТПП 79 40-400.
Возможно использование в качестве согласующих (сам ещё не пробовал))).
 
раз у Вас уже есть худ пустите его на вч(пищалку)
а на п210 сделайте для нч,кроссовер на входе будет на много лучше

Возможно использование в качестве согласующих (сам ещё не пробовал))).
нет там низкие индуктивности, и большое рассеяние,лучше ТОТы более 1вт брать они хоть на пермаллое 50Н
а еще лучше намотать,там не сложно
 
Сначала спектры твоего и моего унч . Твои поделки сигнал засирают хлеще динамика радиоточки времён Сталина .
Лет 20 с небольшим,зашел в комиссионку Андрея Жмери (ростовчане все его знают ,кто музыкой увлекается).А возле него дедок лет 80-ти .Очень прилично одетый ,видно что с деньгами у дедушки налажено.Он благодарит Андрея чуть ли не кланяясь ,говорит,что специально для этого приехал. Неделей раннее Андрей посоветывал и продал ему центр Панасоник в комплекте со своими шириками из 70-х гг..Дедок долго перечислял,что до этого у него было из фирменной аппаратуры-но всё не то.А этот комплект так душевно запел,что дед всю неделю переслушивал свою фонотеку ,и даже приёмник на постоянке- не выключая. Да и цена 8тыс.руб.-смешная.
Когда дедок ушёл,я спросил Андрея-"Что за чудо ты ему продал?",А он мне-" Да ты до этого ещё не дорос,ты всё равно не поймёшь.Там усилок маломощный на германии два по 8 Ватт." Вот из всех что у меня есть на данный момент самый лучший по звуку ,да и по дизайну Hitachi HCA 7500 MK2 +HMA 7500 MK2, он на полевиках,очень здорово играет.Он и вправду здорово играл,и состояние идеал. Отдал я Андрею 40000руб. за Хитчи и несколько лет жил с ним счастливо...Пока не услышал маломощный германиевый Дюал,с кобальтовой трёхполоской на Пирлессах! И тут я понял,что я дорос до того дедка!!! Я в этот же день продал товарищу Хитачи (благо он у меня его второй год клянчил).И начал на Ебае покупать разные унч на германии.
У Хитачи искажения по паспорту 0.005% ,75Вт на канал,до 5 Ватт играет в классе А.Звучит,очень хорошо.Но германиевый 6 ватный Дюал на нескольких транзисторах в классе В и искажениями до 1% поёт так,что Хитачи уже включать не хочется и плевать какие там спектры ,шумы,поканальное разделение и другие прекрасные "почти не достижимые" для многих УНЧ параметры (а в Хитачи двойное моно и приличные трансы с запасом).
 
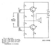
если есть возможность купить гт703г\705г то можно хороший звук получить, 7...8вт
 
Если уже так хочется идти по пути Аббаса, то он звучание ГТ806 забраковал, а П210 - наоборот. Тот же Трошин, на выход советовал именно П210. Но вообще то, хозяин - барин...
Хорошо, пусть будет п210 на выход а на предвыход п605 поставить и на вход гт404? Кремний не нужен.
Схема выходного каскада такая пойдёт? Это из даташита 2н2147
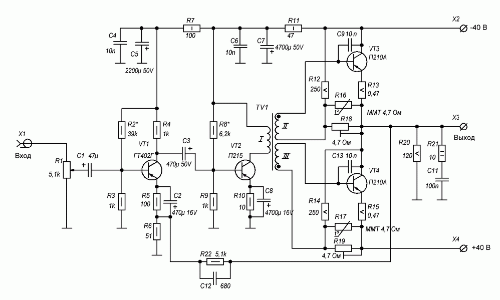
Трансформатор ФИ как лучше намотать, сколько витков?
Обмотки лучше секционировать, 2 первички, 2 вторички, первичку и вторичку разбить на 2 части?

зачем в УНе гт806? и резистор 47ом в эмиттере?весь смак транса убрали,амплитуда с трансом вдвое больше без электролита и этого резистора
соберите Григорьева только с п210 на выходе вместо кт908 ,а лучше лампу в драйвер как я выше приводил
Я ещё пока не знаю какую схему раскачки сделать до трансформатора.
Лампу потом, со схемой усилителя ещё не понятно.
раз у Вас уже есть худ пустите его на вч(пищалку)
а на п210 сделайте для нч,кроссовер на входе будет на много лучше
Нужен широкополосник в АВ на германии, худ для других целей.
 

Вложения

  • 2025-08-04_18-07-40.png
    2025-08-04_18-07-40.png
    127.8 KB · Просмотры: 99
  • ds.pdf
    ds.pdf
    628.7 KB · Просмотры: 57
Лет 20 с небольшим,зашел в комиссионку Андрея Жмери (ростовчане все его знают ,кто музыкой увлекается).А возле него дедок лет 80-ти .Очень прилично одетый ,видно что с деньгами у дедушки налажено.Он благодарит Андрея чуть ли не кланяясь ,говорит,что специально для этого приехал. Неделей раннее Андрей посоветывал и продал ему центр Панасоник в комплекте со своими шириками из 70-х гг..Дедок долго перечислял,что до этого у него было из фирменной аппаратуры-но всё не то.А этот комплект так душевно запел,что дед всю неделю переслушивал свою фонотеку ,и даже приёмник на постоянке- не выключая. Да и цена 8тыс.руб.-смешная.
Когда дедок ушёл,я спросил Андрея-"Что за чудо ты ему продал?",А он мне-" Да ты до этого ещё не дорос,ты всё равно не поймёшь.Там усилок маломощный на германии два по 8 Ватт." Вот из всех что у меня есть на данный момент самый лучший по звуку ,да и по дизайну Hitachi HCA 7500 MK2 +HMA 7500 MK2, он на полевиках,очень здорово играет.Он и вправду здорово играл,и состояние идеал. Отдал я Андрею 40000руб. за Хитчи и несколько лет жил с ним счастливо...Пока не услышал маломощный германиевый Дюал,с кобальтовой трёхполоской на Пирлессах! И тут я понял,что я дорос до того дедка!!! Я в этот же день продал товарищу Хитачи (благо он у меня его второй год клянчил).И начал на Ебае покупать разные унч на германии.
У Хитачи искажения по паспорту 0.005% ,75Вт на канал,до 5 Ватт играет в классе А.Звучит,очень хорошо.Но германиевый 6 ватный Дюал на нескольких транзисторах в классе В и искажениями до 1% поёт так,что Хитачи уже включать не хочется и плевать какие там спектры ,шумы,поканальное разделение и другие прекрасные "почти не достижимые" для многих УНЧ параметры (а в Хитачи двойное моно и приличные трансы с запасом).
Не поверите. Но именно такой усилитель своей выпечки\розлива слушал на днях, на великой паре AD161-AD162 , 8 ватт , класс условно АВ с приличным начальным током. И там спектры ну очень внушают. Да и звук на диво, не лампа, но очень похоже, спектры тоже не отличить, однотактно-триодные.
Андрей Жмеря молодец, слух натаскан , уважуха ему , знает, что хвалит.
хорошая у него была лавка на радиорынке, своеобразный клуб меломанский. Там внутри- только свои собирались, знающие. остальные в коридоре в витрины таращились.
 
трансформатор мотайте жгутом из8... 10 проводов6... 8х0.2....0,27мм и два 0,35...0,4мм
на сердечник от твз,твк,ровно мотать внавал после каждого слоя бумагу прокладывайте ,до заполнения каркаса,потом тонкие соедините начало -конец последовательно,это будет первичка,толстые- две вторички
второй способ-12 одинаковых проводов 0,2,,,,0,25 до заполнения,потом 6 последовательно-первичка и две по три параллельно-вторички
это примерно 20м жгута 12х0,2мм нужно выйти на улицу забить два кола на расстоянии 20м и сделать жгут,потом смотать его на катушку а уже дома мотать
транс
более точно расчитать можно в калькуляторе для вашего провода
 
Последнее редактирование:
Трансформатор ФИ как лучше намотать, сколько витков?
Обмотки лучше секционировать, 2 первички, 2 вторички, первичку и вторичку разбить на 2 части?
По кругу ходим... Приводили и вспоминали тут усилитель Цихисели, где всё уже расписано. Усь Цихисели
Но отзывов от повторивших нетути...
 
По кругу ходим... Приводили и вспоминали тут усилитель Цихисели, где всё уже расписано. Усь Цихисели
Но отзывов от повторивших нетути...
На входной дифкаскад влепить ГТ321. Совсем стесняцца нетт.
Сочинил опер на германии. И какие тут отзывы будут...И кто это самое повторит.
 
Если есть ГТ703/705 можно собрать вот такой простенький усилитель. Все транзисторы в нем ГТ703/705. Можно с ООС, можно без нее. Мне больше понравилось без. Спектр перед началом ограничения на картинке. На то что слева от 1кГц особо внимание можно не обращать, провода были длинные, третьесортные. Спектр снимался с помощью встроенной ЗК.
 

Вложения

  • max nFB.png
    max nFB.png
    163.5 KB · Просмотры: 122
  • sch.JPG
    sch.JPG
    67.3 KB · Просмотры: 130
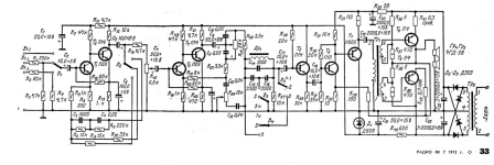
https://www.salonav.com/arch/2024/01/dva-usilitelya-na-germanii-dlya-xoroshego-zvuka.htm То же самое, но на настоящих германиевых парах.
Полоса в ОЭ у 703-705 это честные 10 кГц. У 161-162 честные 40 кГц.
мелочь, а приятно.
Для тех, у кого не ловится сайт Салон AV.com, переведу. УНЧ собран на выходе по Агееву, на германиевых парах AD161-162 и операционнике AD711. Ну что можно на это сказать.....Ну, - свезло , под конец жизни! И вам нэхай щастыть!
 
Последнее редактирование:
зато у 705\703 напряжение 30в и мощность 15вт ,а у 161\162 всего 20в и мощность 4вт
 
трансформатор мотайте жгутом из8... 10 проводов6... 8х0.2....0,27мм и два 0,35...0,4мм
на сердечник от твз,твк,ровно мотать внавал после каждого слоя бумагу прокладывайте ,до заполнения каркаса,потом тонкие соедините начало -конец последовательно,это будет первичка,толстые- две вторички
второй способ-12 одинаковых проводов 0,2,,,,0,25 до заполнения,потом 6 последовательно-первичка и две по три параллельно-вторички
это примерно 20м жгута 12х0,2мм нужно выйти на улицу забить два кола на расстоянии 20м и сделать жгут,потом смотать его на катушку а уже дома мотать
транс
более точно расчитать можно в калькуляторе для вашего провода
Жгутом не удобно, у меня есть станок намоточный и провода 1кг 0.45мм.
Трансформатор такой, по программе 800 витков 0.45 влезет.
 

Вложения

  • 220-slm20x25.png
    220-slm20x25.png
    47.4 KB · Просмотры: 42
Жгутом не удобно, у меня есть станок намоточный и провода 1кг 0.45мм.
Трансформатор такой, по программе 800 витков 0.45 влезет.
Неудобно не всегда означает неправильно. Жгут не с полной дури придумали. А зачем-то.....
 
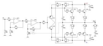
Схема выходного каскада такая пойдёт? Это из даташита 2н2147
Можно сразу замутить гибрид: каскад на 6П14П, транс наподобие ТВЗ с двумя выходными обмотками и ООС с выхода в катод.
2н2147 ближе к ГТ703 или ГТ403 (2-3 параллельно).
 
Последнее редактирование:

Статистика форума

Темы
3,314
Сообщения
264,539
Пользователи
2,550
Новый пользователь
Александр Н.
Назад
Сверху Снизу