Германиевые УНЧ

имхо с дросселем лучше мост и как плюшка защита АС и возможность ввести оос на катод,кроме того все коллекторы без прокладок на одном радиаторе,что удобно при запараллеливании гт 403
 
Оос на катод можно ввести и без ТВЗ.
Радиаторы полезно разделить в пространстве. Тем более, что у ГТ403 особый, хитро выдрюченный радиатор. Его надо искать в продаже. Есть одинарные, есть сдвоенные.
Тепло там снимается с усеченно-конической части, а не с подошвы, залитой стеклом.
 
Радиаторы полезно разделить в пространстве. Тем более, что у ГТ403 особый, хитро выдрюченный радиатор. Его надо искать в продаже. Есть одинарные, есть сдвоенные.
сверлим 10мм отверстия в толстой пластине и запрессовываем туда гт 403 по 3...4 шт на плечо а пластину крепим к радиатору ,можно просто в профиле если он толстый 8 дырок насверлить и транзисторы на пасту забить
мост требует всего один БП и дроссель не сложный кпд высокий ,защита бонусом и общую оос очень просто сделать
 
А зачем параллелить ГТ403, если можно поставить один П605А с нормальным крепежом на радиатор?
И сколько можно вытянуть с 3х ватного п605, он не окислится случаем?
Видать, нежно любит скандинавское божество моточные изделия.
Мне они тоже нравятся, когда удалась намотка.
Но пока трансформатор в процессе намотки, радость перемежается матом.
Сильно сложно мотать этот фи трансформатор?
сверлим 10мм отверстия в толстой пластине и запрессовываем туда гт 403 по 3...4 шт на плечо а пластину крепим к радиатору ,можно просто в профиле если он толстый 8 дырок насверлить и транзисторы на пасту забить
мост требует всего один БП и дроссель не сложный кпд высокий ,защита бонусом и общую оос очень просто сделать
Зачем параллелить? У меня есть 806, 813, а с п210 просто интересно, какой звук будет с трансформатором и лампой на входе, только полной конкретной схемы пока нет, а так бы собрал и с лампой тоже не понятно, какую ставить, намотать трансформаторы могу хоть завтра.
Читаю эту тему, пока осилил 60 страниц за 2 дня, может что найду простое для повторения.
 
Начните с Худа на германии.
Он уже есть, как года 1,5 и на кремнии тоже был.
Сейчас в процессе чуфолли и АБ1 и хочется гибрид лампа, трансформатор ФИ + ВК на германии в АВ, но только что ни то попроще, плюс минус 3-4 детали основных :)
 

Вложения

  • IMG_0858.JPG
    IMG_0858.JPG
    247.3 KB · Просмотры: 79
  • IMG_0859.JPG
    IMG_0859.JPG
    239.8 KB · Просмотры: 78
  • IMG_0860.JPG
    IMG_0860.JPG
    181.2 KB · Просмотры: 79
  • IMG_0861.JPG
    IMG_0861.JPG
    183.3 KB · Просмотры: 78
  • IMG_0862.JPG
    IMG_0862.JPG
    145.4 KB · Просмотры: 71
  • IMG_1691.JPG
    IMG_1691.JPG
    258.4 KB · Просмотры: 77
  • IMG_1692.JPG
    IMG_1692.JPG
    239.5 KB · Просмотры: 76
  • IMG_1695.JPG
    IMG_1695.JPG
    258.1 KB · Просмотры: 72
  • IMG_1694.JPG
    IMG_1694.JPG
    226 KB · Просмотры: 77
  • IMG_1693.JPG
    IMG_1693.JPG
    221.6 KB · Просмотры: 77
  • IMG_1696.JPG
    IMG_1696.JPG
    218.3 KB · Просмотры: 74
  • IMG_1697.JPG
    IMG_1697.JPG
    258.5 KB · Просмотры: 75
  • IMG_1911.JPG
    IMG_1911.JPG
    330.9 KB · Просмотры: 74
  • IMG_1912.JPG
    IMG_1912.JPG
    425.2 KB · Просмотры: 64
  • IMG_1913.JPG
    IMG_1913.JPG
    372.3 KB · Просмотры: 65
  • IMG_1914.JPG
    IMG_1914.JPG
    496.5 KB · Просмотры: 65
  • IMG_E1848.JPG
    IMG_E1848.JPG
    223.4 KB · Просмотры: 68
  • IMG_E1850.JPG
    IMG_E1850.JPG
    203.9 KB · Просмотры: 70
  • IMG_E1853.JPG
    IMG_E1853.JPG
    181.2 KB · Просмотры: 66
  • IMG_1898.JPG
    IMG_1898.JPG
    281.2 KB · Просмотры: 61
  • IMG_1899.JPG
    IMG_1899.JPG
    267 KB · Просмотры: 63
  • IMG_1900.JPG
    IMG_1900.JPG
    331.6 KB · Просмотры: 77
Тогда можно взять за основу схему Локи, но без ТВЗ.
В качестве драйвера попробовать или 6Э6П, или 6П15П.
На выходе П210, ГТ806, с максимальной бетой из имеющихся.
 
Тогда можно взять за основу схему Локи, но без ТВЗ.
В качестве драйвера попробовать или 6Э6П, или 6П15П.
На выходе П210, ГТ806, с максимальной бетой из имеющихся.
Трудно поспорить, все так.
 
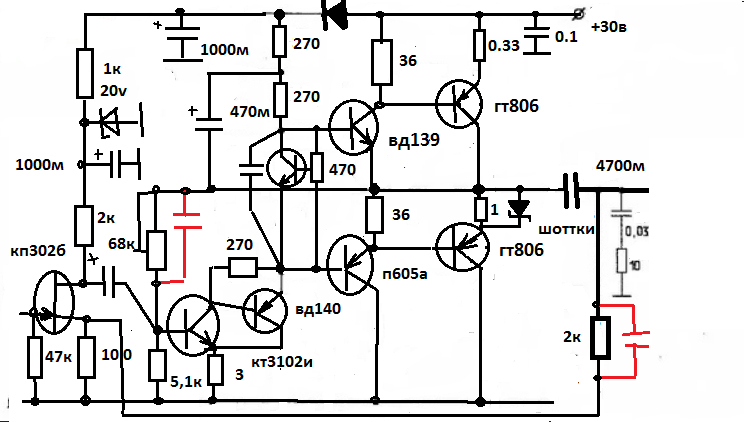
гт806,п605,906 имеют малое предельное напряжение Б-Э и горят при трансформаторном управлении,а вот сплавные имеют большой запас и прекрасно управляются,гт403 очень удобно параллелить в мостовой схеме,тк коллекторы на земле,да и отсутствие прокладок на пользу нежному германию
 
вот такой Акласс на п210 попробуйте,Ку=1....5,шины питания изолированы от земли,бп должен быть отдельный для каждого канала ,можно один трансформатор с отдельными вторичками и выпрямителями
все транзисторы на одном радиаторе без прокладок,но радиатор через толстую прокладку от земли(для уменьшения емкости)
диоды в базе 5200 тоже имеют тепловую связь с радиатором,через прокладку можно поставить два транзистора кт815 в диодном включении (соединить бк)
вниз еще лучше кт863а,если питание до 30в,стоит 50р)))
резистором 4,7к выставляем полпитания на радиаторе,1к выставляем ток покоя 1,5...2а ,резистор 220ом-регулятор Ку(1...5)
звук у этого усилителя очень красивый
 
Последнее редактирование:
Питание завышено, снизил бы до 18- 20 В. Ток покоя ВК занижен, повысил бы до 2,5 А.
Резистор 15 Ом заменил бы на 4,7-5,1 Ом. Что выведет ток покоя П605 примерно на 75 мА, при бете выхода 40
 
Ток покоя ВК занижен
тут не обычный повторитель -он выдает в нагрузку не два,а почти три тока покоя,за счет диода Шоттки в эмиттере ИТ поэтому ток более 1,8а не нужно делать,питание даже лучше 30в,если есть пред с выходным напряжением 5...6в то Ку сделать 1...2
а смысл снижать резистор в эмиттере п605?тут ведь нет переключения,классА,не нужно быстро разряжать паразитную емкость п210а как в АВ а при токе покоя
п210а 1,8а ток базы 45ма(бэта 40) +20ма через резистор 15ом хватит п 605му
источник питания стабилизированный и еще можно с базы кт863а шунтировать диоды электролитом 1000мкф
и еще на входе кондер более 1 мкф не ставить при выходном 20000мкф или нужно будет его тоже увеличивать,чтобы не было подъема на инфранизких частотах 6...10гц
 
Последнее редактирование:
Недавно смакетил биполярный вариант схемы АБ3 на латерале, на входе полевик 303й, на выходе КТ825 мощный составник. Резистор 10 Ом.
Шикарно заработал без возни. Делов на два удара паяльником. И параметры неплохие. Схема где-то есть.
И в принципе, на щелчок можно заменить этот 825й составником на П605 и ГТ806 .Аж самому такая идея понравилась. Упалить невозможно, резистор не позволит. И схема-Ашник однотакт, во всей красе. Пара ватт предостаточна для фоновой прослушки.
И уж совсем авангардное решение- заменить полевичка на входе лампой , работающей с анодным в районе 25 вольт. Таких полно, от нувистора 51-го до 6с31б или 6н27п.
 
Последнее редактирование:
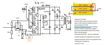
с резистором очень малый кпд- 12%,лучше дроссель ,кпд в 4 раза выше
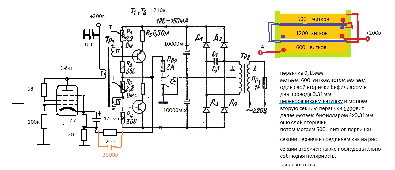
вот такой можно на п210 сделать ,хотя я за 4хгт403 в плечо
первую и третью секции первички ( по600вит) мотаем с бумажными прокладками между слоями,вторую( 1200вит) можно внавал
 

Вложения

  • гибридник п210 двухт.jpg
    гибридник п210 двухт.jpg
    211 KB · Просмотры: 106
Последнее редактирование:
тут не обычный повторитель -он выдает в нагрузку не два,а почти три тока покоя,за счет диода Шоттки в эмиттере ИТ поэтому ток более 1,8а не нужно делать,питание даже лучше 30в,если есть пред с выходным напряжением 5...6в то Ку сделать 1...2
а смысл снижать резистор в эмиттере п605?тут ведь нет переключения,классА,не нужно быстро разряжать паразитную емкость п210а как в АВ а при токе покоя
п210а 1,8а ток базы 45ма(бэта 40) +20ма через резистор 15ом хватит п 605му
источник питания стабилизированный и еще можно с базы кт863а шунтировать диоды электролитом 1000мкф
и еще на входе кондер более 1 мкф не ставить при выходном 20000мкф или нужно будет его тоже увеличивать,чтобы не было подъема на инфранизких частотах 6...10гц
Разряд емкостей нужен независимо от класса усилителя.
Кроме того, нужно выводить П605 на нормальный для него постоянный ток, независимо от тока базы выходного транзистора.
Предвыходной транзистор ВЧ-шный, пусть он не сачкует, а дает свою долю тока в нагрузку, а его токовая способность 1,5 А. Что будет полезно не только со среднечастотным ГТ806, но особенно с П210.
 
Последнее редактирование:
вс
Разряд емкостей нужен независимо от класса усилителя.
тут оно не так важно,тк сквозной ток не возникнет при переключении как в АВ
ну ладно ,пусть П605 не сачкует))) ставим 8ом запас усиления у тройки большой
еще один ньюанс ,подстроечник 1к лучше заменить на постоянный резистор 2вт(470...1000ом) ,ток покоя можно менять включая 1...3 диодов шоттки 1n5820 впараллель,величину резистора 1ом в эмиттере менять не нужно
 
Тогда можно взять за основу схему Локи, но без ТВЗ.
В качестве драйвера попробовать или 6Э6П, или 6П15П.
На выходе П210, ГТ806, с максимальной бетой из имеющихся.
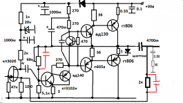
Решил вот по этой схеме Аббаза сделать полноценный усилитель полностью на германии, а ламповый пред потом можно отдельно спаять.
На выход 1т(гт)806.
Питание примерно 20-25в.
Вместо ад167 можно поставить гт806, а на входе оставить тот же гт404 или потребуется ещё каскад на п605, чтоб раскачать предвыходной гт806 перед трансформатором?
Для ФИ трансформатора есть провод 0.45мм, такой пойдёт?
 

Вложения

  • 7.jpg
    7.jpg
    145.4 KB · Просмотры: 98
806й не заменит ADZ12 , структура разная, последствия тоже.
И вообще. Повторять чужие схемы, меняя на ходу одно на другое, по понятиям - недобрый путь.
Ситуация из анекдота, как стали коктейль делать, заменяя все импортные напитки на то, что было, - на водку. В итоге удивились. что нашли в этом хваленом коктейле? Водка и есть.
 
Уцепились за этот П210, словно другие вымерли. 4 килогерца полоса, вот блин , достижение. Сама ситуация : сидеть на ящике с латералами, - слушать П210.
Хорошо, тогда поставлю его в стабилизатор, ему там похоже самое место или вместо диодов их можно использовать, так же как и п213-217 :)
 
Хорошо, тогда поставлю его в стабилизатор, ему там похоже самое место или вместо диодов их можно использовать, так же как и п213-217 :)
В нормальной схеме стабилизатор не нужен. И фона там нет, несмотря на ток в амперы. В этой, к примеру. https://archive.radio.ru/web/1974/01/045/
Не заметил, как отвалилась банка по питанию, остались две куриной емкости на выходе усилителя. Фон нулевой. разве что пульсации дурным образом выросли и напряжение чуть просело. А так- да нормально все.
 
Решил вот по этой схеме Аббаза сделать полноценный усилитель полностью на германии, а ламповый пред потом можно отдельно спаять.
На выход 1т(гт)806.
не нужно его делать ,погорят гт806 и схема не айс
попробуйте А-шник,там на выводах навесом полчаса паять,звук у него на лампу похож,не пожалеете,я за базар отвечаю
 

Вложения

  • класс А плав.jpg
    класс А плав.jpg
    100.4 KB · Просмотры: 89
806й не заменит ADZ12 , структура разная, последствия тоже.
И вообще. Повторять чужие схемы, меняя на ходу одно на другое, по понятиям - недобрый путь.
Структура чего, кристалла? Они все пнп.
Дядя Саш, это же просто схемотехника, таких много я уже встречал в этой теме, даже в промышленных усилителях лохматых годов и наших и не наших.
 

Вложения

  • 2025-08-04_10-13-49.png
    2025-08-04_10-13-49.png
    111.9 KB · Просмотры: 62
Структура чего, кристалла? Они все пнп.
Дядя Саш, это же просто схемотехника, таких много я уже встречал в этой теме, даже в промышленных усилителях лохматых годов и наших и не наших.
Структура кристалла. дяденька.Технология. Сплавной мезопланару не товарищ. Сигнал в базе выходного на выходе вторички сменит полярность и большой привет вашему 806-му. А сплавному пофигу.
 
Последнее редактирование:
у гт 806 предельное напряжение б-э равно 1,5в ,а у п210 оно 25в у гт403 =20....30в в зависимости от буквы поэтому гт806 п605 906 нельзя управлять трансформатором
с трансформатором хорошо гт403,п215,п214,п210 по порядку ухудшения на вч
нужна пластина 8мм из алюминия или меди сверлим в ней 4 отверстия 10мм и одно под саморез 4мм по середине,вот вам и блок из 4х гт403,они на авито 7р
зато у них 12....15кгц а не 3....4кгц
 

Вложения

  • гт403 параллель конструктив.png
    гт403 параллель конструктив.png
    33.2 KB · Просмотры: 64
Последнее редактирование:
Структура кристалла. дяденька.Технология. Сплавной мезопланару не товарищ. Сигнал в базе выходного на выходе вторички сменит полярность и большой привет вашему 806-му. А сплавному пофигу.
П210 - сплавной, гт806 диффузно-сплавной, по сути они оба сплавные.
 

Вложения

  • gaafet-21.jpg
    gaafet-21.jpg
    75.6 KB · Просмотры: 51
  • 2025-08-04_10-42-41.png
    2025-08-04_10-42-41.png
    86.1 KB · Просмотры: 52
  • 2025-08-04_10-42-16.png
    2025-08-04_10-42-16.png
    89.4 KB · Просмотры: 51
у гт 806 предельное напряжение б-э равно 1,5в ,а у п210 оно 25в у гт403 =20....30в в зависимости от буквы поэтому гт806 п605 906 нельзя управлять трансформатором
с трансформатором хорошо гт403,п215,п214,п210 по порядку ухудшения на вч
нужна пластина 8мм из алюминия или меди сверлим в ней 4 отверстия 10мм и одно под саморез 4мм по середине,вот вам и блок из 4х гт403,они на авито 7р
зато у них 12....15кгц а не 3....4кгц
Понял, благодарю.
ГТ403 нет у меня, есть п210 и п213.14.15.16.17.
На выход нельзя гт806, после трансформатора, с этим ясно, а вместо ад167 можно поставить гт806?
 
а вместо ад167 можно поставить гт806?
можно но в базы поставьте по резистору 2ом тк 806 более высокочастотные а схема какая ?возможно надо подправить коррекцию
из ваших с трансом лучше всего п215,214 будут 216,217гавно,п210 только на нч желательно на 806 во такая хорошо
 

Вложения

  • германец 806-2.png
    германец 806-2.png
    51.6 KB · Просмотры: 89
можно но в базы поставьте по резистору 2ом тк 806 более высокочастотные а схема какая ?возможно надо подправить коррекцию
из ваших с трансом лучше всего п215 будут
Про коррекцию лихо ты тут завернул !
 

Статистика форума

Темы
3,314
Сообщения
264,539
Пользователи
2,550
Новый пользователь
Александр Н.
Назад
Сверху Снизу