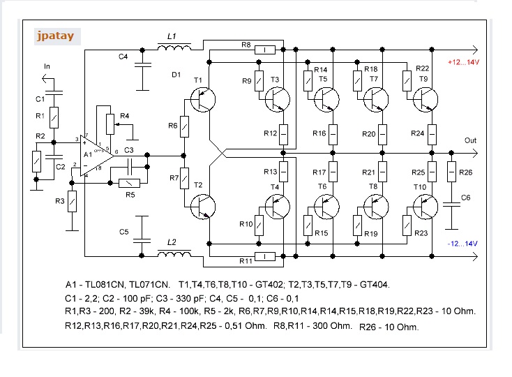
Германиевые УНЧ

Стабильный простой безоосный параллельник, спроектированный, замакетированный и отлаженный Евгением (jpatay).
Меандр 60 кГц.
На выходе амплитуда 10 В при питании +-12 В.
Особенность усилителя - использование доступных низковольтных комплементарных среднемощных ГТ404/ГТ402.
Эти среднемощные германцы безопасно используются в мощном режиме, благодаря особенностям монтажа на радиатор.
 

Вложения

  • Ge_паралельник_ГТ404_402.jpg
    Ge_паралельник_ГТ404_402.jpg
    105.8 KB · Просмотры: 535
  • Ge_паралельник_ГТ404_402_меандр.jpg
    Ge_паралельник_ГТ404_402_меандр.jpg
    79.6 KB · Просмотры: 471
  • Ge_паралельник_ГТ404_402_рад-р..jpg
    Ge_паралельник_ГТ404_402_рад-р..jpg
    234.5 KB · Просмотры: 506
Последнее редактирование:
До 18 Вт синусоидальной при питании по 14 В. При условии стабилизированного БП.
Если от германцев эффективно отводить тепло, то они живучи.
А на импульсный ток в нагрузку никогда не были жадными.

Кстати, на "пули" корпусов ГТ404/402, вставленные в радиатор, можно использовать металлическую термопасту, с теплопроводностью на порядки выше КПТ-8.
 
Последнее редактирование:
Вот допилить каскад на 217
И получить усилок сложно?
Из верхней схемы концертнный 304IMG_20211206_214555.jpg-1yTvkDALfU.jpg

До 18 Вт синусоидальной при питании по 14 В. При условии стабилизированного БП.
+-14 Вольт?
А ну да, в схеме 12-14 вольт

Тут ресивер продают немецкий на ad161,ad162
Включается, динамиков нет
Говорят что скорей всего втыкали туда колонки 2 ома
И не было предохранителей на месте.
Визуально на фото ничего не горелое
какие есть варианты поломок в таких случаях?
выходной каскад выгорает?
 
Подскажите
На 20 вольт сколько можно с такой мощность получится?
При 30вольтах выход 30вт
IMG_20211207_163023.jpg

22вольта, максимальная мощность 4вт, как у Аккорда
Но в аккорде на 22 вольта номинал 2 Вт а тут (рига-104) на 12 вольт номинал около 2 Вт Макс 3 вт
Хотя прописано что от батареек 9 вольт 0,8 Вт но это от батареек питание
 
20 вольт, 4-5 вт при искажениях 10%, все
 
Навскидку, четверть от питания это неискаженный синус. Его в квадрат и делим на нагрузку в омах. Получаем ватты.
Эту формулу я знаю
Говорят что в гитарном что 30 вт при 20 вольтах размах не более 10 Вт на выходе

А Вега 101 если сочинить в мост
У нее учетверение мощности
При тех же 22 вольтах?
 
А Вега 101 если сочинить в мост
У нее учетверение мощности
При тех же 22 вольтах?
В мостовом включении усилитель работает не на всю нагрузку, а на её половину, то есть, 4-омную колонку он видит как 2-омную и возмущенно сгорает.Причем, обеими плечами моста.
Дурное решение, разумное лишь в случае необходимости выжать из низковольтного питания все что можно. В автомобиле такое катит , с его бортовым 14 вольт. А ежели нужна мощность- делается конвертер с 14 на 50 вольт, тогда хоть что-то.
 
В мостовом включении усилитель работает не на всю нагрузку, а на её половину, то есть, 4-омную колонку он видит как 2-омную и возмущенно сгорает.
То есть Веге 101 в мост надо 4 ома
Вы мостовые схемы на германии видели?
Они работают

Так логика такая, в посыле, что все мостовые усилители должны сгореть!!!
 
Прочитайе, все таки
Номинальная мощность – выходная мощность усилителя при заданном коэффициенте нелинейных искажений.
Такая методика измерения предоставляет определенную свободу выбора изготовителю, который волен указать значение номинальной мощности, соответствующее наиболее выгодному значению нелинейных искажений. А ведь широко известно, что в усилителях класса АВ при малых уровнях выходной мощности, например 1Вт, уровень искажений может достигать огромных значений. Существенно уменьшаться он может только при увеличении выходной мощности до номинальной. В паспортах отечественными производителями указывались рекордные номинальные характеристики, с крайне низким уровнем искажений при высокой номинальной мощности усилителя. Тогда как наивысшая статистическая плотность музыкального сигнала лежит в диапазоне амплитуд 5-15% от максимального значения. Вероятно, поэтому советские усилители заметно проигрывали на слух западным, у которых оптимум искажений мог быть на средних уровнях громкости. В СССР же шла гонка за минимумом гармонических и иногда интермодуляционных искажений любой ценой на одном, номинальном (почти максимальном) уровне мощности.
Максимальная мощность – выходная мощность усилителя при ненормированном коэффициенте нелинейных искажений.
Данный параметр является еще менее информативным, чем номинальная мощность и характеризует только запас прочности усилителя – способность работать длительное время при перегрузках по входу.

Среди зарубежных чаще всего используются характеристики RMS, PMPO и DIN POWER:
RMS (Root Mean Squared) – среднеквадратичное значение мощности при нормированном коэффициенте нелинейных искажений. Как правило, измерение проводится на 1 кГц при достижении коэффициента нелинейных искажений 10%.
Этот показатель был заимствован из электротехники и, строго говоря, для описания звуковых характеристик непригоден. В музыкальных сигналах громкие звуки человек слышит лучше, чем слабые, поскольку на органы слуха воздействуют амплитудные значения, а не среднеквадратичные. Таким образом, усредненное значение будет мало о чем говорить.
Стандарт RMS был одной из неудачных попыток описать параметры звуковой аппаратуры и имеет весьма ограниченное применение - усилитель, который выдает 10% искажений не на максимальной мощности нужно еще поискать. До достижения максимальной мощности, искажения не превышают зачастую сотых долей процента, а потом резко возрастают.
PMPO (Peak Music Power Output) - максимально достижимое пиковое значение сигнала независимо от искажений за минимальный промежуток времени (обычно за 10 mS).
Как следует из описания, параметр PMPO - виртуальный и бессмысленный в практическом применении. Тем не менее, он очень часто встречается в описаниях на усилители, вводя в заблуждение многочисленных покупателей. В связи с этим можно лишь посетовать на отсутствие единых обязательных стандартов измерения выходной мощности и на недобросовестность производителей. 100 Вт PMPO зачастую соответствуют лишь 3 Вт номинальной мощности при 1% КНИ.
 
Так логика такая, в посыле, что все мостовые усилители должны сгореть!!!
Не все работают , а лишь рассчитанные на работу под низкоомную нагрузку по отношению к своему питанию. Вега ваша точно не рассчитана, её нагрузка 8 Ом и не менее. Иначе говоря, выгадать что-то в плане мощности не получится . да и мост сочинить , не накидав по дороге косяков, у вас точно не получится. Там непросто все.
 
Последнее редактирование:
Ок спасибо!
А в оос рига-1О4 есть волшебный резистор, уменьшая сопротивление которого можно увеличивать мощность?
В оос УНЧ Лен-б такой есть
 
Меняя глубину ООС, мы не можем увеличить предельную мощность. Скорее, наоборот, звук может стать громче, крикливее, чутья можно добыть, но ценой дрянного звука
 
Последнее редактирование:
Меняя глубину ООС, мы не можем увеличить предельную мощность. Скорее, наоборот, звук может стать громче, крикливее, чутья можно добыть, но ценой дрянного звука
Спасибо, познавательно!
Ну так где волшебный резистор меняющий кус
 
В Ум у V1 (мп40) на схеме перепутаны выводы К. и Э.
 
Если смотреть по схеме, то V1 включен эмиттерным повторителем, но это обычная опечатка.
На самом деле V1 это каскад с ОЭ , с подачей ОС в цепь эмиттера.
Просто стрелочку не туда поставили.
 
Все бы хорошо, но плата с эквалайзером питается от 5 вольт надо ещё искать в схеме приемника где в радиочасти его понижают от 12 вольт
Упч
Вот на этой плате получают 5 вольт
Upd
T8, T9, D3
Оттуда 5 вольт
Screenshot_2021-12-09-00-04-43-980_org.sufficientlysecure.viewer.png
 
Последнее редактирование:
Стабилизатор 5 вольт выполнен на транзисторах Т8,Т9 , С коллектора Т9 (мп41) снимается +5 вольт.(на схеме 5.2вольт). Пардон, был невнимателен. Так вы нашли стабилизатор. 5 вольт там есть ?
 
Стабилизатор 5 вольт выполнен на транзисторах Т8,Т9 , С коллектора Т9 (мп41) снимается +5 вольт.(на схеме 5.2вольт).
А В точку 16 подавать 12 вольт?
Не пойму в этой схеме на корпусе вообще минус или плюс
Посмотрю тестером
 
В точке 16 должно быть уже стабилизированное 5 вольт. Можно подать от внешнего источника через миллиамперметр и на всякий случай ограничительный резистор Ом 10 -20.
Кстати на эмиттере т9 (мп41) у вас есть 11вольт ?
 
Последнее редактирование:
В точке 16 должно быть уже стабилизированное 5 вольт. Можно подать от внешнего источника через миллиамперметр и на всякий случай ограничительный резистор Ом 10 -20.
Да там визуально видно красный провод с УНЧ 12 вольт приходит на Т8
Только как это (т8,т9)отломать от платы упчIMG_20211209_003654.jpg и смонтировать чтоб все работало
пока не знаю.
 
Насчет где "земля". Если посмотреть на схему усил.мощности, на конденсатор С5 (2000мкФ), то на земле минус.
От него и пляшем. Иногда режимы удобнее мерить не на выводах транзисторах, а на резисторах или конденсаторах к ним подсоединенным.
 
Купил приемник из-за 3 гд-32
А он похоже от сырости слегка деформировался и шуршит
Пока разбирал база на п213 отломилась )))
Теперь ещё менять его
Когда-то бы уже включить УНЧ и послушать))
 
Купил приемник из-за 3 гд-32
Динамик то действительно хорош, рижане вообще молодцы. Хотя Рига 104 мне как то не очень,в плане надежности.
Приходилось несколько раз ремонтировать давно уже.
 

Статистика форума

Темы
3,297
Сообщения
262,459
Пользователи
2,544
Новый пользователь
vlad'mir
Назад
Сверху Снизу