Германиевые УНЧ

Йесс! Спасибо , Сережа, что развеял последние сомнения. Насчет ЕСС81 сам думал, хороший компромисс между 6н1п и 6н2п.
Лампу в одном из вариантов заменю двухтранзисторным драйвером в классическом стиле. Операционнику - место в....операционной !:)
 
Саша, еще 6с3п-ЕВ заместо есс81
 
Тема тут:
Параметры весьма неплохие.
155507644012606698.jpg


12 Вт на 8 Ом Синусоидальная
20 Вт на 4 Ома. Синусоидальная
Сигнал шум более 90 дБ
Искажения при 6 Вт 8 Ом 1 кГц не более 0,001%,
Искажения при 6 Вт 8 Ом 20 кГц не более 0,003%
Скорость нарастания 20 В/мкс
Напряжение питания +-18 В без сигнала.
Ток покоя 50 мА.
Это по уверениям автора.

Я ничего не придумал, просто германиевых усилителей мало, вот подыскиваю хоть что-то....
 
15 ватт на 8Ом. Выше- начинается морока: циклотроны, параллельно включение...
После жонглирования латералами даже германий уже не кажется выходом в поднебесье.
 
Эти параметры с симулятора - ответил автор. Сделайте лучше усилитель "беслика" с того же форума, 7 транзисторов, схема повторена многими, 3 варианта (на очень плохих, на не очень плохих, на просто плохих транзисторах), есть печатки, работает на любых транзисторах, вся инфа на 1 странице.
 
Ни одна чужая схема не заставила повторить в деталях, беру идею и довожу в макете, а получится- и в готовом изделии. Не понимаю следование чужой схеме в миллиомах.
 
Для меня проще и лучше Беслика типа Вильмы, на П601-605
123.png

KÖRTING NECKERMANN 821/764 ничуть не хуже http://ldsound.ru/nikko-solid-state-trm-40-ic/

Мой принцип:
1. Никогда не повторяю чужую схему, с 1979 года.
2. А что хочет автор?
3. Чем достиг.
Nikko Electric MFG. CO., LTD., Япония (nikko-el.co.jp), 60-е года, что вижу:
Нормальная схема
Транзисторы HITACHI 2SB337 в корпусе ТО3
Электролитические конденсаторы – ELNA.
Дальше, что хотите...
 
Последнее редактирование модератором:
KÖRTING NECKERMANN 821/764
У товарища, в котором с басом нелады.
Так, а что то отвалилось в движке.
Как тут в превью превращать фото?
IMG-ea01d8e128156d32d582b2c4c410c5f2-V.jpgIMG-7b1b4377353de718cebee300c6f06eff-V.jpgIMG-15a0b2072cc190819872fe544e41e182-V.jpg
 
Последнее редактирование модератором:
Последнее редактирование модератором:
это не сгодится?
Правильное подключение нагрузки - не через конденсатор наконец-то.

И нет схем на гт701, вчера в и-нете посидел. Транзистор-призрак...
Ничего не призрак. Усилителей на них нет (наверное, никому в голову не приходило заниматься такими извратами), а вот в системах зажигания неоднократно лично руками его щупал. ЗИЛовский коммутатор ТК-102 старого образца. Ставились на ЗИЛ-130 и их производные. Датчик обычный контактный, но катушка с низкоомной первичной обмоткой (Б-114). На сегодня ничего интересного, но для 60-х годов, когда все это затевалось, было необычайно круто.
kommutator_tk_102_ukhl_12v_sssr_novyj.jpg

Skhema-kontaktno-tranzistornoi-sistemy-zazhiganiya.jpg

Транзистор в точно таком же корпусе, как и П210. По-видимому, фактически является его вариантом, оптимизированным для применения именно в данной схеме коммутатора. Расковыривать корпус не доводилось, но внутри ожидаю увидеть все тот же характерный круглый кристалл, который стоял внутри П209...П210. А внутри П207 и П208 их было даже по 2 (!!!) в параллель.
p210_korpus_1.jpg
 
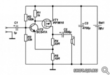
Саша, я примерно так
однотакт  на  ИРФе.png
 
Последнее редактирование модератором:
В системе зажигания максимальная рабочая частота около 200 Гц - у 8-цилиндрового движка это 3000 об/мин, а существенно выше крутить эти моторы было чревато последствиями чисто механического свойства. И при этом специальный трансформатор в базовой цепи стоял - для ускорения запирания ГТ701, который включался эмиттерным повторителем. Все же, меня терзают смутные сомнения, что 50 кГц для него указано действительно с ОЭ. Очень часто случались устойчивые заблуждения на этот счет: кто-то изначально ошибся при составлении справочника, а потом эта ошибка бездумно тиражировалась по остальной литературе. Если вдруг попадется сабжевый транзистор, попробую померять его прыть, в сравнении с собратьями.

P.S. Куцая информация в найденной на просторах этикетке (какой ни есть, а все же первоисточник) дает основания полагать, что речь идет, все-таки, об ОЭ - поскольку там написано: "предельная частота", а не "граничная":

gt701a-1993-08.jpg
 
Последнее редактирование:
Эта? Питание много, точно. И Корвет-стерео, он для таких решений
Техника высококачественного звуковоспроизведения.Н.Е.Сухов.png
 
Последнее редактирование модератором:
а-а, наверно это первый раритет у человека в коллекции... Для всех усилителей и амплитюнеров тех лет зверская тонкомпенсация - это нормально , и на малой громкости много низов. В те давние времена, люди еще слушали радио, ценился бархат голоса, а на записях лейблы еще не догадались задирать до небес НЧ. Родную тон-компенсацию отключать не стоит. Если хочется линейности, как вариант, на одну из кнопок селектора можно врезать линейный вход напрямую на усилитель мощности со своим отдельным регулятором громкости без TK.
Он взял оформление от 4а32 и запихнул туда изофоны
И подключил в чувствительный вход

IMG-6d79abfb1cabb6daa52c681d162f2465-V.jpgIMG-7763ef9f4ab517f7bb0fbc01c0152b5e-V.jpgIMG-0f91fc8a02b6e85c4f4743e3e4a6de59-V.jpg
Концепция далёкая от ОЯ
 
Последнее редактирование модератором:
Два резистора в + и -, ~10ом 25вт, потом два кондера 2200-4700мкф, и пока сойдет.

Предидущее относиться к мтралександру, как и след., даже сопротивлением 20-25ом 25вт

Пример, Tesla AZS 218, на ldsound.ru
Обхаяли как могли, "Радиаторы малюсенькие. Трансформатор сетевой тоже никакой. И схема примитивная"
В защиту - я и Саша Бокарёв.

Аккорд 201, и по Акулиничеву
11.gif
 
Последнее редактирование модератором:
40 Вт. Была ссылка уже?
А что, шикарное проверенное решение, короткая ООС параллельного типа, повторитель на входе. чтобы прокачать низкое входное мощника. Правда, унылые 3055 на выходе. Но есть и другие.
 
Да, он там про другие пишет как раз.
 
R7 в паре с С2 образуют цепь ПОС на нижнем крае ачх, убирая искажения переходной характеристики , такая схема , без этой подтяжки уродуется меандр и искажается ачх. Много лет гадал, для чего нужна эта регулировка, а недавно собрал, смакетил и все увидел в движении.
АБ-5.jpg
 
Последнее редактирование модератором:
Вспомнил, где и когда я видел это дежавю )))

Когда-то делал подобную приблуду для демпфирования стрелки микроамперметра в стрелочном измерителе. Только ООС и ПОС там был охвачен ОУ. При правильном соотношении глубины ООС и ПОС стрелка указателя становится практически "невесомой", отклоняясь на нужный угол почти безынерционно, и без последующих колебаний. Очень эффектное зрелище, по сравнению со стандартным включением той же головки.
 
Не. тут дежавя иная. база входного транзистора связана через резисторы смещения с емкостями питания, там своя постоянная времени, идет потеря усиления на очень низких частотах, курочится ПХ .
Полка меандра выгибается дугой. Цепочка ПОС исправляет эту бяку.
 
Сайт в закладки, очеь грамотный там народ, приятно читать их комментарии. Схема в картинке имеет некий аналог , который сложился в перебирании выходными харч.. каскадами. Очень красивый сигнал.

ПС. Захватывающее чтиво, сколько полезных мыслй, результатов, все тут же измерено, улучшено, спектры есть, выводы грамотные. И друг друга не едят, показать, что я- специалист, а ты- ничтожество.
Есть чем заняться на каникулы, поизучаю эти 12 страниц. Спасибо DIMу за прекрасный сайт.
IMG_20201207_134910  финал от 7 12 2020.jpg
 
Последнее редактирование модератором:
Мне понравилась схема от DIM, его ссылка
Beomaster-1000.png

Аккорд и близко не стоял...

Вчера по быстрому снял хар-ки, мощность примерно 1,5вт, частотка до 200кгц, на пока мне хватит. Корпус ТО-220, подожду увеличивать...

Обратите внимание, 120ом и 22ом - ПОС
Это к Аккорду, Веге и пр., совсем не такая схема...
Beomaster-1000.png
 
Последнее редактирование модератором:
Обратите внимание, 120ом и 22ом - ПОС
Это к Аккорду, Веге и пр., совсем не такая схема...
Обратил :) и включил :) - задание выполнено.
Beo 1000.jpgBeo 1000 2.jpg

... с выводами перед отправкой конструкции на свалку.
😂 вы не задумывались, почему все этим заканчивается?
 
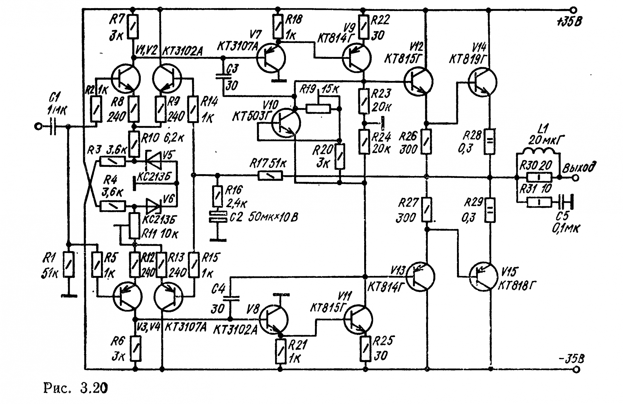
По Ленинграду 002
Как-то звучит он совсем непохоже на усилки с п 213
Screenshot_2021-01-02-18-42-06-913_com.google.android.youtube.pngScreenshot_2021-01-02-18-33-29-141_org.sufficientlysecure.viewer.png
 
По Ленинграду 002
Как-то звучит он совсем непохоже на усилки с п 213
Посмотреть вложение 9960Посмотреть вложение 9961
Все дело в волшебных пузырьках в микросхеме к2ус371, это она дает такой красивый звук, причем в выходном каскаде транзисторы работают без смещения класс B, - посмотрите мою картинку из сообщении #797 https://ldsound.club/index.php?threads/germanievye-unch.170/post-26048 - я измерял параметры усилителя авто-радио А-271 на такой же микросхеме и гт703 на выходе, звучит очень красиво. В Ленинграде выходной каскад тоже без смещения - звук интересный у к2ус371, единственный момент, ниже 50Гц у нее спад. Ближе к лету я планирую победить свою лень и измерить УНЧ Ленинграда.
A-271.jpg
 
Последнее редактирование модератором:
В "Маяке-203", "-205" она же стояла. И тоже выход в классе B. Звучала хорошо, но имела место ложка дегтя: шумела она сильно. Впрочем, это общая болячка 237-й серии. Точнее, используемых в ней транзисторов. А по поводу А-271/А-275: когда-то страдал на эту тему с намерением выжать по максимуму выходную мощность при заданном питании и сопротивлении нагрузки. Получилось то, что получилось:
index.php


P.S. Кстати, тоже жестко уперся в то, что без эмиттерных резисторов надежно оно может работать только в классе B.
 

Статистика форума

Темы
3,296
Сообщения
262,423
Пользователи
2,544
Новый пользователь
vlad'mir
Назад
Сверху Снизу