Германиевые УНЧ

тут непросто все. Есть хорошая комплементарная пара с высоким усилением и предельной частотой- можно уйти от применений квазикомплементарной схемы, обойтись вместо тройки на выходе единицей, получить шуструю схему с неплохим звуком. Но усиление всей схемы невысокое, искажения не давятся, выхсопр и нагрузочная неважные. Но блин поет.
Улучшения схемы что-то улучшают, остальное портится.
Александр, по моему самое разумное собрать любую схему и на малой мощности перепробовать в ней разные транзисторы, на звук. Тогда будет понятно, а правда ли 1т806 круче п210 или 1т910, а может как Тигр настаивает, нужно ставить мощный транзистор с граничной частотой 200 МГц. А германий это или кремний не важно. Важен звук.
 
Все дружно попиздели, никто ничего не попробовал (на разницу в звуке) и пробовать не собирается))).

Теоретики мля
как раз таки практики, для которых эти изыски - третий класс, вторая четверть.
 
В правильно (тобто за правилами науки Схемотехніки) сконструйованому двотактному емітерному повторювачі вихідний опір дорівнює зворотній крутизні вихідного транзистору, в першому наближенні. Це десяті долі Ома. Навіть виконання цього простого правила дає перевагу над будь яким квази, помітну навіть на фізиологічне вухо. Це загальгновідомо від доісторичного 1971 року. Далі розумний схемотехнік просуватиметься в бік двійки і трійки за Локанті, відомої від не менш доісторичного 1976 року. А недолугий вигадуватиме наступне колесо.
 
Так різниця плеч між комплементарними і " квазі", як правило не на користь, комплементарним.
Зрештою, є схеми виходу на приборах одної провідності, з повною симетрією.
Тільки на цьому ресурсі ще ніхто їх не спробував "у металі".
До 20 килогерц ступеньки нет напрочь, она появляется за 30 кил и выше. И то, на высоком сигнале. Может это и не ступенька вовсе? Хотя, током покоя убирается или появляется .
Так вот потому и хотел ее увидеть. Крупным планом.

Но усиление всей схемы невысокое, искажения не давятся, выхсопр и нагрузочная неважные. Но блин поет.
Так наверняка это и есть причины, почему "поет".
Если ходит, как утка, крякает как утка, плавет, как утка, значит это и есть...
 
Последнее редактирование:
Так різниця плеч між комплементарними і " квазі", як правило не на користь, комплементарним.
Це дивлячись на те, що вважати користю. ;)
Якщо мова про парні гармоніки, то таки так.
Зрештою, є схеми виходу на приборах одної провідності, з повною симетрією.
Тільки на цьому ресурсі ще ніхто їх не спробував "у металі".
Якщо Ви за цирклотрон, він більш технічно складний за двотактні ємітерні повторювачі. На цьому ресурсі навіть трійку за Локанті ні хто не спромігся двести до ума в металі.
 
Последнее редактирование:
На цьому ресурсі доводять до ума "одиничку" ВК. І то велика радість це спостерігати.
 
....Тигр настаивает, нужно ставить мощный транзистор с граничной частотой 200 МГц. А германий это или кремний не важно. Важен звук.
Правда в этом есть.Имея небольшую коллекцию старых зарубежных германиевых аппаратов ,после прослушивания германия ,потом кремния,ловишь себя на мысли ,что аппараты играют похоже (одногодки).И оба музыкально,но есть нюансы.Но когда включаешь,современный аппарат,то музыкальность пропадает и слушать часами уже нет желания.
Я советую всем прослушать два аппарата LEAK 30 ,и LEAK 30+.
Это два внешне абсолютно одинаковые аппараты с одинаковыми схемами,но первый на германии полностью,второй на кремнии полностью.Недостатки в звуке есть у каждого и у каждого они разные...
 
Недостатки в звуке есть у каждого и у каждого они разные...
Це лише Ваша звичка до певного рівня спотворень. То не добре і не погано. То, як є.
Інженери завжди намагались створити найбільш лінійний підсилювач, виходячи з уяви про це поняття на час створення підсилювача. Та, це вже філософія і психоакустика, не підсилювачедлязвукуконструювання.
 
Слушал только ламповые Leak, весьма недурственно звучали. Построены грамотно.
 
Вернемся к теме германия . Вопрос к теоретикам.
Скажем, мне внутренне не по душе драйверный каскад с вольтдобавкой, хотя без нее вообще швах. А ставить ИТ в коллектор " заратустра не позволяет" (О.Бендер, избранное)
Мысль давняя, и оказывается,не моя, а автора Худа. заменить два резистора вольтдобавки одним. подвешенным на повышенное питание и большего сопротивления. Добыть большее питание- на раз-два. Двухполярный выпрямитель со схемой. прибитой к одному концу, а ноль питания- питание мощника.
Ожидаю выравнивание откушенной верхушки синуса , появляющегося на высокой частоте и асимметрии крутизны фронтов меандра. И сверхзадача- обойтись комплементарной двойкой германиевой без заморочек с двойками и тройками из дерьмовых германиевых типа комплементаров - в раскачку роскошных настоящих выходников.
 
Последнее редактирование:
уйти от применений квазикомплементарной схемы, обойтись вместо тройки на выходе единицей, получить шуструю схему с неплохим звуком.
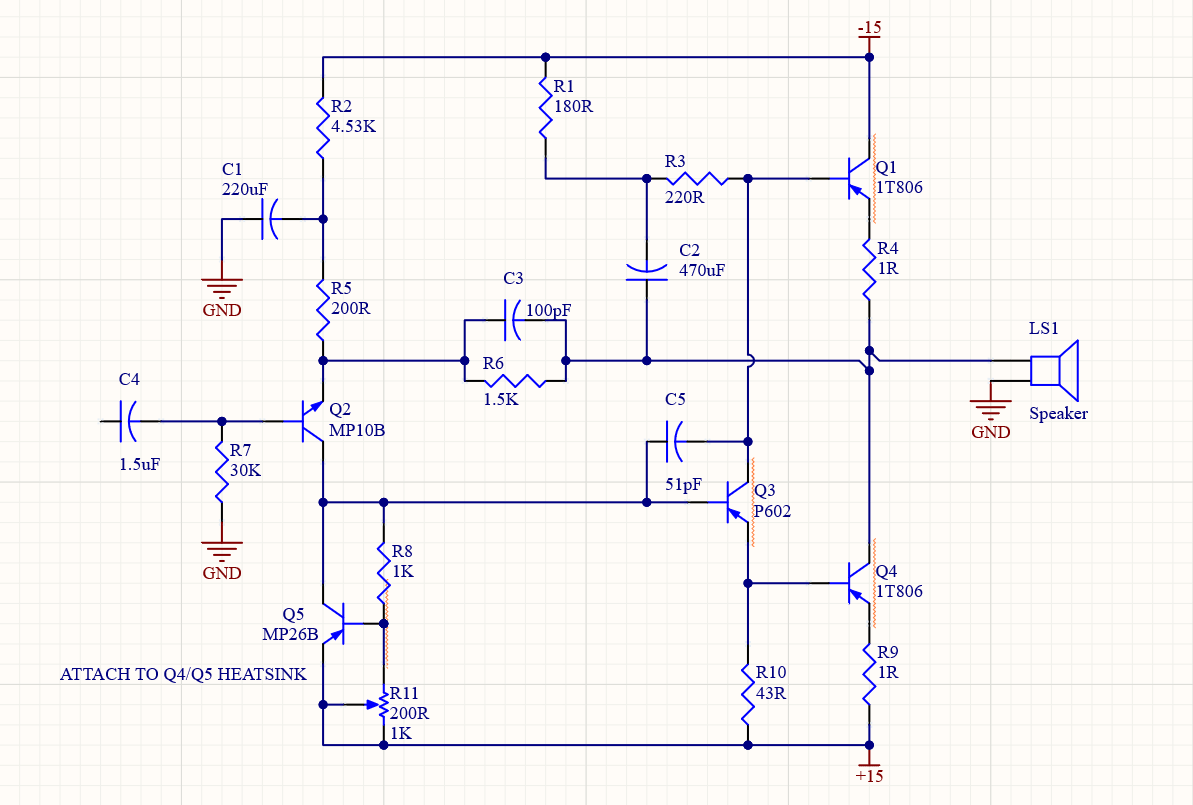
Лучше сделать вот так. Здесь ВК двойка - для нижней полуволны дарлингтон, для верхней - параллельник. Ну и само собой, предвыходной транзистор, который нагружен на вольтдобавку должен иметь приличный ток (порядка 50 мА). Остаётся только выяснить термостабильность в железе (с кремниевыми выходниками термоградиент отрицательный - с прогревом ток покоя уменьшается)...
 

Вложения

  • TOS_ВК_двойка.png
    TOS_ВК_двойка.png
    24 KB · Просмотры: 232
Лучше сделать вот так
На ширик, СЧ и ВЧ каналы в активной многополоске вполне можно (непосредственно на ДГ с небольшой катушкой).
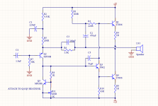
Композит из 1966 г.:) http://rca.vobj.org/RCA Engineer/RCA Engineer v12/RCA Engineer v12n2/p56Fisher-SymmetryPowerAmplifier.pdf
Используется пара Ge P-N-P @ Si N-P-N:) *можно попробовать КТ805(903)\ГТ806 остальные кремний. Думаю, что и на германии при смене полярности заработает:)
Вместо первых двух транзисторов можно поставить ОУ в однополярном включении с резистором на выходе.
 

Вложения

  • RCA_Power_Transistors_Typical_Audio_Amplifier_Circuits_ATC-500_0005.jpg
    RCA_Power_Transistors_Typical_Audio_Amplifier_Circuits_ATC-500_0005.jpg
    359.4 KB · Просмотры: 262
Последнее редактирование:
На ширик, СЧ и ВЧ каналы в активной многополоске вполне можно (непосредственно на ДГ с небольшой катушкой).
Композит из 1966 г.:) http://rca.vobj.org/RCA Engineer/RCA Engineer v12/RCA Engineer v12n2/p56Fisher-SymmetryPowerAmplifier.pdf
Схема от Фишера нечто необычное, требует вчитывания и осмысления. Три цепи ООС, все по месту.
 
А как Крылов, побоку...
 

Вложения

  • f.1975-08.037.jpg
    f.1975-08.037.jpg
    389 KB · Просмотры: 243
А как Крылов, побоку...
Кажись, в другом Радиве Крылов привел методику подбора пар на выход, питание 4 вольта. резистор 100 Ом и амперметр, который должен показать 1. 84 А. Но в те годы у меня ни транзисторов таких, ни амперметра , чтобы схемку собрать. Одни желания.
 
На эти недоразвитые схемы (кремний вверху германий внизу) не стоит обращать внимания,они пришли на смену схем с фазоинверсными трансами , из-за желания буржуев сэкономить и понизить себестоимость .А наши попугаи как всегда перевели её ешё на нашу говнобазу.Я слушал америкосовские уси по этой схеме,все они играют хуже ,чем с трансами и трансами на кремнии и на AD162/161.И стоили в 2-3 раза как минимум дешевле.
Не тратьте драгоценное время.Лучше вылизывать схему на AD162/161.Там реально будет результат.
 
На эти недоразвитые схемы (кремний вверху германий внизу) не стоит обращать внимания,они пришли на смену схем с фазоинверсными трансами , из-за желания буржуев сэкономить и понизить себестоимость .А наши попугаи как всегда перевели её ешё на нашу говнобазу.Я слушал америкосовские уси по этой схеме,все они играют хуже ,чем с трансами и трансами на кремнии и на AD162/161.И стоили в 2-3 раза как минимум дешевле.
Не тратьте драгоценное время.Лучше вылизывать схему на AD162/161.Там реально будет результат.
Выводы уже сделал, продолжу свои опыты . Кое-что уже сложилось.
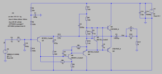
ПС. А у Фишера, в его схеме, 2N2148 , внизу, он по памяти- германий ?
 
Да и очень хороший,специально для звука с межкаскадными трасами(информация из даташита,позже скину).
 
Пишут, что наш аналог ГТ905Б.
 
он по памяти- германий ?
Мощный высокочастотный германий (я думаю, 806 с В побольше пойдёт, но можно и кремниевые пары.
Можно попробовать полностью на германии. Перевернуть питание и поменять полярность электролитов и диода. Драйвер обязательно составной (с П605). На выход АДшки. Диод германиевый (или транзистор 25,26 с замкнутыми БК), можно просто перемычку. Напряжение поменьше (24в).
"Обрезанного" Худа (три транзистора) тоже можно попробовать в подобном варианте.
rca_pwramplifier_tw40-2u_195.jpg
 
Последнее редактирование:
Пишут, что наш аналог ГТ905Б.
Знакомый упалил гору этих 2147, собирал по всему миру, а его паяльщик их все почти ужопил в ноль. теперь продал остатки транзисторов и слушает простецкий УНЧ на опере и паре латералов. от дяди Саши.

Мощный высокочастотный германий (я думаю, 806 с В побольше пойдёт, но можно и кремниевые пары.
Можно попробовать полностью на германии. Драйвер обязательно составной (с П605). На выход АДшки. Диод германиевый (или транзистор 25,26 с замкнутыми БК), можно просто перемычку.
так и задумал уже.

Лучше сделать вот так. Здесь ВК двойка - для нижней полуволны дарлингтон, для верхней - параллельник. Ну и само собой, предвыходной транзистор, который нагружен на вольтдобавку должен иметь приличный ток (порядка 50 мА). Остаётся только выяснить термостабильность в железе (с кремниевыми выходниками термоградиент отрицательный - с прогревом ток покоя уменьшается)...
Сражен необычным подходом, все иначе и интересно. Макетить срочно.

Мощный высокочастотный германий (я думаю, 806 с В побольше пойдёт, но можно и кремниевые пары.
Можно попробовать полностью на германии. Перевернуть питание и поменять полярность электролитов и диода. Драйвер обязательно составной (с П605). На выход АДшки. Диод германиевый (или транзистор 25,26 с замкнутыми БК), можно просто перемычку. Напряжение поменьше (24в).
"Обрезанного" Худа (три транзистора) тоже можно попробовать в подобном варианте.
Посмотреть вложение 76062
Ой, ну тут вообще удавили последние крохи ООС по переменке в входном каскаде, обведя квадратиком давилку этой злобной ООС. Чтоб уже УХ! И нет ее.
ПС. В схеме от Шифера есть смещение выходных транзисторов. диодик Д1. А здесь чисто Бшник, со всеми вытекающими.
 
Откуда эта у меня схема -не знаю.Screenshot_15.png
 

Вложения

  • изображение.png
    изображение.png
    158.2 KB · Просмотры: 195
  • Screenshot_17.png
    Screenshot_17.png
    279.6 KB · Просмотры: 162
  • Screenshot_16.png
    Screenshot_16.png
    54.3 KB · Просмотры: 158
  • Screenshot_14.png
    Screenshot_14.png
    59.7 KB · Просмотры: 189
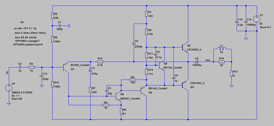
Да обычная схема, подробнее - в этом посте.
Вспомнил, бегло глянул и побежал дальше. А там много интересного.
Меня в этой схеме привлекает момент, когда база драйверного транзистора шунтирована низкоомным резистором, а уже предыдущий транзистор имеет нормальный базовый резистор, позволяющий вытащить усиление входному транзистору.

Да обычная схема, подробнее - в этом посте.
Я внимательно походил по этой вашей схеме и очарован красотой решений во всех ее точках . Уверен, что сработает это и в варианте для германия.

Интересно было бы взглянуть на эту ступеньку.


Высокая это сколько?
Сейчас всмотрелся в эти зазубрины на восходящих участках синуса и меандра. и понял, что это НЕ ступенька, а нечто иное. Потому что на самых мизерных уровнях этого явления нет, оно появляется на пределе мощности и на высокой частоте. за пределами звукового диапазона. Полностью закрытые переходы выходных транзисторов не приводят к появлению этих точек на звуковой частоте. Обратной связи и усиления хватает, чтобы ступенька в понимании этого слова исчезла. и появлялась она лишь в отдельно взятом выходном повторителе, без включения в схему, а исчезала на токе 100-200мА.
Предположу. что изломы на синусоиде и меандре это некие точки недогенерации или разрыва ООС , такие финты возникали обычно на верхушке ограниченного синуса, а тут видимо из-за неторопливых выходных транзисторов эти процессы скатывались ниже .
Проще забить и забыть.
 
При питании AD161,162 24-27в эмиттерные низкоомные резисторы в буржуйских схемах всегда 0.5 Ом
 
Сейчас всмотрелся в эти зазубрины на восходящих участках синуса и меандра. и понял, что это НЕ ступенька, а нечто иное. Потому что на самых мизерных уровнях этого явления нет, оно появляется на пределе мощности и на высокой частоте. за пределами звукового диапазона. Полностью закрытые переходы выходных транзисторов не приводят к появлению этих точек на звуковой частоте. Обратной связи и усиления хватает, чтобы ступенька в понимании этого слова исчезла. и появлялась она лишь в отдельно взятом выходном повторителе, без включения в схему, а исчезала на токе 100-200мА.
Предположу. что изломы на синусоиде и меандре это некие точки недогенерации или разрыва ООС , такие финты возникали обычно на верхушке ограниченного синуса, а тут видимо из-за неторопливых выходных транзисторов эти процессы скатывались ниже .
Проще забить и забыть.
Пора слушать варианты начинать и желательно на хороший ширик или АС небольшой мощности на альнико или ,что ещё лучше пермендюре или кобальте с простыми фильтрами.
 
При питании AD161,162 24-27в эмиттерные низкоомные резисторы в буржуйских схемах всегда 0.5 Ом
Я ставлю их автоматом, особенно после замеров полосы наверху, она увеличивается кратно с резисторами.

Пора слушать варианты начинать и желательно на хороший ширик или АС небольшой мощности на альнико или ,что ещё лучше пермендюре или кобальте с простыми фильтрами.
Мои Сканы прекрасно различают все нюанцы в звуке. Хотя, на антресоли лежит парочка Аудаксов , шириков. Но им нужно оформление делать и они вообще 4-омные.
Всё. Пошел я паять макетище.

Спаял. Драйвер , без выходных, ООС сама на себя. Сигнал выходной симметричный явно меньше трети от питания, средняя точка уехала, на драйвере 20 вольт, на его эмиттерной нагрузке (два по 150 Ом) 10 вольт. Косорылая схема. буду перепахивать обратно, на схему с ОЭ. Что бы про нее не писали.

дальше. Пробовал составной транзистор сделать из одиночного П605. лажа вышла или я не понимаю в составных ничего.
Вернулся к началу , подвигал детальками, получил драйвер на двух транзисторах.
Усиление 10, выходное 300 Ом, полоса 350 кгц. Без ООС полоса 80 кГц, усиление 500.
Ток покоя драйвера 50 мА с питанием 30 вольт.
Задуман как раскачка для пары AD161-162. По отдельности эти узлы работают, осталась стыковка.
 
Откуда эта у меня схема -не знаю.
Если вы про ЭТО, то вроде ссылку давал..

А по этой схеме
screenshot_15-png.76084

Это в домашнем компе у меня вроде есть, но могло и самоуничтожиться...вечером гляну для личного и общественного интереса.
Скорее всего, там есть инфа на адрес во всемирной помойке.

Нашёл ресурс.
Исходно
Кстати, очень познавательный сайт.
 
Итак, вырулил германиевый унч на AD161-162. То, что я считал ступенькой, оной не являлось, точки на сигнале появлялись на высокой частоте. выше 50 кгц вследствие нехватки тока драйвера( он 40-50 мА, надо чуть больше) Ступеньку увидел лишь закоротив базы выходных транзистором. А смещения между базами достаточно 250мВ, и то, с резисторами в эмиттерах по 0,5 Ома. Ток покоя вообще не измеряется, весь ток покоя за счет драйвера. Полоса за 100 кил на малом сигнале. на среднем и выше среднего-. 60 кгц. Роста сквозного тока нет до самых запредельных частот. Охрененные транзисторы.
Сигнал красивый, не то слово. Звук услышим завтра.

ПС. AD161-162 отменные транзисторы. Но в общем- лютая экзотика. А жить надо тем, что рядом. Поэтому следующий шаг - Ашник на ГТ906. Или АВшник в той же идеологии.
Все эти квази -шмази нафиг.

7.10.23. На отдельной платке смакечен драйвер для будущего Ашника на ГТ906.Удобство в том. что транзисторы драйвера (ИТ и драйверный)можно крутить на общий радиатор , у них коллекторы вместе.
Режимы встали сразу, регулируется средняя точка , от земли до питания. Как и в основной схеме термостабильного Худа на германии, терморезистор на 4.7 ком будет греться от эмиттерного резистора выходного транзистора нижнего этажа. Он уже выпаян из металлической арматуры резистора ММТ-4.
 
Последнее редактирование:

Статистика форума

Темы
3,296
Сообщения
262,422
Пользователи
2,543
Новый пользователь
vlad'mir
Назад
Сверху Снизу