Германиевые УНЧ

Саша, не поймю, почему усложняешь, 4 транз норма, первая 402-404 на 161-162
Резисторный драйвер срет невероятно. И ток увеличить не выход, одно лучше, другое дохнет. И усиление с источником тока с 500- без ООС- скакнуло до 4000. Ниче, так?

ПС. Сейчас послушаю чуток новое творение, потом перепашу на минусовую землю. Привычка давит))))
 
Последнее редактирование:

Вложения

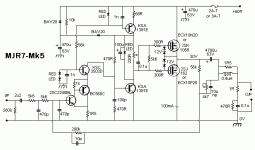
  • mjr7-5.gif
    mjr7-5.gif
    14.1 KB · Просмотры: 231
  • 30W_PA_SCH.GIF
    30W_PA_SCH.GIF
    46.4 KB · Просмотры: 235
  • p0004.png
    p0004.png
    995.8 KB · Просмотры: 249
  • p0005.png
    p0005.png
    999 KB · Просмотры: 204
  • p0006.png
    p0006.png
    1,009.4 KB · Просмотры: 212

Вложения

Последнее редактирование:
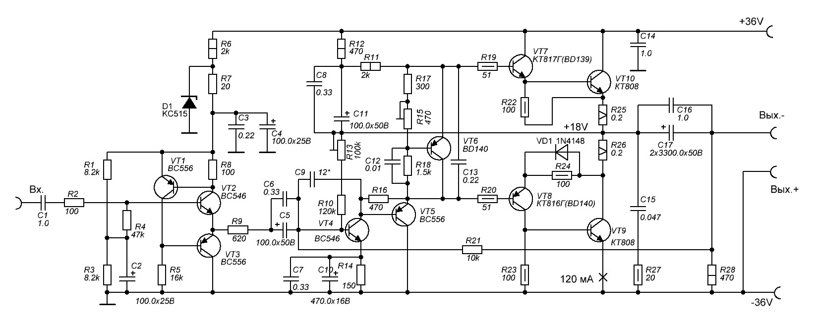
Lynn_Plus_30W_808.JPG

Лин-переросток (можно и на германии с диодом Шоу))):)
 
У меня все класс, правда без германия
 

Вложения

  • IMG_1799.jpg
    IMG_1799.jpg
    150.4 KB · Просмотры: 215
Добудьте хотябы один где нибудь 2SA1190, 2SA1191, забудете и про гермацев, и про французов, и тем более про 970. На крайняк хотя бы 2SA872, 2SA893.
Накрай вытащу из банки настоящие тексас ВС182-ВС212

Резисторный драйвер срет невероятно. И ток увеличить не выход, одно лучше, другое дохнет. И усиление с источником тока с 500- без ООС- скакнуло до 4000. Ниче, так?

ПС. Сейчас послушаю чуток новое творение, потом перепашу на минусовую землю. Привычка давит))))
Слушаю новую схему, пока в моно. Очень нравится. легко звучит, мягко, прозрачно и выразительно.

Рейнардсон MJR___, Пугачёв, Лин -"однокаскадники"
972\973 - не лучший выбор для выходного каскада (кристалл крошечный).
Мой винегрет Si-Ge напоминает этого MJR -а
 
Накрай вытащу из банки настоящие тексас ВС182-ВС212
Заменил в винтажных активных АС ВС158 древние, на 872, как тузик грелку винтаж был унижен. В разных каналах стояли с очень большим разбросом, что сказывалось на схожести звучания каналов, вынужденно заменил. Оказалось не зря. Схема простая стандартная древняя, на 4-х транзелях, аля блэк девил.
 
Заменил в винтажных активных АС ВС158 древние, на 872, как тузик грелку винтаж был унижен. В разных каналах стояли с очень большим разбросом, что сказывалось на схожести звучания каналов, вынужденно заменил. Оказалось не зря. Схема простая стандартная древняя, на 4-х транзелях, аля блэк девил.
насчет 772-872 согласен. Тошиба настоящая, хотя низковольтная.
 
насчет 772-872 согласен. Тошиба настоящая, хотя низковольтная.
2SA872 это Hitachi. Если где увидите, берите на всю котлету. Выводы у них у всех магнитные, это нормально. У винтажных так же. То есть это не признак подделки. Оригинальность слышно сразу, с первых нот, без особого вслушивания.
 

Вложения

  • IMG_20231006_161319364.jpg
    IMG_20231006_161319364.jpg
    549.9 KB · Просмотры: 157
Последнее редактирование:
Молодой человек, 2sc3200 у меня такие, вам и не снились, еще до 1998г
 

Вложения

  • 2sс3200_001.gif
    2sс3200_001.gif
    44.8 KB · Просмотры: 133

Вложения

  • IMG_20231006_165557254.jpg
    IMG_20231006_165557254.jpg
    398.9 KB · Просмотры: 142
Последнее редактирование:
Фигнёй вы занимаетесь. Ибо как известно лучше чем КТ3102/3107 транзисторов ещё не придумали. В плане слаботочных.
 
Низковольтный однокаскадник (мост) с двумя бутстрапами.
 

Вложения

  • 0367777.gif
    0367777.gif
    27.5 KB · Просмотры: 199
Последнее редактирование:
Посмотреть вложение 76201
Лин-переросток (можно и на германии с диодом Шоу))):)
Espeсially for that who do not understand Ukrainian.
There is a minor correction to the above statement:

Shaw suggested the addition of a diode in the collector circuit. (Top pic)
Just like a third transistor marked T2' like here

Baxandall suggested moving the diode to the emitter of the driver and put a resistor in parallel. (Bottom left)

JLH added a capacitor in parallel to diode and resistor. (Bottom right).

Use it with pleasure, but do not show it to audiophiles. ;)
And don't confuse the authors.
 

Вложения

  • Image 1.png
    Image 1.png
    452.7 KB · Просмотры: 133
Последнее редактирование:
Главные недостатки схемы впрочем остались на месте- низкое входное сопротивление и зависимость постоянки на выходе от сопротивления резистора в ООС.
Вирішується буфером на польовиках на вході і DC-серво.
 
(можно и на германии с диодом Шоу))):)
Или Пашинина в Аккорде-стерео(импортозамещение)))
Кроме того, наши люди добавили ещё один NPN транзистор (второй\третий) в плечо с Шиклаи.
 
Последнее редактирование:
I replaced the picture. But all you have to understand is that the "Linn Overgrown" (C) :) is a circuit with a Baxandall diode, not Shaw one.
 
Последнее редактирование:
Вирішується буфером на польовиках на вході і DC-серво.
Не. Я уже разобрался с этой проблемой. Эта штука- инвертирующая, стало быть поднять входное сопротивление до 10к- легче простого, а больше и не нужно для усилителя мощности. _da
 
Итак, вырулил германиевый унч на AD161-162. То, что я считал ступенькой, оной не являлось, точки на сигнале появлялись на высокой частоте. выше 50 кгц вследствие нехватки тока драйвера( он 40-50 мА, надо чуть больше) Ступеньку увидел лишь закоротив базы выходных транзистором. А смещения между базами достаточно 250мВ, и то, с резисторами в эмиттерах по 0,5 Ома. Ток покоя вообще не измеряется, весь ток покоя за счет драйвера. Полоса за 100 кил на малом сигнале. на среднем и выше среднего-. 60 кгц. Роста сквозного тока нет до самых запредельных частот. Охрененные транзисторы.
Сигнал красивый, не то слово. Звук услышим завтра.

ПС. AD161-162 отменные транзисторы. Но в общем- лютая экзотика. А жить надо тем, что рядом. Поэтому следующий шаг - Ашник на ГТ906. Или АВшник в той же идеологии.
Все эти квази -шмази нафиг.

7.10.23. На отдельной платке смакечен драйвер для будущего Ашника на ГТ906.Удобство в том. что транзисторы драйвера (ИТ и драйверный)можно крутить на общий радиатор , у них коллекторы вместе.
Режимы встали сразу, регулируется средняя точка , от земли до питания. Как и в основной схеме термостабильного Худа на германии, терморезистор на 4.7 ком будет греться от эмиттерного резистора выходного транзистора нижнего этажа. Он уже выпаян из металлической арматуры резистора ММТ-4.
 

Вложения

  • IMG_20231007_091832.jpg
    IMG_20231007_091832.jpg
    470.8 KB · Просмотры: 254
На выход впаял 806 на радиаторах, включил,все работает сразу и без фокусов,ток покоя подгоняется резистором в базе нижнего выходника.Сейчас полоса на большом сигнале до 800 кгц,выше спад и искажение формы.Вот как выглядит синусоида на 800кгц.Ток 0.8 А.Питание 24в.
 

Вложения

  • IMG_20231007_120034.jpg
    IMG_20231007_120034.jpg
    588.1 KB · Просмотры: 143
  • IMG_20231007_120022.jpg
    IMG_20231007_120022.jpg
    439.3 KB · Просмотры: 156
У меня 2sc3200 от разбора усилителя Харман-Кардон 2000 года, Япония, плохо вышло, бета dct как один, 630 у всех, bl=350-700. Никак не соберусь корректор сделать, и n-p-n и p-n-p есть, года два, и уберу в зад
 

Вложения

  • 2sс3200_001.gif
    2sс3200_001.gif
    44.8 KB · Просмотры: 111
  • A1268_KEC_001.png
    A1268_KEC_001.png
    83.1 KB · Просмотры: 146
  • IMG_1583.JPG
    IMG_1583.JPG
    361.9 KB · Просмотры: 129
  • Корр-р.png
    Корр-р.png
    91.2 KB · Просмотры: 140
  • IMG_2022.jpg
    IMG_2022.jpg
    90.5 KB · Просмотры: 123
Фигнёй вы занимаетесь. Ибо как известно лучше чем КТ3102/3107 транзисторов ещё не придумали. В плане слаботочных.
C1775 в угол их поставит, пусть там поплачут.
 
Лучшие AD162/AD161 от Сименс (человек один сравнивал,по звуку), а я по даташитам несколько лет назад.У Сименсов чуть -чуть выше вольтаж и ток.,венгры хуже от других производителей.Но даже венгерские всё равно не плохи -на подложке золото .На венгерские питание больше 22 не желательно подавать.
 
Последнее редактирование:
Лучшие AD162/AD161 от Сименс (человек один сравнивал,по звуку), а я по даташитам несколько лет назад.У Сименсов чуть -чуть выше вольтаж и ток.,хуже от других производителей.Но даже венгерские всё равно не плохи -на подложке золото .На венгерские питание больше 22 не желательно подавать.
Давал 30 вольт, все живы. На пробой мерил- 80 вольт по памяти.
 

Статистика форума

Темы
3,296
Сообщения
262,428
Пользователи
2,544
Новый пользователь
vlad'mir
Назад
Сверху Снизу