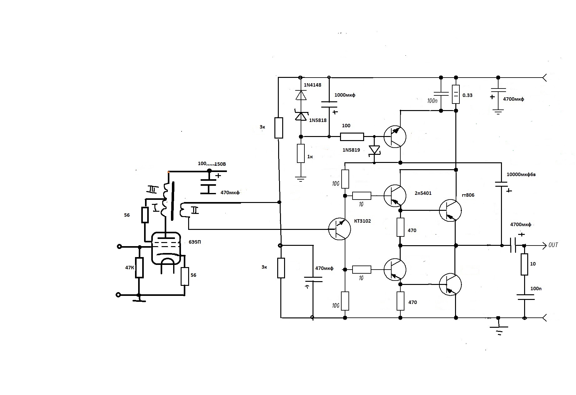
Гибрид из усилителя Агеева и не только

смотрю на эту маленькую синенькую... и думаю... это точно не про звук...
а в цапе или в оборудовании через которое прошел звук ранее в тч при записи Вас такие малеькие синенькие не смущают???
и еще АВ класс в тч и Агеевский выхлоп без общей оос применять нельзя,комутация все равно портит звук,в отличие от А класса
 
Не знаю, что там портит, но что-то там не то.
Это личное мнение. Выше мы всё свалили на АС, которым подавай класс А и не иначе.
АС промышленного изготовления, в Дании сделанные, плохие наверное. А агеевский ВК хороший.
 
О МКТ: вчера, смеха для, скоммутировал силовик в конфигурацию-первичка из сетевой и вторичной на 120В (те 340-350), вторичка две 6,3 последовательно. Выходное сопротивление источника 250 Ом, нагрузки - 300 Ом. Малосигнальная полоса 5Гц-90кГц, по максимальной индукции 20Гц. Так что даже ТН, ТПП или ТАН с СРПП драйвером на 6С45,6ж11 и тп вполне потянет. А кадровый транс от лампового телика вообще будет хиендом. Думай!
 
Пока есть уже скоммутированный трансформатор, пусть и будет.
Сделать СРПП драйвер всегда можно. И, что важно, легко.
Кстати, я тут у себя нашёл заваляашиеся 6С45П и 6С15П. Правда по паре штук, но этого хватит.
 
а в цапе или в оборудовании через которое прошел звук ранее в тч при записи Вас такие малеькие синенькие не смущают???
и еще АВ класс в тч и Агеевский выхлоп без общей оос применять нельзя,комутация все равно портит звук,в отличие от А класса
прл источник не будем. оставим предположения гадалкам на кофейной гуще. комутация... без осс нельзя... по расчетам и измерениям агеевский вк вносит 0.01-0.0
2% thd в общий вклад. тесты проведены, общие искажения во всем диапазоне не превысили 0.08% и меня этот результат для гибрида полностью устраивает.

Не знаю, что там портит, но что-то там не то.
Это личное мнение. Выше мы всё свалили на АС, которым подавай класс А и не иначе.
АС промышленного изготовления, в Дании сделанные, плохие наверное. А агеевский ВК хороший.
хороший как термостабильный усилитель по току и только. остальное, как приготовить и где применить.
 
прл источник не будем. оставим предположения гадалкам на кофейной гуще. комутация... без осс нельзя... по расчетам и измерениям агеевский вк вносит 0.1-0.2% thd в общий вклад. тесты проведены, общие искажения во всем диапазоне не превысили 0.08% и
...
меня этот результат для гибрида полностью устраивает.
И это здорово. Возможно и по звуку устроит.
Мой тоже красиво работает, но звуком не радует.
 
переключение плечей по приборам вроде все ок ,а на слух портит звук,нужна оос хотябы 12,,,15дб
либо с батарейкой как в Заратустре делать,там намного лучше
0,2% от переключений хуже 1% в А классе ,где гармошки низких порядков
 
хороший как термостабильный усилитель по току и только. остальное, как приготовить и где применить.
Это да.
Приготовлено у нас одинаково - на оригинальных Тошибах.
Применяется без ООС.
Там где с ООС, говорят, лучше.
 
прл источник не будем. оставим предположения гадалкам на кофейной гуще. комутация... без осс нельзя... по расчетам и измерениям агеевский вк вносит 0.01-0.0
2% thd в общий вклад. тесты проведены, общие искажения во всем диапазоне не превысили 0.08% и меня этот результат для гибрида полностью устраивает.
Агеевскому выходу нужен низкоомный пред, потому как входное сопротивление на ВЧ падает из-за приличных емкостей выходных пар. Когда сочинял гибридник на латералах, легкомысленно пытался качнуть его СРПП на 6н23п, получил перегруз по выходу лампы, пришлось менять концепцию и перейти к токовым лампам. Только тогда получилось.
Кстати, сам по себе выход на латералах с током покоя 200 ма звучит качественно, не придраться. С предом все только лучше. Выслушать выход по Агееву от сидючка не догадался, сравнить нечем.
 
Не знаю, что там портит, но что-то там не то.
Это личное мнение. Выше мы всё свалили на АС, которым подавай класс А и не иначе.
АС промышленного изготовления, в Дании сделанные, плохие наверное. А агеевский ВК хороший.
Вы уж извините... По работе сталкиваюсь с большим количеством образцов от китайских фабрик, делающих продукцию для известных брендов. Неуверен, что в условиях санкций можно купить европейское качество по сносной цене... Только пара фабрик, чья продукция более менее качественно изготовлена. И то, после измерений, отправляется на доработку. Как то у них так сложилось, что 10%thd в усилителях это супер громко. Да и наши клиенты в отзывах... Сделаешь линейный хайфай, а они ругают, мол тише китайских 10%... Потому опять это про вкус и цвет, а не про разработку и инженеров.

переключение плечей по приборам вроде все ок ,а на слух портит звук,нужна оос хотябы 12,,,15дб
либо с батарейкой как в Заратустре делать,там намного лучше
0,2% от переключений хуже 1% в А классе ,где гармошки низких порядков
опечатка 0.02. поставьте кондер между базами выходных, убрав агеевский резюк и диод, не знаю по какому вы варианту пробовали... ток покоя не меньше 150 мА. И про согласование входного сопротивления правильно подмечено Александром.
 
Агеевскому выходу нужен низкоомный пред, потому как входное сопротивление на ВЧ падает из-за приличных емкостей выходных пар. Когда сочинял гибридник на латералах, легкомысленно пытался качнуть его СРПП на 6н23п, получил перегруз по выходу лампы, пришлось менять концепцию и перейти к токовым лампам.
У меня в драйвере СРПП на 6С31Б-Р. По идее вых.сопр ом 250.
Только тогда получилось.
Кстати, сам по себе выход на латералах с током покоя 200 ма звучит качественно, не придраться. С предом все только лучше. Выслушать выход по Агееву от сидючка не догадался, сравнить нечем.
 
Последнее редактирование:
Агеевскому выходу нужен низкоомный пред, потому как входное сопротивление на ВЧ падает из-за приличных емкостей выходных пар. Когда сочинял гибридник на латералах, легкомысленно пытался качнуть его СРПП на 6н23п, получил перегруз по выходу лампы, пришлось менять концепцию и перейти к токовым лампам. Только тогда получилось.
Кстати, сам по себе выход на латералах с током покоя 200 ма звучит качественно, не придраться. С предом все только лучше. Выслушать выход по Агееву от сидючка не догадался, сравнить нечем.
испробовал, 6н23п, 6н23п-ев, теслу 88. от первой соазу отказался... не симметрия и клип. на остальных, идеально. в ограничение завести не удалось, сильно уж не пытался, но все же
 
опечатка 0.02. поставьте кондер между базами выходных, убрав агеевский резюк и диод, не знаю по какому вы варианту пробовали... ток покоя не меньше 150 мА. И про согласование входного сопротивления правильно подмечено Александром.
да ставили и кондер 10000мкф и вольтодобавки пробовали,а все равно он кривее чем заратустровский с батарейкой даже в симуляторе,,,где транзюки идельно подобраные
я уже не помню давно с ним возился ,но вроде питание двухэтажное хорошо для него,на первые выше напряжение подавать по 5в на плечо
попробуйте два аккума накинуть по 4в 18650 и послушать,это на пробу ,не на постоянку ,чтобы питальник не городить
 
Последнее редактирование:
да ставили и кондер 10000мкф и вольтодобавки пробовали,а все равно он кривее чем заратустровский с батарейкой даже в симуляторе,,,где транзюки идельно подобраные
я уже не помню давно с ним возился ,но вроде питание двухэтажное хорошо для него,на первые выше напряжение подавать по 5в на плечо
кондер между базами выходных от 3.3-6.8uF. Никаких вольтдобавок нет у меня. транзисторы идеально подобраны. до 60 W 0.08%thd.
 
кондер между базами выходных от 3.3-6.8uF
это очень мало,надо минимум 1000мкф
тнд это не показатель,коммутация слышна без оос
а лучше с батарейкой как в Заратустре ,идеальное решение

вот почитайте интересно там тоже 1000мкф=1кмф
еще эмиттерные резисторы если есть желательно шунтировать в ушниках они приличные аж 10ом
 
это очень мало,надо минимум 1000мкф
тнд это не показатель,коммутация слышна без оос
а лучше с батарейкой как в Заратустре ,идеальное решение
1000 между базами? Разговор ниочем. Все уже проверено и промеряно.
 
Вы уж извините... По работе сталкиваюсь с большим количеством образцов от китайских фабрик, делающих продукцию для известных брендов. Неуверен, что в условиях санкций можно купить европейское качество по сносной цене... Только пара фабрик, чья продукция более менее качественно изготовлена. И то, после измерений, отправляется на доработку. Как то у них так сложилось, что 10%thd в усилителях это супер громко. Да и наши клиенты в отзывах... Сделаешь линейный хайфай, а они ругают, мол тише китайских 10%... Потому опять это про вкус и цвет, а не про разработку и инженеров.
Не совсем понятно к чему это.
Мои АС изготовлены в Дании.
Транзисторы в Японии, потому как старые.
Не в том дело. Тот же Александр Бокарев мне некоторое время назад говорил про ООС к этому ВК.
Теперь отмалчивается почему-то. Но то его дело.
Я всё это про не понравившийся звук пишу к тому чтобы Вы были заранее готовы его рихтонуть если что не так. Всего лишь. А может быть и так понравится.
Мне понравился Ашник. Он и будет основой моего гибридника. Здесь Сергей Васянин прав - очень удачный ВК.
 
вот почитайте интересно там тоже 1000мкф=1кмф
еще эмиттерные резисторы если есть желательно шунтировать в ушниках они приличные аж 10ом
при токе покоя в 10мА будет коммутация слышна. при токах 150мА послушайте... читал эту статью и не раз... кстатив ушниках на bd139-140 при токе покоя 50мА и конденсатор 3.3uF также тишина.

Не совсем понятно к чему это.
Мои АС изготовлены в Дании.
Транзисторы в Японии, потому как старые.
Не в том дело. Тот же Александр Бокарев мне некоторое время назад говорил про ООС к этому ВК.
Теперь отмалчивается почему-то. Но то его дело.
Я всё это про не понравившийся звук пишу к тому чтобы Вы были заранее готовы его рихтонуть если что не так. Всего лишь. А может быть и так понравится.
Мне понравился Ашник. Он и будет основой моего гибридника. Здесь Сергей Васянин прав - очень удачный ВК.
так я говорил, что если не понравится переделаю пред на оу и заведу оос. основные для меня работы - точно подогнать размеры плат, чтоб потом не повторять. просто переразведу плату преда и все...
 
1000 между базами
да еще лучше 10000мкф 6в
вот этот лучше в эконом А,транзисторы можно и другие
звук намного лучше
эконом повт777.jpgГИБРИД ГЕРМ 555.png

наушники подключите между входом и выходом услышите много интересного,это еще Факел с веги писал давно
цитата
Неплохо. Прицепил уши между входом и выходом повторителя, слушал искажения
icon_smile.gif
Открыл для себя много нового.
Цитата
Сообщение от humbl Посмотреть сообщение
Что слышно
Басовых и середины практически нет, на ВЧ чирикающие звуки, с изменением тока покоя их характер меняется, больше ток, больше амплитуда сигнала с которой они появляются. Нагрузка - резик 4 Ом. Без нагрузки чириканья нет
Цитата
Сообщение от fakel Посмотреть сообщение
Где-то видел, вместо кондера диод ставили в обратно направлении - он открывается если тока не хватает и получается дарлингтон на верхушках синуса
Это в одном из самых первых усилилителей Агеева было. Диодный коммутатор. Искажения - по самое нихочу.

---------- Добавлено в 18:11 ---------- Предыдущее сообщение в 18:04 ----------

Цитата
Сообщение от fakel Посмотреть сообщение
на ВЧ чирикающие звуки, с изменением тока покоя их характер меняется, больше ток, больше амплитуда сигнала с которой они появляются.
Открывание - закрывание плеч (на фоне нч сигнала)
 
Последнее редактирование модератором:
так я говорил, что если не понравится переделаю пред на оу и заведу оос. основные для меня работы - точно подогнать размеры плат, чтоб потом не повторять. просто переразведу плату преда и все...
И хорошо. А сделано у Вас здорово. И корпус классный.
Я по завершении проекта тоже в корпусе покажу. Вид будет забавный.
 
почитайте тему эту ,вроде 100ом наушники ,я наушники лично не подключал,но на слух Акласс как то слитнее звучит,динамичнее,а АВ рыхлый какойто и басс не такой мягкий ,может тепловые искажения не знаю
мне мощи больше 10 вт не надо,поэтому давно ушел в Акласс,не так и горячо
 
и
почитайте тему эту ,вроде 100ом наушники ,я наушники лично не подключал,но на слух Акласс как то слитнее звучит,динамичнее,а АВ рыхлый какойто и басс не такой мягкий ,может тепловые искажения не знаю
мне мощи больше 10 вт не надо,поэтому давно ушел в Акласс,не так и горячо
Про батарейку читал, спасибо. Рабочая папка проекта этого гибрида на компе 1388 файлов в 24 папках. Когда мне предложили заняться гибридом, задача была - повторение спектра лампы. Первый усилитель был лет в 12. Батя платы сделал, а собрать времени не было. Вымолил себе забрать. Дискотеки в школе вел. Радиорубка... Эх...
Если бы гнался за нулями, то наверняка это был бы lme7924 + Агеев. Тогда бы и ГСТ и все все остальное с ООС. К тому же есть у меня наработки без всяких вольтдобавок и плавающего питания. Но старый инженер сказал:
"Ты можешь собрать что угодно, собери гибрид. Вот корпус тебе. Другому не отдал бы, но ты сделаешь точно красиво". Усилитель не проблема. Вон, под столом класс D валяется и не один. В соседней комнате и А есть... Да и слушаю каждый день их.
Про бас вообще лучше не начинать... Снизу мягкий, сверху жесткий... На работе хватает этой возни... Для одной АС АЧХ лучше такая, для другой другая. Внесенные усилителем в звук искажения должны быть минимальны и порешим на этом. Остальное лишь путь, который каждый проходит как ему хочется. Один человек ищет звук, другой пробует, третий может вообще...
 
и
Про батарейку читал, спасибо. Рабочая папка проекта этого гибрида на компе 1388 файлов в 24 папках. Когда мне предложили заняться гибридом, задача была - повторение спектра лампы. Первый усилитель был лет в 12. Батя платы сделал, а собрать времени не было. Вымолил себе забрать. Дискотеки в школе вел. Радиорубка... Эх...
Если бы гнался за нулями, то наверняка это был бы lme7924 + Агеев. Тогда бы и ГСТ и все все остальное с ООС. К тому же есть у меня наработки без всяких вольтдобавок и плавающего питания. Но старый инженер сказал:
"Ты можешь собрать что угодно, собери гибрид. Вот корпус тебе. Другому не отдал бы, но ты сделаешь точно красиво". Усилитель не проблема. Вон, под столом класс D валяется и не один. В соседней комнате и А есть... Да и слушаю каждый день их.
Про бас вообще лучше не начинать... Снизу мягкий, сверху жесткий... На работе хватает этой возни... Для одной АС АЧХ лучше такая, для другой другая. Внесенные усилителем в звук искажения должны быть минимальны и порешим на этом. Остальное лишь путь, который каждый проходит как ему хочется. Один человек ищет звук, другой пробует, третий может вообще...
Слушал и измерил американский гибридник Винсент, есть замеры. Он 120 ватт в канал, драйвер на куче ламп, классных, настоящих. не китайских. Выход транзисторный.
На слух до 20 примерно ватт звук ясный, выше светлеет, потом ярчит, потом подзванивает.
Спектр то же самое говорит, до 20 ватт он триодный, дальше рост нечетных и срач гвоздями к максимальной мощности .
 
Слушал и измерил американский гибридник Винсент, есть замеры. Он 120 ватт в канал, драйвер на куче ламп, классных, настоящих. не китайских. Выход транзисторный.
На слух до 20 примерно ватт звук ясный, выше светлеет, потом ярчит, потом подзванивает.
Спектр то же самое говорит, до 20 ватт он триодный, дальше рост нечетных и срач гвоздями к максимальной мощности .
Заметил похожее поведение по спектру в пределах до 25 ватт. Поэтому выбран предел 60ватт предел искажений 0.08% и выше не надо.
 
Слушал и измерил американский гибридник Винсент, есть замеры. Он 120 ватт в канал, драйвер на куче ламп, классных, настоящих. не китайских. Выход транзисторный.
На слух до 20 примерно ватт звук ясный, выше светлеет, потом ярчит, потом подзванивает.
Спектр то же самое говорит, до 20 ватт он триодный, дальше рост нечетных и срач гвоздями к максимальной мощности .
Так он наверняка до 20 вт в чистом А работает, а потом в супер А, экономичный А и тд.
 
О МКТ: вчера, смеха для, скоммутировал силовик в конфигурацию-первичка из сетевой и вторичной на 120В (те 340-350), вторичка две 6,3 последовательно. Выходное сопротивление источника 250 Ом, нагрузки - 300 Ом. Малосигнальная полоса 5Гц-90кГц, по максимальной индукции 20Гц. Так что даже ТН, ТПП или ТАН с СРПП драйвером на 6С45,6ж11 и тп вполне потянет. А кадровый транс от лампового телика вообще будет хиендом. Думай!
Полосу трансформаторы серии габарит потянут, а вот звучать наврятли будут . А вообще , для скептиков МКТ, посмотрите на схему Васянина и Вы не найдёте ни одного конденсатора ( кроме выходного перед громкоговорителем, но это по необходимости ) в цепи сигнала, только в питании высшего качества, конденсатор это токовый элемент. Сам в своё время прошёл через это, то же применил литиевые батарейки в смещении, для передачи естественный тембров скрипичных, духовых , клавишных музыкальных инструментов конденсатор между каскадами это зло , для без осников . Даже шунтирующие катодные, сеточные и земляные шунтирующие у МКТ вносят приличную отсебятину.
Но если вы любитель электронной музыки, рока, рэпа и т.д. , то можно сильно не заморачиваться, спаяйте приличный транзисторный усилитель с ООС и будет всё нормально для этих жанров.
Да , забыл сказать, всё выше сказанное возможно при наличии соответствующего по качеству источника музыкальных композиций и акустики подходящей для ваших музыкальных предпочтений ( жанров ), про помещение вообще молчу, у самого с этим проблемы.
Это моё личное мнение , никому не навязываю , обсуждать и спорить не хочу, не интересно.
 
Полосу трансформаторы серии габарит потянут, а вот звучать наврятли будут . А вообще , для скептиков МКТ, посмотрите на схему Васянина и Вы не найдёте ни одного конденсатора ( кроме выходного перед громкоговорителем, но это по необходимости ) в цепи сигнала, только в питании высшего качества, конденсатор это токовый элемент. Сам в своё время прошёл через это, то же применил литиевые батарейки в смещении, для передачи естественный тембров скрипичных, духовых , клавишных музыкальных инструментов конденсатор между каскадами это зло , для без осников . Даже шунтирующие катодные, сеточные и земляные шунтирующие у МКТ вносят приличную отсебятину.
Но если вы любитель электронной музыки, рока, рэпа и т.д. , то можно сильно не заморачиваться, спаяйте приличный транзисторный усилитель с ООС и будет всё нормально для этих жанров.
Да , забыл сказать, всё выше сказанное возможно при наличии соответствующего по качеству источника музыкальных композиций и акустики подходящей для ваших музыкальных предпочтений ( жанров ), про помещение вообще молчу, у самого с этим проблемы.
Это моё личное мнение , никому не навязываю , обсуждать и спорить не хочу, не интересно.
В страдания по " не тому конденсатору" в земляном конце МКТ не поверю, этих легенд наелся до синевы от разных мозгокрутов, причем ни один ни разу не угадал звука своих же распальцованных кондеров .
Всякие опыты по шунтированию Блэк Гейтов и замене серебряных Йенсенов на медные не дали ровным счетом ничего. Номинал конденсатора и правильная настройка фильтра на порядок сильнее влияют на звучание колонки. нежели " атслушивание " волшебной фирмы. Звук задают лампа и транс, остальное шелуха.
Как пример- звучание однотакта работы Владимира Саныча Стародубцева, светлая память Мастеру. 6С4С качается от 6С45П через межкаскадник, питание на советских электролитах, исключительно. А звук -не оторваться, сказочный.И параметры суперские.
 
Я сейчас решил пред-драйвер доукомплектовать. Искал подстроечники смещение регулировать. Попались СП5-35Б. Как они по надежности? Удивляет наличие трёх подвижных контактов. Интересная штуковина.
IMG_20240517_233716.jpg

Стоит ли применять?
Любымых СП4-1 нужного номинала нет.

...
Сам в своё время прошёл через это, то же применил литиевые батарейки в смещении, для передачи естественный тембров скрипичных, духовых , клавишных музыкальных инструментов конденсатор между каскадами это зло , для без осников .
О батарейках в смещении.
В гибриднике Сергея Васянина, точнее в каскоде, уже нет стопки литиевых батареек в сетке верхней лампы. Это одна из доработок гибридника.
 
Я сейчас решил пред-драйвер доукомплектовать. Искал подстроечники смещение регулировать. Попались СП5-35Б. Как они по надежности? Удивляет наличие трёх подвижных контактов. Интересная штуковина.
Посмотреть вложение 97964
Стоит ли применять?
Любымых СП4-1 нужного номинала нет.
Нормальные надёжные потенциометры. Регулировка несколько непривычная. Ставлю в смещение лет двадцать пять.
 

Статистика форума

Темы
3,196
Сообщения
248,065
Пользователи
2,455
Новый пользователь
Станислав В..
Назад
Сверху Снизу