Аудиофильские Мифы Об Усилителе С Отрицательной Обратной Связью Развенчаны
Автор: Бруно Путцейс - 18 июля 2020 года
Обратная связь - это вездесущая и неизбежная базовая техника, которая поддерживает мир в рабочем состоянии. Это спорно только в аудио, и то, только конкретно в усилителях мощности. По мере того, как всё больше уважаемых производителей рассказывают о трудностях и преимуществах использования обратной связи, миф все больше отступает на задний план.
Здесь мы представляем псевдо-интервью, чтобы помочь ответить на вопросы о обратной связи, увлекательной и сложной теме, лежащей в основе успешного дизайна усилителй мощности.
Вопрос: Что такое отрицательная обратная связь и для чего она хороша?
А: когда вы стоите и не падает, работает ваша обратная связь по положению в пространстве. Ваше внутреннее ухо имеет своего рода гироскоп, который говорит вам, где низ, где верх, и командует вашими ногами, чтобы переместить ваш центр тяжести, когда ваше положение меняется. Это сочетается с визуальным вводом ООС от ваших глаз, так что люди, чье внутреннее ухо не работает, все еще могут стоять. То есть до тех пор, пока они не закроют глаза и их обратная связь не отключится.
Люди постоянно используют обратную связь, когда они водят велосипед или машину. Вы остаетесь на своей полосе, глядя на линии и направляя машину между ними. Ни один здравомыслящий человек не предложил бы вам отключить ООС и ехать с закрытыми глазами, информация которых помогает вам лучше водить.
Обратная связь - это часть физики жизни. Бумажные самолеты летают прямо только потому, что малейший поворот приводит к противоположному усилию от струи набегающего воздуха. Обратная связь просто означает то, что происходящее сейчас в некотором роде зависит от того, что произошло раньше.
Обратная связь есть везде. Всё, что мы делаем, как инженеры - используем это совершенно естественное явление, чтобы справиться с трудностями...
В.: ...как усилители.
А: Верно. Позвольте мне мягко ввести вас в курс дела. Вот каскад усиления операционного усилителя, включенный как неинвертирующий усилитель.
Ты помнишь это со школьной скамьи?
Давайте немного распакуем эту схему. То знаки плюс и минус на символе операционного усилителя являются стенографией, чтобы сказать, что напряжение на минусовом входе вычитается из напряжение на плюсовом входе, а полученный разностный сигнал затем усиливается:
Круг с плюсом в нём называется суммирующим узлом. Когда происходят вычитания сигналов, мы будем рисовать плюсы и минусы рядом с входами, чтобы это было ясно.
Два резистора образуют аттенюатор. Если два резистора имеют одинаковое значение, усилитель умножает сигнал вдвое. Запомним это.
А - коэффициент усиления усилителя, В - коэффициент усиления усилителя, заданный аттенюатором ООС.
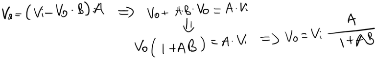
Серая формула говорит, что выход суммирующего узла (приложенное меж входами ОУ разностное напряжение) - это входное напряжение минус ослабленное выходное напряжение.
Красная формула говорит, что выходное напряжение - это разностное напряжение, умноженное на коэффициент усиления усилителя. Число А - это "коэффициент усиления разомкнутого контура" или "коэффициент усиления холостого хода" на жаргоне теории управления - то, что приводят и рисуют в даташитах на ОУ.
В.: Позвольте мне остановить вас прямо здесь, я уже слышал кое-что из этого раньше, и именно здесь инженеры начинают говорить об
усилении холостого хода,
петлевом усилении,
и просто усилении в петле
и, надеюсь, мы не перепутаем три этих понятия.
А: Справедливое замечание. Мы можем назвать А усилением до введения ООС.
Теперь у нас есть формула для выходного напряжение Vo, но само выражение содержит Vo. Это уравнение, и если мы если вы хотите знать, что такое Vo, нам придется решить эту проблему.
В школе мы все изучали операционный усилитель, предположим, что его усиление А бесконечно. С почти бесконечным А выходное напряжение суммирующего узла (разностное напряжение) должно быть 0.
Таким образом, задача усилителя а состоит
в том, чтобы управлять выходным напряжением так, чтобы разность напряжений между двумя входами оставалась на нуле .
Как и задача водителя состоит в том, чтобы управлять автомобилем так, чтобы разница между его положением и серединой полосы была равна нулю.
Когда вы примете усиление А за бесконечность, выходное напряжение просто становится равным входному, умноженному на 1 / B. Это число, 1/B, является коэффициентом
усиления после обратной связи (официальный термин "коэффициент усиления замкнутого контура” или КуООС).
Это первый ответ на ваш вопрос: для чего нужна обратная связь?
Она позволяет нам построить схему, которая делает полностью
противоположное параметрам того, что вы помещаете в цепь обратной связи. Это полезно, потому что с пассивными частями вы можете сделать точный аттенюатор, но вы не можете получить усиление. Только с транзисторами, без резисторов ООС, вы не можете получить точную величину усиления. Поместите эти два типа элементов - активные и пассивные - в контур обратной связи, и вы получите усилитель с очень точно определенным коэффициентом усиления.
То же самое и с фильтрами. С резисторами и конденсаторы вы можете построить только половину всех возможных типов фильтров. Путем добавления ОУ теперь вы можете сделать и другую половину - активные фильтры.
В.: Мне это не кажется слишком злым, и Я не думаю, что многие аудиофилы возражают против использования обратной связи таким образом. Записи изготавливаются с микрофонными предусилителями, микшерными столами и преобразователями, которые набиты ОУ. Также ОУ используют лучшие ЦАПы и фоно-каскады.
А: Заметьте, “операционный усилитель” не обязательно “чип”. Некоторые из лучших операционных усилителей все еще сделаны из дискретных деталей. Не важно, сделаны ли они на дискретных транзисторах или на кремниевом чипе, операционный усилитель - фундаментальный строительный блок всех высокопроизводительных аудиосхем.
Но ты же ... да, большинство людей довольны этим, когда дело доходит до их источника сигнала. Только когда мы говорим об усилителях мощности, внезапно возникает религиозная война.
В.: Я думаю, что они сказали бы это, используя обратная связь для управления коэффициентом усиления - одно, а использование ее для уменьшения искажений-это другое. другой.
Ответ: Обратная связь всегда делает и то, и другое. Когда ты создаёшь фильтр, ты хочешь, чтобы он был независим от параметров твоего ОУ. Это работает только потому, что обратная связь выводит ошибки операционного усилителя из уравнения (усиления).
Всё, что вам нужно от усилителя мощности, - это усилить входной сигнал как можно точнее и ничего больше. Линейная мощность усилителя (любого класса: А, АБ или В) - это просто дискретный операционный усилитель с большей мощностью ВК, чем у обычного ОУ.
Вопрос: Можете ли вы поместить искажение в фотография?
А: Да. Давайте нарисуем ВК явным, а также добавим искажения, создаваемые ВК.
Нормально говоря, ВК - вид повторителя, коэффициент усиления C которой составляет около 1. Мы рассматриваем искажение как отдельный вход. Это упрощение, которое позволяет намного легче понять что происходит.
Работая в обратном направлении, от выхода, мы можем написать: выходное напряжение Vo, сначала добавив напряжение искажений Ve, а затем продолжая через усилитель, входной сигнал и затем снова к Vo через аттенюатор ООС:
Переместите выходное напряжение Vo влево:
Разделите обе стороны на 1 + ABC и переставьте:
Результат - это то, что у нас было раньше, за исключением того, что мы теперь также есть отдельное определение напряжения ошибки. Выходное напряжение - это входное напряжение, умноженное на что-то плюс напряжение ошибки, умноженное на что-то
еще.
Это прекрасно, потому что это означает, что это схема трактует входной сигнал и искажение
по-разному:
входной сигнал Vi
умножается на что-то, что становится все ближе к единице над B.
Между тем, Ve
уменьшается примерно в 1 плюс ABC. Это число ("петлевое усиление") - это
количество обратной связи.
В.: Так где же плохие новости?
А: Плохая новость заключается в том, что набор большого усиления - вопрос не тривиальный. На самом деле это чертовски трудная проблема. Этот анализ показывает только то, что как прекрасна была бы жизнь, если бы А
был большим. Но как он стал большим - не сказано.
Вот где рецензенты и кабинетные эксперты срываются. Они думают, что обратная связь - это легкое исправление, почти обман. Все, что вам нужно делать, чтобы выиграть? Конечно, все, что вам нужно сделать, чтобы выиграть Лондон Марафон - это бегать очень быстро и не останавливаться. Пойди и скажи это сэру Мо Фараху.
В.: Извините - просто объясните, что такого сложного о добавлении усиления? Если вы не можете сделать усилитель с достаточным усилением, не можете ли вы просто добавить еще один?
А: Вы пробовали это сделать?
В.: Да
.
А: Это сработало?
В.: Нет, он стал нестабильным.
А: Бинго.
Обратная связь реагирует сейчас на то, что произошло прежде.
О времени.
Выходной каскад не бесконечно быстр. Если вы не хотите, чтобы контур обратной связи слишком остро реагировал, сделайте, чтобы каскады усиления сначала реагировали мягко и добавляйте дальнейшие поправки курса только тогда, когда он увидит отклик ВК.
(Что в переводе означает: хрен вы сделаете усь широкополоснее, чем ВК)
Инженеры систем управления любят использовать простые сигналы для проверки устойчивости контура обратной связи. Скажем, меандр. Мы возмущаем систему сигналом, который скачет от нуля до единицы, а затем - в отрицательные значения. Затем мы наблюдаем, как система отрабатывает выход обратно к нулю.
Оценка устойчивости усилителя по виду ПХ.
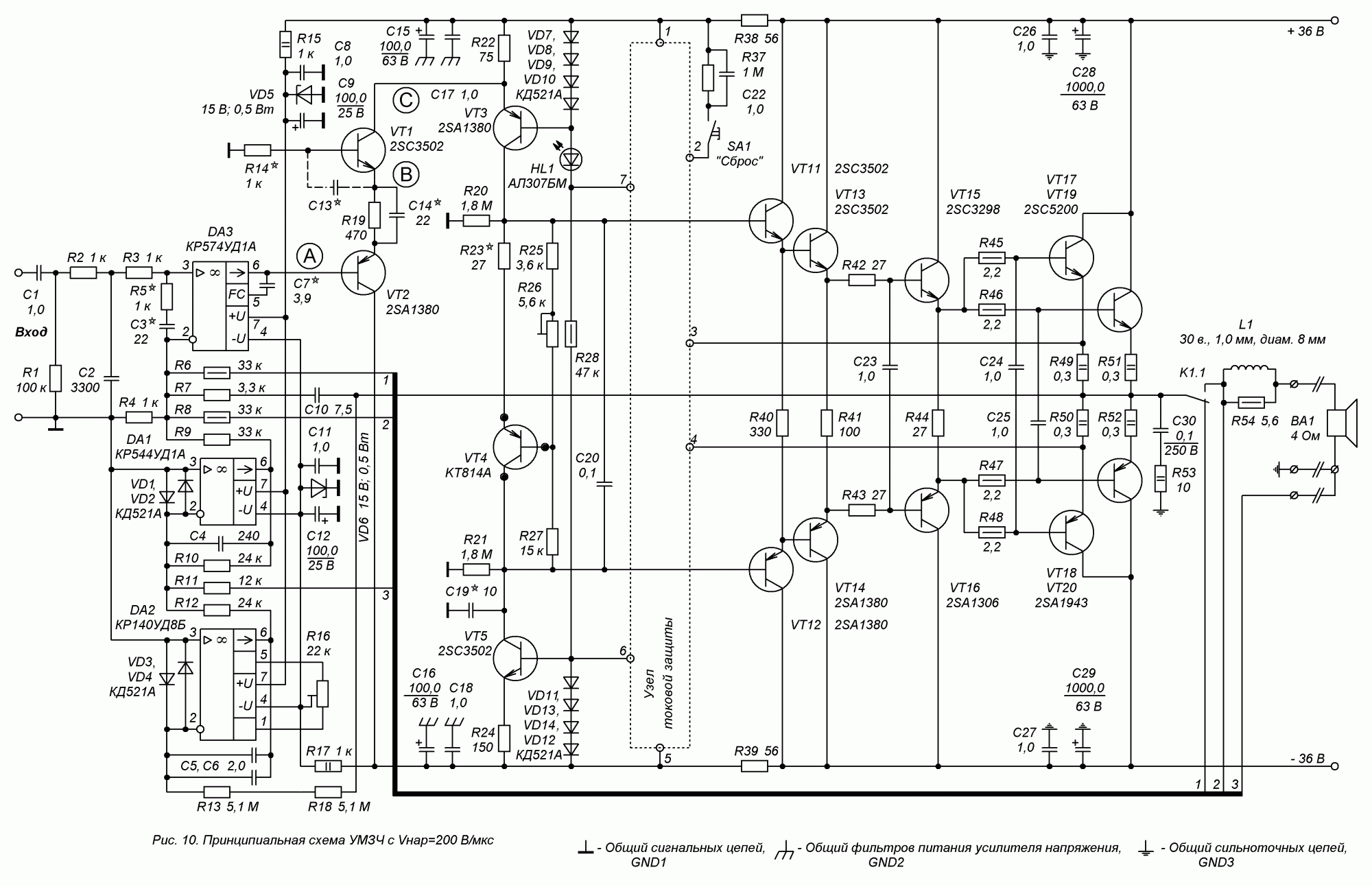
Дмитриев Н., Феофилактов Н. - Схемотехника усилителей мощности ЗЧ. Журнал Радио
www.radioway.ru
В.: Это звучит разумно. В конце концов, искажение должно произойти прежде, чем контур обратной связи сможет что-то скорректировать.
А: И, в конечном итоге, он не может ответить быстрее, чем он может управлять выходным каскадом.
(Поправка. Скорость обычно задана в выходном каскаде УН. Иногда - зарядкой миллеровского конденсатора, но это в очень плохих усилителях.)
Я немного сократил схему. Я убрал входной сигнал и суммирующий узел вместе с ним. Затем я объединил эти коэффициент усиления аттенюатора в треугольнике усилителя рядом со знаком минус из узла суммирования. Это называется
отрицательной обратной связью не просто так.
Это не потрясающий рисунок, но я пытался показать, что есть задержка между входом и выходом ВК [Поправка: задержка - термин режима большого сигнала, когда речи о качестве уже не идёт. В режиме малого сигнала важен фазовый сдвиг меж входным и выходным сигналом неохваченного ООС усилителя. Кроме того, в задержке или сдвиге фаз ВК играет далеко не первую скрипку]. Потому что одна только эта задержка, каскады усилителя напряжения должны реагировать мягко.
Что это за схема такая? Давайте удалим все следы, которые непосредственно не связаны со усилителем напряжения:
В коротком временном масштабе большой входной сигнал только производит умеренный выход. В краткосрочной перспективе после подачи входной ступеньки усиление А невелико (что обусловлено падением Ку с частотой, а фронт меандра всегда сформирован самыми высокими частотами сигнала). Но через некоторое время почти нулевой входной сигнал дает значительный выходной сигнал. Так что в долгосрочной перспективе А должен получить довольно крупный.
Короче говоря, высокочастотные колебания усиливаются гораздо меньше, чем медленные, низкочастотные колебания.
Такую схему мы называем
интегратором, символизируемый этой странно вытянутой буквой S:
Частотная характеристика интегратора падает в 10 раз каждый раз, когда частота увеличивается в 10 раз. При логарифмическом отображении шкалы усиления и частоты мы получаем прямую линию, которая падает на 20 дБ за декаду частоты, или 6 дБ на октаву. Это говорит само за себя: всякий раз, когда вы перемножаете частоту с коэффициентом усиления на этой частоте, вы всегда получаете одно и то же число (площадь усиления). Это включает в себя частоту, где коэффициент усиления равен 1. Это частота единичного усиления.
Вопрос: Это число покажет нам, как быстро искажение компенсируется, я полагаю. Но это не отменяет факта что при t=0 искажение полностью исчезло.
А: Что бы ни случилось, это случилось. Очень быстрые или высокочастотные ошибки не исправляются (точнее, исправляются в соответствии с петлевым усилением на частоте спектральной составляющей искажения).
Вот что петля делает с искажением:
Чорным: падение петлевого с повышением частоты.
Красным: увеличение искажений с падением петлевого.
Мы все еще можем использовать наши старые уравнения, так долго как мы помним, числа А и С (а в некоторых случаях и В) являются частотно-зависимыми, поэтому нужно рассчитать их для каждой частоты и составить график. Затем вы обнаружите, что исправление искажений заканчивается на частоте единичного усиления.
Петлевое усиление падает с частотой. Это важно понимать, когда пытаешься связать глубину ООС усилителя с его звучанием.
В.: Ну, я заметил, что много усилителей показывают рост искажений по мере увеличения частоты.
А: На самом деле, все они так и делают. Смысл игры заключается в том, чтобы искажения в звуковом диапазоне были как можно ниже. Реальное искажение - не супербыстрое, как Майти Маус, так что у петли есть некоторое время, чтобы догнать его, пока оно происходит. Но основным фактом остается то, что Кухх А имеет естественную тенденцию снижаться с частотой, и у меня, например, есть естественное желание сделать его как можно большим в более широкой полосе для возможно лучшей компенсации искажений.
Проблема в том, что мы не можем просто растянуть ширину полосы пропускания GBW. GBW должна оставаться уже полосы пропускания ВК, иначе мы рискуем получить выброс перерегулирования (иголку выброса на фронте ПХ), или, что еще хуже, возбуд. До сих пор я относился к C (Ку ВК) так, как будто это был 1. Для простоты я все еще упрощаю, но давайте предположим, что ВК - это фильтр нижних частот первого порядка:
Точка, в которой происходит комбинированное усиление ABC от наклона первого порядка до наклона второго порядка, должна быть ниже частоты единичного усиления, в противном случае фазовый сдвиг приведет усилитель к колебаниям.
В.: Вот чего я не понимаю. Мощные транзисторы в 70-х годах были медленными. И вы, в основном, говорите, что если ВК не быстрый, вы не можете получить глубокой обратной связи. Но это было именно так в 70-е годы, когда вы видели эти усилители с смехотворно большим количеством обратной связи.
А: Путаница была действительно простой. Вот типичный пример АЧХ в то время:
Люди будут смотреть на число слева графика и сказать: "Вау, 80дБ - это очень много!11".
Но подождите, вы едва получаете 20 дБ в конце звуковой полосы. Это совсем немного!
(Презумция фуфля именно в этом и заключается.
Нет старых усилителей с большим усилением на 20к.
Нет никаких глубокоООСников в прошлом.
Следствие: когда златоухи клянутся, что глубокая ООСь искажает звук,
люто брешут, ибо древних глубокоООСников никто из них не слышал и слышать не мог).
Отчеты об усилителях с большим количеством обратной связи в 70-х годах были как случаи наблюдения снежного человека:
“Я видел усилитель с тонной обратной связи и у меня есть нечеткая фотография, чтобы доказать это".
Люди верили, что это так. Прослушав усилитель с "глубокой" обратной связью в 20 дБ/20к,
они были разочарованы и заключили: обратная связь - это плохо.
Так родился миф. К началу 80-х годов это было общепризнанное Евангелие.
В.: Хм.
А: 80дБ на 20Гц-это тривиально.
80 дБ при 20 кГц, теперь это было бы достижением.
Это также соответствовало бы произведению усиления на полосу в 200 МГц.
Q: Усилитель с 200 MГц - возможно ли это сегодня?
Ответ: Горстка усилителей для наушников подходит близко к этому значению, но для серьезного усилителя мощности его нет на картах.
(СЛ, ВВС-2011 и далее везде имеют глубину ООС на 20к свыше 80...90 дБ. Собственно, худшими усилителями мы даже не занимаемся - за исключением безООСников, где коммерция доминирует над здравым разумом в пользу кошельку).
Вопрос: Возможно ли вообще слишком много обратной связи?
А: Да, но только ускорение ВК (расширение полосы ВК) поможет тебе зайти так далеко. Нам нужно выбраться из смирительной рубашки ГВБ полностью.
(Хе. Мы таки выбрались)
Мы сказали, что обратная связь - ФВЧ искажений (см. АЧХ искажений, красным, ниже). Но обязательно ли он должен иметь первый порядок? Неужели мы не можем на секунду повысить порядок фильтра?
Ну, если смотреть с этого ракурса, то ответить на этот вопрос нетрудно. Просто возьми формулу 1/(1+ABC) и примени её к фильтру второго порядка. Решите для АБ , (усиления первого и второго каскада УН) и посмотрите, получится ли у вас что-то, что вы можете построить.
Концептуально мы начинаем с
того, что воображаем, что у нас есть решение проблемы,
что у нас есть усилитель, который фильтрует искажения судя по красной кривой. Остается только разобраться, что там внутри.
Как много обратной связи нужно, чтобы вызвать такое поведение?
Ответ - синяя кривая. Она имеет наклон второго порядка, что неудивительно. Но пред тем, как она достигает единичного усиления, она замедляется до наклона первого порядка. Мне не было нужды придумать это. Это просто математика говорит, что ты должен сделать. Теперь постройте его и Боб - твой дядя.
(ХЗ, кто такой Боб. По смыслу - Видлар, как гений схемотехники, но это неточно

).