Источник звука на жёстком диске

Последний год слушаю через ЦАП по оптике и юсб. Такой: https://aliexpress.ru/item/33046269...202.101576667.1621541014-165376138.1614889235
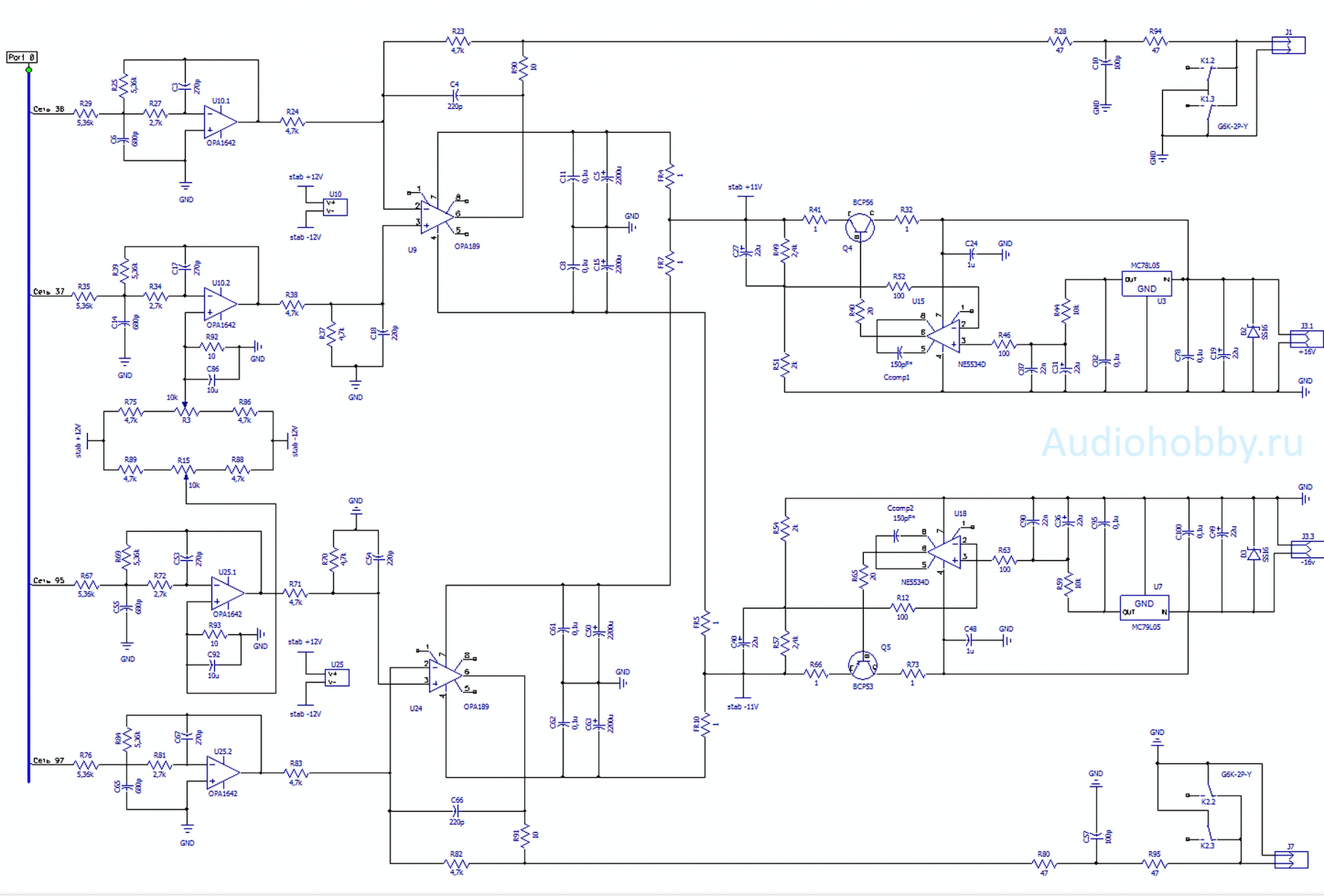
Выхлоп сразу же вывел отдельной платкой. Много вариантов перепробовал и остановился на такой схемке, немного переделанной: Посмотреть вложение 15874
Ну и в питании самого ЦАПа немного пошаманил. Так что сейчас у меня - хошь пирожанава, хошь морожанава :)
Похоже интересный ЦАП.
Надо будет подумать о приобретении.
 
Похоже интересный ЦАП.
Надо будет подумать о приобретении.
Там что-то в Японии в прошлом году большой пожар был на производстве и АК пропали, а остатки подорожали. Сейчас вроде появляются. В стоке звучали чуть похуже М-Аудио. Перетык ОУ в выхлопе (китайским не доверяю) - звучание сравнивало. БП нормальный надо + замена смд конденсаторов + напайка сверху Силмиков 470*6.3, 1000*6.3 в питании ЦАПа, еще добавили качества. (вместо 0.1 ставил 0.033 np0)
4493data.png
А отдельный выхлоп - еще лучше.
Сначала был у меня такой: https://aliexpress.ru/item/40010093...906.101576667.1621541014-165376138.1614889235
После переделки играл супер, но товарищ случайно сказал, что собирается на Али заказывать. Продал ему по себистоимости в рассрочку. Выхлоп там был тот, что по схеме выше приводил. Заказал себе на двух АК. Аманерку (для ЮСБ) заказывал отдельно. В выхлоп уже добавил доп. каскад - выходов уже не 4, а 8. Сравнивали и у него, и у меня - разницы не услышали.
Выхлопы пробовал собирать несколько вариантов, но последний показался лучше. Взял отсюда: http://audiohobby.ru/articles/vysokokachestvennyi-cap-ah-d6-versija-2-h.html
 
Ну всё. Очередной этап как-бы проделан.
Нашёл понравившийся звук. Старенький нетбук + внешняя звуковая карточка. Источник на жёстком диске. Расположил всё это на полочке под усилителем. Компактно. Музыки много внутри. Ещё и радио через интернет по Wi-Fi запускается. Удобно. Посмотрим - насколько этот вариант работоспособен и удобен в течение времени.
1.jpg
 
Там что-то в Японии в прошлом году большой пожар был на производстве и АК пропали, а остатки подорожали. Сейчас вроде появляются. В стоке звучали чуть похуже М-Аудио. Перетык ОУ в выхлопе (китайским не доверяю) - звучание сравнивало. БП нормальный надо + замена смд конденсаторов + напайка сверху Силмиков 470*6.3, 1000*6.3 в питании ЦАПа, еще добавили качества. (вместо 0.1 ставил 0.033 np0) Посмотреть вложение 15896 А отдельный выхлоп - еще лучше.
Сначала был у меня такой: https://aliexpress.ru/item/40010093...906.101576667.1621541014-165376138.1614889235
После переделки играл супер, но товарищ случайно сказал, что собирается на Али заказывать. Продал ему по себистоимости в рассрочку. Выхлоп там был тот, что по схеме выше приводил. Заказал себе на двух АК. Аманерку (для ЮСБ) заказывал отдельно. В выхлоп уже добавил доп. каскад - выходов уже не 4, а 8. Сравнивали и у него, и у меня - разницы не услышали.
Выхлопы пробовал собирать несколько вариантов, но последний показался лучше. Взял отсюда: http://audiohobby.ru/articles/vysokokachestvennyi-cap-ah-d6-versija-2-h.html
Хотелось бы пообщаться с Вами на ЦАПовые темы через некоторое время.
Сейчас надо начатое завершить.

Ну всё. Очередной этап как-бы проделан.
Нашёл понравившийся звук. Старенький нетбук + внешняя звуковая карточка. Источник на жёстком диске. Расположил всё это на полочке под усилителем. Компактно. Музыки много внутри. Ещё и радио через интернет по Wi-Fi запускается. Удобно. Посмотрим - насколько этот вариант работоспособен и удобен в течение времени.
Молодец, Пётр!
Добился желаемого результата. И довольно быстро. Здорово!
 
Молодец, Пётр!
Добился желаемого результата. И довольно быстро. Здорово!
Ой, не быстро. Эту ветку как раз Петр создал. Испробовал немало всего, поэтому меня лично особо радует, что результат его устроил и что к этому результату немножко и я причастен
 
Я с год перебирал разные варианты и остановился на безвинтиляторном компе с ssd дисками.
Ведь кроме вентиляторов и Жесткие диски шумят.
шума вообще никакого. Нечему шуметь. :)
Вин 10, проигрыватель Jriver, выход ASIO, внешняя звуковая карта 192 кгц (можно и больше, но боюсь не услышу :))
Линукс , виндоус- тут уж кто к чему привык, я разницу не услышал.
Но с виндой привычнее и больше выбора проигрывателей.
Что-то я повторяюсь :) Пардон!
 
Я с год перебирал разные варианты и остановился на безвинтиляторном компе с ssd дисками.
Ведь кроме вентиляторов и Жесткие диски шумят.
шума вообще никакого. Нечему шуметь. :)
Вин 10, проигрыватель Jriver, выход ASIO, внешняя звуковая карта 192 кгц (можно и больше, но боюсь не услышу :))
Линукс , виндоус- тут уж кто к чему привык, я разницу не услышал.
Но с виндой привычнее и больше выбора проигрывателей.
Что-то я повторяюсь :) Пардон!
Меня сподвигла к комповому звуку эта тема.
Полудохлый нетбук был. Докуплена только звуковая карта. Кстати, сегодня проверил её на ноуте с яблоком на крышке. Заработала сразу, даже без установки драйвера.
Теперь дождусь пока сын снесет Линукс, установит Виндоус ХР, потом добавит снова Линукс с Хромом для него. И пока всё. Надо будет научиться находить нужную музыку в интернете, хранить её и пользоваться программами Линукс для всего.
Потом куплю на Али Цап, подобный описанному выше.
Надеюсь, этого будет достаточно.
 
Потом куплю на Али Цап, подобный описанному выше.
Надеюсь, этого будет достаточно.
Сейчас эту плату/модель на Sabre собирают. Если нужно именно на АК, обязательно уточняйте у продавца перед заказом и просите фото.
 
вот адрес рутрекера https://rutracker.org/forum/index.php
Есть несколько вариантов обхода блокировок.
Удобнее Опера с VPN.
Там Вы найдете много.
Качать с помощью программы торрент. Есть несколько разновидностей.
 
Сейчас эту плату/модель на Sabre собирают. Если нужно именно на АК, обязательно уточняйте у продавца перед заказом и просите фото.
Сам не слушал, но знатоки говорят, что у АК звук лучше, типа "шелковый". Sabre вроде как серии Pro хвалят, но цена дороговата https://aliexpress.ru/item/40005700...165376138.1614889235&sku_id=10000003071399294
и некоторые считают, что при равных условиях АК все же приятней звучит.
 
вот адрес рутрекера https://rutracker.org/forum/index.php
Есть несколько вариантов обхода блокировок.
Удобнее Опера с VPN.
Там Вы найдете много.
Качать с помощью программы торрент. Есть несколько разновидностей.
В предложенной мной системе сразу из коробки установлен клиент Transmission, ничем не хуже и не лучше Виндовых uTorrent, BitTorrent, разве что отсутствует реклама
 
Сам не слушал, но знатоки говорят, что у АК звук лучше, типа "шелковый". Sabre вроде как серии Pro хвалят, но цена дороговата https://aliexpress.ru/item/40005700...165376138.1614889235&sku_id=10000003071399294
и некоторые считают, что при равных условиях АК все же приятней звучит.

В предложенной мной системе сразу из коробки установлен клиент Transmission, ничем не хуже и не лучше Виндовых uTorrent, BitTorrent, разве что отсутствует реклама
Спасибо за информацию.
Полезно.

вот адрес рутрекера https://rutracker.org/forum/index.php
Есть несколько вариантов обхода блокировок.
Удобнее Опера с VPN.
Там Вы найдете много.
Качать с помощью программы торрент. Есть несколько разновидностей.
И за это спасибо.
Впервые взявшись за новое дело, понимаешь как много нового надо узнать.
 
Навеяло про жесткие диски. Историю рассказал знакомый. Его приятель, капитан дальнего плавания, собрал богатую коллекцию винила, огромное количество дисков, джазовых, да и техника была по тем временам отменная , импортная. Писал на пленку с новых дисков. И ходили к нему слушать редкие записи. А в очередной раз пришли, звонят- открывают незнакомые люди. Родственники, оказывается, живут. Хозяин помер. Когда рассказали, что , мол, пластинки были, плёнки, те махнули рукой, -А! Выкинули весь его хлам вместе со шкафом , барахло ненужное.
Вот вам и жесткие диски.
Если подумать, - любую коллекцию могут выкинуть вслед за вами , а огромная фонотека на жестком диске- может так же точно ёкнуться в один миг, оставив без музыки у разбитого корыта.
Есть интернет-радио, но там по все не по желанию, а жричодали. Блюдо такое грузинское.
 
Последнее редактирование:
ты у нас оптимист, природный, вот и создавай здоровый баланс)))
Да, я свою коллекцию завещаю по форуму развеять.
Пусть люди радуются.
да был вчера проездом один знакомый из Краснодара, послушал мою домашку, впечатлен звуком.
Повторил несколько схем, все работает, звук нравится. Строит УНЧ на 2А3 , такой же, трансы от Дим Димыча на 5 ком.
Это понятно. Есть чем впечатлиться.
И радует, что люди такие усилители собирают. Будет больше хорошего звука. Здорово!
 
... а огромная фонотека на жестком диске- может так же точно ёкнуться в один миг, оставив без музыки у разбитого корыта.
Святая правда. Может. А чтоб не в один миг, покупаем 2 HDD, один в комп, другой на полку.
Раз в пару недель синхронизируем содержимое и смотрим SMART у обоих. Появились первые бэд-блоки - ищем неспешно замену.
 
Святая правда. Может. А чтоб не в один миг, покупаем 2 HDD, один в комп, другой на полку.
Раз в пару недель синхронизируем содержимое и смотрим SMART у обоих. Появились первые бэд-блоки - ищем неспешно замену.
так и делаю
 
Вижу наклейку на запаске :РЖД. Резервный Жесткий Диск.
У меня собралось несколько ЖД.- 2 с идентичной муз. Коллекцией, оба в работе - один в рабочем ноуте, второй на нетбуке с которого слушаю. Есть еще и РЖД в шкапчике :) (кстати нужно бы его коллекцию обновить из рабочих). И еще пара-тройка пустых.
 
У меня собралось несколько ЖД.- 2 с идентичной муз. Коллекцией, оба в работе - один в рабочем ноуте, второй на нетбуке с которого слушаю. Есть еще и РЖД в шкапчике :) (кстати нужно бы его коллекцию обновить из рабочих). И еще пара-тройка пустых.
Однозначно, пример для подражания! +like
 
Я забрал от сына нетбук.
У него включал - всё работало нормально. Работало по вай-фай и в винде, и в линуксе.
Приношу домой, подключаю в ЮСБ гнезда беспроводную мышь и звуковую карту.
Пытаюсь послушать музыку, звук на встроенную карту нормальный, на внешнюю хрипит. Такая хрень и в винде, и в линуксе.
При работе в винде, пытался вытащить из ЮСБ гнезда приемопередающую хреновину беспроводной мыши. Звук продолжил хрепеть.
Перехожу в линукс, слышу хрип в наушниках, снова отключаю беспроводную мышь - звук становится чистым и красивым.
Снова возвращаюсь в виндоус с отключенной мышью - звук хороший, чистый, всё прекрасно.
Вопрос к знатокам.
Что за хрень происходит с моим нетбуком?!!
 
Последнее редактирование:
Вопрос номер два.
В виндоус ХР подключил вай-фай дома без проблем. В линуксе Вай-фай не работает. Комп видит домашнюю сеть вай-фай, но после введения пароля думает и пишет, что интернет недоступен. После пятой попытки снова перешёл в винду. Здесь всё прекрасно. Интернет по вай-фай есть.
Как заставить работать вай-фай от Дом.ру в линуксе?
 
Вопрос номер два.
В виндоус ХР подключил вай-фай дома без проблем. В линуксе Вай-фай не работает. Комп видит домашнюю сеть вай-фай, но после введения пароля думает и пишет, что интернет недоступен. После пятой попытки снова перешёл в винду. Здесь всё прекрасно. Интернет по вай-фай есть.
Как заставить работать вай-фай от Дом.ру в линуксе?
позовите сына. такое слышу впервые
 
... Что за хрень происходит с моим нетбуком?!!
Гадать можно долго, а решение может оказаться в самом неожиданном месте. Попробую подсказать что-нибудь.
1. Начните с настроек BIOS. Найдите там настройки USB и разрешите все типы устройств, в т.ч. и устаревшие.
2. Там же найдите настройки распределения прерываний (если они там есть). Они позволяют определить, что будет управлять прерываниями: BIOS или Plug-n-Play OS. Попробуйте оба варианта.
3. Загружайтесь в ОС когда оба устройства (мышь и зв. карта) заранее уже подключены и работают.
4. Найдите такую комбинацию включения устройств в порты, при которой "всё работает хорошо" (попробовать комбинации включения устройств в разные порты).
И ещё один интересный момент: в разных портах USB зв. карта может звучать по-разному...

Вопрос номер два.
В виндоус ХР подключил вай-фай дома без проблем. В линуксе Вай-фай не работает. Комп видит домашнюю сеть вай-фай, но после введения пароля думает и пишет, что интернет недоступен. После пятой попытки снова перешёл в винду. Здесь всё прекрасно. Интернет по вай-фай есть.
Как заставить работать вай-фай от Дом.ру в линуксе?
Wi-fi - это вообще не проблема для современных Linux'ов. Кроме случая, когда железо компьютера совсем новое (текущего года), а драйверов в ядре пока ещё нет. Надо разбираться с конкретными настройками сети.

позовите сына. такое слышу впервые
+1
В любом случае, на месте разобраться быстрее и проще.
 
В любом случае, на месте разобраться быстрее и проще.
Это один момент. Второй - с Петром мы ставили все пошагово. Долго конечно (пока он столкнулся с проблемой, пока вопрос задал, пока дождался ответа...), но зато я могу с большей достоверностью сказать что у него происходило в процессе настройки. В случае с Сергеем я не очень хорошо понимаю ( в особенности, когда он сказал, что Пульс уже стоял в системе, а я с уверенностью могу сказать что в Лубунту 14.04 из коробки его нет.) Значит проводились какие то манипуляции, о которых я не осведомлен. Я не настолько продвинутый пользователь, чтоб советовать что то в данной ситуации
 
Мне эта ситуация с настройкой по удаленному сыну навеяла сцену из книжки. Там ситуация-
мастер и ученик. Один ум- хорошо, сказал мастер. Потом поглядел на меня и добавил. А полтора-лучше.
 
В моем случае скорее 1 + 0 = 1.

Спасибо всем, кто откликнулся на мои вопросы.
позовите сына. такое слышу впервые
Сын будет загружен на работе до середины июля.
Догружать его ещё и моими игрушками не правильно.
Гадать можно долго, а решение может оказаться в самом неожиданном месте. Попробую подсказать что-нибудь.
1. Начните с настроек BIOS. Найдите там настройки USB и разрешите все типы устройств, в т.ч. и устаревшие.
2. Там же найдите настройки распределения прерываний (если они там есть). Они позволяют определить, что будет управлять прерываниями: BIOS или Plug-n-Play OS. Попробуйте оба варианта.
3. Загружайтесь в ОС когда оба устройства (мышь и зв. карта) заранее уже подключены и работают.
4. Найдите такую комбинацию включения устройств в порты, при которой "всё работает хорошо" (попробовать комбинации включения устройств в разные порты).
И ещё один интересный момент: в разных портах USB зв. карта может звучать по-разному...
Для этого нужны хоть какие-то знания системы.
Я просто не знаю. Нужно подробное руководство.
Wi-fi - это вообще не проблема для современных Linux'ов. Кроме случая, когда железо компьютера совсем новое (текущего года), а драйверов в ядре пока ещё нет. Надо разбираться с конкретными настройками сети.


+1
В любом случае, на месте разобраться быстрее и проще.
Вай-фай работал у сына и в линуксе, и в виндоус. У меня работает только в виндоус. В линуксе работающий роутер виден, т.е. видна вай-фай сеть, но после ввода пароля, интернет остается недоступным.
Это один момент. Второй - с Петром мы ставили все пошагово. Долго конечно (пока он столкнулся с проблемой, пока вопрос задал, пока дождался ответа...), но зато я могу с большей достоверностью сказать что у него происходило в процессе настройки. В случае с Сергеем я не очень хорошо понимаю ( в особенности, когда он сказал, что Пульс уже стоял в системе, а я с уверенностью могу сказать что в Лубунту 14.04 из коробки его нет.) Значит проводились какие то манипуляции, о которых я не осведомлен. Я не настолько продвинутый пользователь, чтоб советовать что то в данной ситуации
Да, в моей Лубунту пульс уже есть. Через него я переключаю звук на внутреннюю или на внешнюю звуковую карту.

Невозможность работы нетбука одновременно с беспроводной мышью и внешней звуковой картой сын объяснил так. Он прочитал в интернете, что такая ерунда бывает именно в устройствах на базе процессора АМД. Мой нетбук на АМД. Для таких компов существуют специальные драйверы для порта ЮСБ. Но якобы они есть только для винды, а для линукса их нет.
Такая вот информация. Не знаю насколько правильная.
Но без беспроводной мыши можно жить. Без вай-фая в линуксе гораздо хуже.
Невозможность его подключения мой сын объясняет настройками роутера. Якобы там может быть включен протокол защиты не понятный для линукса, но понятный для виндоус.
Что делать непонятно.

Кстати, Виндоус ХР без антивируса на этом компике работает быстро. Такое впечатление, что быстрее линукса. Но винде антивирус нужен. В интернете всякой дряни много.
Иначе можно было бы работать с ХР.

Ещё пытался поставить на ХР приложение для музыкального сервиса spotify.
Установить почему-то не удалось.
 
Последнее редактирование:
Сегодня для друзей-слесарей приляпал к конвертеру USB-I2S PCM2706 простенький ЦАП на TDA1543 c резисторами в преобразователе I/U без фильтров ( почти). Играет, блин, совсем не плохо!
 
Это хорошо, особенно, когда система нормально работает.
 

Статистика форума

Темы
3,295
Сообщения
261,962
Пользователи
2,545
Новый пользователь
vlad'mir
Назад
Сверху Снизу