JLH на германиевых транзисторах

Мне хватает для плавного пуска
 

Вложения

  • p36-f7-1.gif
    p36-f7-1.gif
    15.4 KB · Просмотры: 150
По моему проще и разумнее динамик перемотать, чем транс ставить.
Ага. проще. Смотря какой динамик и кто вам его позволит "перемотать" .
Тогда как трансик мотается на коленке. С небольшим расчетом до этого.
 
Ага. проще. Смотря какой динамик и кто вам его позволит "перемотать" .
Тогда как трансик мотается на коленке. С небольшим расчетом до этого.
Мне Святослав обещал повторить удачный опыт с переделкой 4гд6 на кобальт и диффузор от 1гд2. Он может намотать любую катушку. А я сравню штатный 4гд6 и Святославовский. Ну или 5гд1 тоже можно перемотать. Проблемы не вижу. Сам не перематываю, для этого есть специалисты.
 
Транзистор-теплоотвод, крепление фланец с болтиками.
Чистота поверхностей как обычно не супер айс.
Мажем понятно термопасту, да и в любом случае нужна для вытеснения воздуха.
Через какое то время термопаста высыхает и получается слой сухой извёстки.
Итог понятен с примеров компьютерной техники...процессоры и т.п.
Хочу вместо термопасты нанести слой теплопроводящего клея...что то типа TR-922 и всё это дело стянуть фланцем.
Теплопроводность например для кпт-8 и tr-922 одинакова.
Всё же думаю клеевой слой долгоживущий против термопасты.
Какие будут мнения?
Извиняюсь если про это уже было...я участник новенький.
 
Последнее редактирование:
В детстве бумажку пропитывали эпоксидкой для изоляции от радиатора, не сохло. Я ещё алюминиевую пудру добавлял. Но есть и готовые термопасты не сохнущие.
 
В детстве бумажку пропитывали эпоксидкой для изоляции от радиатора, не сохло. Я ещё алюминиевую пудру добавлял. Но есть и готовые термопасты не сохнущие.
Александр, всё же термопасты сохнут все. имхо.
Маленькое уточнение: мне изолировать транзистор не нужно.
На каждый транзистор свой радиатор.
 
Как человек, лет тридцать продававший компьютеры, не соглашусь. Лет за 20 ручаюсь. Но, к сожалению, теперь ничего не могу посоветовать, не в теме.
 
Много приходилось разбирать военки...
Случалось попадалась паста в хорошем состоянии, а бывало сухота сыпалась.
Вообще то да...лет 15...20.
Были у меня и редкие мягкие прокладки свинцовые, да все растерял.
Возможно их применить был бы самый лучший вариант.
 
Последнее редактирование:
Лучший-индий, как пластилин. В циркуляторы шёл. Но всё в прошлом.
 
кпт-8 осталась, что ей сделается, и много на комп. БП, УПС, разбираю потихоньку
 
КПТ-8 высыхает, а КПТ-19 производитель утверждает что невысыхающая .
Купил тюбик КПТ-19 20г за 150р. в начале года ,на (20-100)Вт светодиодах неплохо работает.

КПТ-19.jpg


КПТ-19 невысыхающая.jpg
 
Неужто у вас китайские термопасты в дефиците? Кроме колхозной (поддельной) КПТ-8 из вазелина и оксида цинка ничего нет? Правильная КПТ-8 не особо и сохнет, не говоря уже о современных пастах. Даже в ноутах и видяхах, где поток тепла на см.кв. приличный - они не сохнут.
 
Термопаст всяких завались и стоят копейки или немного больше.
В ноутах при периодической чистке воздушной системе качественная паста не сохнет максимум 5 лет.
При несоблюдении этого 3 года.

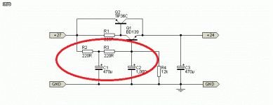
Худ широкополосный усилитель.
Насколько критична длина проводов от вых. транзисторов ?
Вот думаю...как это всё распаять: или типа какую платку между парами радиаторов..
или помудрить распайку прям на удлинённых выводах 1т806 .
Типа получится объёмный монтаж 2-х моно.
Не хочется такое колхозить, платку легче.
 
Худ широкополосный усилитель.
Насколько критична длина проводов от вых. транзисторов ?
Вот думаю...как это всё распаять: или типа какую платку между парами радиаторов..
или помудрить распайку прям на удлинённых выводах 1т806 .
Типа получится объёмный монтаж 2-х моно.
Не хочется такое колхозить, платку легче.
У меня провода к выходным транзисторам традиционной длины. 10см. Для очистки совести можно у вывода базы на лепесток припаять резючок Ома 2-3.
 
Александр...и ещё:
А если сразу поставить эти цепочки?...ну типа чтоб гарантированно от возбуда.
Только совсем непонятно сколько пикушек конденсаторы.
Ну не может же это быть 1пф..
Помню читал про них лет 15 назад (когда делал Худа на кт803)...а сейчас уже совсем забыл что и где читал.
1674824522877.png

У меня провода к выходным транзисторам традиционной длины. 10см. Для очистки совести можно у вывода базы на лепесток припаять резючок Ома 2-3.
Мне технически это не сделать, радиаторы игольчатые с 2-х сторон.
А мож просто ферр.бусины на выводы баз одеть?
 
Последнее редактирование модератором:
Мне технически это не сделать, радиаторы игольчатые с 2-х сторон.
А мож просто ферр.бусины на выводы баз одеть?
А если просто спаять по дядисашиной схеме? без украшений на елку?
Кондеры в цепи ООС успокаивали склонность к возбуду с тормозным МП10 на входе. Замена его на нормальную ВС-шку позволила выкинуть корректирующие емкости и протянуть полосу вверх в разы.
Дим Димыч, у тебя есть схема ЛХ на германии с ВС 550 на входе? Вечером скину, если нет .
 
А если просто спаять по дядисашиной схеме? без украшений на елку?
Кондеры в цепи ООС успокаивали склонность к возбуду с тормозным МП10 на входе. Замена его на нормальную ВС-шку позволила выкинуть корректирующие емкости и протянуть полосу вверх в разы.
Понял! Радостный ответ для меня.
Ничего вешать не буду.

Дим Димыч, у тебя есть схема ЛХ на германии с ВС 550 на входе? Вечером скину, если нет .
Да вроде сохранял.
Ну скинь ещё раз.
А сами BC550 оригиналы у меня есть, отпаял со старых ТВ филипс.

Неужто у вас китайские термопасты в дефиците? Кроме колхозной (поддельной) КПТ-8 из вазелина и оксида цинка ничего нет? Правильная КПТ-8 не особо и сохнет, не говоря уже о современных пастах. Даже в ноутах и видяхах, где поток тепла на см.кв. приличный - они не сохнут.
Поясню: мне хочется сделать раз и навсегда...
Если конечно сразу не сгорит, а сгорит...так фиг с ним!
Я даже вот наделал ускорителей отбора перегрева
Потому и интересуют долгоживущие термопасты или теплопроводящие клеи.
Питание будет всего 20В.
Мне мощности 2...3Вт за глаза!
Акустика 97дб.
Ламповый усилитель на UX210 всего 1,5Вт.
Азартная штука этот Линсли Худ на германии!smile_12
 

Вложения

  • P1010007 (2).JPG
    P1010007 (2).JPG
    143.8 KB · Просмотры: 189
Да конечно 1000пф.
1пф будет и без конденсатора, через воздух.
Может мне и правда на всякий случай их изначально поставить ?
Сразу вопрос: А какой с ними малый негатив? Если конечно он есть....
И второй вопрос: на выходе можно поставить цепочку RC.
А как правильно? 10 Ом + 0,1мкф или 10 Ом +0,01 мкф.
Данные по ёмкости везде разнятся.
У Васильева в книжках 0,01мкф.
А привычнее на практике 0,1 мкф.
А какой номинал в оригинальной статье?
 
Последнее редактирование:
Да конечно 1000пф.
1пф будет и без конденсатора, через воздух.
Может мне и правда на всякий случай их изначально поставить ?
Сразу вопрос: А какой с ними малый негатив? Если конечно он есть....
И второй вопрос: на выходе можно поставить цепочку RC.
А как правильно? 10 Ом + 0,1мкф или 10 Ом +0,01 мкф.
Данные по ёмкости везде разнятся.
У Васильева в книжках 0,01мкф.
А привычнее на практике 0,1 мкф.
А какой номинал в оригинальной статье?
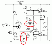
Схема от АБ отработана до мелочей не надо ни каких дополнительных ёмкостей и RC цепочек. Всё работает с пол оборота. Вы выше писали про печатную плату я развел, посмотрите в моих сообщениях если заинтересует могу поделиться.
 
"Абсолютно", без всего, с 1982 года по сейчас
 

Вложения

  • Зарубежные радиолюбительские конструкции, Васильев, 1982_015.gif
    Зарубежные радиолюбительские конструкции, Васильев, 1982_015.gif
    149.5 KB · Просмотры: 194
Схема от АБ отработана до мелочей не надо ни каких дополнительных ёмкостей и RC цепочек.
Классика жанра. Меандр на вход подать, если "зубьев" не будет, то и не надо этих емкостей.
 
Дима, и ты собираешься купить плату? Как всегда, резаком на СФ 10х10 мм, что хочу, то паяю
Юрий, а почему бы и не плату.
Резаком лень резать, да и нет у меня уже ф.текстолита.
Вообще мысль распаять на каких ламповых рейках-контактах.
Или на готовой типа монтажной плате.
Сейчас фото сделаю....красивая штука с военки.
Только диодики нужно отпаять и как подходяще разрезать.
 

Вложения

  • P1010001 (30).JPG
    P1010001 (30).JPG
    128.2 KB · Просмотры: 155
  • P1010002 (23).JPG
    P1010002 (23).JPG
    124.3 KB · Просмотры: 152
Последнее редактирование:

Статистика форума

Темы
3,302
Сообщения
262,896
Пользователи
2,544
Новый пользователь
vlad'mir
Назад
Сверху Снизу