Святослав_
1 ранг
- Регистрация
- 10 Июн 2021
- Сообщения
- 8,567
- Реакции
- 4,579
- Баллы
- 202
- Страна
- Україна
- Город
- Бердянськ
- Предупреждений
- 1
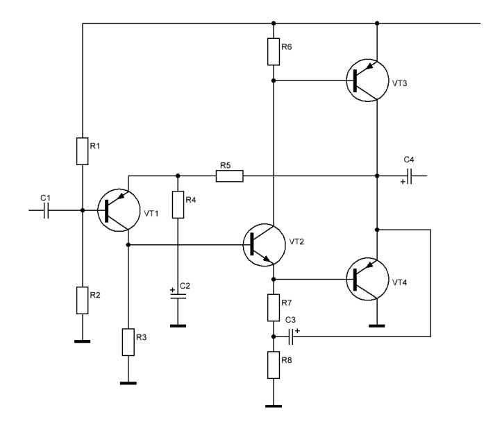
Полтора. Один кремниевый.мысль хорошая, не додумался. Спасибо!Но там падает вольт. Одного диода мало, два много.
А "половинка" - компактный токовый германиевый транзистор, в виде диода. Типа П605 без буквы, или непарные П605А, с низкой, или слишком высокой бетой, или миниатюрная "таблетка" 1Т910АД.
Такая этажерка будет мягче открываться, чем два кремниевых диода.
Токовых германиевых диодов, кроме Д303...305, массово не делали, а эти на вес золота.
Даже Д7Ж не сыскать по вменяемым ценам и в количестве, но он дохловат для Худа.
Или еще вариант. Кремниевый диод один, а резистор разделен на два, диод на стык его частей.
Последнее редактирование:
убрал эмиттерный диод из верхнего этажа, ток покоя чуток вырос, средняя точка не дрогнула. Сигнал чистый, симметричный, ограничение примерно одинаковое на верхушках. Обезопасить схему от ухода в разгон при перегреве поможет балластный резистор по питанию, он же элемент RC фильтра выпрямителя. Все предсказуемо регулируется, ток покоя стабилен. Осталось еще раз прослушать внимательно.


