JLH на германиевых транзисторах

Удалось сегодня доделать блок питания. Послушал оба канала. Хорошо поют! Надо свой CD доделывать. image.jpg
 
Удалось сегодня доделать блок питания. Послушал оба канала. Хорошо поют! Надо свой CD доделывать. Посмотреть вложение 80792
Красиво как. завидки берут! +like

Сейчас прогнал генератором вчерашний проверочный макет JLH на германии, в котором верхним этажом взят заведомо тормозной транзистор ASZ1016, нижним- более шустрый AD167. Идея работает, усилитель уверенно бежит до 40 кГц, с некоторым снижением выходной мощности до 100 кГц. На меандре 50 кГц есть слабое различие в скорости нарастании и спада фронтов, несущественное. А также сами фронты зализаны в точке перехода к полке чуток по-разному. Но к 20 килогерцам все уже идеально.
Ток покоя от частоты не зависит, пол-ампера держится.
Значит, спокойно можно стыковать разные по частотным свойствам транзисторы с приличным результатом. Это к вопросу, куда девать залежи всяких П214 . А туда, наверх. А вниз - что получше. ГТ806, ГТ906, 1т910 гт901 . Или импорт, которого обычно мало и разбавить его - святое дело.
Назавтра если успею, кину схемку, она интересная, не боится аварий, ток держится, питание простое и полезное.
 
Добавил в питание еще по паре конденсаторов. Напряжение поднялось до 14 в. на плечо. Пока все живы. Снижать или сдюжит?
 
Добавил в питание еще по паре конденсаторов. Напряжение поднялось до 14 в. на плечо. Пока все живы. Снижать или сдюжит?
28 от 24 мало отличается. ну. подрастет ток покоя на куриные 10ма...
Фишка вых каскада по Агееву- ток покоя держится на одном уровне , растет лишь с изменением питания. Остальное не влияет.
 
Последнее редактирование:
Добавил в питание еще по паре конденсаторов. Напряжение поднялось до 14 в. на плечо. Пока все живы. Снижать или сдюжит?
Ємність тих конденсаторів вибирають, виходячи з потужності трансформатору, з одного боку, і нижнього краю полоси потужності підсилювача, з іншого. Але незначні перевантаження для трансформатору небезпеки не становлять. Найбільша небезпека від збільшення ємности загрожує діодам випрямляча, бо росте амплітуда струму крізь діоди в процесі заряджання конденсаторів. При відносно великих номіналах ємности конденсаторів фільтра живлення потрібна схема софтстарту, аби з діодів чого не вийшло. Білого диму, наприклад ;)
 
Последнее редактирование:
совершенно верное замечание. Излишняя емкость конденсаторов фильтра питания увеличивает импульсный ток дозаряда конденсаторов, ток этот греет обмотки трансформатора, увеличивает бросок через диоды при включении питания вплоть до аварии в питании. Убедиться , достаточна ли мощность питания для данной схемы можно замерив напряжение вторички до подключения к схеме и после . Просадка 10 процентов терпимо .Можно глянуть осциллографом или милливольтметром величину пульсаций на выпрямителе питания. Там в норме около вольта , приблизительно , если ток не конский.
 
Свого часу, блок живлення для підсилювача і процеси в ньому докладно розібрав Аудіокілер. Можна прочитати у нього, що на що і в якій кількості впливає. І на графіки деяких залежностей подивитись. Досить наочно. Тільки не переймайтесь його висновками, вони досить специфічні.
 
Последнее редактирование:
Значит, спокойно можно стыковать разные по частотным свойствам транзисторы с приличным результатом. Это к вопросу, куда девать залежи всяких П214 . А туда, наверх. А вниз - что получше. ГТ806, ГТ906, 1т910 гт901.
Ну вот, еще одно форумное приобретение, результат свободного от шаблонов таорчества.
 
Свого часу, блок живлення для підсилювача і процеси в ньому докладно розібрав Аудіокілер. Можна прочитати у нього, що на що і в якій кількості впливає. І на графіки деяких залежностей подивитись. Досить наочно. Тільки не переймайтесь його висновками, вони досить специфічні.
Аудиокиллер весьма грамотно и захватывающе интересно пишет. Сожалею, что лично не знаком, хотя земляки.
 
Неделю игрался с "Зимним германцем" на П605. Звук конечно потрясающий, даже на 10МАС в моно. Спасибо А.Б. !!! Но с током покоя пока не разобрался. При старте выставляю 350, но через час все равно уплывает в 450ма. убавляю до 360, опять через час поднимается до 400. Вот что получилось с осликом.
 

Вложения

  • IMG_20231231_114809.jpg
    IMG_20231231_114809.jpg
    506.3 KB · Просмотры: 130
  • IMG_20231231_114925.jpg
    IMG_20231231_114925.jpg
    362.6 KB · Просмотры: 132
  • IMG_20231231_114948.jpg
    IMG_20231231_114948.jpg
    388.2 KB · Просмотры: 101
  • IMG_20231231_115009.jpg
    IMG_20231231_115009.jpg
    376.1 KB · Просмотры: 113
Последнее редактирование:
Неделю игрался с "Зимним германцем" на П605. Звук конечно потрясающий, даже на 10МАС в моно. Спасибо А.Б. !!! Но с током покоя пока не разобрался. При старте выставляю 350, но через час все равно уплывает в 450ма. убавляю до 360, опять через час поднимается до 400. Вот что получилось с осликом.
Разберемся, идеи есть и они работают.
Чуть далее увидите, что замена источника тока в нагрузке драйвера на тупой резюк, запитанный с высокого питания, а избыток этого питания падает на втором тупом резюке, он же резистор фильтра питания, делает усилитель совершенно пофигистичным к нагреву транзисторов.
 
Последнее редактирование:
а избыток этого питания падает на втором тупом резюке, он же резистор фильтра питания, делает усилитель совершенно пофигистичным к нагреву транзисторов.
Так делать нельзя. Вернее можно, если ваш усилитель не модулирует ток блока питания (БП) - намекаю на Чуффоли. Вот когда разберётесь, как сделать схему JLH не модулирующую ток БП - ставьте какой угодно резистор. И да - всех с Новым Годом!
 
Так делать нельзя. Вернее можно, если ваш усилитель не модулирует ток блока питания (БП) - намекаю на Чуффоли. Вот когда разберётесь, как сделать схему JLH не модулирующую ток БП - ставьте какой угодно резистор. И да - всех с Новым Годом!
Токостабилизирующий резистор, который может заменить ИТ или бареттер, на шине питания вых каскада развязан по переменке солидной емкостью, которая замыкает контур звукового тока. Не вижу криминала.
И оказалось, что такой финт сильно успокаивает порывы Ашника на германии уплыть током покоя.
 
А где можно почитать про раскачки? Тут на многих страницах темы упоминается этот процесс.

С точки зрения обычной теории понятно, что в умзч нет колебательных систем, работающих на звуковых частотах, а значит и раскачиваться там нечему.

Поэтому лично мне ясно, что речь идёт о неописанных на этом и других форумах и книгах процессах поведения транзисторов, имеющих характер колебаний с невысокими частотами, и что для правильной их работы нужна соответствующая раскачка.
 
А где можно почитать про раскачки? Тут на многих страницах темы упоминается этот процесс.

С точки зрения обычной теории понятно, что в умзч нет колебательных систем, работающих на звуковых частотах, а значит и раскачиваться там нечему.

Поэтому лично мне ясно, что речь идёт о неописанных на этом и других форумах и книгах процессах поведения транзисторов, имеющих характер колебаний с невысокими частотами, и что для правильной их работы нужна соответствующая раскачка.
если вы имеете в виду термоискажения от нагрева кристалла меняющимся током, то для режима А это дело мало что меняет. Ток стабилен.
 
Имею ввиду не этот процесс, а частое упоминание, как я понял, о намеренно производимой некой раскачке более мощных усилительных каскадов предыдущими менее мощными.

А про термоискажения подумаю, спасибо.
 
Имею ввиду не этот процесс, а частое упоминание, как я понял, о намеренно производимой некой раскачке более мощных усилительных каскадов предыдущими менее мощными.

А про термоискажения подумаю, спасибо.
Вы не путайте раскачку палубы на волне и жаргонный термин раскачка , в переводе-обычное покаскадное усиление напряжений и токов в усилителях.
 
Ой, какое-то путающее меня выражение.

То мало ли: существуют же всевозможные теории, основанные, например, на предположениях о свойствах акустических, межблочных и иных проводов, даже на многих дешёвых кабелях для подключения акустических колонок производители стрелочки напечатывают - в каком направлении подключать, а попробовать измерить это приборами... - только слушать хорошо слышащему такие нюансы слушателю.

Так что, вдруг может и у транзисторов что-то такое есть, и в данном случае в отношении представления некоторых их свойств как колебательных, разумеется влияющих на малозаметном для многих уровне.
 
Последнее редактирование:
Ой, какое-то путающее меня выражение.

То мало ли: существуют же всевозможные телрии, основанные, например, на предположениях о свойствах акустических, межблочных и иных проводов, даже на многих дешёвых кабелях для полключения акустических колонок производители стрелочки напечатывают - в каком направлении подключать, а попробовать измерить это приборами... - только слушать хорошо слышащему такие нюансы слушателю.

Так что, вдруг может и у транзисторов что-то такое есть, и в данном случае в отношении представления некоторых их свойств как колебательных, разумеется влияющих на малозаметном для многих уровне.
Для себя вывел отличие начинающего от бывалого. Начинающий уделяет лишнее внимание неважным мелочам, не обращая на главное, оно кажется простым и понятным до скучности. То ли дело, направленность кабеля. С ним любая какашечная схема взлетит в космос, ясен пень.
 
Не, я уже очень далеко не совсем начинающий, я постепенно прихожу к мыслям о том, что влиять должно всё.

Понятное дело, что лично мне в каждом таком конкретом деле необходимо перво-наперво отстроить систему так, чтобы по элементарным вещам - таким, как прохождения электрических сигналов и звуковых волн, было всё в полном порядке, лучше - в состоянии близком к идеалу в научном понимании с точки зрения физики, а далее, имея эту основу, заниматься исследованиями более высоких уровней восприятия.
 
Не, я уже очень далеко не совсем начинающий, я постепенно прихожу к мыслям о том, что влиять должно всё.

Понятное дело, что лично мне в каждом таком конкретом деле необходимо перво-наперво отстроить систему так, чтобы по элементарным вещам - таким, как прохождения электрических сигналов и звуковых волн, было всё в полном порядке, лучше - в состоянии близком к идеалу в научном понимании с точки зрения физики, а далее, имея эту основу, заниматься исследованиями более высоких уровней восприятия.
Как говорил Базаров в "Отцы и дети" Тургенева- друг Аркадий, не говори красиво!
:)
 
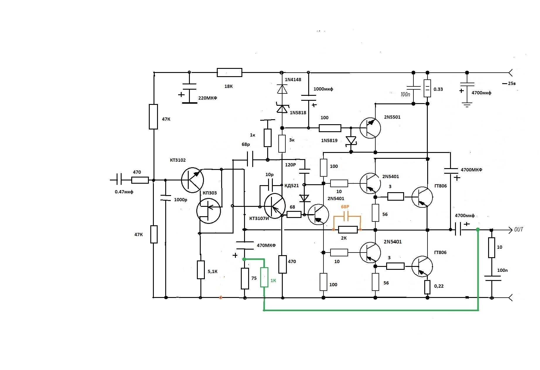
вот такой вариант
 

Вложения

  • эконом А КЛАСС ГЕРМУПР777.jpg
    эконом А КЛАСС ГЕРМУПР777.jpg
    203.5 KB · Просмотры: 140
А вот так более лучше:\
1717227758127.png
 
А вот так более лучше
ЧЕМ?маловаты емкости в коррекции,при плохом монтаже все засвистит
лучше снизить резисторы в оос и увеличить емкости
можешь сделать ток покоя 200ма и показать форму тока выходников при 4х кратном токе,интересно как с отсечкой дела
 
Последнее редактирование:
Тем что лучше. Если ВК перевести в класс АБ(ток 100мА) то искажения будут как в твоём вчерашнем чуде но с током 900мА.
Кстати ты в своей вчерашней схеме через опорную цепочку из шоттки и диодика за каким то хреном 50мА пропускал. Оно так надо было что ли? А если шоттки заменить резистором то и 1мА- хватило, если ты изволишь в схему заглянуть.

ЧЕМ?маловаты емкости в коррекции,при плохом монтаже все засвистит
лучше снизить резисторы в оос и увеличить емкости
можешь сделать ток покоя 200ма и показать форму тока выходников при 4х кратном токе,интересно как с отсечкой дела
1717229226642.png
То что ты называешь отсечкой на самом деле называется уже переключением плеч. Переключается норм. Но ты особо не радуйся, искажения несмотря на глубокую оос всё таки высоковаты, больше чем в классе А.
 
это опечатка,там повторитель стоял на кп304а ,в стоке у него было 470ом ,я его убрал тк непопулярный а номинал забыл исправить,там 10к примерно надо
с кп304а намного лучше будет тк он уровень на 4в сдвигает и входному каскаду это хорошо,поставил биполяр но он всего 0,65в сдвигает

Но ты особо не радуйся
нормально,при 0,5а будет что надо
 
нормально,при 0,5а будет что надо
на 8 ом при таком питании около 400. На 4 ома- на любителя.
Что до коррекции- уточнять в железе придётся. Я особо не настраивал.
 
Посмотреть вложение 99357
То что ты называешь отсечкой на самом деле называется уже переключением плеч. Переключается норм. Но ты особо не радуйся, искажения несмотря на глубокую оос всё таки высоковаты, больше чем в классе А.
и еще одна просьба,можешь вместо вд139 предвыхода поставить мосфеты BS170 ,должно быть еще лучше резисторы в расщепителе по 680ом поставь
а в затворы по 100ом вместо 10
 
Последнее редактирование:

Статистика форума

Темы
3,302
Сообщения
262,883
Пользователи
2,544
Новый пользователь
vlad'mir
Назад
Сверху Снизу