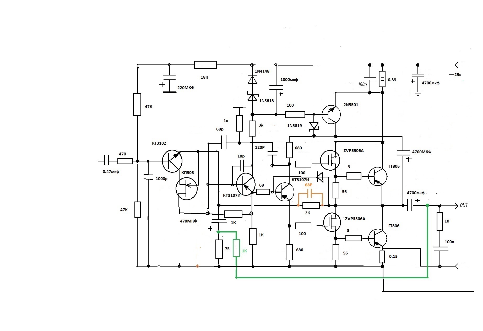
JLH на германиевых транзисторах

Примерно тоже самое получается. Так что проще БТ оставить.
 
Примерно тоже самое получается.
должно быть лучше тк они уровень на 2...3 в сдвигают и термостабильность выше,а устойчивость примерно одинаковая?

с быстрыми мосфетами в раскачке
мосфеты приклеить к радиатору выходников
 

Вложения

  • эконом А КЛАСС ГЕРМУПР777ПОЛ.jpg
    эконом А КЛАСС ГЕРМУПР777ПОЛ.jpg
    207.6 KB · Просмотры: 111
должно быть лучше тк они уровень на 2...3 в сдвигают и термостабильность выше,а устойчивость примерно одинаковая?
Всё выглядит почти один в один. Уровень, а что уровень? У тебя там ток покоя и динамическое регулирование в базах. Ну и вот.
 
ток первого каскада выше при том же нагрузочном резисторе и макс размах и спектр первого каскада лучше
У меня нет нагрузочного резистора в схеме, стоит генератор тока. В твоей схеме- следящий полевик. Ой навертел ты там, я слабо понимаю шо это)
 
Ой навертел ты там, я слабо понимаю шо это)
1717179380504.png
1717179529813.png
1717179641065.png
1717185908630.png


Авотшта. Неизвестный ошэлэпок, автор схемы, загнал ГСТ нагрузки в отсечку. И получил бесплатно кучу нестерильных интермодов:

1717179815407.png

Там их - минима 3%, лень даже считать.
Но, так как интермоды - вражеская придумка, а кто их видел? - никто,
то я прям буду рад, когда они это мёртворождённое сделают.

Ещё одна дармовая фича, о которой, обычно, жэлэхашники ни в зуб ногой не знают: токи плеч ВК должны быть одинаковы, но противоположны:

1717245425283.png


Тут, благодаря хитровведённой ООС по обнулению тока верхнего плеча,
его ток в несколько раз меньше тока верхнего:

1717245181457.png


По сути, нижнее плечо работает в одиночку, как нелинейный каскад с ОЭ.
И этот фактор, в частности, обеспечил оглушительный Кими в несколько процентов.
Но ты им не рассказывай. Пусть соберут его наши бессимульники,
почитаем их растерянные потерянные коменты. smile_1 smile_1 smile_1 smile_1
 

Вложения

Ещё одна дармовая фича, о которой, обычно, жэлэхашники ни в зуб ногой не знают: токи плеч ВК должны быть одинаковы, но противоположны:

Посмотреть вложение 99391

Тут, благодаря хитровведённой ООС по обнулению тока верхнего плеча,
его ток в несколько раз меньше тока верхнего:

Посмотреть вложение 99390

По сути, нижнее плечо работает в одиночку, как нелинейный каскад с ОЭ.
И этот фактор, в частности, обеспечил оглушительный Кими в несколько процентов.
Но ты им не рассказывай. Пусть соберут его наши бессимульники,
почитаем их растерянные потерянные коменты. smile_1 smile_1 smile_1 smile_1
Можно чуть доработать
 

Вложения

Можно чуть доработать
Просто поверь: БЕСПОЛЕЗНЯК. ЖЛХ я доводил до уровня РЭССИ:

Лесси.GIF


а в звуке он слил ВВС-2020. Правда, собирал не я.

Вывод: ОЭ в ВК - неполезно ни в коем случае, ни в квазисимметрчном ВК, ни в ЖЛХе. Но ты никому не говори: пущай поиграются, жизнь впустую.

1717248509817.png


Совпадение полуволн приличное, но сами синцсоиды какие-то провисшие, а зелёная линия вверху говорит о катастрофе:

1717248661094.png


Т7 - в отсечке. Не спасает никакой конденсаторчик вольтодобавки, о которой мне шепелявил на днях какой-то Лошарик.
 

Вложения

Последнее редактирование:
Totentanz немножко кладёт на ваши труда с собственным током покоя 10мА
 
Totentanz немножко кладёт на ваши труда с собственным током покоя 10мА
выложи спектр последней схемы из поста 1435 с током покоя 0,5а на 8ом нагрузку,только честный не жульничай
 
Умощнение и спараллеливание ВК:
необходимо, чтобы распределить меж транзисторами высокую рассеиваемую мощность. Там - 28...35 В в плече и более 1,3 А тока, по 45 Вт на брата. Без умощнения - 150 Вт на один транзистор. Если хочешь спалить ВК - не распараллеливай транзисторы.

ЗЫ: сопротивление АС 8 Ом легко падает в моменте до 2-х Ом, не спросясь у Линсли Худа.
Зверское питание:
нет такого термина. Есть напряжение питания, выбранное по техническому заданию: сделать МОЩНЫЙ УМ с ВК в классе А по мотивам ЖЛХ и Сагдена, которые нравились местным златоухам.

Куча дифкаскадов:
относятся к тем же гиперболам, как и ЗВЕРСКОЕ питание. Если разуть глаза и протереть их, дифкаскад - всего один, на входе. Применён он потому, что диф - самый линейный каскад усиления:
Шкритек-2.png

Отсюда понятно, почему дифкаскадов не применил ты, а оставил в корне нелинейный ОЭ:

Шкритек-1.png


Хотя есть варианты ЖЛХ с более линейными, чем ОЭ, дифкаскадами на входе:

остались ГСТ:

lessi-gif.99402

Их - три:
1. Т3Т6 в питании входного дифкаскада. Использован для устранения разницы токов дифа на разных полярностях входного сигнала. Очевидно: будь вместо Т3 резистор, на отрицательных полуволнах входного сигнала ток каскада был бы выше: Усигн/R, а на положительных - ниже, отчего каскад вносил бы искажения.
Искажений нам не надо, ставим ГСТ: это - стандартное решение.
2. Управляемый ГСТ в нагрузке дифа или токовое зеркало Т2Т4. Использовано ради уменьшения искажений дифа для сужения диапазона девиации его токов при нагрузке на высокое входное сопротивление повторителя Т7 и выходное - зеркала Т2, порядка сотен килоом.
Альтернатива сомнительна: с резистором (порядка 6 килоом) сигнальный ток дифа увеличивается в десятки раз с повышением искажений.
3. ГСТ нагрузки каскада с ОЭ - Т8Т10. Точно так же, применён для того, чтобы сигнальный ток шёл в нагрузку - в ВК, а не в резисторы. ГСТ линейнее использованной Худом вольтодобавки, так как с нею сопротивление цепи нагрузки ОЭ зависит от немалых искажений ВК.
1717313549104.png

Поясню: представим себе, что на выходе ЖЛХ одна полуволна сигнала исчезла. Значит, на этой же полуволне вольтодобавка не работает и нагрузка равна просто сопротивлению резисторов R8+R9. Это уменьшает усиление каскада на ОЭ Т2, да ещё и увеличивает размах его сигнального тока, приводя к озверению его искажений.
Точно так же происходит и в моменты меньших искажений: НЕБОЛЬШОГО отсутствия части сигнала или прибавок к нему. В том и другом случае искажения ВК модулируют собой усиление ОЭ, транслируются ещё и ему.
Это же - ПОС.
 
Последнее редактирование модератором:
На веге схему Худа вымучивали в разных вариантах, но такое впечатление, что прорывных решений не густо. Закрадывается мысль про конструкцию, самодостаточную в пределах задачи, попытки улучшить курочат что-то другое.
И тот же германий в режиме АВ и А ведет себя сильно по-разному, особенно с соплями из всяких тормозных МП40 и МП37 . Тогда как в Ашнике полоса убегает под Мегагерц и вся задача обеспечить драйверу токовый режим с запасом по выходу.
Другое дело, сочиняя варианты Худа, народ желает канарейку за копейку и чтобы пела басом. Отсюда всякие Худы на стероидах, с умощнением, спараллеливанием, зверским питанием , кучей источников тока, дифкаскадов и прочей хрени. И все лишь для того, чтобы выжать пяток лишних ватт да склонить схему к сожительству с негодными для нее 4-омными колонками. Музыкальной шкатулочкой пытаться стены подвигать.
Сделать схему под 16-омную нагрузку с согласующим трансиком 16 на 4, размером с яблоко , вместо траха с печками , почему-то никому в ум не приходит. А жаль.
Сверхлинейник сделать много проще и рациональнее, но это "могут не только лишь все."
 
Сверхлинейник сделать много проще и рациональнее, но это "могут не только лишь все."
Ещё бы прочувствовать разницу линейника и сверхлинейника, чтобы задуматься повторить . Обещают всякую Нирвану , а она в итоге хуже рядового лампача. И кто я после этого и кто та падла, обещатель Нирваны.
 
выложи спектр последней схемы из поста 1435 с током покоя 0,5а на 8ом нагрузку,только честный не жульничай
Умеешь ты просить так чтоб тебя хотелось куда нибудь послать.)) Ну да ладно.
1717325917126.png
 
интермоды 19+20кгц= -112дб для простенькой схемы в эконом А при токе 500ма отличный результатsmile_6
у оригинального худа в 1000раз хуже при большем токе -45дб
про длину спектра и хвост на вч и речи нет
Какой то Худ у вас не правильный.

1717335402667.jpeg
 
я же не против,только у тебя тройка комплиментарная,а мне надо на германии p-n-p рыбку съесть)))) сохранив германиевый бас)))))
Никакой тройки.
1717348349550.png
Где это ты её тут отыскал то? Что до германиевого баса..
Есть решение, берём делаем входной фильтр на три полосы. СЧ и ВЧ - нормальные усилки, НЧ- на П217. И наслаждайся сколько хочешь.
 
да звук нужен,а не стерильность,во только лампа и может оживить старые записи(до цифры) их противно слушать без маскировки второй гармошкой
У Худа спектр как раз ламповый и звучит он очень близко к нему.

1717348636588.jpeg
 
Серёга, забыл я директиву на прожарку схемы. Можешь попарить её, на токи ВК глянем?
Добавил директивы, ну там от конструктива ещё зависит, кто вместе будет греться и кого термодатчиком назначим?) На выходниках стоят сейчас.
 

Вложения

1717361656654.png

Поганый худовский ВК в клипе ведёт себя, как пьяный английский колхозник: возбуждается и хамит. Всё потому, что транзистор нижнего плеча, включенный по схеме с ОЭ, начинает работать при низких Укэ, у него падает фт и растёт Скб. Верхнее плечо ведёт себя норм, а в норм усилителях ОБА ПЛЕЧА - повторители, см. понятие "тройка Т-ВК Локанти".
 
Токи в ВК класса А не переключаются, как в АВ, а меняются значениями: насколько один уменьшился, настолько другой увеличился.
это ежу понятно,тут речь об эконом А с током 500ма
 
речь об эконом А с током 500ма
Нет такой речи. Есть хтоническая физика процесса и договорная терминология её описания.
Если ВК работает с отсечкой токов - это не А, а любой другой класс, в зависимости от угла (времени) отсечки относительно времени периода сигнала.
 
Если ВК работает с отсечкой токов - это не А
вот так и оос легко лечит неприятные искажения
ЭА.PNG

кто нибудь знает есть ли комплиментарная пара кт863а ,очень понравился транзистор,вкусный и не дорогой
прямо создан для Худа,должен быть большой кристалл
 
Последнее редактирование модератором:

Вложения

  • семынин эко.gif
    семынин эко.gif
    15.9 KB · Просмотры: 159
Общей ООС нету, но зато выходной каскад охвачен ОС по току. Высокая вероятность генерации.
 

Статистика форума

Темы
3,302
Сообщения
262,881
Пользователи
2,544
Новый пользователь
vlad'mir
Назад
Сверху Снизу