Смотрите видео ниже, чтобы узнать, как установить наш сайт в качестве веб-приложения на домашнем экране.
Примечание: Эта возможность может быть недоступна в некоторых браузерах.
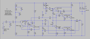
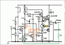
Усиление схемы маловато, последняя картинка- недокорректирована и будет на меандере выбросы давать, устойчивости недобрал.А если так?

Я вважаю, не потрібно зводити все до питань віри. Все значно простіше.Вывод автора статьи ложный, "самобарьерный", самооограничительный. Он наверняка переслушал достаточно оосников, большей частью глубокооосников. Добрался до мелкооосника, понял, что этот вариант лучше по звуку.
Но наверняка не сделал очередной шаг, не добрался до транзисторных безоосников.
Запас получается всего около 30 градусов. И примененная коррекция не оптимальна.устойчивости недобрал.
Я понимаю ваше желание что улучшить но не пойму зачем в тему JLH Ge пихать схемы Si. Для этого есть тема JLH - усилитель Джона Линсли-Худа (John Linsley-Hood). Или можно открыть новую по модернизации. Зачем всё в кучу кидать.переделал АВшного Худа 1971г
эмиттерные резисторы снижены с 0,8ом до 0,1,,,,0,05ом,работают токовые шунты,стабилизируя ток покоя,ток покоя увеличил до 400ма, теперь до 3,5вт в А-классе дальше в АВ ,коррекция миллером заменена на более эффективную
можно еще поставить повторитель и ИТ в нагрузку первого каскада но не хочу усложнять схему и так нормально
мощный однотактный повторитель перед "одинаркой" дает более красивый спектр чем классическая двойка,хотя можно и двойку поставить (после повторителя)
кондеры охвачены дополнительной оос
можно использовать в чистом А увеличив ток покоя (желтые резисторы)
Всё, что там намалёвано - брехня.
В чем брехня? И автору не забудь отписать https://www.diyaudio.com/community/threads/hennadys-take-on-the-1969-jlh.409972/page-9Всё, что там намалёвано - брехня.
Потихоньку сложились простые и рабочие решения, добытые прежними схемными вариантами, некие узелки , делать которые нужно именно так. Их несколько и на досуге свяжу все в одну крепкую сеть, это будет схема Худа на германии без заморочек и рабочая.Я понимаю ваше желание что улучшить но не пойму зачем в тему JLH Ge пихать схемы Si. Для этого есть тема JLH - усилитель Джона Линсли-Худа (John Linsley-Hood). Или можно открыть новую по модернизации. Зачем всё в кучу кидать.
Один шаг до введения ООС в базу входного транзистора. И был бы неплохой усилитель.
я к тому что ВК в 67г до Худа придумали,да еще и термостабильнее ,почему Худ не поставил эмиттерный резистор? так и нижнее плечо лучше раскачиваетсяОдин шаг до введения ООС в базу входного транзистора. И был бы неплохой усилитель
ПОС в выходной и предвыходной каскад это перебор. Не думаю, что Худ про это не в курсе.я к тому что ВК в 67г до Худа придумали,да еще и термостабильнее ,почему Худ не поставил эмиттерный резистор? так и нижнее плечо лучше раскачивается
при такой модуляции нижний выходник с ОБ работает ,полоса должна быть шире чем у ОЭПОС в выходной
далана. А база нижнего транзистора, она типа- гвоздем прибита?при такой модуляции нижний выходник с ОБ работает ,полоса должна быть шире чем у ОЭ
если вместо эмиттерного резика 14 в предвыходе диод пос тавить будет прибита,что еще улучшит термостабилизацию,а так наполовину типа смешанная модуляция причем с обеих сторон с оосдалана. А база нижнего транзистора, она типа- гвоздем прибита?
Эти недо -полуторатактники с вдуванием выходного тока в эмиттер нижнего этажа какое-то вымученное решение, попытка из 100-граммового лимона выжать 120 г сока.она низким вых
если вместо эмиттерного резика 14 в предвыходе диод пос тавить будет прибита,что еще улучшит термостабилизацию,а так наполовину типа смешанная модуляция причем с обеих сторон с оос
Брехня в том, что по приведённой схеме невозможно установить заданный ток покоя,В чем брехня? И автору не забудь отписать https://www.diyaudio.com/community/threads/hennadys-take-on-the-1969-jlh.409972/page-9
Вот крутая модификация:Самая крутая модификация усилителя JLH69 что встречалась
Параметры подскажите особенно тех что без операционников, возможно это будут самые крутые моды, кстати подтвержденные в железе?Вот крутая модификация:
Дело в том, что сраный худ принципиально нетермостабилен, а, чтоб ввести в него узел термостабилизации, нужна вполне себе отдельная, почти равная ему по сложности, схема.простые и рабочие решения, добытые прежними схемными вариантами, некие узелки
Худ был хорош для своего времени Повторяю - для своего времени Усилитель с приемлемым звучанием на 5 транзисторах Повторяемость его была хороша для новичков А во что его превратили сейчас- непонятноВот крутая модификация:
Простота - хуже воровства. Она - хуже преступления, ибо она - ошибка.ПРОСТОТОЙ