JLH на германиевых транзисторах

работает в железе,бусинку ферритовую на эмиттер нижнего выходника если что
управляющие транзисторы с ОБ,так что канал управления достаточно быстрый
монтаж ВК делать компактно прямо на выводах выходников на радиаторе
 
Последнее редактирование:
вот так и оос легко лечит неприятные искажения
Посмотреть вложение 99619

кто нибудь знает есть ли комплиментарная пара кт863а ,очень понравился транзистор,вкусный и не дорогой
прямо создан для Худа,должен быть большой кристалл
ООС ведь бездуховна. У усилителей с ООС звук пропадает. При малой глубине ООС гармоники низкого порядка подавятся, а высокого порядка тебе в подарок.

работает в железе,бусинку ферритовую на эмиттер нижнего выходника если что
управляющие транзисторы с ОБ,так что канал управления достаточно быстрый
монтаж ВК делать компактно прямо на выводах выходников на радиаторе
А не проще сделать просто комплементарный повторитель. Современные PNP транзисторы всяко быстрее семынинского канала управления. Даже КТ818 КТ819 обеспечат ниже искажения, чем эта хреновина от Семынина, притом будет полностью отсутствовать склонность к генерации.
 
А не проще сделать просто комплементарный повторитель. Современные PNP транзисторы всяко быстрее семынинского канала управления. Даже КТ818 КТ819 обеспечат ниже искажения, чем эта хреновина от Семынина, притом будет полностью отсутствовать склонность к генерации.
Неужто Семынин не знал про комплементарный повторитель? И не придумал ли он свою "хреновину" для того, чтобы от этого повторителя уйти?
 
Неужто Семынин не знал про комплементарный повторитель? И не придумал ли он свою "хреновину" для того, чтобы от этого повторителя уйти?
Таки. ні. Жодного звязку. Від повторювача Семинін не пішов, лише намагався реалізувати перебіг струму в двох напрямках.
Хоча, Семинін мислив раціонально, але реалізація в нього на транзисторах одного типу провідності. І жодних компліментарних транзисторів. Мабуть у нього в скрині їх неміряно.
 
Последнее редактирование:
В А классе комплиментар не так нужен,а у Семынина все усилки в А классе
даже квази двойка прекрасно себя ведет в А классе не хуже комплиментара
 
Неужто Семынин не знал про комплементарный повторитель? И не придумал ли он свою "хреновину" для того, чтобы от этого повторителя уйти?
Свою хреновину он придумал чтоб чип и дип мог скинуть лохам свои запасы неликвидов под названием КТ908, задорого.
 
С год набросал Александра, и все одна причина, лень, вот ламповик сразу, а тут подождем еще маленько...
 

Вложения

  • JLH Ge Boka 3-1.jpg
    JLH Ge Boka 3-1.jpg
    79.5 KB · Просмотры: 238
ООС ведь бездуховна. У усилителей с ООС звук пропадает. При малой глубине ООС гармоники низкого порядка подавятся, а высокого порядка тебе в подарок.
а мне один Василич сказывал что глубокая оос порождает высшие гармоники. кстати пару лет назад данная чушнина и на этом форуме господствовала.
 
глубокая оос порождает высшие гармоники.
Да и сейчас есть , только уже громко не говорят.Еще сравнивают спектр глубокоосника при номинальной мощности с спектром Худа при номинальной мощности, хотя сами мощности несопоставимы по величине. А при мощностях Худа любой АБ-шник в режиме А Худа обойдет в легкую
 
при мощностях Худа любой АБ-шник в режиме А Худа обойдет в легкую
Нелсон Джонс в 1970 г. в том же журнале, что и JLH, опубликовал статью на эту тему с подробными расчётами (народ не заметил подвига бойца))). Там было на несколько деталек больше:(
Даже Аккорд при большом токе покоя играл хорошо (но недолго).
 
Динозавру
Сорри, разбираюсь
 

Вложения

  • irf9610.pdf
    irf9610.pdf
    230 KB · Просмотры: 133
  • irf9610_002.gif
    irf9610_002.gif
    43.4 KB · Просмотры: 112
Gate...voltage -2...-4 v. Пороговое напряжение на затворе
Сопротивление канала в открытом состоянии Rси вкл. (Max) при Id, Rds (on)3 Ом/0.9А, 10В
Максимальный ток сток-исток при 25 С Iси макс..А1.8


При условии подбора резисторов фазоделителя как-то работать будет.
*Наверх тоже можно поставить мосфет. Такие наборы есть на Али (и даже работают в АВ, как и варианты с дарлингтонами):)
 
Последнее редактирование:
кто нибудь знает есть ли комплиментарная пара кт863а ,очень понравился транзистор,вкусный и не дорогой
прямо создан для Худа,должен быть большой кристалл
Из наших вроде нет, из импорта комплементаром к КТ863А можно попробовать D45H2 или D45H2A
 
из импорта комплементаром к КТ863А можно попробовать D45H2 или D45H2A
это экзотика какаято,проще 5198\1941 найти но они дорогие
а 863 даже по 27р есть если 50шт брать и бэта у него от 100 и выше что привлекательно плюс малое сопр насыщения
 
а 863 даже по 27р есть если 50шт брать и бэта у него от 100 и выше что привлекательно плюс малое сопр насыщения
Непотрібне лайно з Uke лише 30 В і fT лише 4 МГц.
Щодо опору насичення то зовсім безглуздя. В аналогових підсилювачах працює дещо інше, на вихідній характеристиці видно неозброєним оком.
 
Непотрібне лайно з Uke лише 30 В і fT лише 4 МГц.
для JLH что надо напряжение редко больше 30 а частота достаточная и меньше проблем со свистом у 819 3мгц 3055 2мгц и прекрасно в худе работают,зато бэта от 100 и выше и низковольтные лучше в таких схемах работают учитывая цену 30р отличный вариант а самое главное не подделка как 5200
 
Кто в танке, ему и это пофиг
 

Вложения

  • class_A_amp-AB.jpg
    class_A_amp-AB.jpg
    138.1 KB · Просмотры: 185
  • irf634__001.gif
    irf634__001.gif
    42.2 KB · Просмотры: 174
  • irf634__002.gif
    irf634__002.gif
    50.4 KB · Просмотры: 143
  • IMG_1535.JPG
    IMG_1535.JPG
    135.8 KB · Просмотры: 141
  • IMG_1815.jpg
    IMG_1815.jpg
    146 KB · Просмотры: 133
  • IMG_1495.JPG
    IMG_1495.JPG
    128.6 KB · Просмотры: 163
Последнее редактирование:
Помню ликование , когда шеф привез коробку невиданных сокровищ, электролиты к50-18 на 33000 мкф 25вольт и 10 000мкф на 50 вольт. В те годы 2000мкф на 50 в было редкостью найти, не то что этот клондайк. А чем отличаются к50-24 от к50-29 до сих пор не знаю.
Зато знаю, что есть такое чудо как к50-77, они по ТУ могут храниться 25 лет без потери свойства. И цена там убойная. Хотя, разориться на 4 штуки можно, для суперпроекта.
К50-18 33000 ушли давно в каком то УСе, а 10000 2 шт стоят в БП . проверочном. " шт есть ещё ,но один сосем кривой , торой так себе(. Лет 40 им.
 
Все рабочие
 

Вложения

  • IMG_1815.jpg
    IMG_1815.jpg
    198.5 KB · Просмотры: 111
  • IMG_1977.jpg
    IMG_1977.jpg
    120.4 KB · Просмотры: 121
  • IMG_1988.JPG
    IMG_1988.JPG
    342 KB · Просмотры: 97
  • IMG_2041.JPG
    IMG_2041.JPG
    603.6 KB · Просмотры: 101
простой Акласс на германии,без разделительных конденсаторов
выходной трансформатор -проще нет,бифилляром провод 0,7...0,9мм до заполнения каркаса железо 5,,,,6см
дроссель до заполнения на сердечнике 50Н от карманного приемника типа селга и подобных провод 0,06мм,сердечник склеить встык не в перекрышку
если дроссель имеет очень большое сопротивление и нужен меньший ток покоя можно поставить кремниевый транзистор вместо гт308 например 2n5401 или добавить еще один транзистор п605 в дарлингтон сделав "тройку"
 

Вложения

  • германий.png
    германий.png
    16.3 KB · Просмотры: 210
Последнее редактирование:
В разнос пойдет из за отсутствия термостабилизации.

Вот эта.
ehkonom-a-klass-germupr1-jpg.99348
 
простой Акласс на германии,без разделительных конденсаторов
выходной трансформатор -проще нет,бифилляром провод 0,7...0,9мм до заполнения каркаса железо 5,,,,6см
дроссель до заполнения на сердечнике 50Н от карманного приемника типа селга и подобных провод 0,06мм,сердечник склеить встык не в перекрышку
если дроссель имеет очень большое сопротивление и нужен меньший ток покоя можно поставить кремниевый транзистор вместо гт308 например 2n5401 или добавить еще один транзистор п605 в дарлингтон сделав "тройку"
У меня вопрос чисто практический вы ваши схемы в железе реализовывали?
 
С год набросал Александра, и все одна причина, лень, вот ламповик сразу, а тут подождем еще маленько...
Юра, если что, у ИРФа порог открывания вольт на несколько выше чем у латерала, резистор в эмиттере драйвера потребуется также больше, а чтобы вернуть потерянное усиление драйверного каскада, ты выкинь вольтдобавку, а вместо нее дай двойное питание через увеличенный коллекторный резистор. Подстабилизировать режим нижнего этажа поможет истоковый резистор в 1 Ом.
Полевик в плане уплывания режима куда более подходящий. нежели германец, а у нас тут режим по току задан исключительно нижним транзистором, верхний лишь держит среднюю точку через ООС по постоянке.
 
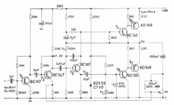
Различные варианты JLH-подобных усилителей. Делал симуляции по просьбе одного юзера с РадиоКота.
Схемы в железе не проверялись.
 

Вложения

  • 1717672649025.png
    1717672649025.png
    170.7 KB · Просмотры: 116
  • 1717672759651.png
    1717672759651.png
    146 KB · Просмотры: 129
  • 1717672843278.png
    1717672843278.png
    137.7 KB · Просмотры: 114
JLH-подобных усилителей
Другой подтип: На выходе стоит повторитель (то,что Бруски назвал "Трианглом").
Классический ЖЛХ-1969 - развитие схем 60-х с фазорасщепителем (на германии), переведённый на кремний, выполненный с непосредственной связью между каскадами, выходной каскад в классе А на нагрузку 15 ом.
Модификации на дарлингтонах и мосфетах- для работы в классе АБ. Есть вариант на шиклаях (для электропиано Хёхнер))).
b.1968-07.037.jpgad149_umgeb.png110307l14o417u14uus8m8.jpgHP_A1.GIFLinsley-Hood-1969-amplifier-tested-01.JPG

Были варианты со сложным фазорасщепителем: магнитофон Селигер, Акулиничев, Элви с DIY...
Классический Лин (патент) - УН на одном транзисторе с ОЭ и пара дарлингтон+шиклай на выходе.
Имеется местная и общая ООС и ПОС (бутстрап).
9gsukbs1csacrs4unrq0lbtd1xg.png
 
Последнее редактирование модератором:
У Джона Худа и АВшник был 1971г

вот он АВ худ
 

Вложения

  • jlhab2fig3a.gif
    jlhab2fig3a.gif
    28.1 KB · Просмотры: 157
Неуклюж, космат и худ... (С) smile_1
І кому це потрібно сьогодні повторювати?
Так, для підручника з історіїї схемотехніки згодиться, не більше того.
 
І кому це потрібно сьогодні повторювати?
не та и плох для 5ти транзисторов в АВ причем спектр короткий
вот его ттх

Выходная мощность. 15 Вт на сопротивление 15 Ом или 18 Вт на сопротивление 8 Ом (20 Вт с измененными значениями компонентов выходной цепи).

Пропускная способность. 10 Гц–100 кГц +/- 0,5 дБ при выходе 2 В. 20 Гц–50 кГц +/- 0,5 дБ при максимальной выходной мощности.

Выходное сопротивление. 0,03 Ом (при 1 кГц).

Полные гармонические искажения. 0,02% при 15 Вт/15 Ом или 18 Вт/8 Ом; менее 0,02% на всех уровнях мощности ниже максимальной выходной мощности.

Интермодуляционные искажения. Менее 0,1%. l0 Вт (12,3 В действ. мс), l5 Ом, 70 Гц. 1 В, среднеквадратичное значение, 7 кГц (или 10 кГц).

Искажения при передаче прямоугольных волн. Менее 0,2 Вт при 10 кГц.

Время нарастания. 3 нас.

Входное сопротивление. 20 кОм (прибл.).

Прирост. 18х.

Уровень гула . (Простой источник питания) -70 дБ при мощности 1 Вт.

Уровень шума. (Простой источник питания) -80 дБ при мощности 1 Вт. (Эти показатели соответственно лучше -80дБ и -85дБ при регулируемом источнике питания).

Фактор обратной связи. 46 дБ (типичное).

Входное напряжение для макс. выход. 850 мВ среднеквадратичное значение

Стабильность нагрузки. Безоговорочный.
(Без общего nfb искажения при полной выходной мощности составляют чуть менее 4%, почти полностью вторая гармоника.
ток покоя относительно большой 200ма до первого ватта в А классе работает
термостабилизация конечно шлак,если нормальную сделать ,то эмиттерные резисторы можно 0,1ом поставить
 
Последнее редактирование:

Статистика форума

Темы
3,302
Сообщения
262,881
Пользователи
2,544
Новый пользователь
vlad'mir
Назад
Сверху Снизу