JLH - усилитель Джона Линсли-Худа (John Linsley-Hood)

  • Автор темы Автор темы LDS
  • Дата начала Дата начала

Оцените схему по 5-ти баллам

  • 1

  • 2

  • 3

  • 4

  • 5


Результаты будут видны только после голосования.
У нас "город" на порядок с меньшим населением. Но когда нужны детали, то Промэлектроника, Чип и Дип высылают без проблем. Эркон вон недавно написал, что линейку всех резисторов в производство пустил. У китайцев с высоким рейтингом тоже неплохие бывают детали. Да и тут на форуме обмен можно организовать... У всех есть излишки чего нибудь.
Да какой смысл тратиться, покупать в сегодняшней ситуации деньги нужны для другого….
А куда накопленное девать 😉😁
DF70B6AA-359A-481A-AB55-781D71054CEC.jpeg

На чем было, собрал и работает.. с полпинка..
image.jpg
 
Не соглашусь...
я больше 25 лет ремонтом техники занимаюсь ... и всегда вопрос решался заменой что есть в наличии....
Ремонтировал Льны, Карты, Алтаи.... сгорел КТ925...ставил 920... немного подстроив контура... и работало...так же и с бытовой...особенно импортной... нет импорта, ставил отечественный...близкий по параметрам...и никто не жаловался... если конечно вдаваться в измерения...может это и вносит негатив....(искажения)....но наладчики на производствах я думаю по алгоритму всё настраивают и двух одинаковых (близнеца) усилитея, телевизора, трансивера не бывает..
Переставлял вариантов 5-6 разных выходных транзисторов. Каждый раз звук разный. Звук разный и с разными выходными конденсаторами.
Заказывал в Терре, на Маузере...
 
Переставлял вариантов 5-6 разных выходных транзисторов. Каждый раз звук разный. Звук разный и с разными выходными конденсаторами.
Заказывал в Терре, на Маузере...
возможно у меня не такой тонкий слух....сказалась работа после армии киповцем...(на заводе...турбокопмрессоры) ...как на аэродроме каждую смену...
до 16 кГц слышу только...
Потому и люблю навалить... 600Вт усилитель , на то и покупал..
 
возможно у меня не такой тонкий слух....сказалась работа после армии киповцем...(на заводе...турбокопмрессоры) ...как на аэродроме каждую смену...
до 16 кГц слышу только...
Потому и люблю навалить... 600Вт усилитель , на то и покупал..
Слова "слышу только до 16 " вызывают здоровую зависть.

Сейчас выложу сюда фото моего Худа на латералах, просьба одного хорошего человека.Напрямую через почту отправить не получается.
 

Вложения

  • IMG_20221027_085044.jpg
    IMG_20221027_085044.jpg
    591.6 KB · Просмотры: 395
  • IMG_20221024_204824.jpg
    IMG_20221024_204824.jpg
    455 KB · Просмотры: 388
  • IMG_20221027_085035.jpg
    IMG_20221027_085035.jpg
    526 KB · Просмотры: 377
возможно у меня не такой тонкий слух....сказалась работа после армии киповцем...(на заводе...турбокопмрессоры) ...как на аэродроме каждую смену...
до 16 кГц слышу только...
Дело не в тонком слухе. Там просто звук разный. Делал сначало на железных 3055. Вроде понравилось, но с радиаторами засада - маленькие. Потом валялись 5200. Эти крепить проще, и радиаторы хорошие были. Звучало тоже хорошо, но немного по другому. Стало интересно попробовать другие. В итоге понравились 21194, с мЕньшей бэтой. Все это время, выходной конденсатор был наборный - Ничиконы ФГ 2200+3300 кажется, и КЗ на 1000мкф. Ну не было большого номинала) Заказал в чипедипе Ничиконы, не помню буквы), на 10000. Поменял - звук глухой стал, как с бумбокса. Слушал недели две, чтоб прогрелся - вроде нечё так) Решил сравнить, поставил обратно свои наборные. Земля и небо! Худ зазвучал. Сейчас Худ на латералах. Спасибо АБ! И желания что-то переделывать в нем, второй год нет)
 
Дело не в тонком слухе. Там просто звук разный. Делал сначало на железных 3055. Вроде понравилось, но с радиаторами засада - маленькие. Потом валялись 5200. Эти крепить проще, и радиаторы хорошие были. Звучало тоже хорошо, но немного по другому. Стало интересно попробовать другие. В итоге понравились 21194, с мЕньшей бэтой. Все это время, выходной конденсатор был наборный - Ничиконы ФГ 2200+3300 кажется, и КЗ на 1000мкф. Ну не было большого номинала) Заказал в чипедипе Ничиконы, не помню буквы), на 10000. Поменял - звук глухой стал, как с бумбокса. Слушал недели две, чтоб прогрелся - вроде нечё так) Решил сравнить, поставил обратно свои наборные. Земля и небо! Худ зазвучал. Сейчас Худ на латералах. Спасибо АБ! И желания что-то переделывать в нем, второй год нет)
Кроме прочего, латералы закрывают тему термостабильности легко .
 
Идея красивая, работать как бы обязана, более того, макетил схему Худа именно в таком виде,, чтобы уменьшив количество обвески ,выставить режимы и понять поведение выходных транзисторов. Но без входного транзистора общее усиление ниже плинтуса, глубина оос куриная, результат будет неважный. Только кто полезет спорить с Пассом. Это же бубль-гум! "А ты кто такой, откуда взялся, на чем приехал? "
Не такое уже мизерное усиление у PHL ,немного меньше ...зато
отрицательная обратная связь JLH примерно на 23 дБ больше чем у PLH.
Кус.  JHL __PHL.jpg

Что по этому поводу говорит Пасс ... :)

Pass o PHL.jpg

Выходные транзисторы греются , Пасс решил уменьшить выделяемое тепло на каждом ,применив ещё пару выходных с увеличением в 2 раза сопротивлений (с 0.47 до 1 Ом).
PHL -4mosfeta.jpg
 
Дело не в тонком слухе. Там просто звук разный. Делал сначало на железных 3055. Вроде понравилось, но с радиаторами засада - маленькие. Потом валялись 5200. Эти крепить проще, и радиаторы хорошие были. Звучало тоже хорошо, но немного по другому. Стало интересно попробовать другие. В итоге понравились 21194, с мЕньшей бэтой. Все это время, выходной конденсатор был наборный - Ничиконы ФГ 2200+3300 кажется, и КЗ на 1000мкф. Ну не было большого номинала) Заказал в чипедипе Ничиконы, не помню буквы), на 10000. Поменял - звук глухой стал, как с бумбокса. Слушал недели две, чтоб прогрелся - вроде нечё так) Решил сравнить, поставил обратно свои наборные. Земля и небо! Худ зазвучал. Сейчас Худ на латералах. Спасибо АБ! И желания что-то переделывать в нем, второй год нет)
Где-то на Ютьюбе,один наш коллега тоже экспериментировал с комплектухой. Дошёл, после долгих экспериментов сначала до 2n3773 на выходе (как наиболее прозрачные с утончённым звучанием) ,но потом их поменял,на 21194,так,как они давали более плотный ,густой звук,но правда "хрустали" стало меньше,прозрачнось ушла и долго он не выдержал,и.... Нижний по схеме сменил на 2N3773 ,а верхний оставил 21194.На этом остановился и дальнейшие эксперименты прекратил.-Это с его с лов. ВО,КАК !
 
Не такое уже мизерное усиление у PHL ,немного меньше ...зато
отрицательная обратная связь JLH примерно на 23 дБ больше чем у PLH.
Посмотреть вложение 48860
Что по этому поводу говорит Пасс ... :)

Посмотреть вложение 48861

Выходные транзисторы греются , Пасс решил уменьшить выделяемое тепло на каждом ,применив ещё пару выходных с увеличением в 2 раза сопротивлений (с 0.47 до 1 Ом).
Посмотреть вложение 48862
Резистор R3 реально 392 ома, или это 3,9кОм?
 
Идея красивая, работать как бы обязана
Она и будет работать, как идея. Но делать я этот усилитель не буду. Есть другой усилитель Пасса и он заведомо лучше. Но, как и с Худом, одна закавыка - если делать усилитель с минимумом транзисторов и каскадов, то требования к каждому транзистору, каждой детали, становятся на порядок выше.
Оно и понятно - изначально детали должны быть высоко линейны. Этим достигается качество при неглубокой (примерно как в ламповых усилителях) обратной связи.
В усилителях, которые так любят симулянты, множество, часто - десятки транзисторов, много каскадов, "длинный тракт". Сначала достигается чудовищное усиление, потом оно режется за счёт ОООС. Получается, что в таких усилителях будут работать любые транзисторы - их кривизну исправит ОООС, но пострижёт всех под одну гребёнку. Поэтому в Худе замена транзисторов весьма заметна, в классическом усилителе с дифкаскадом на входе - нет. Поэтому все они звучат одинаково (примерно, конечно) и на разных деталях.
(Понятно, что разница будет, но характер звука и особенно недостатки - схожи).
Всё хорошо в глубокой ОООС, но есть и недостатки, особенно для усилителей звука.
Напомню, что ООС изобреталась для усилителей другого типа, для промышленности что дало колоссальный эффект - настройка стала минимальной, при выходе из строя можно было ставить любые однотипные транзисторы (или вообще те которые были в наличии - ООС всё исправит).
Но без входного транзистора общее усиление ниже плинтуса, глубина оос куриная, результат будет неважный.
Это видно даже без макетирования. У Пасса есть усилитель и на одном транзисторе, но это ИДЕЯ а не рабочий усилитель. Эту идею он потом начал развивать.
Только кто полезет спорить с Пассом. Это же бубль-гум! "А ты кто такой, откуда взялся, на чем приехал? "
А вот не согласен. Надо излагать своё мнение и свой опыт. Но не огульно, не как я сейчас: посмотрел - не понравилось - делать не буду. Потому и помалкиваю. Но если бы сделал как следует и послушал, то имел бы своё мнение и право высказать его.
Ну а читатели могут верить - не верить.
когда нужны детали, то Промэлектроника, Чип и Дип высылают без проблем. У китайцев с высоким рейтингом тоже неплохие бывают детали.
Полностью согласен. Неудобства, конечно, есть, например заказ от такой-то суммы или ждать надо месяц. Но в советское время такие возможности казались бы сказкой.
У Худа правильный баланс,...в очень крутой домашке Худ на латералах остслушан и звук его удивил богатством оттенков и деталей.
Да, Худ из хороших деталей слышен сразу. У него есть свой красивый голос в отличие от пусть даже более чистого (с меньшими искажениями) но стандартного и равнодушного голоса.
Возвращаюсь к своей идее-фикс. Худ хорош для тех кто любит слушать НЕ громко, кому нужно "богатство оттенков и деталей". Для любителей очень громкого звука, усилителей в сотни Ватт и тугих колонок, он не годится.
Переставлял вариантов 5-6 разных выходных транзисторов. Каждый раз звук разный. Звук разный и с разными выходными конденсаторами.
Это скорее достоинство - можно выбрать по личному вкусу. Да и разница в оттенках, а не в "плохо или очень плохо".
Кроме прочего, латералы закрывают тему термостабильности легко .
Компьютерные радиаторы от древней серии 478 с штатными вентиляторами на самых минимальных оборотах, на грани остановки, закрывают тему термостабильности еще легче и с запасом, даже чрезмерным запасом. Поскольку считаю от балды, что температура их должна быть 50...60 градусов, а получается хорошо если 40 градусов.
коллега экспериментировал с комплектухой. Дошёл, до 21194, они давали более плотный ,густой звук,но правда "хрустали" стало меньше,прозрачнось ушла
Вот меня такой вариант не устраивает. А другого может устроить. Поэтому такой вариант подбора ДЛЯ РАДИОЛЮБИТЕЛЕЙ вполне интересен. Попробуйте так делать юстировку с классической глубокой ОООС - она всё нивелирует (срежет), будет звучать по уставу, как положено, и никаких вольностей!
Нижний по схеме сменил на 2N3773 ,а верхний оставил 21194.На этом остановился и дальнейшие эксперименты прекратил.-Это с его с лов. ВО,КАК !
Вполне возможно. Не буду ни утверждать, ни отрицать. Но это дополнительная возможность "настройки музыкальности". Разве плохо?
Ну а те кто пишет, что "усилитель не должен вкладывать свою душу", пусть слушают свой одинаково серый звук.
Думаю, одной из причин былой популярности лампового звука, является то что при известном умении, можно было настраивать звук по душе.
Неглубокая ООС этому не мешала.
И, что очень важно, неглубокая ООС не давила асфальтовым катком детальность, микродинамику.
Конечно, для этого нужна изначальная линейность ламп, настройка их режимов. Или дополнение одной лампы другой так чтобы на выходе их недостатки скрадывались.
 
Последнее редактирование:
потом их поменял,на 21194,так,как они давали более плотный ,густой звук,но правда "хрустали" стало меньше,прозрачнось ушла и долго он не выдержал
Меня "хрусталь" устраивала) Может еще конденсаторы? На выходе Ничиконы ФГ, вольтодобавка КЗ, в ОС Керафайн, по питанию Силмик2. Звук очень похож на Худ на латералах.
Вообще, всегда все стараюсь делать на хороших деталях. С Аудиомании ждать не долго, Терра, тоже шустро работает. Пока с разводкой посидишь, нарисуешь, насверлишь... Вот и посылки)
 
Последнее редактирование:
Она и будет работать, как идея. Но делать я этот усилитель не буду. Есть другой усилитель Пасса и он заведомо лучше.
У каждого разные уши и АС , вкусы у людей разные ...одни пищат от низких частот ,другие их стараются уменьшить и т.д.
Худ звучит неплохо ,как неплохо звучит и Пасс ,а говорить ...его делать не буду есть ЛУЧШЕ ...это мнение тех ,кто уже избалован неплохим звучанием и ему подавай ещё лучше.
А что делать обычным людям ,которые хотят сделать своими руками ПРОСТОЙ усилок с хорошим звучанием из доступных элементов .
Им по барабану это ещё есть лучше ,им нужно чтобы усь хорошо звучал.
А Худ1969 многими уже сделан и имеет в большинстве хорошее мнение по работе ,люди ставят что под рукой есть и затем не жалуются на звучание.
Ставили даже кремниевые мезаэпитаксиально-планарные транзисторы, предназначены для применения в преобразователях напряжения, источниках вторичного электропитания, электронных фотовспышках - КТ863А с низким напряжением насыщения (Uкэ нас.= 0.3В) и затем радовались звучанием.
 
"Худ хорош для тех кто любит слушать НЕ громко, кому нужно "богатство оттенков и деталей". Для любителей очень громкого звука, усилителей в сотни Ватт и тугих колонок, он не годится."
На всех форумах почти все,у кого не открылось третье ухо.Продолжают клепать для дома усилители под 200Вт.Я тоже был таким лет двадцать пять назад.Усилитель Корвет (+куча самодельных) и Кливера (две пары,т.к. одной было мало).Как навалишь почти на полную,и звук начинает вроде раскрываться,появляется низ,верх,да и в целом звук лучше.Какое,же было моё удивление,когда я впервые услышал хорошую чувствительную акустику,на кобальте с 6 Ваттным германиевым усилителем (потом с лампой,JLH).Оказалось,что музыку можно слушать негромко,при этом качество самого звука на порядок лучше,я понял,что пол жизни шёл нетуда!Здесь тоже многие ещё идут нетуда,как жаль,а ведь счасте,то рядом! Для дома 12Вт на канал при хорошей АС -это выше крыши даже по громкости.Дальнейшая погоня за мощью-вырождает музыкальность и всё дальше уводит от грааля,за которым все здесь охотятся.
 
Омы ...

Вот ещё схема на IRFP140 (что в тумбочке было :) ) отработана при напряжение 25Вольт (Кус. = 10 раз , Рпик.=28W на Rн=8 Ом ).

Посмотреть вложение 48867
а какой ток покоя?

Для дома 12Вт на канал при хорошей АС -это выше крыши даже по громкости.Дальнейшая погоня за мощью-вырождает музыкальность и всё дальше уводит от грааля,за которым все здесь охотятся.
у вас сколько кв м комната?
Акустика с большой чуйкой большая редкость....или дорого выходит.
у меня ещё два комплекта плат на кремнии 2N3055 собрать... только из любопытсва...ради сравнения что получилосьна полевиках...
 
Последнее редактирование:
25м кв..Да дорого,но с неё нужно начинать.Иначе результатов не будет.Но можно и относительно дешманские варианты,но с неплохим результатом(и намного лучшим,чем типа Кливер,S90 и др самопал из этих динов.Например из наших по 2 шт. 6ГД2 RRR Подключённые последовательно для АС 16 Ом.,для вч что нибудь на пример от Пи аудио (пром).На неравномерность АЧХ нужно меньше обращать внимание,больше на хороший стык НЧ -СЧ/ВЧ.При высокой чуйке звук живой,рельефный,динамический диапазон такой,что мурашки по коже,от тупой акустики такого нет,создаётся эффект присутствия,вовлечённость.Да и Худ должен быть на 16 Ом,как его JLH и задумывал.И помнить,что из плохих продуктов даже самая изощрённая хозяйка ничего толкового не приготовит.Кинаповские динамики наши лучше не применять,они хоть и обладают высокой чуйкой,но как-то красят мерзко звук,а пром. НЧ имеют тяжёлые подвижки и микродинамики в них нет хотя с чуйкой у них тоже вроде неплохо.
 
Сейчас выложу сюда фото моего Худа на латералах, просьба одного хорошего человека.Напрямую через почту отправить не получается.
А можно пожалуйста про лампу по подробней. В оригинально схеме она отсутствует причем усиления хватает работать с линейного входа. Какая роль лампы на фото?

1668171670886.png
 
Александра Бокарёва гораздо интереснее, поправит если что
 

Вложения

  • ab4-ldsound.ru_-1.png
    ab4-ldsound.ru_-1.png
    174.2 KB · Просмотры: 391
а какой ток покопоя?
А что такое покопой ;)

Это усилитель класса А .
Ток потребления 2А ,но можно уменьшить до 1А.
Основная настройка-это установка половины напряжения на выходе усилителя(в правой точке R2 на схеме) при помощи переменного резистора Р3.
Р1 устанавливаем на резисторах 0.47 Ом напряжения 1В ,а Р2 настраивают максимально симметричный синус на выходе.
 
А звучит то хреноовастенько, хорошего варианте не знаю

На фото 6sn7
 
А что такое покопой ;)

Это усилитель класса А .
Ток потребления 2А ,но можно уменьшить до 1А.
Основная настройка-это установка половины напряжения на выходе усилителя(в правой точке R2 на схеме) при помощи переменного резистора Р3.
Р1 устанавливаем на резисторах 0.47 Ом напряжения 1В ,а Р2 настраивают максимально симметричный синус на выходе.
На мосфетах 2А ток покоя.. ? Я везде читал что такие токи у Худа приминительно к кремнию... и статья по настройке на IRF250 говорит о 200мА...
 
Омы ...

Вот ещё схема на IRFP140 (что в тумбочке было :) ) отработана при напряжение 25Вольт (Кус. = 10 раз , Рпик.=28W на Rн=8 Ом ).

Посмотреть вложение 48867
На схеме режимы неправильные. Через R3 ток 9 мА, а через R4, R6, P1, P2 при данных напряжениях от 15 до 23 мА, что не может быть так как цепь последовательная и ток в цепи один.
 
"Худ хорош для тех кто любит слушать НЕ громко, кому нужно "богатство оттенков и деталей". Для любителей очень громкого звука, усилителей в сотни Ватт и тугих колонок, он не годится."
На всех форумах почти все,у кого не открылось третье ухо.Продолжают клепать для дома усилители под 200Вт.Я тоже был таким лет двадцать пять назад.Усилитель Корвет (+куча самодельных) и Кливера (две пары,т.к. одной было мало).Как навалишь почти на полную,и звук начинает вроде раскрываться,появляется низ,верх,да и в целом звук лучше.Какое,же было моё удивление,когда я впервые услышал хорошую чувствительную акустику,на кобальте с 6 Ваттным германиевым усилителем (потом с лампой,JLH).Оказалось,что музыку можно слушать негромко,при этом качество самого звука на порядок лучше,я понял,что пол жизни шёл нетуда!Здесь тоже многие ещё идут нетуда,как жаль,а ведь счасте,то рядом! Для дома 12Вт на канал при хорошей АС -это выше крыши даже по громкости.Дальнейшая погоня за мощью-вырождает музыкальность и всё дальше уводит от грааля,за которым все здесь охотятся.
Есть приятель, человек с воспитанным и отточенным слухом, его все в городе знают, он много лет проработал в салоне хайэнда. И он , приходя в гости, первым делом, крутит регулятор уровня на самый минимум и слушает из тишины, потом только добавляет звук. Ему самые тихие звуки куда важнее орущего грохота.
 
У меня телефонник ток покоя имеет от 300 до 450ма .
 
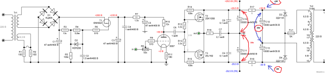
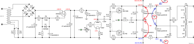
Правда в Т3 стрелку нужно на 180 градусов повернуть.
держите...

ab4-ldsound.ru_-2.png

А звучит то хреноовастенько, хорошего варианте не знаю
Кому-то пиво вкусно-сладко ,а другому хреново-солёное.
Так и некоторым...хреновенько ... только относительно чего.
Слушал ...как ХУД на песке(кремний) ,так и этот ...ощутимой разницы не заметил ,но на полевиках для моего вкуса был получше.
Всё дело во вкусе... ;)
 

Статистика форума

Темы
3,307
Сообщения
263,615
Пользователи
2,548
Новый пользователь
Александр Н.
Назад
Сверху Снизу