JLH - усилитель Джона Линсли-Худа (John Linsley-Hood)

  • Автор темы Автор темы LDS
  • Дата начала Дата начала

Оцените схему по 5-ти баллам

  • 1

  • 2

  • 3

  • 4

  • 5


Результаты будут видны только после голосования.
Не знаю где там АВ но только на 200мА не какого режима класс А не получишь максимум на наушники 100мВт.
При питании 36В у меня ток покоя 300 мА..
10 Вт только на радиаторы холостого хода.. развивает как положено 10-12 Вт.. нагрузку в 8 Ом;
Что вы получаете от такого конского тока покоя кроме тепла? 2 А ток покоя.. это 50 Вт холостых

Не такое уже мизерное усиление у PHL ,немного меньше ...зато
отрицательная обратная связь JLH примерно на 23 дБ больше чем у PLH.
Посмотреть вложение 48860
Что по этому поводу говорит Пасс ... :)

Посмотреть вложение 48861

Выходные транзисторы греются , Пасс решил уменьшить выделяемое тепло на каждом ,применив ещё пару выходных с увеличением в 2 раза сопротивлений (с 0.47 до 1 Ом).
Посмотреть вложение 48862
А в вашей схеме с холостым 2 А …. 90 Вт на радиатор в покое.. сколько ж вы снимаете в нагрузку?
 
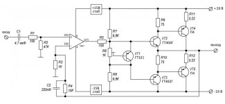
На схеме режимы неправильные. Через R3 ток 9 мА, а через R4, R6, P1, P2 при данных напряжениях от 15 до 23 мА, что не может быть так как цепь последовательная и ток в цепи один.
Подумайте ....что вы ещё в цепи забыли...
У А.Б. по вашей логике тоже неправильно на схеме с режимами ... 17.5ма через R4 и 11.5ма через R5.

17.5 - 11.jpg

А в вашей схеме с холостым 2 А …. 90 Вт на радиатор в покое.. сколько ж вы снимаете в нагрузку?
Холостой может быть мужик :) ,а в этой схеме рабочий ток - ток потребления.
Читайте внимательнее ...моща была указана.
 
Что вы получаете от такого конского тока покоя кроме тепла? 2 А ток покоя.. это 50 Вт холостых
К сожалению это особенность класса А. Такова природа, в среднем КПД усилителя класса А составляет 15-30%, а потребляемая мощность не зависит от величины выходной мощности. Если вы не согласны платить такую цену есть более заманчивые предложения класс АВ однозначно и существенно выигрывает у класса А по энергоэффективности. Его реальный КПД достигает 70%,
достоинством усилителя класса В можно считать высокий КПД, который теоретически может достигнуть 78%. Потребляемая мощность усилителя пропорциональна выходной мощности, и при отсутствии сигнала на входе она вообще равна нулю.
 
Одно понял. Задав на тот же усь Малова ток покоя 700-900ма получим звук более высокого качества. И большей амплитуды. А не эту пыкалку.
 
Максим,это Вы усь какой с усем Малова сравниваете?А то ,что-то всё уже смешалось в "прениях".С моей точки зрения У Худа преимущество- это как правильно АБ здесь сказал - очень правильный тембральный "окрас".Но есть всё-же у него на мой ух некоторая тормознутость атаки ,что интересно за кремниевыми в классе АВ такое меньше заметно,у высоковольтной лампы ещё меньше.Но у высоковольтной лампы звук хоть и скорострельный ,лёгкий,но как бы вторая гармоника неизбежно добавляет в голосе после шипящих -с ,не сильно но мне как-то не приятно.Кремниевые АВ -тональный баланс высветляет в ВЧ область ,что ещё хуже на мой ух,полевики на выходе подмыливают на ВЧ.В общем как всегда хвост высунем-нос застрянет.Нужен лампо-кремниево-германиевый УНЧ.Короткий тракт,минимальная ООС,максимальная скорость нарастания.
 
Максим,это Вы усь какой с усем Малова сравниваете?А то ,что-то всё уже смешалось в "прениях".С моей точки зрения У Худа преимущество- это как правильно АБ здесь сказал - очень правильный тембральный "окрас".Но есть всё-же у него на мой ух некоторая тормознутость атаки ,что интересно за кремниевыми в классе АВ такое меньше заметно,у высоковольтной лампы ещё меньше.Но у высоковольтной лампы звук хоть и скорострельный ,лёгкий,но как бы вторая гармоника неизбежно добавляет в голосе после шипящих -с ,не сильно но мне как-то не приятно.Кремниевые АВ -тональный баланс высветляет в ВЧ область ,что ещё хуже на мой ух,полевики на выходе подмыливают на ВЧ.В общем как всегда хвост высунем-нос застрянет.Нужен лампо-кремниево-германиевый УНЧ.Короткий тракт,минимальная ООС,максимальная скорость нарастания.
Да Малов самый простейший усь на оу , германии и кремнии и квази . чистое ретро . Номер 2 за 78 год журнал Радио .
 
Последнее редактирование:
Подумайте ....что вы ещё в цепи забыли...
У А.Б. по вашей логике тоже неправильно на схеме с режимами ... 17.5ма через R4 и 11.5ма через R5.

Посмотреть вложение 48881

Холостой может быть мужик :) ,а в этой схеме рабочий ток - ток потребления.
Читайте внимательнее ...моща была указана.
ребята , учите закон Кирхгофа. Закон Ома вы как бы поняли, но это еще не все. Ток- он не только по вертикали течет, но иногда и по горизонтали и может не только складываться, но и вычитаться. Ерунда, в общем...
 
ребята , учите закон Кирхгофа. Закон Ома вы как бы поняли, но это еще не все. Ток- он не только по вертикали течет, но иногда и по горизонтали и может не только складываться, но и вычитаться. Ерунда, в общем...
Вот именно , я уже не стал занудничить и учить ...а только сказал slami ...что он в цепи забыл про транзистор ,от которого мы и пляшем по выбору этих резисторов...
Извиняйте ,что я вашим примером воспользовался...:)

А расчёт и выбор этих резисторов исходит совсем из другого ,не как предполагал slami...

Выбор Rc и  Rи.jpg
 
А вот кааца, Максим, это для вас, мне кааца, круто!
 

Вложения

  • f.1959-05.050.jpg
    f.1959-05.050.jpg
    480.5 KB · Просмотры: 399
Очень хочется увидить от тутошних форумчан готовые проекты.. то есть под ключ.. в корпусе и реально законченные устройства.. чет эта теоретика и разговоры про кунг фу раздувают темы , а никаой конкретики в конечном итоге…. Где усилители не на монтажках , а в облагороженном виде.. предъявите.. хочу лайки ставить!!!!!!
И честное слово.. этот материал очень востребован будет .. любителям
 
Последнее редактирование:
Такая вам не поможет, а я с 1982 года или квадратики на фольгированном СФ, или так. И быстрее
 

Вложения

  • IMG_1729.JPG
    IMG_1729.JPG
    130.9 KB · Просмотры: 288
Если кого обидел.. звиняюсь
Но я по факту просто хочу видеть образцы для повторения.. не в виде теории , а когда это приобрела формы и товарный вид
держи товарный вид и законченное изделие. завтра еду слушать на нем новый суперцап.
 
Очень хочется увидить от тутошних форумчан готовые проекты.. то есть под ключ.. в корпусе и реально законченные устройства.. чет эта теоретика и разговоры про кунг фу раздувают темы , а никаой конкретики в конечном итоге…. Где усилители не на монтажках , а в облагороженном виде.. предъявите.. хочу лайки ставить!!!!!!
И честное слово.. этот материал очень востребован будет .. любителям
Не совсем законченный ХУД. Неделю спустя, регулятор громкости вывел. Но! Недолго музыка играла :) Еще пару недель спустя, начал делать АБ1 и АБХУД в одном корпусе, с драйвером и ламповыми индикаторами. Корпус остался той же ширины, но в два раза длинней. Еще не облагородил. Уголки, полосы алюминивые, радиаторы... Зимой займусь.
IMG_20201030_195156.jpg
IMG_20201030_195059.jpg
 
Одно понял. Задав на тот же усь Малова ток покоя 700-900ма получим звук более высокого качества. И большей амплитуды. А не эту пыкалку.
А если в схеме сменить полярность и проводимость всех транзисторов сменить на противоположную ,а на выход 1T806А ? И микросхему получше.
 
А если в схеме сменить полярность и проводимость всех транзисторов сменить на противоположную ,а на выход 1T806А ? И микросхему получше.
будет Вовин черный холодильник. Я ведь чисто прикололся , правда намек никто не понял. Только у него П4
 
Простое говно, даже в термостабилизациию зачем то гт321 поставил, который там нельзя, обр. ток базы 500 мка? Самое то гт322, у него все выводы изолированы от корпуса. А высоковольность гт321 там нафиг не нужна

гт321 - ???
 

Вложения

  • Diodes, транзисторы, ИМС 1994г_117.gif
    Diodes, транзисторы, ИМС 1994г_117.gif
    231.7 KB · Просмотры: 151
Отгадайте с одного раза, откуда передрал
 

Вложения

  • ЧХ.JPG
    ЧХ.JPG
    50.5 KB · Просмотры: 294
  • p0016.jpg
    p0016.jpg
    122.8 KB · Просмотры: 277
Подумайте ....что вы ещё в цепи забыли...
У А.Б. по вашей логике тоже неправильно на схеме с режимами ... 17.5ма через R4 и 11.5ма через R5.

Посмотреть вложение 48881

Холостой может быть мужик :) ,а в этой схеме рабочий ток - ток потребления.
Читайте внимательнее ...моща была указана.
Это я про схему которую выложили Вы, там нагрузка полевики которые имеют большое входное сопротивление и не учавствуют в влиянии на режимы транзистора,. У АБ в том кусочке схемы который Вы показали эмиттер идет на делитель из двух резисторов которые влияют на эмиттерное напряжение, нельзя не учитывать влияние других цепей на схему
 
Что так на ГТ321 наезжаете. Он же просто термодатчик и пофиг там обратный ток. А вот площадь кристалла на терморегулирование влияет горазно сильнее .

Много пишут восторгов про этот блек рефрижератор, а Вам он как? По звуку?
Я не эксперт. А так с АД825 и полено как семиструнка зазвучит
 
Я не эксперт. А так с АД825 и полено как семиструнка зазвучит
Я когда-то макетил его, правда на 2132 и ГТ905, и звук показался хреновым. Вроде режимы были ожидаемые. Наталкиваюсь иногда - хвалят его... :(
 
Максим, нельзя такой гт321 ставить в термостабилизациию. Есть много германия, у которых I кб обратный меньше в 50-100 раз, чем эти 500 мка.
 
Максим, нельзя такой гт321 ставить в термостабилизациию. Есть много германия, у которых I кб обратный меньше в 50-100 раз, чем эти 500 мка.
Я просто предположил почему поставлен именно такой транзистор. площадь кристалла одно из предположений. Даташит ГТ321(1Т321)
Нельзя , допустимо. Это у Вовы спрашивайте. Мне ЧХ не интересен.
 
Не совсем законченный ХУД. Неделю спустя, регулятор громкости вывел. Но! Недолго музыка играла :) Еще пару недель спустя, начал делать АБ1 и АБХУД в одном корпусе, с драйвером и ламповыми индикаторами. Корпус остался той же ширины, но в два раза длинней. Еще не облагородил. Уголки, полосы алюминивые, радиаторы... Зимой займусь.
Посмотреть вложение 48956Посмотреть вложение 48957
Вчера довелось послушать своего Худа на латералах с лампой по входу с дивным цапом CHORD 64MK2 , да на колонках моей фирмы. И там нечто трудно передаваемое. Восторг полный. Шоб вам такое слушать усю жизнь.
 
Вчера довелось послушать своего Худа на латералах с лампой по входу с дивным цапом CHORD 64MK2 , да на колонках моей фирмы. И там нечто трудно передаваемое. Восторг полный. Шоб вам такое слушать усю жизнь.
А как это, лампа по входу? Драйвер на лампе, а потом полноценный Худ? Или лампа, и Худ обрезанный?
 
А как это, лампа по входу? Драйвер на лампе, а потом полноценный Худ? Или лампа, и Худ обрезанный?
Лампа 6SN7 от прошлого варианта АБ1, делитель на 6-7 и Худ на латералах. И колонка двухполоска на В-200 и SEAS1149 .
 
А какие номиналы в делителе? У меня просто один драйвер для АБ1 и Худа. Сначало без делителя. Потом экспериментировал опытным и путями...)
 
А какие номиналы в делителе?
Сейчас расскажу, налетят крытики и растопчут. А мне не хочется.
Прикиньте, на пальцах, а я кивну. 27 кил в анодах 6SN7 . Входное Худа 50 кил.
 

Статистика форума

Темы
3,307
Сообщения
263,657
Пользователи
2,548
Новый пользователь
Александр Н.
Назад
Сверху Снизу