Александр Бокарёв
1 ранг
- Регистрация
- 12 Ноя 2019
- Сообщения
- 30,289
- Реакции
- 15,376
- Баллы
- 395
Не верят, потому как шибко умные, видимо. Поглупей- и поверишьВера в доказательствах не нуждается
Смотрите видео ниже, чтобы узнать, как установить наш сайт в качестве веб-приложения на домашнем экране.
Примечание: Эта возможность может быть недоступна в некоторых браузерах.
Не верят, потому как шибко умные, видимо. Поглупей- и поверишьВера в доказательствах не нуждается
я так понял плата павного пуска питания в правом углу? время задержки сколько?шибко умные, видимо.
Ток покоя 1, 2 ампера. Справа внизу анодное питание с плавным подъемом, примерно минута. Левее софт старт , без него лампочки тухнут при включении.какой у Вас ток покоя получился в этой схеме ?Посмотреть вложение 49099
я так понял плата павного пуска питания в правом углу? время задержки сколько?
У.. Я гонял эту схему от 30 вольт, стабильно работала, ток покоя контролировал амперметром, он чуть за ампер уходил и все. Правда, в комнате было нежарко.Не совсем так, Саша, я дал Диме твою схему на 1т806, и сказал, только с питанием 12-15 вольт, и нагрузка 8-12 ом, и не перестарайся, может вздрыгнуть неожиданно.
наверняка 40 Вт в радиаторе потебуют принудительного охлаждения... ибо можно жарить яишенку под фуги Баха..У.. Я гонял эту схему от 30 вольт, стабильно работала, ток покоя контролировал амперметром, он чуть за ампер уходил и все. Правда, в комнате было нежарко.
не выше 60 градусов радиаторы, о чем вы, барин, помилуйте....наверняка 40 Вт в радиаторе потебуют принудительного охлаждения... ибо можно жарить яишенку под фуги Баха..
АБ1 на германии... ждём-с!![]()
200 мВт, кому и кобыла невеста.

Вы же просили на германии.200 мВт, кому и кобыла невеста.
В радиокружке делал похожий, из рубрики "За рубежом". 100мВт выдавал, а поскольку кружок был в бывшей церкви, надо было встать в фокусе под куполом и тогда громкости на всё помещение было более чем достаточно!Вы же просили на германии.

Каждому усилителю определено его назначение, место и время.В радиокружке делал похожий, из рубрики "За рубежом". 100мВт выдавал, а поскольку кружок был в бывшей церкви, надо было встать в фокусе под куполом и тогда громкости на всё помещение было более чем достаточно!
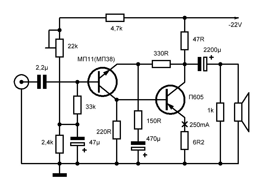
На 16 Ом ещё лучше бы играла.Это моя схема для друга, надо было хороший Тлфонник , даже на АС 8 ом неплохо играл. Параметры на схеме указаны
вам схему нарисовать?Шикарное фото, а где тут полезная информация?
Это германий?для многотыщщьватт чтоб стоило копейки и работало сразу и настройки не требовало есть вот это
недолговечен он.для многотыщщьватт чтоб стоило копейки и работало сразу и настройки не требовало есть вот это
Хлам какой то. Для хотя бы 20-30 ватт чистого звука нужно просто взять симулятор, положить в него обычный усилитель Лина и сделать с ним что нибудь хорошее.для многотыщщьватт чтоб стоило копейки и работало сразу и настройки не требовало есть вот это
Мелодии 103 ,взяв её за основу, выбросить вольтдобавку заменив ее генератором тока на копеечных транзисторах , ввести согласование меж каскадами с общим эмиттером и симметричный выхлоп на кт805/837 . Несложно и давно известно.Хлам какой то. Для хотя бы 20-30 ватт чистого звука нужно просто взять симулятор,
Выходники штука важная, 819/818 хоть можно найти не поддельные. С импортом всё похуже будет, в плане настоящести.. Но тоже можно, нужно будет только потом подключить эквивалент нагрузки, подать на вход синус 20кГц до ограничения и по форме подобрать резистор с чудным названием "47") Но до этого понятно ток покоя подстроить резистором R13.на фоне импорта , 818 и 819 там зачем ?
И я о том же. Уровень комфортной мощности 10 милливатт в тупой колонке на Сканах , о чем дальше друг другу щелбаны раздавать.Это моя схема для друга, надо было хороший Тлфонник , даже на АС 8 ом неплохо играл. Параметры на схеме указаны
А вы колонку к голове скотчем рекомендуете примотать, Александр? Или на столе можно всё же оставить?И я о том же. Уровень комфортной мощности 10 милливатт в тупой колонке на Сканах , о чем дальше друг другу щелбаны раздавать.
Снова меня принимают за дебила. Сидящего в кресле прослушивания , с прибитой к нему головой. Не надоело?А вы колонку к голове скотчем рекомендуете примотать, Александр? Или на столе можно всё же оставить?
10мВт в колонке. В какой колонке? Можно фото? Такой чудо колонки которая при 10мВт будет комфортно звучать. У меня на столе колонки на наших 0.5гд-30, есть мнение что 10мВт даже им будет очень мало. Может быть 100?Снова меня принимают за дебила. Сидящего в кресле прослушивания , с прибитой к нему головой. Не надоело?