JLH - усилитель Джона Линсли-Худа (John Linsley-Hood)

  • Автор темы Автор темы LDS
  • Дата начала Дата начала

Оцените схему по 5-ти баллам

  • 1

  • 2

  • 3

  • 4

  • 5


Результаты будут видны только после голосования.
MOSFET это полевой транзистор с изолированным затвором.

Латеральный транзистор, в контексте полевых транзисторов (MOSFET), относится к типу конструкции, в которой ток протекает в плоскости, параллельной поверхности кристалла, в отличие от вертикального MOSFET, где ток течет перпендикулярно поверхности.
 
при цене на 170 и 74
74 не доставаемы от слова - СОВСЕМ, у меня есть 4шт. ))
По большому счету, для дядьки Бокарёва схема, пп есть в лайке, но можно любую от Ланзара твикнуть (для этого и создавалась).
В автозвуке, на вторичке, от 500р "конченные" уси.

На биполярных есть, как и Аудисон тезис, но здесь это оффтоп, не будем.

P.S. Если фильтр на входе убрать, то АЧХ 1,5МГц в полку (-3дБ), ФЧХ - 57КГц.
 
Последнее редактирование:
Это не усилитель Худа.
Есть такая брошюрка, в интернете она есть
на странице 198 рисунок 5.7( подпись под рисунком). И готовый усилитель, мануал которого можете скачать у Электротани.
003.PNG 001-min.jpg
 
Последнее редактирование модератором:
понятно, что не очень:
6962386234.jpg


Отзыв:
Макеев Александр
13 июня 2025


Заказывал две платы, на одной не выставляется ноль на выходе и ток покоя не выше 18мА, но работает! Замена подозрительных элементов выходит дороже, чем покупка еще одной платы, поэтому закажу еще одну. На другой плате выставил ток 80мА, т.к. радиатор горячий довольно таки. Питание +/- 29В под нагрузкой. Перед первым включением сразу заменил конденсаторы по питанию на 1000мкф*35В и перевернул полевик К170 в дифкаскаде. Кстати, усилитель очень чувствителен к длине входных проводов, т.к. на входе полевики стоят. Общее впечатление - достойно звучат, но ОМ 2,7 лучше. Проверено на АС DIATONE 501.
Поясню: для правильной работы УНЧ и реально хорошего звука ,нужен ток покоя не менее 180мА в классе AB.Для работы в А классе -1А.В первом случае будет 30 Вт ,во втором 5Вт вых.мощ..Это со слов производителя.Теперь о самом "производителе" -это какая-то китайская конторка которая используя Б/У транзистороры для выхода,паяет платы посредственного качества,поэтому некоторые платы после настройки работают замечательно,но некоторые даже не возможно из-за разброса настроить (выставить ток покоя 180мА и больше).Что касается Ланзара,то этот НАСТРОЕННЫЙ усилитель играет значительно лучше него.В прочем перейдите на сайт того товарища ,которого я вам указал, и сами одев наушники переслушайте все усилители которые этот товарищ собрал и выложил их звучание,в том числе там есть и "звук" Ланзара.Конечно многие глухие скажут ,что через Ютьюб невозможно ничего оценить,но у кого нормальный слух -слышна разница ОЧЕНЬ ХОРОШО.И потом ,хочется сказать спасибо этому товарищу за возможность именно сравнения звука. В усилителе используются не звуковые транзисторы Хитачи ,но с макс. током 70А(! )может поэтому и звучит хорошо.В любом случае прежде чем охаивать данный УНЧ прослушайте в наушниках по ссылке.Скорость у него больше 30В/мсек
 
Последнее редактирование:
. В усилителе используются не звуковые транзисторы Хитачи ,но с макс. током 70А(! )может поэтому и звучит хорошо.
Только Хитачи!!! В УН уж точно. ))) Пары не реально подобрать, но можно (кучки копить).
Ланзар в китайских усях - балалайка ни о чём, достаточно Мистери, Супру, Ладу на вторичке купить за 1000р. и понять (что "ни о чём").
Про бу триоды это я уже понял, лучший вариант.
По схеме ни чего сказать не могу (даже не втыкался, мне не надо), играет и хорошо.
Мне пп как трассировали не понравилось, очень плохо.
Главное, что Вы довольны.
 
Главное, что Вы довольны.
Причём,здесь я ?Вы наденьте наушники и послушайте.Не нравится плата-можно сделать навесным ,но он и на этой говняной играет лучше всех перечисленных УНЧ. при стоимости 900р за оба канала!
 
Причём,здесь я ?Вы наденьте наушники и послушайте.Не нравится плата-можно сделать навесным ,но он и на этой говняной играет лучше всех перечисленных УНЧ. при стоимости 900р за оба канала!
БлагоДарю за приглашение, но мне не надо. Приоритеты поменялись, даже на свои проекты (КИТы распаянные, платы сделаны, триоды парами лежат, ... ) нет ни времени, ни рабочего стола.

Всё только для вас, чтоб у вас всё получалось. (число множественное, не персонально Вам)
 
Есть такая брошюрка, в интернете она есть
на странице 198 рисунок 5.7( подпись под рисунком). И готовый усилитель, мануал которого можете скачать у Электротани.
Посмотреть вложение 144956 Посмотреть вложение 144985
набрал модель на современных моделях транзисторов
Параметры не впечатлили, к частоте 20 кГц петлевого практически уже нет. ГВЗ более 5 мкс и валится в звуковой полосе. ДК перекошен, ток одного плеча более чем в 6 раз меньше, отсюда и постоянка на выходе.
 

Вложения

  • JLH-75_Bode.png
    JLH-75_Bode.png
    79.4 KB · Просмотры: 78
  • JLH-75_Loop-Gain.png
    JLH-75_Loop-Gain.png
    86.7 KB · Просмотры: 76
Это не усилитель Худа.

набрал модель на современных моделях транзисторов
Параметры не впечатлили, к частоте 20 кГц петлевого практически уже нет. ГВЗ более 5 мкс и валится в звуковой полосе. ДК перекошен, ток одного плеча более чем в 6 раз меньше, отсюда и постоянка на выходе.
Всё таки 72 год. Если допилить, может чтонибудь получится. И , кстати, постоянки у меня не было ( регулируется сопротивлением в истоке полевика), собирал на советских транзисторах в конце 80ых. Звучал не плохо.
 
Последнее редактирование:
Всё таки 72 год. Если допилить, может чтонибудь получится. И , кстати, постоянки у меня не было, собирал на советских транзисторах в конце 80ых. Звучал не плохо.
собирать усилитель который звучит "неплохо" - только время терять. а слушать пертова терять не только время но и разум.
 
собирать усилитель который звучит "неплохо" - только время терять. а слушать пертова терять не только время но и разум.
А как я ещё могу его описать по истечении почти 40 лет?
 
А как я ещё могу его описать по истечении почти 40 лет?
не знаю. был у нас усилитель который собирал мой отец. так вот понятия "слышимые искажения", "клиппинг" и "неплохо" для меня в то время были попросту незнакомы.
 
По этой схеме делал. Выходные были КТ808А Защиту не ставил.
 

Вложения

  • MRB 1109 1986.PNG
    MRB 1109 1986.PNG
    186.5 KB · Просмотры: 109
в той схеме косяк это кт 815г в УНе,туда надо кт602б из наших а лучше 2SC5171 и зеркало в дифф
согласен, но, как я понял, он никому не интересен. Думал молодёж заинтересуется простотой.
 
он никому не интересен.
тут вообще никому ничего не интересно,каждый кулик свое болото нахваливает))))а молодежи это вовсе не интересно,тут одни злобные старички собрались))) с укоренившимися взглядами)))
 
Смысел если даже схемы не осталось? Примерно приблизительно я могу сказать что она была похожа на ТТ-35, но нюансов я не знаю.
Где можно глянуть ТТ-35 ?
 
Есть такая брошюрка
15\8 омный https://www.diyaudio.com/community/...d_75_de_luxe_construction_manual-pdf.1288663/

John Linsley Hood 75 de Luxe


HiFi Engine
https://www.hifiengine.com › ...


·Перевести эту страницу

Specifications: Power output: 75 watts per channel into 8Ω (stereo), Frequency response: 3Hz to 40kHz, Total harmonic distortion: 0.1%.


Бывает\был в продаже: https://picclick.co.uk/Linsley-Hood-75-Watt-Hi-Fi-Amplifier-164548318367.html

Были удачные (для своего времени) образцы каменных топоров\аппараты, но не ищите чудес\Грааль в прошлом:)
 
Последнее редактирование:
Неправильно понимаете, эта пара ни разу не латералы.

В качестве устранения пробела в этой области. На сегодняшний день их выпускаю серийно? Или это в прошлом как в случаи с германием. Как то по маркировке можно понять что это латеральный транзистор.
 
Я правильно понимаю что 2sk2586, 2sj555 латеральные транзисторы и стоят они не 500р. за десять штук? Или я не прав?

Неправильно понимаете, эта пара ни разу не латералы. Переключательные Мосфеты. Достаточно глянуть на распайку выводов. Исток у них с краю, не на подошве.
Вот что пишут буржуи:
Модель 2SK2586/2SJ555 отличается от модели 2SK1530/2SJ201 следующим:

1) Первый имеет гораздо более высокую емкость
2) Первый тип также имеет гораздо более высокую проводимость
3) Первый имеет гораздо более высокий температурный коэффициент (то есть гораздо более чувствителен к температуре)
4) Первое не является истинной комплементарной парой, как второе.

Поэтому, зная эти различия, вы можете попытаться адаптировать любую топологию под себя.
Это не простая замена 1:1.
Даже если устройство, скорее всего, будет работать, вы не сможете извлечь из него максимальную пользу.
Поэтому вам нужно адаптировать схему под свои нужды.

Да, мы используем 2SK1530/2SJ201 для F5X, и на то есть веские причины.
Но мы также недавно построили очень хороший JLH-транзистор All-FET с использованием 2SK3497 (который также является UHC-MOSFET).

http://www.diyaudio.com/forums/solid-state/203431-all-fet-jlh-class.html#post3649906

И это очень хороший, мягко звучащий однотактный усилитель.
Единственное, чего нам не удалось, — это избежать использования NTC в цепи смещения МОП-транзистора.
Если вы поищете в Google информацию о Японии, то увидите, что ВСЕ схемы, использующие UHC-MOSFET, имеют некоторый NTC в смещении, чтобы справиться с высокой температурой таких устройств.

Пурист скажет, что NTC нелинеен и влияет на звук.
Мы не пытались измерять. Но прослушивание не выявило слышимых различий.

Не существует такого понятия, как «кто из них лучше».
Каждое устройство имеет свои особенности, и предпочтения почти всегда субъективны.
Инфа от сюда: https://www.diyaudio.com/community/threads/2sk2586-and-2sj555-combo-mosfet.244730/

Attachments​


  • JFET JLH Class A Draft 1.JPG

    JFET JLH Class A Draft 1.JPG
    117.2 KB · Views: 3,843


  • JFET JLH Class A Draft 2.JPG

    JFET JLH Class A Draft 2.JPG
    114.3 KB · Views: 3,543


  • JFET JLH Class A Draft 3.JPG

    JFET JLH Class A Draft 3.JPG
    204.9 KB · Views: 3,396


 
своей схемой Худа на латералах поделюсь, лет пять звучит у друга с акустикой на Визатоне В 200 и пищале SEAS1149
Дядя Саш, а можно эту схему на 2SK162 перевести и вместо бд139 поставить германиевый п605(606, 608, 609)?

Нет. BD140 в драйвер, только . 605й ставить смысла нет.
Другой момент- у Р транзисторов частотные свойства хуже, а емкость затвора выше. Поэтому 1058 предпочтительнее 162-х.
Понял, просто 2ск1058 всего 4 штуки для АБ1 у меня есть.
Интересный конечно вариант, ламповый драйвер, п605 + 2ск162 и резистор с стоке.
162 легче найти. Я бы собрал, послушал.
Там много переделывать?

Стоп. Я вам про Худа на латералах, пост 2132, а вы мне про какую схему? Когда и кто карты поменял?И откуда взялся ламповый драйвер? И как стыковать П605 с J162? Ахренеть .
И я про худа на латерах, но без входного и без одного транзистора 162, чтоб ламповым драйвером можно было раскачать и германий в предвыход.
Такой вариант вообще возможен, чтоб всего 2 транзистора было в усилителе. Я просто не понимаю в разработках схем.

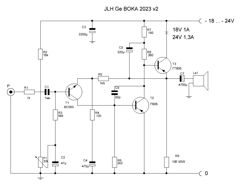
Видел много ваших схем разных, вот к примеру 2, в одной нет входного транзистора, но есть второй 806, а во второй резистор вместо одного 806 и входной.
Вот и спрашиваю, можно ли скрестить германий с латером и сделать худ всего на двух транзисторах германий + 162, чтоб в дальнейшем вход лампой качать?
 

Вложения

  • IMG_20210313_215315.jpg
    IMG_20210313_215315.jpg
    121.3 KB · Просмотры: 69
  • С резистором JLH-Ge-Boka-2.jpg
    С резистором JLH-Ge-Boka-2.jpg
    53.1 KB · Просмотры: 77
Вот на латералах хороший
 

Вложения

  • Screenshot_2024-10-20-23-05-21-005_com.android.chrome.png
    Screenshot_2024-10-20-23-05-21-005_com.android.chrome.png
    91.1 KB · Просмотры: 78
Вот на латералах хороший
Это сложный.
Мне просто интересно, можно ли "облегчить" худа до двух транзисторов, чтоб ватт 10 выдавал или больше, а по простоте был как АБ1 ?

Эти я видел. Я про то можно ли сделать худ на двух транзисторах, германий и 162 + резистор и мощность ватт 10 или больше?
С АБ1 сколько можно выжать на 8 и 16 ом?
Германиевым транзистором получится раскачать 2ск162?
 
можно,питать можно от ноутбучной зарядки на 19в
трансформатор не сложный тк провод толстый 0,7,,,0,8мм,намотка слой-одна секция,сколько влезет до заполнения,потом коммутируем первичку и вторичку последовательно параллельно,чтобы Кт=1...2,на истоковую обмотку берем всего одну секцию или две впараллель если ток покоя более 1,5а
соединяем по две параллельно и с такими двойками последовательно
можно сделать и без истоковой обмотки,тогда транс еще проще,мотаем в два провода 1мм бифилляром до заполнения,после каждого слоя прокладка из бумаги
 

Вложения

  • на латерале.jpg
    на латерале.jpg
    37.1 KB · Просмотры: 67
  • на латерале худ.jpg
    на латерале худ.jpg
    52.3 KB · Просмотры: 327
  • на латерале А кл.jpg
    на латерале А кл.jpg
    54.1 KB · Просмотры: 62
Последнее редактирование:
можно,питать можно от ноутбучной зарядки на 19в

трансформатор не сложный тк провод толстый 0,7,,,0,8мм,намотка слой-одна секция,сколько влезет до заполнения,потом коммутируем первичку и вторичку последовательно параллельно,чтобы Кт=1...2,на истоковую обмотку берем всего одну секцию или две впараллель если ток покоя более 1,5а
соединяем по две параллельно и с такими двойками последовательно
можно сделать и без истоковой обмотки,тогда транс еще проще,мотаем в два провода 1мм бифилляром до заполнения,после каждого слоя прокладка из бумаги
Тогда лучше сразу такой собрать, где то в интернете нашел.
Фазоинверсный трансформатор Ш железо 20 на 20.
Первичная обмотка 400 витков провода 0,4 Вторичная обмотка 200 витков провода 0,4 ,
в два провода. Первичная обмотка разделена на две части,между ними вторичная.
Индуктивность первичной обмотки 0,2 Гн.
 

Вложения

  • 148578412004178087.jpg
    148578412004178087.jpg
    107.8 KB · Просмотры: 87
  • 148578407781206060.jpg
    148578407781206060.jpg
    148.4 KB · Просмотры: 85
ну это для германия схема, причем в АВ классе
в схеме которую Вы привели драйвер гавно,тк он с резистивной нагрузкой ,лучше сделать драйвер с обмоткой в эмиттере или как у Григорьева двухтактный
я же првел А класс на латерале причем с максимальным кпд за счет транса,кпд выше чем с резистором в 4 раза причем в исток оос можно ввести даже в однотранзисторном варианте

вот с таким драйвером лучше,тда2050 работает в А классе без ступеньки
выходники германиевые в АВ,в качестве выходников можно ставить по 3шт гт403 впараллель с одинаковой бэтой,они не дорогие 6р на авито и частота у них 12...15кгц а не 3...5кгц как у п 2хх,при такой топологии вч германий гт 806,906 лучше не применять горят с трансом,а вот сплавные отлично работают
 

Вложения

  • герм транс.png
    герм транс.png
    57.8 KB · Просмотры: 87
Последнее редактирование:

Статистика форума

Темы
3,306
Сообщения
263,527
Пользователи
2,548
Новый пользователь
Александр Н.
Назад
Сверху Снизу