JLH - усилитель Джона Линсли-Худа (John Linsley-Hood)

Оцените схему по 5-ти баллам

  • 1

  • 2

  • 3

  • 4

  • 5


Результаты будут видны только после голосования.

юан8

1 ранг
Регистрация
9 Мар 2024
Сообщения
3,136
Реакции
758
Репутация
51
Страна
РФ
Город
Санкт-Петербург
Имя
Юрий
Предупреждений
2
Доведите коллектор до (-) шины.
зачем??? мне нужно нагрузить тда источником тока!!!! а не БП грузить,это старый способ перевода оу в класс А,разве что модуляцию я добавил,(последовательную) для повышения кпд в 2 раза
 
Регистрация
12 Ноя 2019
Сообщения
28,303
Реакции
13,620
Репутация
395
Идея выходного каскада у Худа- разделенная нагрузка +гальваносвязь всей "тройки " Остальное макияж.
Мою начальную схемку Ge-JLH по косточкам разнес один грамотный читатель , причем, я со всей его критикой совершенно согласен. Кроме одного. Той схеме много лет и сегодняшний рабочий вариант на нее сильно не похож, слишком велико несоответствие параметров германиевых и кремниевых транзисторов.Придется повозиться. Германий похож на велосипедиста под куполом цирка , на натянутом канате. Одно неверное движение - и унесли с манежа , накрытого брезентом.
Но и результат хорош, звук особенный у германия.
 
Последнее редактирование:

юан8

1 ранг
Регистрация
9 Мар 2024
Сообщения
3,136
Реакции
758
Репутация
51
Страна
РФ
Город
Санкт-Петербург
Имя
Юрий
Предупреждений
2
худовский ВК хуже даже квази двойки,Линовской,тк не умеет переходить в АВ,заведите Лина в А класс и он порвет Худика)))
худик это неполноценный двухтакт)))выше двух токов покоя прыгать не умеет
 

Samodelkin

2 ранг
Регистрация
2 Дек 2022
Сообщения
679
Реакции
292
Репутация
19
Возраст
72
Страна
Россия
Город
Зеленоград
Имя
Андрей
Совершенно верно.
О чём автор схемы на чертеже честно указал.
Правда не удержался и похвалил сам себя...
молодой ишшо, горячий и нахальный.;)
А вот "перепостер" не разобрался и обозвал
его схему "Худом".
 

юан8

1 ранг
Регистрация
9 Мар 2024
Сообщения
3,136
Реакции
758
Репутация
51
Страна
РФ
Город
Санкт-Петербург
Имя
Юрий
Предупреждений
2
Хотя, четсно говоря и он не нужен.
и чо??? АВ-шник на выходе? ради повторителя огород городить с питанием 125в?поставить повторитель на биполяре и разницы не будет,ну на джифете еще можно
суть моей идеи с лампой это использовать худа с Ку=1...2 те петлевым 65дб что сделает его перемычкой в плане искажений и позволит получить десяток ватт красивого звука от 6п15п с говенным твз 1-9
 
Последнее редактирование:

Никитич

1 ранг
Регистрация
28 Ноя 2019
Сообщения
796
Реакции
504
Репутация
49
Возраст
65
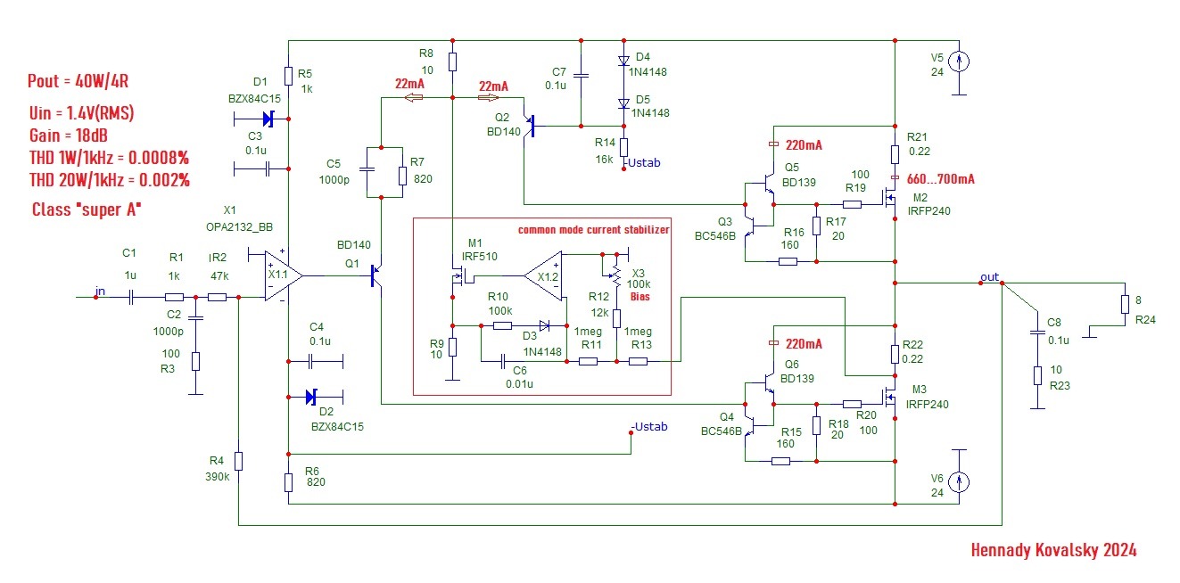
https://www.diyaudio.com/community/threads/hennadys-take-on-the-1969-jlh.409972/page-7 чувак неплохо потрудился, на любой вкус.

MOD HenK 2024 и Original 2003.jpg MOD HenK 2024 bipolar.jpg Common Mode Current HenK.jpg
 

юан8

1 ранг
Регистрация
9 Мар 2024
Сообщения
3,136
Реакции
758
Репутация
51
Страна
РФ
Город
Санкт-Петербург
Имя
Юрий
Предупреждений
2
Умеет (на полевиках или дарлингтонах) - схемы были
да я знаю,я про классического,на данный момент при наличии 5198\1941 топология худа интересна только при очень простой схеме на 4х транзисторах с Ку=1..2(глубина оос 60дб) для использования в качестве повторителя и то при широкополосном динамике
при двух -трех полосной акустике биампинг даже на Д-классе по сумме плюшек на много интереснее особенно с DSP кроссовером,не одними низкими нелинейными искажениями хорош звук,правильный тональный баланс на много важнее
 
Последнее редактирование:

Samodelkin

2 ранг
Регистрация
2 Дек 2022
Сообщения
679
Реакции
292
Репутация
19
Возраст
72
Страна
Россия
Город
Зеленоград
Имя
Андрей
Делая Ушник JLH на Ger-мании, на всякий случай просматривал вопрос защиты от перегрева выходников.
Вариант АБ - "биметалл от утюга" понравился, даже прикупил пару.
Но оказался он великоват для моего варианта. На Алишке на пробу приобрёл такие штуки.
1.jpg Термоключ_Ы.jpg
По утверждению продавца, разброс вкл/отк не очень велик.
Термоключ 2.JPG
Но я человек недоверчивый, собрал небольшую схемку и прогнал
5 штук таких мини\ключиков. В результате получилось вот такое:
Скриншот 19-10-2025 093818.jpg
Проверял при напряжении 24 Вольта и 9.4 Ома нагрузки.
То есть рабочий ток - 2.5 Ампера.
P.S.При испытаниях ключиков вылезли некоторые нюансы их использования.
P.P.S. А в окончательную конструкцию ушника я их так и не поставил, пришли поздно,
да и при мощностях для наушников нужды в защите не было.
 
Регистрация
12 Ноя 2019
Сообщения
28,303
Реакции
13,620
Репутация
395
То есть, это реализованный в кремнии биметаллический выключатель? И даже гистерезис задан? Если так, то - "нифига себе, техника дошла!"
 

SemenS

2 ранг
Регистрация
14 Окт 2020
Сообщения
432
Реакции
225
Репутация
25
Страна
Россия
то реализованный в кремнии биметаллический выключат
Вот тут подробно об этих штучках. В своё время применил в электронной нагрузке для проверки БП. Работают чётко, но гистерезис на мой взгляд великоват.
 

Динозавр

1 ранг
Регистрация
31 Янв 2023
Сообщения
2,930
Реакции
865
Репутация
52
Страна
Россия
Город
станица Пашковская
Имя
Александр
Предупреждений
3
Последнее редактирование:
Регистрация
12 Ноя 2019
Сообщения
28,303
Реакции
13,620
Репутация
395
Вот тут подробно об этих штучках. В своё время применил в электронной нагрузке для проверки БП. Работают чётко, но гистерезис на мой взгляд великоват.
Знаю уверенно, что эти устройства в круглом карболитовом корпусе с клеммами работают как надо, по типу отбойника в утюге, потому что громко цыкают при сработке, такая там конструкция, по типу микрика. А просто биметаллический контакт без цыкалки даст дугу при плавном размыкании.
 

Samodelkin

2 ранг
Регистрация
2 Дек 2022
Сообщения
679
Реакции
292
Репутация
19
Возраст
72
Страна
Россия
Город
Зеленоград
Имя
Андрей

юан8

1 ранг
Регистрация
9 Мар 2024
Сообщения
3,136
Реакции
758
Репутация
51
Страна
РФ
Город
Санкт-Петербург
Имя
Юрий
Предупреждений
2

SemenS

2 ранг
Регистрация
14 Окт 2020
Сообщения
432
Реакции
225
Репутация
25
Страна
Россия
биметаллический контакт без цыкалки даст дугу при плавном размыкании.
У меня включало вентилятор обдува, ток мизерный, откуда дуга?)) Эти штучки не для силового применения, а включать могут реле которое может включить(отключить) это что-то мощное.
 
Регистрация
12 Ноя 2019
Сообщения
28,303
Реакции
13,620
Репутация
395
У меня включало вентилятор обдува, ток мизерный, откуда дуга?)) Эти штучки не для силового применения, а включать могут реле которое может включить(отключить) это что-то мощное.
Сам думал про то же самое, контакт включает исполнительное устройство малым током, все ясно.
Но гистерезис нужен все равно.
Первая мысль- медленное размыкание-высокое напряжение=дуга)))
 

Samodelkin

2 ранг
Регистрация
2 Дек 2022
Сообщения
679
Реакции
292
Репутация
19
Возраст
72
Страна
Россия
Город
Зеленоград
Имя
Андрей
Приведите схему Вашего усилителя.
Классический JLH, германий, на входе JFET.
Пробовал разные его варианты, включая со стабилизацией тока покоя.
Оставил самый простой.
Ушник, ток всего 180 мА.
КНИ в железе вроде показывал...
 
Регистрация
23 Май 2020
Сообщения
2,385
Реакции
1,047
Репутация
70
Предупреждений
1
Классический JLH, германий, на входе JFET.
Пробовал разные его варианты, включая со стабилизацией тока покоя.
Оставил самый простой.
Ушник, ток всего 180 мА.
КНИ в железе вроде показывал...
Три с половиной плюса за тот входной Джи-Фет (это @нал0г джи-у-джитсу только в схемотехнике)
 

юан8

1 ранг
Регистрация
9 Мар 2024
Сообщения
3,136
Реакции
758
Репутация
51
Страна
РФ
Город
Санкт-Петербург
Имя
Юрий
Предупреждений
2
лучше полярность перевернуть,на вход кп303 ,а в ун Гт308в,для ушника 12в питания с головой ,этот завести в класс А и порвет он Худика при токе покоя 100ма
ЗЫ по приборам))))на слух разницы не услышать,оба досостаточны
еще проще тда 7377 на наушники включить через резистор 50ом она искажать будет очень мало на такую нагрузку и обвеса не надо
 
Последнее редактирование:

vostok

3 ранг
Регистрация
24 Фев 2023
Сообщения
180
Реакции
145
Репутация
15
Страна
Россия
Город
Хабаровск
Имя
Андрей
Предупреждений
1
Регистрация
23 Май 2020
Сообщения
2,385
Реакции
1,047
Репутация
70
Предупреждений
1
Тоже был ещё мал, и откуда кп103 нашлись тогда? Не помню и не понимаю и ЭПУ с пъезо стерео головкой тоже было!? Вот это жизнь была, а вы "Бермуды"!
Был тот самый Аккорд, с 213-ми. Не горел, бурчал не совсем германиевым звуком (ибо на входе кт315 был) громко.
 
Последнее редактирование:

vostok

3 ранг
Регистрация
24 Фев 2023
Сообщения
180
Реакции
145
Репутация
15
Страна
Россия
Город
Хабаровск
Имя
Андрей
Предупреждений
1
Честно скажу в те года я был ещё не гордый и ходил по всяким свалкам, всю электронную технику оттуда тащил домой, разбирал распаивал и радовался! Вот похоже оттуда и были у меня кп103 ЭПУ стереоголовки гт402-404 и ещё много всякого! Времена были интересные вспоминаю с удовольствием, сейчас проще кп903 2sj162 (1058 тоже) лежат надо взяться и АВ1 собрать послушать и в спорах про сверхлинейники уже аргументированно участвовать
 
Регистрация
12 Ноя 2019
Сообщения
28,303
Реакции
13,620
Репутация
395
Тоже был ещё мал, и откуда кп103 нашлись тогда? Не помню и не понимаю и ЭПУ с пъезо стерео головкой тоже было!? Вот это жизнь была, а вы "Бермуды"!
Году в 1972-м добыл пяток КП103 и вскоре собрал усилитель с полевиком на входе, а позже сделал повторитель для пьезобошки . С ним звук стал ровнее .
ПС. Свалок у нас в городе не особо было, дефицитные детали добывали через знакомых, а еще попадал на наборы деталей через комиссионки, это было дикое счастье. за 5 рублей- мешок с добром, - и каким!
 
Последнее редактирование:

vostok

3 ранг
Регистрация
24 Фев 2023
Сообщения
180
Реакции
145
Репутация
15
Страна
Россия
Город
Хабаровск
Имя
Андрей
Предупреждений
1
Приберегите пары 2SK-2SJ для более удачного варианта усилителя , в плане мощности , чем АБ1.
Уважаемый Александр Сергеевич, хобби оно такое надо всё попробовать, честно на последних собранных сверхлинейниках услышал звук из детства (ригонда маяк-203 самодельные унч на германиевых + широкополосные динамики), но это воспоминания, собрать и сравнить, у меня акустика Оптима se, она очень хороша позволяет услышать многое
 

Последние сообщения

Статистика форума

Темы
3,068
Сообщения
234,613
Пользователи
2,375
Новый пользователь
Sergovlad
Сверху Снизу