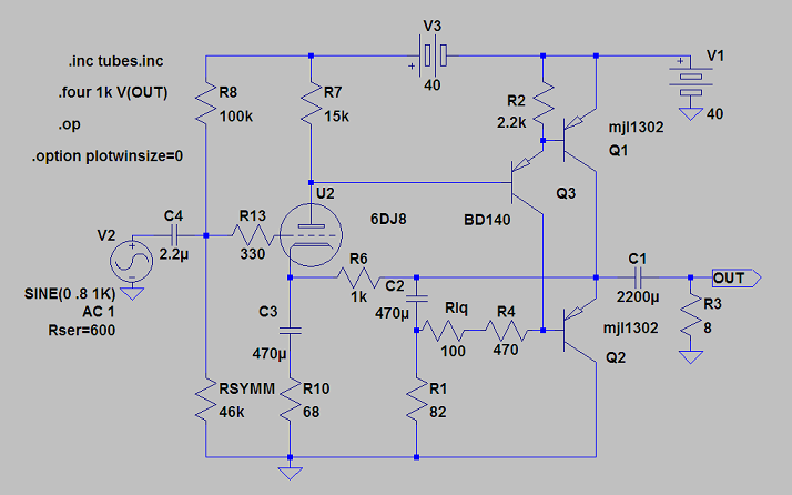
JLH - усилитель Джона Линсли-Худа (John Linsley-Hood)

Оцените схему по 5-ти баллам

  • 1

  • 2

  • 3

  • 4

  • 5


Результаты будут видны только после голосования.

юан8

1 ранг
Регистрация
9 Мар 2024
Сообщения
3,136
Реакции
758
Репутация
51
Страна
РФ
Город
Санкт-Петербург
Имя
Юрий
Предупреждений
2
да саб разгружает основные дины и усилители по нч,меньше интермодуляция
 
Регистрация
14 Янв 2021
Сообщения
536
Реакции
142
Репутация
28
Страна
Россия
Город
Ковров
Имя
Сергей
Предупреждений
1
да саб разгружает основные дины и усилители по нч,меньше интермодуляция
У меня ширики в почёте, а саб только для гаража, дома соседи в стену стучат.

Перечитать еще раз, если не понимаете- отправить к И.И.
Вообще, Вы для меня художник, судя по лайкам (таким же мастерам окрасить).
О, ещё один ярлычник, с искусственным интеллектом вместо мозгов.
Отправь себя туда, меня ИИ не интересует и твоя бессвязная бормотуха тоже.
 

Ya

3 ранг
Регистрация
31 Авг 2025
Сообщения
59
Реакции
4
Репутация
1
Страна
Рф
Город
Белозерский
Регистрация
14 Янв 2021
Сообщения
536
Реакции
142
Репутация
28
Страна
Россия
Город
Ковров
Имя
Сергей
Предупреждений
1

ВАР

2 ранг
Регистрация
5 Май 2023
Сообщения
383
Реакции
240
Репутация
17
Страна
Украина
Город
Киев
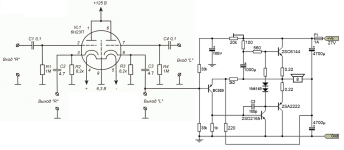
Ютуб подбросил видео с канала Абонента. На одном из роликов сравнение Худа на кремнии и германии. Похоже собрано из воронежских КИТов. Есть и другие видосы на германи..
 

ВАР

2 ранг
Регистрация
5 Май 2023
Сообщения
383
Реакции
240
Репутация
17
Страна
Украина
Город
Киев
Этот абонент много всего говорит в своих видео, но конкретики мало...
А КИТов воронежских на германии много было выпущено. Там тоже не густо в описании - мол, делай как автор завещал. Шаг влево, шаг вправо - расстр..., усё сгорит, короче...
 

Никитич

1 ранг
Регистрация
28 Ноя 2019
Сообщения
796
Реакции
504
Репутация
49
Возраст
65
схема из клипа
JLH_Ge_Voronezh.jpg
 

юан8

1 ранг
Регистрация
9 Мар 2024
Сообщения
3,136
Реакции
758
Репутация
51
Страна
РФ
Город
Санкт-Петербург
Имя
Юрий
Предупреждений
2
мп10 на входе-шлак,ищите гт311И если кремнием брезгуете,вместо п605 лучще п609а,б
гт 311 при питании до 20в если больше то лучше каскод
 

Вложения

  • замена кремния.png
    замена кремния.png
    9.4 KB · Просмотры: 27
Последнее редактирование:

Samodelkin

2 ранг
Регистрация
2 Дек 2022
Сообщения
679
Реакции
292
Репутация
19
Возраст
72
Страна
Россия
Город
Зеленоград
Имя
Андрей
С5 для Ger-манского транзистора - маловато.
С6 - я вообще не ставил.
Но тут смотря как плата разведена и монтаж сделан.
Авторы КИТа - "перебздели".
Ну и на входе лучше JFET.
Или, тут соглашусь с Юанем, хотя в основном
его "осуждаю" (хотя - читаю!_hm_) - 311.
П609 лучше не ставить, спалит нахрен выходники.
У него Бэтта дико растёт от температуры.
 

юан8

1 ранг
Регистрация
9 Мар 2024
Сообщения
3,136
Реакции
758
Репутация
51
Страна
РФ
Город
Санкт-Петербург
Имя
Юрий
Предупреждений
2
У него Бэтта дико растёт от температуры.
это же хорошо что у него бэта большая! и миллер меньше,но еще раз повторю что кт863а в худе самое оно на выход,бэта 300...500 и цена 50р гт806 в классе А нахрен не нужны,там все транзисторы открыты и германий кроме проблем с надежностью ничего не дает ему место в АВ
 

Динозавр

1 ранг
Регистрация
31 Янв 2023
Сообщения
2,930
Реакции
865
Репутация
52
Страна
Россия
Город
станица Пашковская
Имя
Александр
Предупреждений
3
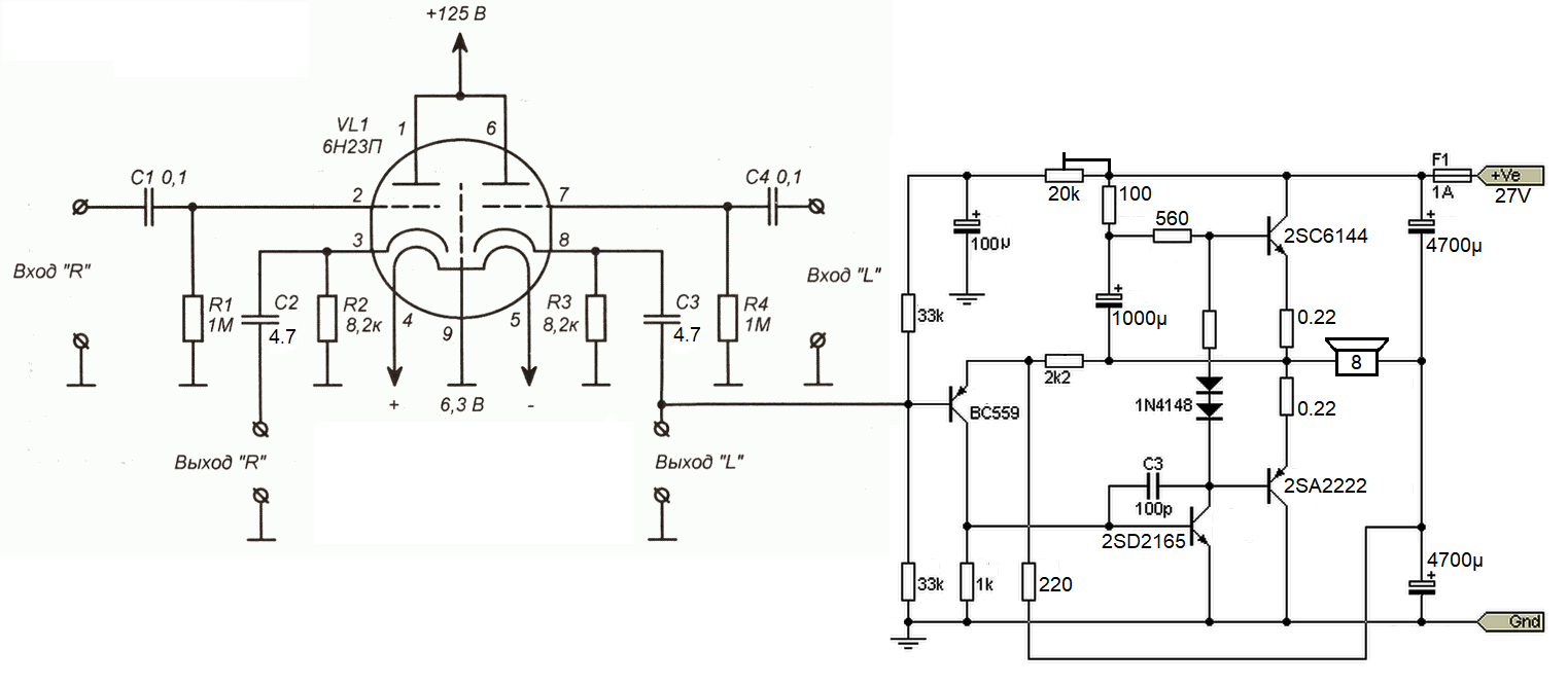
схема из клипа
Пока одни говорят, другие делают (и продают- не платят роялти автору))).
МП106 - древний сплавной кремний (легендарный))). Современный лучше:)
Т3 нужен обратный диод б-э или хотя бы шунтирующий резистор (для надёжности).
Для германия можно использовать другую топологию, полностью на пнп-транзисторах (похожую на Лик30, RCA1966 или Ю202).
В этом случае первым можно использовать ОУ- древний 401\701 или современный. https://ldsound.club/threads/leak-stereo-30-germanievyj-usilitel.3142/page-4
Можно перевернуть выходной каскад по Никитину (повторитель)\Броски (триангл).
Широкое поле для экспериментов:)
 

Вложения

  • ampli_10.png
    ampli_10.png
    43.5 KB · Просмотры: 59
  • 0u1d62228a-328c452b-3f5a6f42 (1).gif
    0u1d62228a-328c452b-3f5a6f42 (1).gif
    6.1 KB · Просмотры: 55
  • DC Servo Triangle Circuit Flea-Power Amplifier.png
    DC Servo Triangle Circuit Flea-Power Amplifier.png
    26.6 KB · Просмотры: 62
  • 2n3242_applic.png
    2n3242_applic.png
    16.2 KB · Просмотры: 57
Последнее редактирование:

Юджин Кинг

2 ранг
Регистрация
30 Сен 2023
Сообщения
322
Реакции
62
Репутация
12
Страна
UA
Город
Odessa

Динозавр

1 ранг
Регистрация
31 Янв 2023
Сообщения
2,930
Реакции
865
Репутация
52
Страна
Россия
Город
станица Пашковская
Имя
Александр
Предупреждений
3
Настоящий (кошерный, ортодоксальный, авторский) Худ-69 изначально был сделан на раннем кремнии:)\
Первый 2N3906.
 

юан8

1 ранг
Регистрация
9 Мар 2024
Сообщения
3,136
Реакции
758
Репутация
51
Страна
РФ
Город
Санкт-Петербург
Имя
Юрий
Предупреждений
2
на вход и УН лучше кт3107И и кт602б из наших,кт863а на выход
а еще лучше схему Аккорда или меллодии в А класс загнать
 

Динозавр

1 ранг
Регистрация
31 Янв 2023
Сообщения
2,930
Реакции
865
Репутация
52
Страна
Россия
Город
станица Пашковская
Имя
Александр
Предупреждений
3
схему Аккорда или меллодии в А класс загнать
Если очень хочется на хермании сделать, можно сотворить Франкенштейна по германской топологии Аккорда, но с Худовской\Бокаревской тройкой.
 
Последнее редактирование:

юан8

1 ранг
Регистрация
9 Мар 2024
Сообщения
3,136
Реакции
758
Репутация
51
Страна
РФ
Город
Санкт-Петербург
Имя
Юрий
Предупреждений
2
вот такой франкенштейн)
 

Вложения

  • замена худа 6п15п.png
    замена худа 6п15п.png
    28.6 KB · Просмотры: 82

юан8

1 ранг
Регистрация
9 Мар 2024
Сообщения
3,136
Реакции
758
Репутация
51
Страна
РФ
Город
Санкт-Петербург
Имя
Юрий
Предупреждений
2
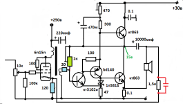
твз совсем не лишний,тк лампа при 40в питании это шлак
твз легко делается из твз-1-9 намоткой поверх всех обмоток второй секции вторички- из провода 0,2мм примерно 70витков
 

юан8

1 ранг
Регистрация
9 Мар 2024
Сообщения
3,136
Реакции
758
Репутация
51
Страна
РФ
Город
Санкт-Петербург
Имя
Юрий
Предупреждений
2
С ТВЗ можно сразу повторитель...
можно ,но больше вклад искажений
все равно 200в намного лучший спектр и там не 80 на аноде тк на резисторе 15К что то упадет а на твз нет (практически)
На аноде там 38,6В

еще один минус этого гибридного худа это то что лампа под общей глубокой оос,а в моей схеме нет,там отдельные оос и лампа охвачена всего на 6...10дб вместе с выходным кондером и твз
термостабилизации нет,у меня есть(диод и эмиттерный резистор 0,1ом)
 
Последнее редактирование:

wilhelm

3 ранг
Регистрация
5 Авг 2025
Сообщения
94
Реакции
37
Репутация
2
Возраст
61
Страна
Германия
Город
Wehingen
Имя
Вильгельм
вот такой франкенштейн)
Лампа она сама по себе неплохо с трансформатором дружит, зачем остальное. Лучше уж катодный повторитель на входе. Хотя, четсно говоря и он не нужен.
 

Вложения

  • rm-02-17-1.png
    rm-02-17-1.png
    116.4 KB · Просмотры: 52

юан8

1 ранг
Регистрация
9 Мар 2024
Сообщения
3,136
Реакции
758
Репутация
51
Страна
РФ
Город
Санкт-Петербург
Имя
Юрий
Предупреждений
2
Лампа она сама по себе неплохо с трансформатором дружит, зачем остальное.
с хорошим трансформатором дружит,а тут шлаковый твз 1-9 применен доработанный за полчаса,под осью будет нормально,тем более вторичка тонкая
 

SemenS

2 ранг
Регистрация
14 Окт 2020
Сообщения
432
Реакции
225
Репутация
25
Страна
Россия
Вот такой Худ недавно появился
 

Вложения

  • УНЧ -А.png
    УНЧ -А.png
    353 KB · Просмотры: 81
Регистрация
12 Ноя 2019
Сообщения
28,303
Реакции
13,620
Репутация
395
Можно назвать это JLH-1996 на стероидах.
В тетрадке есть похожая схемка, JLH+ опер на входе. Не впечатлила звуком.
 
Последнее редактирование:

Динозавр

1 ранг
Регистрация
31 Янв 2023
Сообщения
2,930
Реакции
865
Репутация
52
Страна
Россия
Город
станица Пашковская
Имя
Александр
Предупреждений
3
Ни разу НеХуд- неинвертирующий УН на ОУ + однотактный повторитель (SE) с нагрузкой источником тока (например, И.Семынина) ,
с общей ООС.
Нужно корректировать- будится легко (в отличие от Худа))).
В Худе69 можно заменить первый транзистор на ОУ...
В широком смысле у Худа есть УМЗЧ класса А (1969 и 1986?), класса АВ (1970) и др.,в т.ч. линоиды с выходом на мосфет(ах) ватт на 70.
 
Последнее редактирование:

юан8

1 ранг
Регистрация
9 Мар 2024
Сообщения
3,136
Реакции
758
Репутация
51
Страна
РФ
Город
Санкт-Петербург
Имя
Юрий
Предупреждений
2
можно нагрузить тда 2050 управляемым ИТ на мощном транзисторе и будет очень простой А -класс,управление ИТ -подключение нагрузки к эмиттерному резистору ИТ
 

Вложения

  • простой А класс.png
    простой А класс.png
    7.6 KB · Просмотры: 15

Динозавр

1 ранг
Регистрация
31 Янв 2023
Сообщения
2,930
Реакции
865
Репутация
52
Страна
Россия
Город
станица Пашковская
Имя
Александр
Предупреждений
3
Ограничения по допустимой тепловой мощности ИМС в корпусе ТО220. Чтобы догнать Худа69, понадобится повторитель на транзисторе.
Есть схемы с нагрузкой резистором на 2003 (телефонник).
 
Последнее редактирование:

Последние сообщения

Статистика форума

Темы
3,068
Сообщения
234,613
Пользователи
2,375
Новый пользователь
Sergovlad
Сверху Снизу