Как готовить покемона.

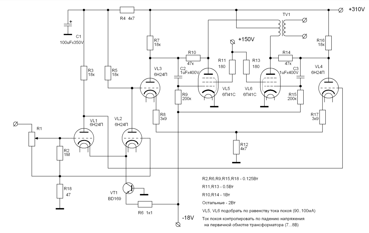
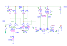
Олег, приветствую! Что скажете о такой схеме?

Посмотреть вложение 173080
Она уже пять лет работает, звук радует. Трансы выходные от Василия (Карта).
Хотелось бы комментарий Конструктора Покемона!))...
Ошибок в схеме не вижу. Всё как я люблю - строчный тетрод на выходе, питание второй сетки в полпитания ( для полного устранения динатронного эффекта ) и даже ПОС по току в выходном каскаде, для снижения выходного сопротивления и компенсации сопротивления обмоток. Если выходной мощности хватает, то всё нормально. А так, можно разогнать - приподнять анодное напряжение до 300, увеличить анодный ток до 70 ма, поиграться резистором ООС. Лампа стерпит, строчные тетроды крепкие. 6П36С я разгонял вплоть до 40 ватт на аноде. Но сеточный резистор уменьшал при этом до 22 кОм. Здесь тоже - если будете умощняться, то сеточный резистор уменьшайте раза в два, а С4 берите 1 мкф. Но если всё устраивает, не заморачивайтесь.

Дядя Олег, а глянь реакцию самого драйвера на подкинутый у нему мощный выход. Я так сильно опечалился, что пришлось перепахивать схему до нормы.
Дядь Саш, нарисуй. Я не понял.
 
Дядь Саш, нарисуй. Я не понял.
Ну, классика Покемона, драйвер резисторный на 6н23п и грузится он на 3 ком по входу мощника. За резистором по сути ноль Ом, виртуальная земля. Сигнала там нет практически. И сигнал с выхода драйвера просаживается лихо, сравни на холостую и с нагрузкой в 3 кила.
 
Еще мыслишка. Вот у нас есть двойные мощные тетроды 6Р3С ГУ19 ГМИ-6 ГИ30 , общая экрансетка и катод. А мы сделаем на базе той же ГМИ - Покемона, зафиксировав экран и катод. На одной лампе - два канала . Ась?
Зачем два канала? Придётся тогда питание второй сетки жёстко стабилизировать, чтобы каналы друг в друга не пролезали. Запараллелить оба тетрода, и пусть рассеивает свои 40 ватт.
 
Одну ГМИ 6 на канал Покемоном. Половинка пентодным драйвером для другой, выходной половинки.

Наверное я туповат. Вот у нас резистор между анодом драйвера и анодом выхода. Там нет конденсатора чтоб отсечь постоянку от сигнала. На аноде драйвера по постоянку у нас около пропитания, на аноде выходной лампы на несколько вольт меньше анодного. Как это между собой стыкуется?
 
Последнее редактирование:
Ошибок в схеме не вижу. Всё как я люблю - строчный тетрод на выходе, питание второй сетки в полпитания ( для полного устранения динатронного эффекта ) и даже ПОС по току в выходном каскаде, для снижения выходного сопротивления и компенсации сопротивления обмоток. Если выходной мощности хватает, то всё нормально. А так, можно разогнать - приподнять анодное напряжение до 300, увеличить анодный ток до 70 ма, поиграться резистором ООС. Лампа стерпит, строчные тетроды крепкие. 6П36С я разгонял вплоть до 40 ватт на аноде. Но сеточный резистор уменьшал при этом до 22 кОм. Здесь тоже - если будете умощняться, то сеточный резистор уменьшайте раза в два, а С4 берите 1 мкф. Но если всё устраивает, не заморачивайтесь.
Благодарю за развёрнутый ответ!
Схему я случайно промежуточную выставил, крайний вариант вот:
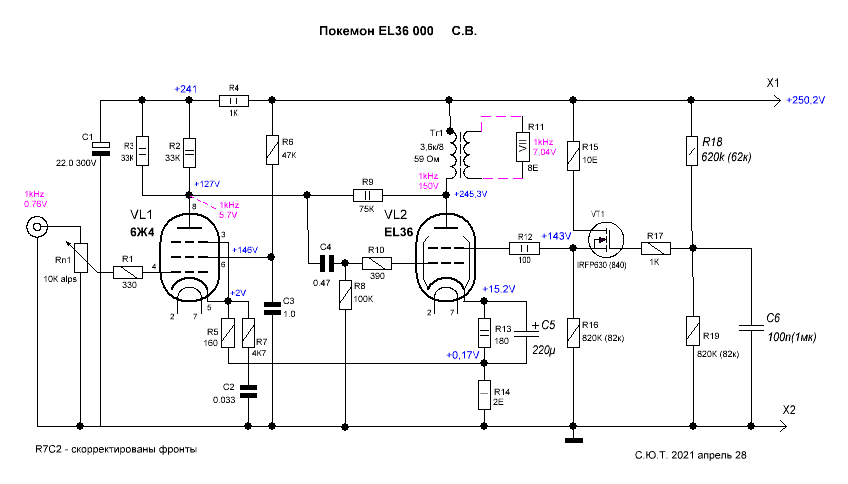
пок6Ж4 ЕЛ36 000.GIF


Мощность снимается порядка 6 Ватт на 8 Ом, более чем достаточная, для меня. Питание от 2-х ИБП, двойное моно.
В этом полумакете были опробованы варианты на 6П9+6П9, 6П6С+6П6С, затем мне подарили штук 30 ЕЛ36 - на них и остановился...
 
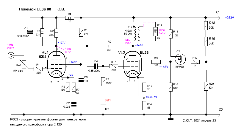
Это мало сопротивление минимум надо 450ом.
Высокое активное сопротивление обмоток выходного трансформатора уменьшает коэффициент полезного действия трансформатора, что понижает достижимое значение величины альфа (отношения сопротивления нагрузки к внутреннему сопротивлению выходного каскада) и соответственно уменьшает коэффициент демпфирования нагрузки, т. е. повышает выходное сопротивление.
Рекомендации по кпд на уровне 0,8-0,85 были актуальны в 50-ые годы при провозглашавшейся тогда экономичности любительских конструкций (как и полукилоомное сопротивление первички).
Я кпд меньше 0,96 не воспринимаю и то при коэффициенте демпфирования 4, что является минимально неприемлемым для работы со всякой акустикой, а не специально разработанной и тщательно настроенной большими усилиями больших мастеров.
 
Вот у нас резистор между анодом драйвера и анодом выхода. Там нет конденсатора чтоб отсечь постоянку от сигнала. На аноде драйвера по постоянку у нас около пропитания, на аноде выходной лампы на несколько вольт меньше анодного. Как это между собой стыкуется?
По постоянке этот резистор включен параллельно анодному резистору драйвера. Через оба течёт ток.
 
Олег, подскажите. А как рассчитать схему Покемона для такой лампы как E130L?
 
Последнее редактирование:
Олег, подскажите. А как рассчитать схему Покемона для такой лампы как EL130?
Не знаю такой лампы, но принцип для любой лампы - сначала делаете обычный пентодный усилитель. Анодное питание лучше повыше, а приведённое сопротивление первички - побольше, чтобы получить хорошее усиление выходного каскада. Драйвер лучше на триоде с высоким мю и катодный резистор не шунтировать. Ток драйвера и сопротивление резистора ООС выбирать так, чтобы анодный ток драйвера не менее чем в два раза был больше, чем Ua/Rос, где Ua - анодное питание выходного каскада, Rос - сопротивление резистора ООС. Делаете макет и подстраиваете резистор ООС до наилучшего результата по Кг.
Если драйвер пентодный, следите, чтобы напряжение на второй сетке было ниже напряжения на аноде хотя бы вольт на 20. Хоть там и есть антидинатронная сетка, но если соблюдать такое правило, динатронный эффект не будет возникать в принципе и ток второй сетки не будет оказывать большого влияния на линейность драйвера.
Обязательно пользуйтесь осциллографом - нормальным, а не звуковой картой. И смотрите напряжение на аноде выходной лампы, а не на вторичке трансформатора - мегагерцы туда не пролезут. Это надо, чтобы обнаружить возбуд усилителя и устранить его. Синус на максимальном сигнале должен быть чистым, без локальных размытий.
Есть "специалисты", которые не пользуются приборами, а настраивают на слух. Ещё и гордо об этом заявляют. Не верьте им, они просто не умеют пользоваться приборами и не имеют их.
 
Последнее редактирование:
Спасибо за разжевываение!)
Встряла в голову мысль попробовать на КТ66 однотакт. Трансы, правда не большие, Ватт на 600 габаритом. Корпуса для двухтактов предназначены и другие не влезут...
Интересно, будет ли компенсация двойки в такой схеме.
 
Последнее редактирование:
А я, если добью однотакт на г-811, попробую там не общую ООС, а покемона. Лампа имеет высокую крутизну, что, как я понимаю, требуется в этом виде ООС.
 
Спасибо за разжевываение!)
Встряла в голову мысль попробовать на КТ66 однотакт. Трансы, правда не большие, Ватт на 600 габаритом. Корпуса для двухтактов предназначены и другие не влезут...
Интересно, будет ли компенсация двойки в такой схеме.
Тогда уж лучше EL34. У неё при той же мощности на аноде крутизна вдвое выше. Анодное питание взять порядка 400 вольт. Приведённое сопротивление первички 7кОм. Можно ожидать выходную мощность около 8 ватт.
Принцип выбора выходной лампы - крутизна должна быть хорошей, чтобы получить приличное внутрипетлевое усиление и глубину ООС порядка 20 дБ. У EL34 внутрипетлевое усиление получаем S*R = 0,011*7000=77 раз. В точности как у 6П14П.С этим можно работать.
 
Мне звук 34-х не нравится ни в каком виде, идиосинкразия какая то.
А можно прикинуть мощность КТ66 с питанием 495 Вольт и нагрузкой 6 кОм? У меня какая то очень красивая цифра пентодного режима получается как по мощности, так и по нечетным. Про крутизну я понимаю. Есть еще квартет YL1350, но они как то слишком мощные, боюсь трансы не переварят, 66-х у меня много. Но если это тупик, поищу альтернативы.
 
Мне звук 34-х не нравится ни в каком виде, идиосинкразия какая то.
С ООС глубиной в 20 дБ звук может измениться.
А можно прикинуть мощность КТ66 с питанием 495 Вольт и нагрузкой 6 кОм?
Для 6кОм в однотакте 495 вольт много. Ток анода получается всего 50 ма - максимум. Тогда амплитуда в аноде не более 300 вольт - плохое использование анодного напряжения, для триода нормально, для пентода - нет. Для 6кОм нужно брать анодное питание 400. Но крутизна маленькая. Симулятор показывает усиление каскада всего 23 раза. В покемоне чуда не свершится. Если ламп много, ставьте 2 в параллель - крутизна удвоится. А вот это уже намного интересней. Однотакт с выходной мощностью 16 ватт - серьёзная заявка. Обратите внимание, что на второй сетке 200 вольт.
кт66.png

На выходной мощности в 1 ватт как-то слишком оптимистично. Возможно, у меня модели такие, а в реале такого чуда может и не быть. Но имеет смысл попробовать.
кт66_2.png
 
Последнее редактирование модератором:
На форуме Сергеева Леонид Пермяк приводил симуляторные картинки для 6п3с и 6п6с в пентодном классическом исполнении и в Покемоне с нагрузкой 13 ком( Ктр =44) .ВАХи совпали идеально.
 
На форуме Сергеева Леонид Пермяк приводил симуляторные картинки для 6п3с и 6п6с в пентодном классическом исполнении и в Покемоне с нагрузкой 13 ком( Ктр =44) .ВАХи совпали идеально.
Да, для ламп с малой крутизной надо сильно увеличивать сопротивление нагрузки, а для этого высоко задирать анодное питание. На второй сетке питание делать в половину анодного или ещё меньше. Чем меньше напряжение на второй сетке, тем меньше напряжение на первой. А при малых напряжениях на первой сетке крутизна выше и лампа линейнее. И как бонус - практически полное отсутствие динатронного эффекта. Он ведь проявляется, когда вторая сетка выше анода.
 
Вот это очень ценная информация. Все хотел расспросить про оптимальное напряжение на экрансетке.
А в принципе, можем мы изначально дать малое катодное смещение лампе, а в симметрию - вывести напряжением на экрансетке?
 
А в принципе, можем мы изначально дать малое катодное смещение лампе, а в симметрию - вывести напряжением на экрансетке?
Да. Очень неплохо получается со строчными тетродами. Вот 6П41С. 30 ватт на аноде (проверено, держит, но лучше с автосмещением), выходная до 9 ватт. Приведённое первички 6кОм. Если в первой сетке 100 кОм окажется много, можно уменьшать до 30кОм совершенно спокойно.
 

Вложения

  • 6П41С.png
    6П41С.png
    49.3 KB · Просмотры: 97
Отсюда мораль: пентод в варианте "экрансетка сидящая на плюсе питания" - работает с малой крутизной ?
 
Вот как влияет изменение сеточного резистора от 30к до 100к с шагом 14к. Почти никак, потому что импеданс схемы в цепи сетки, как мы помним, чуть больше 1кОм.

Отсюда мораль: пентод в варианте "экрансетка сидящая на плюсе питания" - работает с малой крутизной ?
Это если плюс задран намного выше паспортных значений. Звуковые лампы нормированы на анодное 250-300 вольт. А им норовят 400-450 подать. Второй сетке больно становится.
 

Вложения

  • 6П41С_2.png
    6П41С_2.png
    116.7 KB · Просмотры: 84
Вот как влияет изменение сеточного резистора от 30к до 100к с шагом 14к. Почти никак, потому что импеданс схемы в цепи сетки, как мы помним, чуть больше 1кОм.
Про это подробно рассказано в самой первой статье про Покемон. 2005 год.

Это если плюс задран намного выше паспортных значений. Звуковые лампы нормированы на анодное 250-300 вольт. А им норовят 400-450 подать. Второй сетке больно становится.
Иначе. Вот у нас 6п14п, питание 300в. Экран сидит на питании через антивозбуды.
Есть ли смысл понизив на экране , убавить сеточное смещение, тем самым увеличить крутизну и понизить выходное? Метод нравится, Покемоновский, в сетку снизу дать минус от выпрямленного накала. Один куриный выпрямитель - на весь квартет пушпула стерео.
Легким движением руки делается удвоение и у нас уже не 8, 5 вольт. а 17.
 
Иначе. Вот у нас 6п14п, питание 300в. Экран сидит на питании через антивозбуды.
Есть ли смысл понизив на экране , убавить сеточное смещение, тем самым увеличить крутизну и понизить выхолное?
В любом случае есть смысл, даже если эффект будет не очень велик. При 300 вольт в аноде ток покоя анода может быть порядка 45мА. Смотрим по ВАХ, при каком напряжении на второй сетке с нулевым смещении на первой мы можем обеспечить ток анода 90 ма. Начиная от 230. 250 - с хорошим запасом. Столько и делаем, тем более, что это штатный режим лампы. Сопротивление нагрузки 300/45=6.7 кОм - это минимум. 7кОм надо с запасом на реактивную составляющую тока первички, иначе на низах недоберём. В последней версии на 6П15П я вообще 8кОм сделал, при 300 на аноде.

Вот как влияют напряжения на сетках. Ток анода одинаковый, нагрузка одинаковая. В первом случае смещение -5 вольт, во втором -8.5 вольт. Усиление в первом случае 68, во втором 64.5 раз. Вторая гармоника в первом случае меньше. Лампа 6П14П
 

Вложения

  • offset.png
    offset.png
    45.6 KB · Просмотры: 78
  • offset2.png
    offset2.png
    39.9 KB · Просмотры: 73
  • offset3.png
    offset3.png
    42.4 KB · Просмотры: 71
Вопрос Констуктору.
Олег, здравствуйте!
На старом Аудиопортале Вы выкладывали вот эту схему.
На форуме Сергеева были большие дебаты по Покемонам.
По части именно этой схемы ростовский мотальщик трансформаторов Василий Карта написал буквально следующее -
"Третье - схема неправильная".
В ней действительно что-то не так?
 

Вложения

  • Pokemon PP.png
    Pokemon PP.png
    85.6 KB · Просмотры: 188
В ней действительно что-то не так?
Тип транзистора - опечатка. На самом деле BD139 в оригинале. Но сюда любой npn годится. Остальное, вроде так. За исключением того, что у меня нет регулятора громкости, а усилитель сделан в виде моноблоков с балансным входом. Был. Прямо сейчас его переделываю в РР на 6П41С триодом. Один блок уже переделал, второй на стапеле. С того, что готов, кое какие измерения уже снял в первом приближении. Уровень фона теряетсч в собственных шумах ламп. Выходная мощность 12 ватт. Кг на полной мощности 0.8%. На мощности 1 ватт 0.07%. Но я ещё лампы на свежие не менял. Это со старыми.
 

Вложения

  • IMG_20260225_213738_591.jpg
    IMG_20260225_213738_591.jpg
    619.8 KB · Просмотры: 104
Последнее редактирование:
Кстати о BD-шках. Прибыла партия таких парных от NXP , BD 139-140 из Поднебесной. Усиление обоих в районе 265-270. Забыл глянуть пробивное напряжение.
 
А у меня только этот и поставился, спасибо за схему, 2 года как спаял.
Раз пошла такая пьянка, и есть интерес к этой конструкции, привожу режимы по постоянному току. Режимы драйвера должны стоять жёстко при условии стабилизации напряжения -18вольт (применена отечественная копия LM7918 ).
1.png

Максимальная выходная мощность до начала мягкого клиппинга - 32 ватта на 4 ома и 20 ватт на 8 ом.
2.png3.png

Искажения при выходной мощности 3 ватта на 4 ома и 8 ом.
4.png5.png

Зависимость выходного сопротивления от частоты. Вот что ещё припоминаю. В моей версии этого усилителя применён экспериментальный выходной трансформатор без секционирования первичной обмотки на железе от ТС-200. Поэтому спад АЧХ на ВЧ у этого усилителя очень плавный, а собственный резонанс трансфоматора находится очень далеко. Я поставил корректирующую ёмкость С5 и получил верхнюю границу по -3дБ около 120кГц.
6.png
 
Последнее редактирование модератором:
80Гн первички ...?
 

Статистика форума

Темы
3,295
Сообщения
262,172
Пользователи
2,545
Новый пользователь
vlad'mir
Назад
Сверху Снизу