Катушка Тесла-Мишина. Работающая схема от АБ

А кто нибудь увлекался камерой Вильгельма Райха ? Какие мнения? Интересует только практическое мнение. По теоретизировать и я могу.
я зделал...Ощущение сытости приходит в такой камере (без еды)),ощущение как будь-то сил набрался после отдыха .И домашняя пирамида сердце и кости прекрасно лечит. Только пирамиду без металлов надо делать и расчитать ) Не по теме конечно.
 
Пушкин, Вы зачем на вентилятор налепили пластыри, и написали что это тор, катушка Мишина? И даже излечили хронику?
Пластыри клеют на прыщи и аналогичные аномалии на коже. А у меня высокие технологии, медная фольга на изоляторе, разделенная, к каждой стороне приложены "горячие" концы тора. Вот гвозди медные поставлю, вообще будет атас. Сам тор внутри, определенным образом намотан и настроен. Описывать не буду, никто не поверит. Вылечился сам и нормально. Зачем время зря терять? Давно перешел на лазеры определенной частоты и фотосенсибилизаторы. Но это уже не по теме ветки.
 
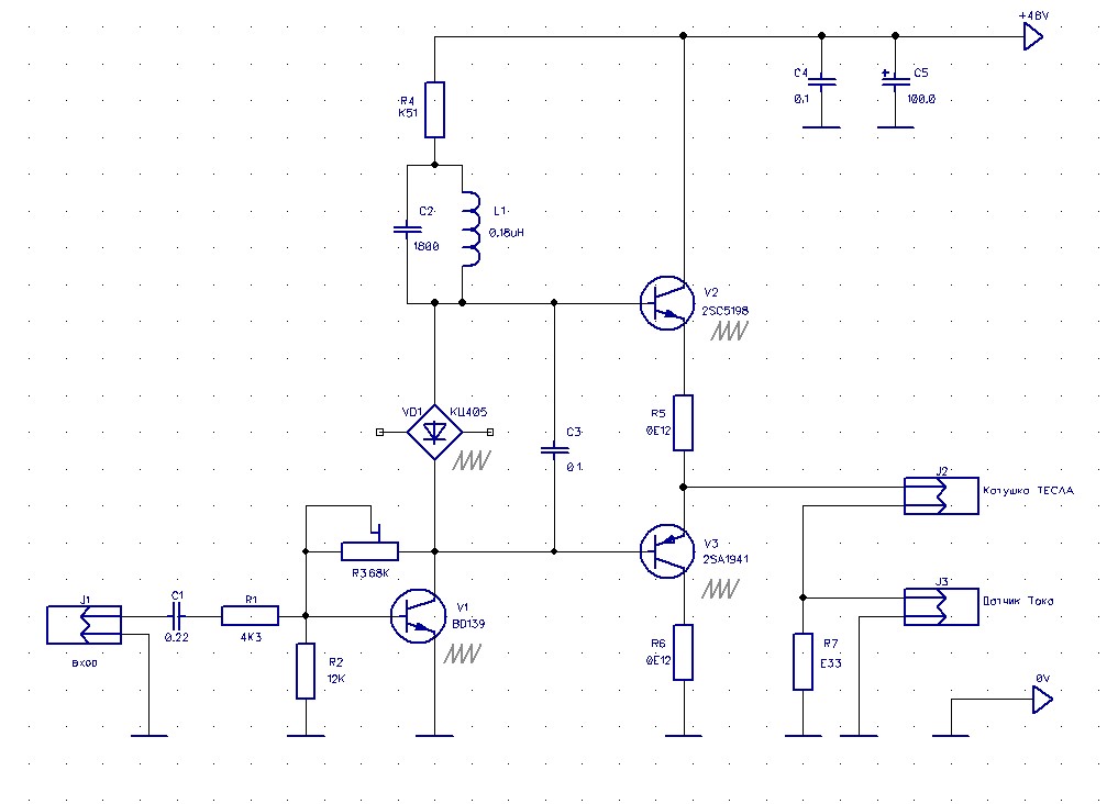
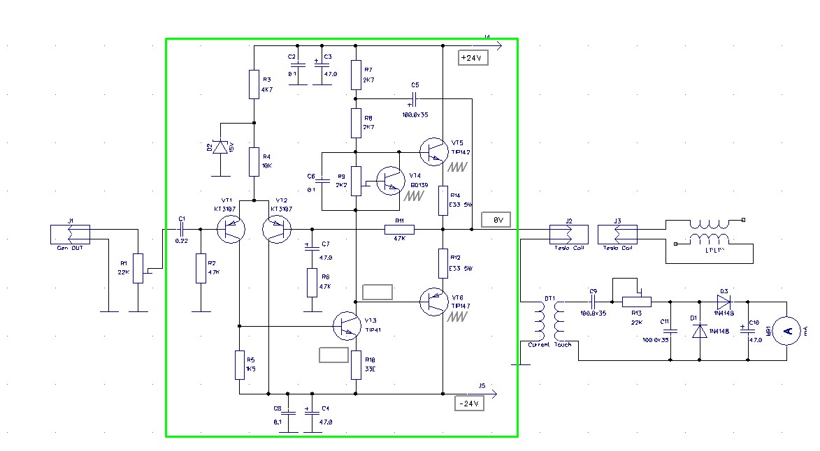
Пробовал схему от АБ, у меня были проблемы с температурой, термостабилизации не получилось, амплитуда не более 10в... сделал на основе известной схемы TIP142 TIP147, немного деталей, с температурой на порядок лучше. Не надо искать среднюю точку и т.д. На выходе амплитуда 20в чистой синусоиды как под нагрузкой, так и без. Схема индикации - на токовом датчике от ибп (схема индикации уточняется). То, что работает, выделено зеленым
 

Вложения

  • Screenshot_1.jpg
    Screenshot_1.jpg
    94.1 KB · Просмотры: 127
Пробовал схему от АБ, у меня были проблемы с температурой, термостабилизации не получилось, амплитуда не более 10в... сделал на основе известной схемы TIP142 TIP147, немного деталей, с температурой на порядок лучше. Не надо искать среднюю точку и т.д. На выходе амплитуда 20в чистой синусоиды как под нагрузкой, так и без. Схема индикации - на токовом датчике от ибп (схема индикации уточняется). То, что работает, выделено зеленым
Макетил с какой-то парой дарлингтонов от Моторолы, MJE 15033 -15034 , по памятии. Не добежав до заветных 300 кил, пыхнули оба, сквозной ток убил. Нет желания после этих дел связываться с составными. пара БД139-140 и Тошиба 1941-5198 выдает отменный результат. На ней и остановился. Потому как добыть не фейковые BD911 -912 стало тяжело.
Питание два по 24 вольта. само собой, вытаст вам на выходе 20 в синуса влегкую. Только учтите, ток в катушке будет за 2 ампера, она раскалится , а нагреваемое место тоже станет горячим. И получите ту самую микроволновку, о которой Мишин предупреждал.
10 в на пике и 7 в эффективных с питанием 27-30 вольт дают нужный ток , 1 А на пике и 0,7 А эфф. Хотя, ваша схема спокойно прокачает тупой по раскачке и высокоимпедансный тор, пробовал греть его от 20 вольт, вскипел быстро и сильно, у тора теплоотвод намного хуже плоской катухи. Поднес тор к руке- там тоже вскипело.
 
Макетил с какой-то парой дарлингтонов от Моторолы, MJE 15033 -15034 , по памятии. Не добежав до заветных 300 кил, пыхнули оба, сквозной ток убил. Нет желания после этих дел связываться с составными. пара БД139-140 и Тошиба 1941-5198 выдает отменный результат. На ней и остановился. Потому как добыть не фейковые BD911 -912 стало тяжело.
Питание два по 24 вольта. само собой, вытаст вам на выходе 20 в синуса влегкую. Только учтите, ток в катушке будет за 2 ампера, она раскалится , а нагреваемое место тоже станет горячим. И получите ту самую микроволновку, о которой Мишин предупреждал.
10 в на пике и 7 в эффективных с питанием 27-30 вольт дают нужный ток , 1 А на пике и 0,7 А эфф. Хотя, ваша схема спокойно прокачает тупой по раскачке и высокоимпедансный тор, пробовал греть его от 20 вольт, вскипел быстро и сильно, у тора теплоотвод намного хуже плоской катухи. Поднес тор к руке- там тоже вскипело.
На 300 катушечных килогерц надо попробовать ВЧ транзисторы для передатчиков ставить.
 
1.TIP142 TIP147 работают до 700КГц, только потом идет спад амплитуды. Схема хорошо повторяема, в инете есть. Ну а спалить можно всё, это точно. 2.Мишин, это, конечно, авторитет, но и свои опыт-голова должны быть. Я когда Мишину сказал, что хорошо бы сделать памятку, как что лечить, сколько времени, какими токами, он отправил меня читать форумы. 3.тор-некое избретение Мишина, крайне слабо влияет, на моем опыте, мало использую
 
Я когда Мишину сказал, что хорошо бы сделать памятку, как что лечить, сколько времени, какими токами, он отправил меня читать форумы.

Советы по лечению катушкой Мишина​

ЧАСТОТЫ
Рекомендуемая А.Н. Мишиным частота: около 300 кГц.

НАПРЯЖЕНИЕ, ТОК, ФОРМА СИГНАЛА
Синусоидальный сигнал (однако, некоторые производители на свой страх и риск используют и меандр, что Мишин очень не рекомендует)

ПРЕДОСТОРОЖНОСТИ
А.Н. Мишин советует всегда начинать воздействие с большой катушки, класть её на спину, на почки, они у многих людей забиты. Осторожно с пожилыми людьми - начинать понемногу с 10 минут в день.

ДЛИТЕЛЬНОСТЬ ВОЗДЕЙСТВИЯ
Для пожилых начинать осторожно с 10-20 минут в день (поскольку катушка может "расковырять много болячек сразу" и на почки ляжет большая нагрузка по выводу шлаков, может подскочить давление).
Средняя длительность воздействия большой катушкой : 30 минут за 1 сеанс (1-2 сеанса в день). Маленьким тором локально на конкретную зону - 10-15 минут.
Рекомендация А.Н. Мишина: не более 1 часа в день (2 часа - максимум в день).
Для пожилых по 15-30 минут 2 раза в день - через день.
Скорость наступления эффекта и общая длительность воздействия индивидуальны (от 1 сеанса до нескольких недель и даже месяцев). При длительном использовании нужны перерывы по 1-2 недели. Это важно для регенерации!

После прохождения курса 2-4 недели, в случае отсутствия побочных эффектов, можно подключать катушку чистой статики и двухчастотку. Эти катушки имеют более сильное поле и их можно на тело не класть. Можно класть рядом.

ПОБОЧНЫЕ ЭФФЕКТЫ
Избыточное ДАВЛЕНИЕ можно убрать тором на почки (по 5-15 мин на каждую).
Нормально, когда при воздействии начинают болеть почки – это результат вывода солей, токсинов и т.д., как только моча потемнеет и приобретет неприятный запах (обычно на 4й-5й день) надо сделать перерыв, прекратить работу на время пока данные симптомы не исчезнут.
Если давление резко подскакивает, то делаем перерыв на чай с лимоном, как давление восстанавливается - снова за катушку беремся.
Может ощутимо ныть СЕРДЦЕ – это нормально, зараза выходит.
Различные ПРЫЩИКИ и им подобное на коже – это нормально, болезнь выходит. Это значит, что почки не справляются и организм "выгоняет" гадость через кожу. Катушками при этом рекомендуется работать только на почки, минут по 10-15 и небольшим напряжением.

ЧЕМ ВОЗДЕЙСТВОВАТЬ
Тор больше подходит для разжижения уплотнений, а плоская помогает организму регенерацией и сильным увеличением иммунитета. Пока отмечено именно такое действие в основной массе случаев.
У большой катушки более мягкий и обширный эффект воздействия на весь организм , а тор (или маленький бублик) работает более сфокусировано по конкретным зонам.

МЕСТО ВОЗДЕЙСТВИЯ
Сначала рекомендуется общее воздействие большой катушкой на грудь и на почки, затем прицельно тором (или совсем маленьким бубликом из тонкого провода) на проблемную область.
У тора есть дополнительные гармоники на излучение, поэтому к голове с ним нужно поаккуратнее. Следить за самочувствием.

РАССТОЯНИЕ
Для тех, кто работает с другими – нужно на 3 м находиться дальше от пациента, чтобы не было передозировки.

ПОМЕХИ
Пружины в матраце, титановые зубные импланты - сильно не влияют, а вот цепочки, кольца и сережки лучше снять. Лучше убрать всё металлическое из зоны воздействия (пряжка ремня, металлические застежки, пуговицы и проч.).
Желательно, что бы рядом не было сотовых телефонов, вайфая и других "излучателей".


Работа с катушкой ЧИСТОЙ СТАТИКИ и двухчастотной катушкой

Это новые более мощные катушки. Катушка чистой статики не имеет электромагнитной составляющей, воздействует на структуры организме, которые не поддаются емкостным катушкам. Имеют более сильное и бОльшее поле до нескольких метров. Работают по всему телу, не локально. Можно даже никуда не прикладывать. Просто рядом положить.

Начинать не более 10 минут. Внимательно прислушиваться к организму. В случае обострений болезней, делать перерыв до нормализации состояния.

Постепенно добавлять время работы по 5 минут. Начинать работать с этими катушками можно только после того, как пройдете курс лечения на основных катушках недели через три-четыре.

Важно.

Не допускать передозировки. Передозировка может вызывать сердечную аритмию. Если такое случилось, нужно прекратить воздействие до нормализации ситуации.

Схема воздействия на все проблемы примерно одинаковая - начинать с малых доз большой катушкой основного комплекта - (почки-солнечное сплетение). Потом тор - локально по зонам. Постепенно увеличивать время воздействия до 1 часа за сеанс. Потом переходить на более мощные катушки.

Внимание !

Если не соблюдать рекомендации по использованию и сразу начинать работу с больших доз, возможно повышение температуры до 39 градусов и выше, появление рвоты, слабость. Эти симптомы могут появиться через несколько часов после передозированного воздействия.
 

Вложения

Макетил с какой-то парой дарлингтонов от Моторолы, MJE 15033 -15034 , по памятии.
Дядь Саша, память тебя подводит, ни дарлингтоны это, ни капли. Мало того, это еще и не комплиментарная пара, ни, капли. MJE 15032/33 или 15034/35 должно быть. Короче, колись чё попалил на самом деле... _hm_
 
Дядь Саша, память тебя подводит, ни дарлингтоны это, ни капли. Мало того, это еще и не комплиментарная пара, ни, капли. MJE 15032/33 или 15034/35 должно быть. Короче, колись чё попалил на самом деле... _hm_
Нет ответа. Были, пара, даренка , сказали- круть крутая. Пыхнули, выкинул, имя забыл. Ответ принят?
А память меня не подводит. Ее уже просто нет. Значит, не на кого надеяться. Живем одним днем. Что было вчера- а икс его знает.

1.TIP142 TIP147 работают до 700КГц, только потом идет спад амплитуды. Схема хорошо повторяема, в инете есть. Ну а спалить можно всё, это точно. 2.Мишин, это, конечно, авторитет, но и свои опыт-голова должны быть. Я когда Мишину сказал, что хорошо бы сделать памятку, как что лечить, сколько времени, какими токами, он отправил меня читать форумы. 3.тор-некое избретение Мишина, крайне слабо влияет, на моем опыте, мало использую
Зато пара составная BD139-140\Toshiba C5198-A1941 бежит до Мегагерца , потом плавно спадает. И нет намека на сквозняк. Тогда как эти О Май Дарлинг-Тоны чуть перевалило за 200кГц, взорвались сквозным током, вместе с обезумевшим амперметром. Ну б их вместе с советчиками - " Нет, да ты попробуй, там параметры- круть!!!" Ага. попробовал.
 
Зато пара составная BD139-140\Toshiba C5198-A1941 бежит до Мегагерца , потом плавно спадает. И нет намека на сквозняк. Тогда как эти О Май Дарлинг-Тоны чуть перевалило за 200кГц, взорвались сквозным током, вместе с обезумевшим амперметром. Ну б их вместе с советчиками - " Нет, да ты попробуй, там параметры- круть!!!" Ага. попробовал.
можно же попробовать, сравнить, особенно тепловые режимы)) пары недорогие TIP142T TIP147T, за 350 руб 4 пары купил. . по поводу BD139-140, С5200, С5198 А1941 -отличные аппараты, проверял, как и Вы. А вот BD911,912 и КТ805, 818,819 работают в пограничных условиях, на спаде усиления, в данном случае применять нежелательно, по моему мнению.

Нет ответа. Были, пара, даренка , сказали- круть крутая. Пыхнули, выкинул, имя забыл. Ответ принят?
А память меня не подводит. Ее уже просто нет. Значит, не на кого надеяться. Живем одним днем. Что было вчера- а икс его знает.
Питание при настройке через резисторы 24Е 10Вт, спалить в этом случае схему проблематично
 
можно же попробовать, сравнить, особенно тепловые режимы)) пары недорогие TIP142T TIP147T, за 350 руб 4 пары купил. . по поводу BD139-140, С5200, С5198 А1941 -отличные аппараты, проверял, как и Вы. А вот BD911,912 и КТ805, 818,819 работают в пограничных условиях, на спаде усиления, в данном случае применять нежелательно, по моему мнению.
818-819 точно крякают , чуть перевалили за 200 кГц, стремительно растет ток покоя, нуб их нахрен вообще.
Не знаю. как их применяли в звуке. такую парашу.
911-912 сейчас сплошь фейки идут. Сам вляпался, потом продавец нормальных уехал на край города, нет времени туда ехать.
Применить незнакомые хотя недорогие TIP142 TIP147 мешает острая нехватка времени. Если есть откатанная схема, в первую очередь повторю ее.
 
Последнее редактирование:
818-819 точно крякают , чуть перевалили за 200 кГц, стремительно растет ток покоя, нуб их нахрен вообще.
Не знаю. как их применяли в звуке. такую парашу.
911-912 сейчас сплошь фейки идут. Сам вляпался, потом продавец нормальных уехал на край города, нет времени туда ехать.
Применить незнакомые хотя недорогие TIP142 TIP147 мешает острая нехватка времени. Если есть откатанная схема, в первую очередь повторю ее.
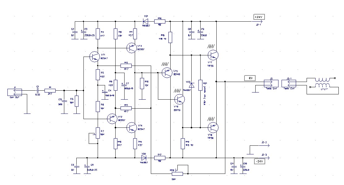
TIP142/147Т в корпусе ТО220 90Вт рассеивают. По Вашей схеме (вложение) у меня еще возникли следующие проблемы - необходимость изменения смещения резистором R3 для каждого типа катушки , чтобы была более-менее нормальная синусоида. До и после Вашей схемы перепробовал полтора десятка схем для катушки Тесла, взяв за основу промышленные транзисторные УМЗЧ 70-90г, остановился на описанной мной выше. Критерии простые -повторяемость-результат-стоимость. Думаю, можно еще ее улучшить, если подобрать комплиментарную пару. Глянул-а и схемы-то простой нет для подбора. Придется придумывать, чтобы базовые токи можно было менять и как/чем мерять)).
Screenshot_2.jpg

818-819 точно крякают , чуть перевалили за 200 кГц, стремительно растет ток покоя, нуб их нахрен вообще.
Не знаю. как их применяли в звуке. такую парашу.
911-912 сейчас сплошь фейки идут. Сам вляпался, потом продавец нормальных уехал на край города, нет времени туда ехать.
Применить незнакомые хотя недорогие TIP142 TIP147 мешает острая нехватка времени. Если есть откатанная схема, в первую очередь повторю ее.
Не знаю. как их применяли в звуке
вот именно. Но применяли и получали хорошие результаты, потому что были Инженеры. С некоторыми Инженерами был лично знаком
 
Последнее редактирование модератором:
вот именно. Но применяли и получали хорошие результаты, потому что были Инженеры. С некоторыми Инженерами был лично знаком
Каким был тот звук , примерно помню. Чтобы звук тот сразил наповал- не помню. Разве что схемы Шушурина и Батя. Еще неплохо звучал ЭФ-017 , унч к вертушке ЭП-017. И Эстония , унч из комплекта.
Насчет подстроечника для драйверного транзистора- само собой разумеется, если требуется точная настройка симметрии сигнала. Транзисторы разные, понятное дело.
Просто очень хотелось избавиться от раскачки опером. Проще стало , факт. Но настроить никогда не мешает.
ПС. А пробовали завести ООС с выхода , а не с коллектора драйверного транзистора?Все линейнее было бы....

TIP142/147Т в корпусе ТО220 90Вт рассеивают. По Вашей схеме (вложение) у меня еще возникли следующие проблемы - необходимость изменения смещения резистором R3 для каждого типа катушки , чтобы была более-менее нормальная синусоида. До и после Вашей схемы перепробовал полтора десятка схем для катушки Тесла, взяв за основу промышленные транзисторные УМЗЧ 70-90г, остановился на описанной мной выше. Критерии простые -повторяемость-результат-стоимость. Думаю, можно еще ее улучшить, если подобрать комплиментарную пару. Глянул-а и схемы-то простой нет для подбора. Придется придумывать, чтобы базовые токи можно было менять и как/чем мерять)).
Разные катушки (плоская-тор) требуют разной амплитуды выходного сигнала. Пришлось мотать повышайку для тора, иначе без повышенного питания никак не обойтись . Либо иначе: выход делать сразу с расчетом на тупой тор с его 20-омным импедансом. А плоскую питать через понижайку.
 
Свежие впечатления про катушку. Друг приезжал к нам на район в стоматологию, проводил курс лечения. И после всякого вмешательства , пока беседовали с ним. он катушку прикладывал на поврежденные места. Отметил , сразу боль уходила, воспаление снималось , чудесным образом. На позвоночнике- уходила привычная скованность, даже осанка поменялась, сказал. Очень заинтересовался прибором. Сам он доктор невролог.
 
Питание два по 24 вольта. само собой, вытаст вам на выходе 20 в синуса влегкую. Только учтите, ток в катушке будет за 2 ампера, она раскалится , а нагреваемое место тоже станет горячим. И получите ту самую микроволновку, о которой Мишин предупреждал.
10 в на пике и 7 в эффективных с питанием 27-30 вольт дают нужный ток , 1 А на пике и 0,7 А эфф. Хотя, ваша схема спокойно прокачает тупой по раскачке и высокоимпедансный тор, пробовал греть его от 20 вольт, вскипел быстро и сильно, у тора теплоотвод намного хуже плоской катухи. Поднес тор к руке- там тоже вскипело.
"Запас " тока в 2 А - это хорошо.Только его с умом нужно использовать.Если их вкачать в обычную катуху,то сварить ткани можно.Но есть ещё катушки большего размера и вот эти 2 А прям ко двору:
1766739877808.png
 
импеданс смотреть. если он 2 ома, да ток 2А, мощность в катушке 4 ватта всего, вместо 7 ватт у обычной 125мм на токе в 1А.
 
Вот что получилось, в конце концов. Возможно , на статейку в РАДИО потянет
Screenshot_2.jpg
:):):)
 
Здесь как-то говорили о показометре тока КМ. Ещё один вариант показометра.
20260204_190257.jpgbmp_1335_001.jpgbmp_1335_004.jpgphoto_2026-02-04_18-16-29.jpgphoto_2026-02-04_18-16-45.jpgphoto_2026-02-04_18-16-51.jpg
 
Вот что получилось, в конце концов. Возможно , на статейку в РАДИО потянетПосмотреть вложение 170187:):):)
Пробовал вваливать в катушку вместо 7 вольт эффективных все 15 от такого вот усилителя. Холодок по спине. Катушка раскаленная , поле от нее на полметра , руку поднес к катухе- внутри сразу разогрев ощутимый . Нафиг такие опыты . 30 в питание- за глаза. Хотя, тор пробить такой усилитель нужен. Стяжка тороидальной катушки в плотный бублик убивает ее добротность ниже плинтуса. 20 вольт надо ток выжать из тора.
 
Добрый вечер... Правильно ли я понимаю, что если взять из кладовки Г3-102 и от него подать на катушку - будет очень мало. Там 7,7 вольт на 600 ом.
 
Добрый вечер... Правильно ли я понимаю, что если взять из кладовки Г3-102 и от него подать на катушку - будет очень мало. Там 7,7 вольт на 600 ом.
Для начала, у Г3-102 полоса до 200 кГц. Катушка 300кГц, импеданс 7-20 Ом.
 
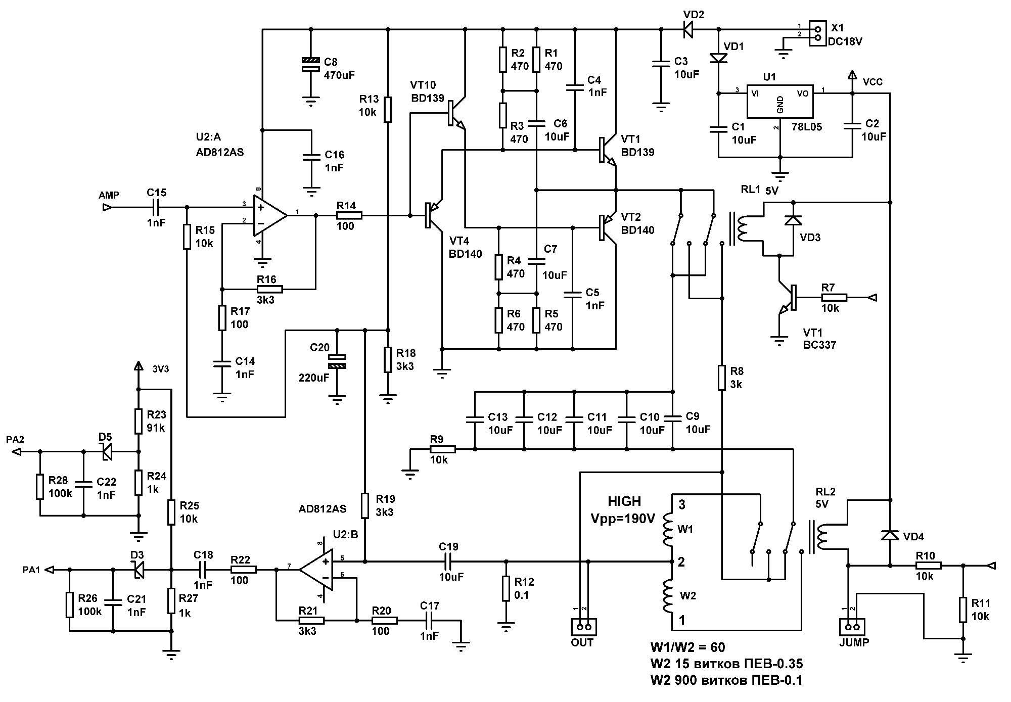
Схема усилителя и измерителя тока "Live Sinus 6"
 

Вложения

  • Схема AMP_SL6.png
    Схема AMP_SL6.png
    207.8 KB · Просмотры: 0
Схема усилителя и измерителя тока "Live Sinus 6"
Лайв Синусы нормальные ребята, переписывался с ними, сперва насторожились, типа-чего это он выспрашивает. Потом успокоились, подробностями обменялись, у них там все по уму. И схема , вижу, продуманная, развитая коммутация. И комплектуха достойная.
 
Какой принцип работы схемы Live Sinus 6? Остальные её части есть? Зачем две катушки? Что даёт подключение катушек через конденсатор? И является ли так называемое пульсирующее поле лечебным и почему? Если раньше лечились рефлектором Минина, а сейчас катушкой Мишина, следует ли в будущем ожидать физприбор Митина? Как определяют квантовую запутанность двух частиц, если в бесконечном множестве частиц невозможно с уверенность сказать какую именно частицу взяли. Этот электрон или рядом находившийся. Ещё вопрос как взять частицу, если они являются лишь вихрями энергетических полей.
 
Какой принцип работы схемы Live Sinus 6? Остальные её части есть? Зачем две катушки? Что даёт подключение катушек через конденсатор? И является ли так называемое пульсирующее поле лечебным и почему? Если раньше лечились рефлектором Минина, а сейчас катушкой Мишина, следует ли в будущем ожидать физприбор Митина? Как определяют квантовую запутанность двух частиц, если в бесконечном множестве частиц невозможно с уверенность сказать какую именно частицу взяли. Этот электрон или рядом находившийся. Ещё вопрос как взять частицу, если они являются лишь вихрями энергетических полей.
Когда не знаешь, что сказать, дави на квантовую запутанность двух частц, это всё она, окаянная.
Что касаемо катушки Мишина-Пашина-Сашина, то прибор всегда рядом, уверенно помогает, если вовремя вспомнить , что он есть. После долгих сидений с паялом у стола поправить спину получается быстро и с гарантией. И судороги в ногах снимает на раз-два.
 
Какой принцип работы схемы Live Sinus 6?
Это видно из схемы . Типовые решения , рассматриваются в учебниках по схемотехнике .
Остальные её части есть?
Там используется процессорный принцип формирования нужного сигнала . Свою прошивку авторы не подарят . Поэтому просто схема бессмысленна .
Зачем две катушки?
Эти две индуктивности - это повышающий трансформатор . Просто рисовальщик забыл указать индуктивную связь через сердечник .Сердечник ферритовое кольцо . От этого трансформатора питаются, так называемые "шипы" . Бывают просто "шипы" ,бывают "шипы" Мишина . Есть подозрение, что катушка Мишина применяется только для создания напряжения порядка 150-250 на частоте последовательного резонанса . А лечит излучение электрического поля .

"Электрическое поле проникает в ткани , стимулируя кровообращение и клеточный обмен . Под действием поля эритроциты (клетки крови) восстанавливают свой электрический заряд, перестают «склеиваться» и начинают двигаться активнее. Это улучшает микроциркуляцию и доставку кислорода к тканям. Ускоряет сращивание костей в 2–2,5 раза и способствует заживлению ран. Создаёт улучшение кровоснабжения способствует вымыванию продуктов распада и уменьшению отека, что приводит к купированию боли и ускорению регенерации тканей "

Основные клинические испытания, подтвердившие описанные механизмы (влияние на кровь, снятие отеков и регенерацию), проводились в период
с 1991 по 2000 годы
Московская медицинская академия им. И.М. Сеченова, 1990-е гг.

Специалисты академии подтвердили эффект улучшения микроциркуляции. Именно здесь изучали реологические свойства крови — то самое «расклеивание» эритроцитов и снижение вязкости крови под воздействием отрицательного заряда.
Кафедра внутренних болезней КГМУ (Красноярск), 1990-е гг.
Исследовалось влияние на капиллярный кровоток и состояние сосудистой стенки
РНИИТО им. Р.Р. Вредена (Санкт-Петербург), 1991–1993 гг.
Было установлено, что электростатическое поле ускоряет сращивание переломов и эффективно снимает сильные болевые синдромы.
Российский онкологический научный центр им. Н.Н. Блохина.
Проводились исследования на предмет безопасности. Установлено, что слабое электрическое поле вызывает патологических изменений в тканях и может использоваться в комплексной терапии (но строго по назначению врача)

Что именно было подтверждено в ходе этих тестов:
  1. Эффект «расклеивания» (дезагрегации): В крови под воздействием поля увеличивается электрокинетический потенциал эритроцитов. Они начинают отталкиваться друг от друга, что позволяет им проходить в самые узкие капилляры.
  2. Противоотечное действие: За счет нормализации обмена жидкостей через стенки сосудов отек спадает значительно быстрее, чем при обычном покое.
  3. Бактериостатический эффект: Поле не убивает бактерии напрямую, но создает среду, в которой их размножение замедляется, а местный иммунитет (лейкоциты) работает активнее.
 
Последнее редактирование:
День добрый. Куча вопросов.
1. Усилители класса D, что можете о них сказать? плюсы минусы
2. Если в усилителе есть электролитические конденсаторы большой емкости они не выдержат 300-400 кГц? Их надо менять на в/ч, емкость тоже менять?
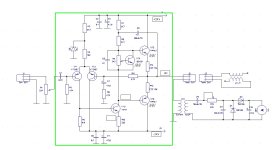
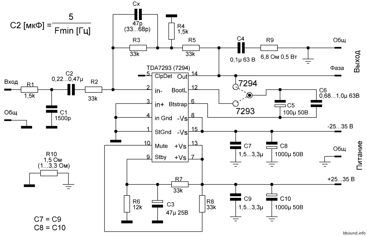
3. Есть схема аудио унч на TDA 7293, 7294 20 Гц-450 000 Гц в ней конденсаторы менять надо https://ldsound.info/hi-fi-amp-tda7293-audiokiller/ в описании схемы написано какие именно менять, но на какие номиналы под 300 кГц не написано. На рисунке диапазон частот микросхемы TDA 7293. (аналоговая)
Реально достижимая максимальная выходная мощность схемы в аудио диапазоне – 20-80 Вт.
При работе от обычной звуковой карты или CD плеера, величины входного сигнала достаточно, чтобы получить максимальную выходную мощность до 70 Вт/8 Ом и более 100 Вт/4 Ом. Реальная мощность будет ограничиваться возможностями самой микросхемы и блока питания. Поэтому можно поставить регулятор громкости на вход усилителя и обойтись без предусилителя.
1773523977221.png


1773523672866.png


Цитирую описание схемы: "Hi-Fi усилитель на микросхеме TDA7294 (TDA7293) имеет хорошие параметры и великолепное звучание. Из микросхемы выжато все, на что она способна. Такой усилитель легко сделать самому, а звучит он лучше, чем все усилители производства СССР, и не хуже, чем многие европейские, американские и японские усилители производства не только XX, но и XXI века." Подробнее по ссылке https://ldsound.info/hi-fi-amp-tda7293-audiokiller/

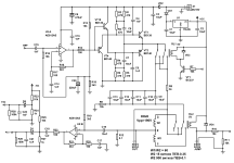
Что можете сказать и про эту схему аудио унч? Стоит ли сней заморачиваться?

Цитирую: "Данный усилитель на выходе дает отличную синусоиду и по току и по напряжению. Имеет большой запас мощности. Регулировка тока больше 2.5А ,что конечно избыточно, и нужно настраивать по себя. " "Настройка не сложная , описана на сайте первоисточнике. с небольшой корректировкой ( С2 не 47 пФ, а 16пФ это важно!)." 18 Вт в 8 Ом - 30 Вт в нагрузках 4 Ом
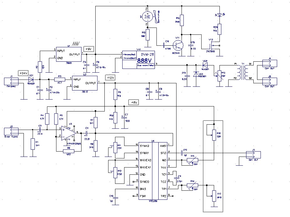
1773525625018.png

Автор схемы взял за основу идеи этот аудио усилитель. Но переделал его в генератор на базе микросхемы XR2206.

1773525725080.png

Автор схемы
настраивал с помощью осциллографа. Цитирую:

"RV_30 ставим на середину. – это регулировка выходного тока.
RV_3 ставим на середину. – это регулировка выходного частоты.
RV2 ставим на середину. ( устанавливает рабочую точку на полевых транзисторах)
RV1 выкручиваем к коллектору транзистора Q1
Подключаем устройство через лампочку и амперметр . (Лампочка нужна для того чтобы если накосячили в схеме, транзисторы не перегорят а просто засветится лампочка. при этом так как на входе большой конденсатор , каждый раз при включении лампочка загорается на мгновение )
Ставим щуп осциллографа на контакты катушки и смотрим синус – будет ступенька.
RV1 регулируем до ухода ступеньки и чуть чуть дальше.
RV2 увеличиваем сопротивление до максимума , повторяем п.6 .
Параллельно смотрим потребление амперметра – должно быть 150-200мА . Если около ампера – значит слишком много RV1 выкрутили- делаем п.6
Убираем лампочку из цепи и окончательно подстраиваем с п.6.
Ставим щуп осциллографа на резистор R15 (1 ом), смотрим амплитуду падедения напряжения = ток . регулируем нужный ток с помощью RV_30 ( если у вас на осциллографе 2 щупа с общей землей – не забудьте щупы ставить так чтобы не закоротить общей землей элементы схемы)
Для каждого диска или тора нужна настроить свою частоту имплозии (RV_3) и выставить нужный ток (RV_30).
RV2 я заменил на постоянный резистор 2.1кОм.
Вместо RV2 тоже подобрал 2 постоянных резистора на получившееся после настройки сопротивление.

Для удобства использования с тором и диском сделал 2 переключателя SW2 переключает режим настройки частоты и тока ручной\фиксированный, SW2 – тор\диск.
R_17, R_18 подобранны под частоту имплозии для тора и диска.
R_30_TOP, R_30_DISK подобранны под нужный ток для тора и диска.

Схема рабочая и проверена."
 

Статистика форума

Темы
3,196
Сообщения
248,065
Пользователи
2,455
Новый пользователь
Станислав В..
Назад
Сверху Снизу