Александр Бокарёв
1 ранг
- Регистрация
- 12 Ноя 2019
- Сообщения
- 29,916
- Реакции
- 15,101
- Баллы
- 395
На схеме не замечены.Еще и направленность предохранителей нужно отслушать*
*ирония
Смотрите видео ниже, чтобы узнать, как установить наш сайт в качестве веб-приложения на домашнем экране.
Примечание: Эта возможность может быть недоступна в некоторых браузерах.
На схеме не замечены.Еще и направленность предохранителей нужно отслушать*
*ирония
Даже не знаю.чтобы делал без советчиков.В rew решил настроить asio в итоге ничего не заработало,обратно вернулся в Яву ,программа стала тупить ,по пол графика показывать. В общем списал новую виндовс поставил .Даже никогда не мог подумать ,разные винды влияют по разному на звук.Он стал четкий ,детальный ,бас с напором .А может старая была в мусоре.Во! Все эти виндовские штучки надо послать куда подальше при измерениях. Если у вас звуковушка не встроенная, используйте только ее собственный драйвер через ASIO, а не через винды.
Только никому больше не показывайте графики искажений динамиков в 8 ватт под 1% на 20 и даже 15 Гц в своих АС.)))Даже не знаю.чтобы делал без советчиков.В rew решил настроить asio в итоге ничего не заработало,обратно вернулся в Яву ,программа стала тупить ,по пол графика показывать. В общем списал новую виндовс поставил .Даже никогда не мог подумать ,разные винды влияют по разному на звук.Он стал четкий ,детальный ,бас с напором .А может старая была в мусоре.
Для обозрения можно послушать ,но честно говоря цифре далеко до винила.
![]()

Только ASIO и ничего кроме ASIO!!!!!!!!В rew решил настроить asio в итоге ничего не заработало,обратно вернулся в Яву
Однозначно для прослушивания ASIO.Для прослушивания Roon проигрыватель на обменниках есть .Сравнивал с Фубар и другими ,так они сильнее тело вычищают ,вроде чище ,а на самом деле половины звуков нет.От компа по оптике подключен усилок,там цап встроенный .Переигрывает хваленую ,всеми нахваленную Аудиент мк14-2.Только ASIO и ничего кроме ASIO!!!!!!!!
Иначе будет у вас все кисло.
Вот смотрите: В REW
Посмотреть вложение 164978
При проигрывании файлов в проигрывателе тоже только ASIO и никаких Яв. Здесь качество тоже не повредит.
Посмотреть вложение 164979
Какая у вас звуковушка? Установите ее родной драйвер и все должно получиться.
Ради интереса записал три разных цапа .
![]()
Это к чатему, он большой специалист и ценитель продукта вторичного
Да,что же они в угол забились.Михаил
Во как надо на динамиках СССР.

Разный ЦАП ,разные горы.С таких гор проект начинался.Не бывает. Как обычно, некорректный замер.Разный ЦАП ,разные горы.
Культовый ширик у вас средником работает? За что же вы его так в должности понизили?Во как надо на динамиках СССР.
Да 4а-28 так его заслуга все тянуть.басовик и пишаль только подхватывают.две пишалки последовательно подобраны.басовик на базе 40гд-301.Культовый ширик у вас средником работает?
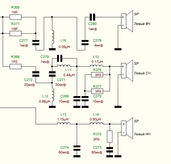
мои фильтра в с90записал
На!будем считать их лучшими до тех пор пока не найдется специалист,который сможет их переплюнуть.

На графике столбец с градациями от 0-160 .Возможно ли максимально уаеличить клетку ,для лучшего обозрения.На!
Посмотреть вложение 165230
Двухполоска-полочник с последовательным кроссом в студийной комнатухе без всяких DSP и криволайзеров/коррекций (только "железный" кросс).
![]()
Возможно ли максимально уаеличить клетку ,для лучшего обозрения.

А если клеточку сильнее увеличить ,то будет еще больше информации После 4 кГц и направо к 10 кГц ,это они будоражат и беспокоют музыкальное восприятие.Посмотреть вложение 165267
Кросс будет переделан, бо такое невозможно слушать (нужно кроссом присадить серёдку, бо криволайзеров нема).
![]()
Что бы такой "самородок" не пропал, нет в планах цели разослать резюме по всякого рода конторам по электроакустическим преобразователям? Глядишь примут куда, например в Bowers & Wilkins на должность главного инженера, всё таки знания и опыт колоссальные!В завершении проекта которых было уже не сосчитать
Вы не стесняйтесь изучайте японский язык .Мы вначале япошкам надерем одно место,затем америкосам.А китайцы сами прибывать будут на экзекуцию.КБ Бокарева веники не вяжет.Что бы такой "самородок" не пропал, нет в планах цели разослать резюме по всякого рода конторам по электроакустическим преобразователям? Глядишь примут куда, например в Bowers & Wilkins на должность главного инженера, всё таки знания и опыт колоссальные!
Так не бывает.На!
Посмотреть вложение 165230
Двухполоска-полочник с последовательным кроссом в студийной комнатухе без всяких DSP и криволайзеров/коррекций (только "железный" кросс).
![]()
Я смотрю людей с синдромом Даннинга-Крюгера всё больше и больше. Один инженером себя возомнил, другой собрал косо-криво колонку и вращая детали не меняя концептуально ничего выдаёт по 3-и раза на день абсолютно диаметральное противоположные кривульки, решил что он переплюнет крупных именитых производителей.Вы не стесняйтесь
Как раз приближаются Проходные дни .Можно организовать встречу с пологающимися замерами.У меня к Мишиной колонке много вопросов,
Всегда на эти дни много планов. А потом не успел оглянуться- празники пролетели, планы остались планами.Как раз приближаются Проходные дни .Можно организовать встречу с пологающимися замерами.
Не просто переплюнуть,а еще и раком нагнуть за их хлам с космическими ценами.Я смотрю людей с синдромом Даннинга-Крюгера всё больше и больше. Один инженером себя возомнил, другой собрал косо-криво колонку и вращая детали не меняя концептуально ничего выдаёт по 3-и раза на день абсолютно диаметральное противоположные кривульки, решил что он переплюнет крупных именитых производителей.
Забавно, а нагнуть в каком контексте? Из хлама за 3-и копейки собрать упорядоченный в коробочку хлам?Не просто переплюнуть,а еще и раком нагнуть за их хлам с космическими ценами.
А Михаилу хватило одной пары АС, что бы развеялись все сомнения, и новичком он судя по всему уже не ощущает. Все сомнения долой, в мире родился новый доморощенный инженер*.Тема колоночная настолько сложная и глубокая, что каждый раз ощущаешь себя новичком
Выжали из мусорных динамиков просто охеренный звук.И глупо это отрицать.Нагнуть фирму конечно можно. И получить результат выше исходного. Но для этого нужен не только запас здорового нахальства, а кое-что еще. Тема колоночная настолько сложная и глубокая, что каждый раз ощущаешь себя новичком , потом это проходит, когда начинается привычная работа.