Конденсаторы для аудио из СССР

  • Автор темы Автор темы LDS
  • Дата начала Дата начала
Есть разница в конденсаторах
Есть разница в емкости. цене, доступности, размерах, сроке хранения и сроках службы, номинальному напряжению, сопротивлению постоянному току.
А разница по "звучанию" - это как тест на глупость.
 
Есть разница в емкости. цене, доступности, размерах, сроке хранения и сроках службы, номинальному напряжению, сопротивлению постоянному току.
А разница по "звучанию" - это как тест на глупость.
Видать те аудифилисты знают: не все диэлектрики одинаково полезны (для звука). Если есть фольга и фторопластовая пленка, то можно самим конденсаторы желать, но народ про это забывает.
 
На любой кошелек. Хорошие конденсаторы, проверены.
 
Полностью согласен.Причём на рокешнике лучше будет один,а на инструменталке - другой,на вокале третий... Проще подзабить на это.
А можно поставить галетный переключатель и переключать разные типы конденсаторов под разные жанры 👾👾👾

Так же интересует вопрос: кто-либо пробовал использовать конденсаторы от фото-вспышек в качестве шунтов катодов ламп, по параметрам они выходят явно лучше «аудиофилтских» электролитов, только есть пара вопросов: а именно их ресурс в 5к циклов (относится к конденсаторам на фото ниже), а так же рабочая температура до 55°С

Фото не прикрепляется, серия Samwha photo flash (DF) 350V 1500uF
 
Лет 15 назад пробовали, отказались. Ресурс никакой вообще.
 
Сложно сказать, контрольный усилитель "потек" через несколько месяцев. Они вообще температуру не держат.
 
Сложно сказать, контрольный усилитель "потек" через несколько месяцев. Они вообще температуру не держат.
Унч будет холодный, менее 60Вт потребление будет, при относительно больших размерах корпуса, думаю их в катоды 6С4С воткнуть, или к 300В прицепить, там как раз норм будет по-идее
 
Так есть много других вариантов. Я бы не советовал. "Тонкое" место получится.
 
Так есть много других вариантов. Я бы не советовал. "Тонкое" место получится.
Приобрел еще 25 шт Samwha WL 100В 1000мкф, возможно они туда поедут, и те и те новые
 
Конденсаторов лучше СМ не слышал, замечал разницу только на пищалке, и то, не звук как таковой, а наличие/отсутствие утомления. Есть некоторые надежды на полипропиленовые конденсаторы с Али медного цвета, никто не пробовал? Вот такие:
Выслушиваю пока в качестве шунтов к питальнику. Причем они еще бывают в более дешевом исполнении, где фантик латунного цвета. Как и любая большая пленка (например KZK или Jantzen) - не звучит, просто ватный звук. KP KA Pin, особенно синие, - абсолютно омерзительные конденсаторы, делающие звук мыльным и жутко медленным; серебристые от них же получше, но любой Bevenbi лучше (особенно желтый или красный): порода, мелодичность. ССГ-2 мне показались слишком транзисторными по звуку: от верха середины и выше суховато и давят; хотя нюансности середине добавляют и бас собранный, но дискомфортность по высокочастотному диапазону для меня перевешивает (но у меня и усилок пипец прозрачный). Пока что мне больше всех нравится Vishay MKP 1839: быстрые, артикулированные, рокерские, не обделенные басом, но хотелось бы большего выпирания середины и её веса; пока всё компромиссы. Bevenbi более басистые и ласковые (причем черные мне совсем не понравились, синие без эмоций, а вот красные и желтые есть смысл познакомиться), но играют как "супер совок высоковольтный", т.е. во всём лучше высоковольтных больших кондеров, но темноватые по тембральному балансу, что мне не в жанр и не во вкус, но очень крутые всё же. ССГ-2 и Vishay бодаются в крутизне от верха середины и выше, слушать надо оба и делать личные выводы.

Жду МКВ конденсаторы, К72П-6 и еще кучу чего-то, чего уже не вспомню по названиям.
 

Вложения

  • IMG_5439.JPEG
    IMG_5439.JPEG
    480.6 KB · Просмотры: 68
  • IMG_5441.JPEG
    IMG_5441.JPEG
    426 KB · Просмотры: 75
  • IMG_5440.JPEG
    IMG_5440.JPEG
    498.4 KB · Просмотры: 61
Жду МКВ конденсаторы, К72П-6 и еще кучу чего-то, чего уже не вспомню по названиям.
Об К72-76П очень мало информации, в транзисторных сборках отзывы хорошие, в фильтрах АС вообще ничего нет.
Хотя они применялись в военной промышлености.
Я их с плат повыпаивал сложил в коробку.
 
Лет 15 назад пробовали, отказались. Ресурс никакой вообще.
На базаре лежал ящик наших импульсных электролитов к50- чего-то там - И.
Кажись к50-18И. Долго лежали. Желающих не было.

Об К72-76П очень мало информации, в транзисторных сборках отзывы хорошие, в фильтрах АС вообще ничего нет.
Хотя они применялись в военной промышлености.
Я их с плат повыпаивал сложил в коробку.
Мелькнули на рынке фторопласты тн уплотненные. К72-9 , в зеленом металлокорпусе с выводами в торцах. Взял на пробу, разброс конский, интерес пропал.Емкости невелики, 10-47нф
 
На базаре лежал ящик наших импульсных электролитов к50- чего-то там - И.
Кажись к50-18И. Долго лежали. Желающих не было.
Совковые импульсные банки - редкостное "Г".
Текли слезами из-под "соски" и до, и после тренировки. Все, что были, ушли на стаканЫ для динамиков.
 
Последнее редактирование:
Нормально ли для ВЗР ЭГЦ 450v сильно греться при напряжении в цепи ~50v?
Посоветуйте банки в БП ламповику, 500мкФ/400в. И туда же 100-150мкФ 400v.
Samwha как-то кощунственно пробовать, рекомендуемые К50-17 в таком напряжении разве что 1000мкФ.
 
Нормально ли для ВЗР ЭГЦ 450v сильно греться при напряжении в цепи ~50v?
Символ (~ ) -что означает?Если переменный ток,то не только грется но и взорватся должен.Если "примерно" означает,то значит ток утечки большой.
 
Символ (~ ) -что означает?
Примерно 50-52 вольта после диодного моста. Я же про звук да шунты всё.
значит ток утечки большой
Логично. Такое можно вылечить формовкой? К слову о ней, есть проверенная схема с параметрами БП? А то одни постоянкой рекомендуют, другие переменкой.

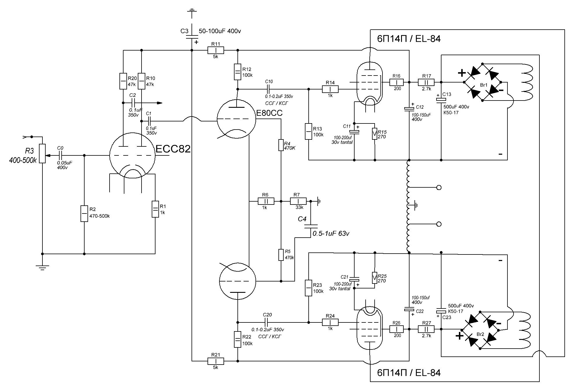
Подбираю еще танталы в питание цирклотрону. Нужно 100-200мкФ от 30в. Каких-то обдолбанных денег именно на этот диапазон просят. ЭТО-2 и К52-2 реально бомбезны для звука? Как в сравнении с ними играют К52-1Б?
 
Посоветуйте банки в БП ламповику, 500мкФ/400в. И туда же 100-150мкФ 400v.
Samwha как-то кощунственно пробовать...
Ничего кощунственного - вы ж шунтировать всё будете... Я бы попробовал Hitano. На 450В тоже бывают. И денюг не много стоют, а если найти "старенькие", то ваще красота. Даже шунтировать ничем не надо...
 
вы ж шунтировать всё будете
Шунт это костыль, если по-честному. Да, работает, но первооснова должна быть хорошей. Вот например Samwha RD 3300uF 63v медленная... Хоть зашунтируйся, окрасы можно получить какие угодно, а динамику так не вытянешь. Или например бледно-голубые Vishay 470мкФ 63v из ЧиДа задорого звучат жестче и мыльнее, чем контрафактные темно-синие Vishay 1000uF 63v. При этом сугубо Vishay удачные мне не подходят, т.к. получается слишком уж жестко и светло, а вот разбавив Samwha SD получилось будто бы и не мыльно, и комфортно... хотя просто Siemens банка родная звучала тупо лучше, она и ласковая, и быстрая. На выходных банках однополярного питания в меньшей степени, но в те же дебри проявлялся характер банок: Vishay жестковато и светловато, Samwha SD ласковее, жирнее; в примерку на прозрачный усилок Samwha понравилась больше. А уж на еще одном усилке играться с банками, да при абсолютно ужасном доступе... Еще есть любопытство попробовать Wurth, в качестве проходных (межкаскадный) они мне понравились больше всех, но 470мкФ 400в от них стоят 2000/шт в ЧиДе, а мне их надо 4, и еще 100-150мкФ 400в надо 4 шт... Сейчас у меня там... 470мкФ хз кто, но одинаковые (обмотаны изолентой с торцов), а вот мелкие банки БП все 4 шт разные, на одной из них видно Nippon Chemicon, черная.

Hitano. На 450В тоже бывают. И денюг не много стоют, а если найти "старенькие", то ваще красота. Даже шунтировать ничем не надо...
Роскошно. Дайте два четыре. Ток как понять, какие из них типа старенькие? Вот во вложениях эт какие?
 

Вложения

  • Цирк.JPG
    Цирк.JPG
    170.2 KB · Просмотры: 94
  • 322308350.3.jpg
    322308350.3.jpg
    318.7 KB · Просмотры: 82
Ток как понять, какие из них типа старенькие? Вот во вложениях эт какие?
Старые имеют скромный черно-серый окрас. Те, что сейчас везде - с ярковатой зеленоватой маркировкой. По замерам вроде всё норм, но я бы не ставил в чувствительные места...
 

Вложения

  • Типа такого.jpg
    Типа такого.jpg
    71.3 KB · Просмотры: 52
Примерно 50-52 вольта после диодного моста. Я же про звук да шунты всё.

Логично. Такое можно вылечить формовкой? К слову о ней, есть проверенная схема с параметрами БП? А то одни постоянкой рекомендуют, другие переменкой.

Подбираю еще танталы в питание цирклотрону. Нужно 100-200мкФ от 30в. Каких-то обдолбанных денег именно на этот диапазон просят. ЭТО-2 и К52-2 реально бомбезны для звука? Как в сравнении с ними играют К52-1Б?
Что ЭТО-1, что К52-1 -К52-2 , там внутри танталовая таблетка плавающая в какой-то химозе , а вокруг стакан из чистейшего серебра. Насчет бомбезного звука - купите плату от раздолбанного Пионера или Панасоника. там для звука куда больше полезных деталек, чем от этого г..на.
Вот народ. Из трех деталей схему еще не спаял, а уже мечется по форумам, за звук переживает, чтобы звуку не навредить. И любой пустобрех наведет в уме любую пургу, которая вся мимо смысла в целом.
 
Шунт это костыль, если по-честному. Да, работает, но первооснова должна быть хорошей. Вот например Samwha RD 3300uF 63v медленная... Хоть зашунтируйся, окрасы можно получить какие угодно, а динамику так не вытянешь. Или например бледно-голубые Vishay 470мкФ 63v из ЧиДа задорого звучат жестче и мыльнее, чем контрафактные темно-синие Vishay 1000uF 63v. При этом сугубо Vishay удачные мне не подходят, т.к. получается слишком уж жестко и светло, а вот разбавив Samwha SD получилось будто бы и не мыльно, и комфортно... хотя просто Siemens банка родная звучала тупо лучше, она и ласковая, и быстрая. На выходных банках однополярного питания в меньшей степени, но в те же дебри проявлялся характер банок: Vishay жестковато и светловато, Samwha SD ласковее, жирнее; в примерку на прозрачный усилок Samwha понравилась больше. А уж на еще одном усилке играться с банками, да при абсолютно ужасном доступе... Еще есть любопытство попробовать Wurth, в качестве проходных (межкаскадный) они мне понравились больше всех, но 470мкФ 400в от них стоят 2000/шт в ЧиДе, а мне их надо 4, и еще 100-150мкФ 400в надо 4 шт... Сейчас у меня там... 470мкФ хз кто, но одинаковые (обмотаны изолентой с торцов), а вот мелкие банки БП все 4 шт разные, на одной из них видно Nippon Chemicon, черная.


Роскошно. Дайте два четыре. Ток как понять, какие из них типа старенькие? Вот во вложениях эт какие?
На какой музыке вы всё это слушаете, в каких условиях? Какой источник?
 
Последнее редактирование:
Хорошие электролиты в БП и по плате не шунтируют, всякое гуано когда выбора нет то да.
 
Мы шунтируем всегда, полипропиленом, сколько влезает. Разница есть, особенно в однотактах. Электролиты от Эпкоса в основном.
 
Юрий Робертович Адамеску светлая память! Всегда говорил и повторял, что это лишнее.
Эпкос у меня оч. мало да и то мелкие, а вот Рубиконов навалом, не шунтирую их.
 

Статистика форума

Темы
3,334
Сообщения
268,160
Пользователи
2,569
Новый пользователь
JohnMayhem
Назад
Сверху Снизу