Короткий тракт с общей ООС, на базе мощного ВКТ (тройка Локанти)

  • Автор темы Автор темы STTL
  • Дата начала Дата начала
Некоторые схемы без этих "наворотов" (я про антиклип) , могут в клипе работать только один раз. И самоубиваться насмерть, вместе с колонками. Два диода, это наворот?
 
Более 4 пар мощных тошиб параллелить смысла нет.Искажения уже почти не уменьшаются,но ток покоя значительно вырастает и почти доходит до класса А
 
А вы думаете настоящая линейность на всех уровнях и частотах сигнала, дается просто?...при нынешних параметрах и возможностях транзисторов, она дается непросто, но оно того стоит.
Вот как раз при нынешней элементной базе, многими досконально обследованной, дается весьма просто.
Если не считать линейностью набор нулей после запятой, полученный в симуляторе или на резисторе в качестве нагрузки.
 
Столько умных рассуждений, а попросил тут простимулировать српп на кп801, нет ответа.🤷‍♂️
 
Сколько штук ОУ пропускают через себя некий звук прежде чем его оцифруют? А потом сколько ? И ничего, вроде как не курочат. А один дифкаскад в усилке- сразу курочит, внезапный Гитлер такой.
Не надо подменять понятия. ОУ работают на очень малом сигнале. Где нечетных гармоник плодится почти ноль, а четных мизер.

Саша. ты мне идею подкинул на каникулы, на паре СИТов сделать могучий СРПП. Заодно и спектры увидишь.
Его можно даже в варианте "повторителя Бурбели" попробовать.
 
Параллельник без общей ООС - да, ярковат.
Немножко выскажусь, слушаю параллельник с 2008 года, до этого, довольно давно делал усилитель по схеме А. Агеева (который с двумя операционниками в усилителе напряжения, звучал отлично, но речь не о нём). Параллельник-двойка любит, чтоб выходое сопротивление усилителя напряжения или чего там перед ним было близко к нулю. Пока там был SRPP всё было именно что ярковато. Несколько лет назад решился на радикальный шаг - сейчас перед параллельным выходным каскадом катодный повторитель на 6н23п. Усилителя напряжения нет - сигнала со звуковой карты хватает. От излишней яркости не осталось и следа.
Про выходные тройки, самая лучшая по искажениям, что я макетировал, была собран по структуре параллельник+шиклаи, но я не смог добиться термостабильности. На убогих транзисторах кт3107-3102, кт850-851, кт864-865 было 0,002% гармоник при 1 Вт (только выходной каскд, без ООС)
 
Немножко выскажусь, слушаю параллельник с 2008 года, до этого, довольно давно делал усилитель по схеме А. Агеева (который с двумя операционниками в усилителе напряжения, звучал отлично, но речь не о нём). Параллельник-двойка любит, чтоб выходое сопротивление усилителя напряжения или чего там перед ним было близко к нулю. Пока там был SRPP всё было именно что ярковато. Несколько лет назад решился на радикальный шаг - сейчас перед параллельным выходным каскадом катодный повторитель на 6н23п. Усилителя напряжения нет - сигнала со звуковой карты хватает. От излишней яркости не осталось и следа.
Про выходные тройки, самая лучшая по искажениям, что я макетировал, была собран по структуре параллельник+шиклаи, но я не смог добиться термостабильности. На убогих транзисторах кт3107-3102, кт850-851, кт864-865 было 0,002% гармоник при 1 Вт (только выходной каскд, без ООС)
чем же 3102-07 убогие?..я менял их на 3904-06, разницы в звуке не заметил.
Про паралельник, интересное наблюдение, но Т-тройку я не предам и не изменю!
 
У 864-865 коэффициент передачи по току резко падает после полутора ампер.
Это вообще характерно для СЧ биполярного кремния.
Хотя есть и вариации. Чем бета транзистора ниже, тем на большем токе она сохраняется без заметного спада. Встречались и такие, которые при высокой бете сохраняли ее до бОльших значений тока.
В общем, если уж подбирать транзисторы выхода, то измерять их надо тщательно.
Мощные германиевые куда токоспособнее кремниевых.
 
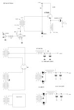
ttlа, вот Вам однокаскадник ОЭ-ОБ от инженеров Analog Devices:
AD797.jpg


Следящую связь на Q12+I7 для простоты можно убрать, выходной Diamond Buffer заменить стандартной тройкой.
Также в наличии любимый метод коррекции М.Васильева через Cn. :)

Из современных дискретников с вертикальной симметрией на ОЭ-ОБ - Новый усилитель Зуева.
Известные Линксы с "токовыми зеркалами" я бы тоже сюда отнёс (короткий тракт УН).
 
Последнее редактирование:
ttlа, вот Вам однокаскадник ОЭ-ОБ от инженеров Analog Devices:
Посмотреть вложение 51956

Следящую связь на Q12 для простоты можно убрать, выходной Diamond Buffer заменить стандартной тройкой.
Также в наличии любимый метод коррекции М.Васильева через Cn. :)
Вообщето это не моя любимая коррекция. Это просто корректирующий конденсатор .
 

Вложения

  • MC33078-D.jpg
    MC33078-D.jpg
    168.7 KB · Просмотры: 202
Последнее редактирование:
Это вообще характерно для СЧ биполярного кремния.
Хотя есть и вариации. Чем бета транзистора ниже, тем на большем токе она сохраняется без заметного спада. Встречались и такие, которые при высокой бете сохраняли ее до бОльших значений тока.
В общем, если уж подбирать транзисторы выхода, то измерять их надо тщательно.
Мощные германиевые куда токоспособнее кремниевых.
да, особенно интересен 1Т910 АД, у которого усиление растет до самых 16Ампер, достигая 250.
 
плавающее питание ОУ, не лучшая идея. Оно конечно размах дает, но какой ценой.
ОУ отлично работают на малых сигналах, поэтому им самое место в предвариловке, (если брать сигнал с выхода ОУ).
Или же брать сигнал с ног питания, как в топологии Шмидта, но это уже другая песня.
Какой ценой? Читаем статью Агеева в Радиве 2 за 1987 год. Цена- перезарядка входных емкостей опера синфазным сигналом и возникающие при этом искажения из-за разных постоянных цепи оос и входа . Выход указан, несложный.
 
Усиление должно быть константой, если оно растет или падает, то это или компрессия, или экспандирование.
Так с увеличением напряжения на выходе сама нагрузка потребляет увеличивающийся ток.
В итоге ток базы выходного транзистора может быть даже неизменным, при изменении на нем управляющего напряжения. Что как бы имитирует работу выходной двойки или тройки, при всего одном транзисторе в плече ВК.

В общем, принцип, подход построения мелкооосников или безоосников принципиально другой, по сравнению с глубокооосниками.
 
Так с увеличением напряжения на выходе сама нагрузка потребляет увеличивающийся ток.
В итоге ток базы выходного транзистора может быть даже неизменным, при изменении на нем управляющего напряжения. Что как бы имитирует работу выходной двойки или тройки, при всего одном транзисторе в плече ВК.

В общем, принцип, подход построения мелкооосников или безоосников принципиально другой, по сравнению с глубокооосниками.
А провалы импеданса динамика в районе электромеханического резонанса, Герц 100-250? Ток нужен двойной. И усилители обваливаются именно тут . А не на низу, где сопротивление улетает под сотню Ом.
 
Какой ценой? Читаем статью Агеева в Радиве 2 за 1987 год. Цена- перезарядка входных емкостей опера синфазным сигналом и возникающие при этом искажения из-за разных постоянных цепи оос и входа . Выход указан, несложный.
ок, почитаю.
Так с увеличением напряжения на выходе сама нагрузка потребляет увеличивающийся ток.
В итоге ток базы выходного транзистора может быть даже неизменным, при изменении на нем управляющего напряжения. Что как бы имитирует работу выходной двойки или тройки, при всего одном транзисторе в плече ВК.

В общем, принцип, подход построения мелкооосников или безоосников принципиально другой, по сравнению с глубокооосниками.
Я не про не изменный ток, а про неизменный Ку по току.
Но это наверное недостижимый параметр, при современных технологиях и физических свойствах кристаллов.
Так что, по - своему вы правы.
 
Еще раз покажу, может кто не понял
 

Вложения

  • p217-f1.gif
    p217-f1.gif
    8.4 KB · Просмотры: 318
  • p217-f3.gif
    p217-f3.gif
    8.5 KB · Просмотры: 275

Вложения

  • 20 Watt Class-A Power Amplifier.PNG
    20 Watt Class-A Power Amplifier.PNG
    16.2 KB · Просмотры: 201
  • 60 Watt Into 8 Ohms Power Amplifier.PNG
    60 Watt Into 8 Ohms Power Amplifier.PNG
    15 KB · Просмотры: 193
  • Hi-Fi усилитель мощности класса А мощностью 25 Вт.gif
    Hi-Fi усилитель мощности класса А мощностью 25 Вт.gif
    9.5 KB · Просмотры: 219
Лучше Акулиничева номер 1 за 1993г спаяю, sc5200 и sa1943, sa1360 и sc3423 есть еще из Хармана. Это действительно короткий тракт, и не пробовал, Радио не интересовал после 1991-1992г
 

Вложения

  • p0001а.jpg
    p0001а.jpg
    721.1 KB · Просмотры: 291
А мне понравился источник тока из схемы SE (что выше), смастерить что нибудь типа гибрида Рубцова вместо дросселя. Нужно брать лучшее. Усилитель напряжение на хорошей лампе без нечетных гармоник с коротким хвостом и супер транзистор 2Т908А. И печка в таком случае меня не пугает, есть радиаторы от тиристоров крутые.
 

Вложения

  • Источник переменного тока.PNG
    Источник переменного тока.PNG
    7.8 KB · Просмотры: 212
  • gibrid SE.1.jpg
    gibrid SE.1.jpg
    183.2 KB · Просмотры: 196
Последнее редактирование:
Померял тут скорость нарастания в модели Акулиничевского усилка 1993 года, хоть он и широкополосный, но скорость нарастания там совсем кислая, меандр даже не сильно здоровый переварить не в состоянии, ибо 0.5в\мкс - это прямо как 140уд7. Ток предвыходного каскада очень сильно занижен, чтобы можно было в него тыкать 3102Д.
 
У Акулиничева по моему скромному мнению самый интересный усь из радио4за 81 год. Но там ну просится повторитель меж каскадами
 
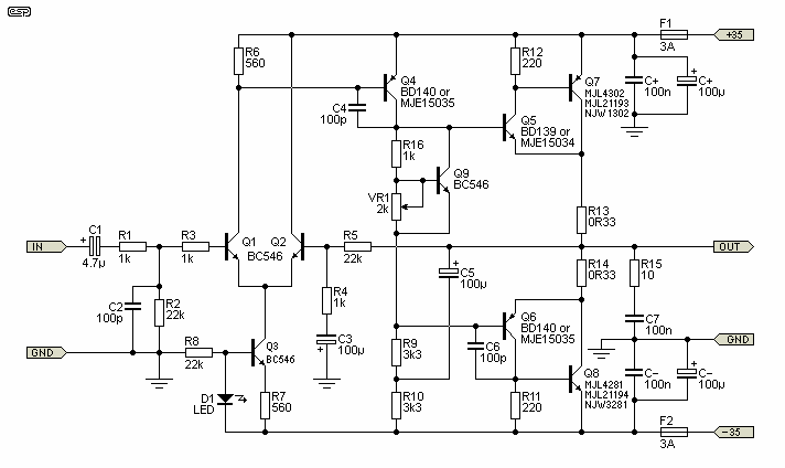
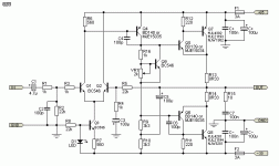
Вот моя последняя версия, которую я проверил в железе.
Добавил интегратор ноля 333.jpg
Номиналы сообразите сами, здесь все грамотные.
Если нужны именно мои номиналы, напишу.

У вас общий эмиттер без оос. Джифет в этом плане куда более удачный с его передаточной характеристикой, хотя и она не идеальная. Умолкаю, как обещал. пусть кто-то другой спорит.
Там сначала не было кондера, был только резистор, но я решил попробовать снять максимальное усиление по переменке, посмотреть... и оно сработало, звук стал более динамичным и плотным.
А изначально это был класический оппозитный УН, с резисторами в эмиттерах, все как положено.
Но мне хотелось увеличить линейности, даже при потере усиления, поэтому я поставил резисторы с вольтодобавкой, на пробу.
Если увеличить ток покоя УН до 20-25 мА, то разница между ГТ и резистивной нагрузкой пропадает, но с резисторами звук более ровный и чистый.
Транзистор в УН я поставил 815 б, с максимальным Ку.

А вообще, варианты УН там могут быть самые разные, это не главное, главное это короткий тракт и ВКТ

С меня хватило попытки заменить операционник в раскачке мощного выходного каскада одиночным средней мощности ВЧ транзистором, по схеме ОЭ и оос коллектор-база по постоянке и переменке. Устранить присущую ему кривожопость на максимальном сигнале не удалось, вплоть до единичного усиления. Поэтому нет веры вашим словам про особый плотный звук. уж извините.
Если бы не было общей ООС, конечно я б не ставил кондер так жестко, но в случае общей ООС, там все работает совсем иначе, чем в безооснике, здесь один каскад УН, и с него надо снять максимум усиления по переменке для эффективной работы ООС.

Обычный тосник. Звук неплохой . Но не более. Вольтдобавку давно в архив надо сдать.
Прямо бальзам на душу ваше "звук неплохой", первый позитив, спс
Вольтодобавку можно в архив, а можно и оставить, это кому как нравится.
При хорошем токе покоя УН, 20- 30 мА,вольтодобавка работает оч неплохо, сам удивлен
 
Главный недостаток разная скорость нарастания и спада выходного напряжения . Мне по крайней мере не удалось преодолеть этот недостаток .Почему так происходит никто так и не сказал.
Есть один генератор , в значительной мере свободный от проблем с Эрли , на паре транзисторов одной проводимости. Как раз сюда может встать.
 
Последнее редактирование:
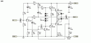
По мне надо смотреть ,какой ун дает какой спектр. Из простых мне нравится схемотехника Мелодии . Чуток измененной. Единственно ноль не очень хорошо держит, но этим почти все страдают.
Красным выделена оригинальная цепь термостабилизации. Сам датчик двухпроводный ,что подразумевает отличную помехоустойчивость при свивке проводов от него к плате.
 

Вложения

  • circuit9.PNG
    circuit9.PNG
    57.1 KB · Просмотры: 233
Последнее редактирование:
Самый линейный элемент - резистор, наверное с ним и будет самый короткий спектр.
вы меня не поняли. Я про преобладание тех или иных гармоник и деградацию или агградацию спектра.
 
Самый линейный элемент - резистор, наверное с ним и будет самый короткий спектр.

Вот вы схему выложили, но там же двухкаскадный УН ?...
Если ноль плохо держит, интегратор в помощь. Просто включить его не на вход, а по питанию, как я нарисовал. Так он не будет влиять на звук, но будет держать ноль
Из однокаскадников я только могу припомнить лишь усилитель Левицкого и его потомок зуевик Леонида.
 

Статистика форума

Темы
3,295
Сообщения
262,387
Пользователи
2,545
Новый пользователь
vlad'mir
Назад
Сверху Снизу