Короткий тракт с общей ООС, на базе мощного ВКТ (тройка Локанти)

  • Автор темы Автор темы STTL
  • Дата начала Дата начала
Симметричный каскод на входе в роли повторителя тока и ОБ на выходе. Усилитель напряжения один, на выходе.
Погодите, сигнал на Т3, Т4 поступает в базу, снимается с колектора, в эмитере малое сопротивление, в коллекторе большое, эмиттер фиксирован, чем не усилитель напряжения?
 
Учиться вам надо. А не задавать таких вопросов.Т3,Т6 просто разгружают ОЭ по напряжению позволяя использовать менее высоковольтные транзисторы.
 
Учиться вам надо. А не задавать таких вопросов
Влезу поумничать. Собирая такие симметричные схемы на транзисторах разной проводимости, обнаружил , что напряжения на переходах Б-Э у них сильно разные, поэтому ноль на выходе не получался никогда, без могучей оос по постоянке. Попытка выравнять ноль подгонкой резисторов в ИТ приводила к идиотским номиналам и балансировании на единицах ом и уходе нуля от настроения транзистора.
 
Учиться вам надо. А не задавать таких вопросов.Т3,Т6 просто разгружают ОЭ по напряжению позволяя использовать менее высоковольтные транзисторы.
А разве здесь ОЭ не усилитель напряжения ?
То что Т3 Т6 сдвиг уровня, это я знаю
 
Влезу поумничать. Собирая такие симметричные схемы на транзисторах разной проводимости, обнаружил , что напряжения на переходах Б-Э у них сильно разные, поэтому ноль на выходе не получался никогда, без могучей оос по постоянке. Попытка выравнять ноль подгонкой резисторов в ИТ приводила к идиотским номиналам и балансировании на единицах ом и уходе нуля от настроения транзистора.
Вот поэтому я и не делаю симетричную запитку УН, выходит еще кривей, чем с не симметричной
 
А разве здесь ОЭ не усилитель напряжения ?
Тока. Потенциал его коллектора фиксирован и напряжение на нём не меняется (в приближении, достаточном для понимания общего принципа работы).

Вот поэтому я и не делаю симетричную запитку УН, выходит еще кривей, чем с не симметричной
Потому я и подсунул Вам структурную схему AD797. Уходя от дифкаскада в основной схеме УН, Вам всё равно придётся к нему вернуться в виде отдельного интегратора для поддержания нуля на выходе, или отказаться от УПТ и применить разделительный конденсатор.
 
Последнее редактирование:
Простой вопрос ,сколько каскадов в каскоде может быть?
 
Тока. Потенциал его коллектора фиксирован и напряжение на нём не меняется (в приближении, достаточном для понимания общего принципа работы).
Да я вижу что колектор фиксирован, но ток сигнала выделяется на R16, R20, это уже напряжение
 
Да я вижу что колектор фиксирован, но ток сигнала выделяется на R16, R20, это уже напряжение

Выход каскада не там. Их можно убрать без потери работоспособности каскада.
 
Последнее редактирование:
Вообщето каскод это КАСКад триОДов. Когда из триодов делали узел с пентодными характеристиками.Бывает последовательным и комбинированным.
 
Ну да, если с колектора убрать резистор, он из ОЭ, превратится в ОК, и всего то....
Ни что ни во что там не превратится. Выход каскада - точка соединения VT7~VT9. Эти резисторы, R16 и R20, несут вспомогательную функцию, и на вопрос о смысле их существования автор этой схемы давал ответ, но я его сейчас не вспомню и всякие логические гипотезы выдвитать не стану.
 
Вообщето каскод это КАСКад триОДов. Когда из триодов делали узел с пентодными характеристиками.Бывает последовательным и комбинированным.
А что будет из каскода на транзисторах с заведомо пентодными ВАХами? Ультрапентод, видимо?
 
8 страниц определяем что такое однокаскадник. Для разработчика это показатель.
У зуева два каскада УН, посмотрите внимательнее.
На однокаскадном УН, он не получил бы таких показателей
 
Ничто ни во что там не превратится. Выход каскада - точка соединения VT7~VT9. Эти резисторы R16, R20 несут вспомогательную функцию, на вопрос о смысле их существования автор этой схемы давал ответ, но я его не вспомню сейчас и всякие гипотезы выдвитать не стану.
хорошо, убираем R16, оставляем только R28, вместо эмиттера туда сажаем базу Т7, что получаем?
База и эмиттер - входа, так что это коректно
 
У зуева два каскада УН, посмотрите внимательнее.
На однокаскадном УН, он не получил бы таких показателей
Я вам скинул упрощенные клоны. Так вот , если я там введу дополнительныйЭП , то петлевое усиление увеличится минимум на 20дб ,а Кг снизится на порядок.И это один ОЭ_ОБ.
Только попробуйте это устаканить.
 
ну эскиз еще и все. Далее сами.
офф весьма малая ГВЗ. И скорость приличная.ВК на 4 парах А1930/С5171
 

Вложения

  • клон прокаченный.PNG
    клон прокаченный.PNG
    32.6 KB · Просмотры: 168
Я понимаю ТС слегка не в себе, но вам то ребята это зачем? Хотите быть причастны к созданию этого чуда? Так его не будет, и вы это знаете. Лучше к Новому году готовьтесь. :)
 
Over the decades watching and listening to various people from audio reproduction circles including many audiophiles there`s infinity conflict and fight of two camps , Objectivist vs Subjectivist ,
people from Objectivists camp always defends their positions and claims relaying only on the hard (scientific) facts and nothing else,
where Subjectivists camp defends their positions and claims relaying only on their Subjective listening experiences and nothing else ,
sometime theirs useless heated battles and fights personally remembers me on one Japanese very old piece of art painting dated from middle age Edo period , named He-Gassen .https://en.wikipedia.org/wiki/He-gassen
smile_1
 

Вложения

Последнее редактирование:
Мелодия от Ивана с нашего форума
 

Вложения

  • Нью-Мелодия от Ивана.jpg
    Нью-Мелодия от Ивана.jpg
    91.3 KB · Просмотры: 210
Диодов в цепи термокомпенсации нужно по числу переходов , а не один диод плюс резистор. Так не получится нормальной компенсации. Такое мое тупое и недалекое мнение дилетанта.

Я так понимаю, Вы Леонид Зуев, автор усилителя.
Знаете, я не имею ничего против вашего усилителя, отличный усилитель, по звуку для музыки,ужо всяко лучше сверхлинейников с опером на входе,потому что для музыки надо собирать только на дискретах, более того, думал собрать его, на пробу, так он мне был симпатичен, но не успел, подоспел мой концепт, и вроде как нужда отпала.
Тут кто на что учился. И схемы на операх могут звучать на удивление, равно как схемы на рассыпухе-омерзительно. Дело некоторого опыта, практического и слухового.
Мне тут недавно притарабанили усилитель самопальный на базе многопетлевика Зуева с ламповой грелкой с 6н6п на входе . Редкой мерзости звук , не знаю. что нужно было там сделать, чтобы убить очень знакомый с 80-х усилитель.
 
Это не термостабилизация, просто смещение. Если оставить только диоды, не сможем подстраивать ток покоя, а это важно,особенно в выходном каскаде, а включив комбинированно, получаем и лучшую стабильность и подстройку тока покоя,одни плюсы.

Это да, бывает и с опером звучит, а на дискретах не звучит, но конкретно этот Зуевик, сделан хорошо, потому что у него есть опора Т-тройка, убери ее, и весь звук станет обычным, плоским и скучным.
Вот еще раз говорю, Т-тройка это спасательный круг для звука, она вытягивает и короткий тракт, и навороченные сверхлинейники.

А что вы тогда так вступились за этот усилитель?
Просто смещение либо закроет ваши транзисторы либо откроет с уходом в разогрев. Резистор последовательно размазывает крутизну компенсации до нуля. Зачем вам это рассказываю. такому продвинутому- сам не знаю. Дурак видимо.

У меня ровно все наоборот.
Усилители для меня важней акустики.
Если усилок плохой, на хорошой акустике это звучит омерзительно.
А в хороший усилитель, даже на средней акустике , музыка звучит сьедобно и не раздражающе.
Но я просто полумузыкант, привык к инструментальным и концертным динамикам и звуку, поэтому мне домашняя суперакустика не особо нужна
Точно так же могу сказать про музыкантов, как людей со сбитым прицелом, был опыт общения с работниками сцены, они мне стали доказывать, что у них даже децибелы свои, музыкантские. Пока не настроил их убитые комбики как надо , тогда зауважали.
Транзисторнику дотянуться до звука хорошего лампового однотакта или двухтакта на прямонакалах - сильно постараться надо и не факт, что дотянется. Хотя, у транзюка в мидбасе и панче выигрыш явный. зато голос и достоверность звучания инструментов часто уродуется транзюком до полного отторжения.
 
Вот максимально короткая схема с однёркой в выходном каскаде.
 

Вложения

  • newhybrid702.gif
    newhybrid702.gif
    36.2 KB · Просмотры: 248
подоспел мой концепт, и вроде как нужда отпала.
Это не концепт, а всего лишь какой то детский каприз: "хочу однокаскадный усилитель с тройкой на выходе", не более. У вас нет понимания базовых принципов, поэтому кажется, что это очень просто. Такие усилители есть и для начала надо было их посмотреть.
А что вы тогда так вступились за этот усилитель?
Я не вступался за усилитель, мне просто жалко время и нервы которое ребята на вас тратят.
 
Знаете, у ламповиков какой-то комплекс, они все время что то доказывают..что они правы.
Ламповый усилитель который будет отрабатывать полную динамику и приличную мощность при неокрашенном звуке, собрать очень сложно и дорого, а транзисторный- дешево и сердито.
И да, на самом деле, звук в лампах делают трф-ры, а не лампы.


1. Что это было?...
2. Хорошо, тогда я выложу эскизы схемы, где покажу что УН -двухкаскадный. Просто хотел пощадить самолюбие автора, но раз вы не он, тогда другое дело.

я не баламут, я пришелец :)
Гадко звучащих лампачей не меньше чем транзюков. Но речь идет про лично отлаженный и доведенный до совершенства ламповый усилитель, в паре с заточенными под его параметры колонками. Поэтому транзисторнику придется сильно доказать свое хотя бы равенство в звучании.
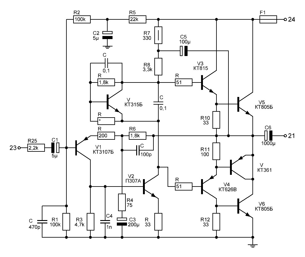
Остается удивляться настойчивости в попытке доказать, что идея, сидящая пока лишь в голове, побьет все другие решения. И уж ежели хочется готового, то вот вам ваша идея, но выполненная в далеком 1981 году и даже звучащая одно время у меня в домашке.
 
Последнее редактирование:

Статистика форума

Темы
3,295
Сообщения
262,432
Пользователи
2,545
Новый пользователь
vlad'mir
Назад
Сверху Снизу