Ламповый усилитель для мини гитарного комбика

  • Автор темы Автор темы DVS
  • Дата начала Дата начала
ТВЗ1-9 для 6п3с это пипец, не говорите такого MacSys...
 
А я не рекомендовал ТВЗ-1-9 под 6П3С, может не так описал, но с небольшой переделкой скорее всего будет точнее. Под 6П6С выходного трансформатора 1-9 должно хватить, ток анода порядка 40мА, опять таки разброс параметров дикий. Вот только мучают меня сомнения, с какой целью я брал ТВЗ-Ш именно под 6П6С, если ничего не путаю, активное сопротивление у ТВ3-Ш больше чем у ТВ3-1-9.

Хотя срок давности уже вышел, могу и ошибаться.
 
Последнее редактирование:
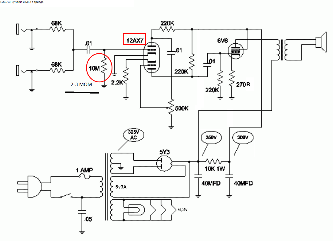
Спрошу, тут опечатка или зачем понадобилось для 12АХ7 аж 10 мегаом?
Из даташита на 12AX7, действительно с сеточными токами при заземленном катоде использовали 10 МОм
12AX7.gif
 
2-3 МОм хватит
 

Вложения

  • Rickenbacker M8E на лампе 6V6 original2 - ХВАТИТ.png
    Rickenbacker M8E на лампе 6V6 original2 - ХВАТИТ.png
    72.3 KB · Просмотры: 199
Сегодня ещё открыл коробку с разными лампами попался триод 6С2С новенький, дуже интересно стало ))
Робертович из вашей практики как?
Вроде микрофонного эффекта у лампы не замечено.
 
Да, Сергей это как бы так но не совсем.
6С2С – это не половина лампы 6Н8С (как ошибочно считают многие «специалисты» на форумах в Интернете). Справочные данные похожи, похожа и конструкция электродной системы, однако есть и различия. За счёт большей площади анода у 6С2С, крутизна характеристики у неё выше, а реальное внутреннее сопротивление ниже, чем у половинки 6Н8С. Коэффициент усиления при этом одинаковый (около 20). Траверсы крепления электродной системы 6С2С и 6Н8С одинаковы, однако в случае 6С2С они крепят один триод, а не два. Этим объясняется практически полное отсутствие микрофонного эффекта у 6С2С. Из-за этого разница в звучании будет обязательно.
Очень хорошая и удобная лампочка 6С2С. Триод одиночный, более линейный, чем даже 6Н8С с такой же крутизной и u. Сейчас в Саратове делают ее сдвоенный вариант для Electroharmonix – 6SN7EH.
 
Хорошо матчасть знаешь.
У меня в усилителе они второй лампой в драйвере стоят.
 
Серёга, настольник это не гитарник, там другие требования, нужно собрать схемы 3, посмотреть. что по деталям в наличии сразу откладывая в коробки и потом с любовью собрать по этапно получая кайф.
Характер у меня такой, а так на скоряк хвататься, мыкаться это не моё ))
 
Сергей DVS, классная лампа! Лучше 6н8с, конкурировать может только с 6SN7GT, и то не всякими
Микрофонят все, поменьше, в гитарник наверное пойдет, в корректор не ставлю.
 
Робертович, благодарю за путь истинный! smile_13
Р.S там же в коробке 6Ф5М, 2Ж27Л, 4П1Л, 6К4, 6А7, СГ2П все начало 60-х эти точно не понадобятся, возможно кому то пригодятся, обращайтесь.
 
Последнее редактирование:
Вообще 4п1л и 2ж27л глухие, совсем
 
Вообще 4п1л и 2ж27л глухие, совсем
Именно так, все локталы созданы трястись в мобильной технике по кочкам

Да, Сергей это как бы так но не совсем.
6С2С – это не половина лампы 6Н8С (как ошибочно считают многие «специалисты» на форумах в Интернете). Справочные данные похожи, похожа и конструкция электродной системы, однако есть и различия. За счёт большей площади анода у 6С2С, крутизна характеристики у неё выше, а реальное внутреннее сопротивление ниже, чем у половинки 6Н8С. Коэффициент усиления при этом одинаковый (около 20). Траверсы крепления электродной системы 6С2С и 6Н8С одинаковы, однако в случае 6С2С они крепят один триод, а не два. Этим объясняется практически полное отсутствие микрофонного эффекта у 6С2С. Из-за этого разница в звучании будет обязательно.
Очень хорошая и удобная лампочка 6С2С. Триод одиночный, более линейный, чем даже 6Н8С с такой же крутизной и u. Сейчас в Саратове делают ее сдвоенный вариант для Electroharmonix – 6SN7EH.
Особый прозрачно-офигенный звучок 6С2С в форме анода, лопатника,а не куцего брусочка 6Н8с..Эти же лопатники внутри импортных RCA и Филипса ,лучших по звуку
 
Сергей DVS, можно 1-2 шт СГ2П поставить, круто!
 

Вложения

  • Справочник радиолюбителя   1962_057-1.png
    Справочник радиолюбителя 1962_057-1.png
    629.7 KB · Просмотры: 190
Робертович, не понял что стабилизировать СГ2П?
Оставил бареттеры:
0,85Б5,5-12 -4шт.
СТ2С-В -2шт.
1Б5-9 -1шт.
Красивые ))

Эти же лопатники внутри импортных RCA и Филипса, лучших по звуку
Посмотрел на 6Ф5М 1960г лопата будь здоров!
Красавец с пипкой )))
Ку 85-115!
 
Не ту картинку вставил, вот однотактный режим
6П6С_SE.PNG
 
СГ2П стабилизирует напряжение, один 110 вольт, два 220 вольт
6Ф5М по параметрам близкая 6Г2, усиление немного больше.
 
СГ нужно посмотреть попадались разные, но мне для гитарного они не потребуются.
Это скорее в фонокорректор, могу отправить доставка с вас.
 
выше читал о неже
ТВЗ1-9 для 6п3с это пипец, не говорите такого MacSys...
А с чего это бубудет пипец , уменя сейчас собран в связке ТВЗ1-2 ( под нагрузку 8-Ом) с лампой 6п3с местная ОС питание 300в экранка 220+ стабилизированного при токе анода 50 мА полоса 80.... 18000 Гц при честных 3 ВТ .
Перепробовал всё что было под рукой начиная 6п6с , 6ф6с( м) ,6п13,6п31,6п7с , 6п18 ,14, 43, 41с , 6ф3п всё в пентодном включении, понравилось больше всего с 6п3с , если поставить 6п3с-е несколько увеличиваются низы . Собирал на основе схемы с общим каналом басов , так что есть даже саб под столом - отключаемый при необходимости , за основу взял схему см . вложение .
И самое главное сделал раздельное питание ВК и предвариловки - значительно улучшилась детальность , долго не верил но рискнул - не жалею . Всёэто работает на ,, тупую акустику ,, Романтика 25АС-208 единственно что я вней переделал это поставил фильтры с Радиотехники S-30B и заменил родные пищалки на одноватные с радиолы Латвия. Сделал открытый ящик т.к они бубнели противно не зависимо с каким усилителем их использовать. А не хватку НЧ компенсирует саб.
 

Вложения

  • stereo_pa1.gif
    stereo_pa1.gif
    50.1 KB · Просмотры: 197
  • IMG_20210329_231524.jpg
    IMG_20210329_231524.jpg
    459.2 KB · Просмотры: 213
  • IMG_20210329_232010.jpg
    IMG_20210329_232010.jpg
    575.5 KB · Просмотры: 194
Тяжело понять кто о чем думает, суть ТВ3-1-9 вообще нет в том, что бы применить его с 6П3С. Всё куда проще, изначально взять за основу октальный цоколь в связке ТВ3-1-9 + 6П6С, а далее плавная замена ТВЗ с большим анодным током, и без переделок шасси установить 6П3С. Если я не путаю, то замена панели под Г807 всё ставиться "болт-он"

P.S идея то в корне простая, взять то что есть по рукой (тема: мини ламповый комбик), и далее уже на "готовом" изделии сделать для себя какие-то выводы. Заменить лампу 6П6С на 6V6(G, GT) не трогая ТВЗ, и получить некое подобие Fender Champ-Amp(лимитед эдишн!)
 
Последнее редактирование:
А если заморочиться то имея пару убитых 6п3с за пару часов можно туже Г-807 пересадить на их цоколь.
я так делал всё получилось , но из на анодного колпака вернулся на 6п3с .
На фото результат того что у меня получилось , анод вывел на бок цоколя лепестком , для припайки кнему проводника с анодным колпачком.

От пользователя с интернета -
Лампа была помещена в стеклянную банку с растворителем (лучше спирт). Полчаса хватило для разрыхления клея.
Аккуратными движениями проворачиваем колбу относительно цоколя. Движения должны быть максимально короткими, иначе порвем проводки или сломаем сосок откачки воздуха.
Нагреваем ножки мощным паяльником и встряхиваем лампу. Встряхиваем широким движением, чтобы не было похоже на удар.
Припой слетает куда махнете))). После освобождения от припоя аккуратно отделяем цоколь, не
снимая его полностью. Зарисовываем куда какой проводок идет и определяем их принадлежность к внутренним частям лампы.
К этой лампе отлично подходит цоколь от 6П3С. Разбираем ее таким же образом. В освободившийся цоколь помещаем г-807.
Использование цоколя от 6П3С позволило мне ввести г-807 в семью ламп 6П3С, 6П6С, 6Ф6С, которые можно менять без перепаек в подвале.
Анод у нас на колпачке, пускаем проводок туда. При желании можно завести анод одножильным проводом в цоколь на 3-ю ножку.
Баллон хорошо закрепляется автомобильным герметиком ABRO красного цвета или аналогом.
 

Вложения

  • г-807.jpg
    г-807.jpg
    9.5 KB · Просмотры: 150
  • распин-807.jpg
    распин-807.jpg
    4.3 KB · Просмотры: 142
Вообщем подкину свой опыт!
Пробовал я богнер Шарп с чистым каналом твин тулить в оконечный однотакт на 6п14п, и ел 84 звучит токсичненько.
6п6с и 6v6gt звучат хорошо золотой стандарт.
Ну и самое что мне зашло это 6п3с вот эта лампа реально на малой громкости выдает энтер сендмена в однотакте как на шарпаке преампе так и на ректе.
Пробовал еще 6п43п-е помягче но чет я про них забыл.
Чистый твин преамп звучал на всех лампах отлично. Каждая давала свой окрас.
Трансформатор я мотал добротный на 8к
Играл на кабе 12’
Но есть нюанс блл вых мощность порядка 4ват это много для хруща.
Если на стандартном двухтакте я ловлю микроны то на однотакте миллиметры. Каждую лампу ганял неделями.
Такой шарпооднотакт абсолютно не годиться для игры выше 12ч громкости те. Не годиться для репы или игры на пьяной попойке гдето на даче.
В погоне за маломощным но крутым звуком пробовал двухтакт на 6н8с мотал под ее приведенку 8к транс.
Звук ооочень верхастый! А моща оказалась порядка 8 ват. Ну ее нафиг для чистого может и сгодиться но для Сендмена или Ван Халлена полная Х. 6н7с такая же фигня в двухтакте не советую абсолютно. 6н9с я не пробовал тк нужно транс перематывать.
ГУ-17 их очень хвалят они даже круче своих заграничных аналогов и тех же ел84.
Но у них моща не хрущевская.8-10 ват это вылавливание микронов и дрожание форточки.
Вообщем на данный момент мне нужнн услитель до 1 вата двухтакт.(чтобы не был громче мобильного тк я минусовку кавера включаю с ютюба на айфоне)) плюс у меня сосед этажем выше какойто Ё. стучит по батарее даже когда я играю на неподключенной электрухе- как на аккустике. Он там походу ухо к полу прикладывает видите ли ему громко музыка.
Да и чтоб Ван Халлен звучал как надо.
Заинтересовал однотакт на 6н1п ))) да и транс уже имеется.

Может кто еще подкинет схемок именно оконечников. Может у коготт имеется чтото эдакое вотэдакое там на 6ф и 6ж лампах трансы я намотаю обмоточный есть и железо ТВЗ также имеется.
На транзисторах я не умею собирать я не разбираюсь в них. Только лампы знаю)))
 
До ватта это можно пробнуть, компактно, по звуку возможно устроит.
 
Вообщем подкину свой опыт!
Пробовал я богнер Шарп с чистым каналом твин тулить в оконечный однотакт на 6п14п, и ел 84 звучит токсичненько.
6п6с и 6v6gt звучат хорошо золотой стандарт.
Ну и самое что мне зашло это 6п3с вот эта лампа реально на малой громкости выдает энтер сендмена в однотакте как на шарпаке преампе так и на ректе.
Пробовал еще 6п43п-е помягче но чет я про них забыл.
Чистый твин преамп звучал на всех лампах отлично. Каждая давала свой окрас.
Трансформатор я мотал добротный на 8к
Играл на кабе 12’
Но есть нюанс блл вых мощность порядка 4ват это много для хруща.
Если на стандартном двухтакте я ловлю микроны то на однотакте миллиметры. Каждую лампу ганял неделями.
Такой шарпооднотакт абсолютно не годиться для игры выше 12ч громкости те. Не годиться для репы или игры на пьяной попойке гдето на даче.
В погоне за маломощным но крутым звуком пробовал двухтакт на 6н8с мотал под ее приведенку 8к транс.
Звук ооочень верхастый! А моща оказалась порядка 8 ват. Ну ее нафиг для чистого может и сгодиться но для Сендмена или Ван Халлена полная Х. 6н7с такая же фигня в двухтакте не советую абсолютно. 6н9с я не пробовал тк нужно транс перематывать.
ГУ-17 их очень хвалят они даже круче своих заграничных аналогов и тех же ел84.
Но у них моща не хрущевская.8-10 ват это вылавливание микронов и дрожание форточки.
Вообщем на данный момент мне нужнн услитель до 1 вата двухтакт.(чтобы не был громче мобильного тк я минусовку кавера включаю с ютюба на айфоне)) плюс у меня сосед этажем выше какойто Ё. стучит по батарее даже когда я играю на неподключенной электрухе- как на аккустике. Он там походу ухо к полу прикладывает видите ли ему громко музыка.
Да и чтоб Ван Халлен звучал как надо.
Заинтересовал однотакт на 6н1п ))) да и транс уже имеется.

Может кто еще подкинет схемок именно оконечников. Может у коготт имеется чтото эдакое вотэдакое там на 6ф и 6ж лампах трансы я намотаю обмоточный есть и железо ТВЗ также имеется.
На транзисторах я не умею собирать я не разбираюсь в них. Только лампы знаю)))
6Ж43П однотактник. Или 6Ж23П , примерно то же самое. 6Ж11П, тоже гут. 6Н6П спараллелить половины, подобрав одинаковые в одном баллоне. суперовый выходит унч, особенно Лофтин с раскачкой 6С51Н . Трансик выходной можно даже от телека. ТВЗ 1-9.
 

Последние сообщения

Статистика форума

Темы
3,295
Сообщения
262,192
Пользователи
2,545
Новый пользователь
vlad'mir
Назад
Сверху Снизу