Микромощный высококачественный УМЗЧ для портативного/стационарного использования

Я об известных мафонах с нулями вперди.
Переделка ИН13 на свет.диодную линейку в магн-не "Электроника-004".
Максимально, как и всё от Л.Ридико

meter_view.jpg1489668_original.jpg
 
Ну их . Брака много у ИН13
Меня не устраивает их дрыстлявый покойницкий свет.
Совершенно согласен и про брак и про дрыхляцкий свет.
Оч.давно, ещё в общаге, вставил 13-е в свой первый законченный усь.. через пару месяцев у одного посередине образовался "провал", а ещё через пару месяцев второй полностью сдох. Амп был сделан капитально, менять их руки так и не дошли.. подарил знакомому. Но с тех пор говёнными совпромовскими индикаторами я не увлекался.
Теперь вот что:
Indi-LED.jpg
 
вставил 13-е в свой первый законченный усь
Когда-нить возьми приёмник СВ-КВ-диапазонов, и послушай, до каких частот фонит холодный плазменный разряд. ИМХО, его и на FM слышно. Потому, что в колбе - физический беспредел, с атомов живьём электронные оболочки сдирают.
Стрелочники, тихие, как ниндзи, и прекрасные, как "Лунная соната" - наше всё. Ну, максимум - светодиодные линейки, хотя скорости нарастания драйверов (и частоты излучения помех) совсем не детские.

6) Доступная элементная база для повторения любым радиолюбителем.
1707772904302.png


Если что, нетрудно вставить более мощный ВК, двухкаскадного вполне хватит.
Что мы с этого поимеем, кроме раннего облысения:

1707772988139.png


140 дБ петлевого на 20к.
 
Когда-нить возьми приёмник СВ-КВ-диапазонов, и послушай, до каких частот фонит холодный плазменный разряд. ИМХО, его и на FM слышно.
Точно так.
Не зря же во многих СД проигрывателях есть кнопочка отключения люминесцентного индикатора.
 
Посмотреть вложение 87163

Если что, нетрудно вставить более мощный ВК, двухкаскадного вполне хватит.
Что мы с этого поимеем, кроме раннего облысения:

Посмотреть вложение 87164

140 дБ петлевого на 20к.
А как насчет остальных пунктов? Тут просто заговор радиолюбителей-каждый предлагает решение по всем пунктам, кроме рандомно одного. (Быстро-качественно-дешево....Выберите любые два! (с)
 
Вам дан вариант Б-шника с минимально возможными искажениями. Чё еще надо? Лучше и проще не найдете.
 
Вам дан вариант Б-шника с минимально возможными искажениями. Чё еще надо? Лучше и проще не найдете.
Я вам уже ответил в чем затык. Для меня во всяком случае.
И, да- я вам очень благодарен-вы максимально близко к моим озвученным "хотелкам".
 
Ну, так ты тоже захотел странного: дайте мне кошку, чтоб доилась, как корова.
Говори, что тебе ещё надо, подумаем.
На первой странице. УЖе придумали.) Но кузнечику надо ещё кое что. Дать по сраке кирзовым сапогом, я думаю помогло бы.
Ты, Жуковский , неправильно их высочеству схемы подаёшь. Разве твой дельтафон сможет на колонки даже маленькие работать в таком виде? Конечно нет.
И ОУ у тебя дорогущий.
https://www.chipdip.ru/product0/8015386521 видал?
 
Ну, так ты тоже захотел странного: дайте мне кошку, чтоб доилась, как корова.
Говори, что тебе ещё надо, подумаем.
А было бы просто-можно и с инета взять любую схему. Утка умеет летать, ходить и плавать-но всё делает посредственно. А.Н. Туполев (с)

1) Кг не выше 0.003%
2) Скорость нарастания вых. напряжения 40 В/мкс.
3) Выходная мощность 1.5 ...2 Вт /8 Ом.
4) Потребляемая мощность- "что бы литиевый аккум пару часов мог продержаться". Питание - 20 Вольт (10+10 Вольт). На самый крайний случай- два акккум по 20 Вольт (+-20В)
5) УМЗЧ нужен для домашнего применения.
6) Доступная элементная база для повторения любым радиолюбителем.
 
Мне думается, не может аналог на таком низком питании как 10+10 В, работать столь качественно,здесь чисто физические ограничения работы транзисторов в аналоговом режиме
Но это может делать цифра.
И с каждым годом,она становится всё качественнее и качественнее.
И как бы я не любил аналог,но должен признать,что в каких то целевых нишах, цифра это делает лучше, в силу совершенно другого качественного принципа работы.
Может вам лучше поискать такие параметры среди цифровых УНЧ?
 
Уже предлагали 12070 (сразу с цапой и блютусом)...
Послушать тра3110 (хотя бы и китайский-где сейчас взять техасский) с питанием 20в.
Попробовать композит на 1875 или 174ун7.
Классические схемы УНЧ с правильными транзисторами (низковольтными,линейными,подобранными), правильными (дорогими) пассивными деталями
и правильной коррекцией с правильной (мастерской) разводкой ПП (см. Neulo))).
Нужно, чтобы кто-то разработал, смоделировал, смакетировал, отладил, измерил - а кому оно надо (кроме вас)))?
Вопрос целесообразности и цены рулит:)
Где будете брать источники звука с подобными характеристиками?
 
Последнее редактирование:
3) Выходная мощность 1.5 ...2 Вт /8 Ом.
4) Потребляемая мощность- "что бы литиевый аккум пару часов мог продержаться". Питание - 20 Вольт (10+10 Вольт). На самый крайний случай- два акккум по 20 Вольт (+-20В)
Уже указана мощность выходная, через КПД УМ класса АВ считаем ёмкость батареи под выходную мощность по ТЗ, а не уменьшаем потребление до кошечной коровы. Так что, чемодан с батареями забери. ))
 
На таких малых мощностях,качественно может работать или класс А, или класс Д, или понижающий выходной трф.
Ни одно из этих требований, не подходит автору
 
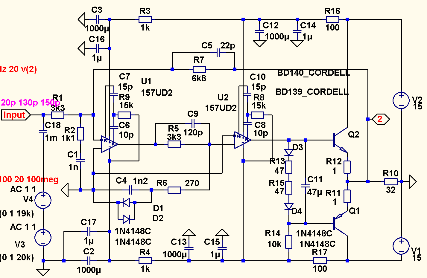
В старых неиспользуемых уже модемах D-link DSL-2500U используется хороший операционный усилитель AD45048. https://pdf1.alldatasheet.com/datasheet-pdf/view/115047/AD/AD45048.html К нему добавляем выходной каскад на транзисторах типа BD139, BD140. И будет вам счастье!
Снимок экрана (29).png
 
Последнее редактирование:
Не будет счастья, так как в классе В он не получит свои вожделенные три ноля после запятой.
Хотя гаранития, что не услышит и 0,3%. Притом сам об этом догадывается. Но вот так ему примандюрилось - если потребует меньше нулей, его коллеги-нулевики засмеют.
 
Последнее редактирование:
Там между базами выходных транзисторов включаем пару диодов для небольшого смещения, чтобы ток небольшой шел через транзисторы. Я эту микросхему использовал в усилителе выходном звуковой карты. У нее хорошая нагрузочная способность и низкие искажения.
 
Уже указана мощность выходная, через КПД УМ класса АВ считаем ёмкость батареи под выходную мощность по ТЗ, а не уменьшаем потребление до кошечной коровы. Так что, чемодан с батареями забери. ))
Выглядит, как будто УМ класса АВ при выходной 2 Вт жрет чемодан литий-ионовых батарей. Я правильно вас понял?

В старых неиспользуемых уже модемах D-link DSL-2500U используется хороший операционный усилитель AD45048. https://pdf1.alldatasheet.com/datasheet-pdf/view/115047/AD/AD45048.html К нему добавляем выходной каскад на транзисторах типа BD139, BD140. И будет вам счастье!Посмотреть вложение 87342
Спасибо за наводку-если вдруг попадутся такие модемы я обязательно отберу ОУ.
На графике аббревиатура THRD-это балансное включение ОУ?
ОУ.JPG
 
Выглядит, как будто УМ класса АВ при выходной 2 Вт жрет чемодан литий-ионовых батарей. Я правильно вас понял?
КПД УМ в классе АВ - порядка 70%. То есть, 2 Вт - в динамик, третий ватт - в космос, на повышение уровня энтропии. При стандартной ёмкости 18650 2.600 мА/ч и 12 В в плече 6 таких батарей содержат 16 А/ч, а УМ потребляет 3 Вт, или 0,33 А. Добавляем поправку на пик-фактор звукового сигнала 0,1, что значит: мгновенная моща наиболее вероятно составляет 0,1 от номинальной, тогда ток 33 мА исчерпает батарею за 480 часов непрерывного звучания.
 
КПД УМ в классе АВ - порядка 70%. То есть, 2 Вт - в динамик, третий ватт - в космос, на повышение уровня энтропии. При стандартной ёмкости 18650 2.600 мА/ч и 12 В в плече 6 таких батарей содержат 16 А/ч, а УМ потребляет 3 Вт, или 0,33 А. Добавляем поправку на пик-фактор звукового сигнала 0,1, что значит: мгновенная моща наиболее вероятно составляет 0,1 от номинальной, тогда ток 33 мА исчерпает батарею за 480 часов непрерывного звучания.
Вас смутило избыточное значение ёмкости? Вы просто пропустили междусобойчик тут на форуме, что аккумуляторы от шуруповерта. Т.е. пока шуриком не пользуемся-слушаем музыку.
Да и каналов 4 в умзч, а не один.
 
Если бы не THD 0,003%
то предложи вчера мной собранный усилитель 4 канала на PA3029B Pioneer-овская мик-ма 14Вт на канал от 12В THD 0,03%
 

Вложения

  • PA3029B_ha13150a.gif
    PA3029B_ha13150a.gif
    23.2 KB · Просмотры: 182
  • IMG_3166.jpeg
    IMG_3166.jpeg
    357.4 KB · Просмотры: 125
Максим, о каком усилителе в "В" классе вы упоминали в этой ветке? Интересно посмотреть.
 
Ток выхода канала каков? Если порядка 40 мА, то я к такому послеЦАП крафтил.
4 канала крафтили или как все-в два сложили и юзали? Попробуйте физически продолжить 4 канала до самых до АС, без земляного провода и на 2-х динамиках сложить сигналы. Может понравится, как мне.
 

Статистика форума

Темы
3,312
Сообщения
264,455
Пользователи
2,551
Новый пользователь
Александр Н.
Назад
Сверху Снизу