Микромощный высококачественный УМЗЧ для портативного/стационарного использования

Да, если у тебя в стране уничтожают 8 городов, таких, как Киев, или 30 миллионников, и 70% промышленности, и 70% жилья, то как-то тебе будет не до электроники, а, сначала, отстроить это всё, правда?
Про Японию - понятно, но остальное - о ком, не понял? Каким боком Япония, почивающая на лаврах и пользующаяся благами и плодами послевоенного бурного развития, к убогости советской экономической модели и её возможностей?
 
пользующаяся благами и плодами послевоенного бурного развития
Япония, равно как и Германия, проиграли войну. На их территории до сих пор стоят военные базы.
Зато они получили доступ на богатый амерский рынок. Они работают на Штаты и не богаче Штатов.
убогости советской экономической модели
Убогость модели позволила отразить прекрасной боевой техникой высокотехнологичное нашествие 300 млн всей объединённой Европы против 194 млн СССР.

Но не суть. А суть в том, что, имея одинаковые с амерами, немцами и яппами софт и элементную базу, я проектирую усилители лучше, чем они. То есть, мы, как народ, ничем западников не хуже, не тупее. А вот они нас - таки да, если по факту.

1707945847142-png.87442


Жаль, что так и не удалось заслушать начальника транспортного цеха: где Амфитон с Электроном?

Вот, смотри: месяц сроку тебе, найди западный усилитель с вот такой АЧХ петлевого усиления:

1708212832899.png


Этот собран на старинной, снятой с производства, ИМС К157УД2 производства УССР. ))
Где такой же западный, на любых ОУ? )))
 
А было бы просто-можно и с инета взять любую схему. Утка умеет летать, ходить и плавать-но всё делает посредственно. А.Н. Туполев (с)

1) Кг не выше 0.003%
2) Скорость нарастания вых. напряжения 40 В/мкс.
3) Выходная мощность 1.5 ...2 Вт /8 Ом.
4) Потребляемая мощность- "что бы литиевый аккум пару часов мог продержаться". Питание - 20 Вольт (10+10 Вольт). На самый крайний случай- два акккум по 20 Вольт (+-20В)
5) УМЗЧ нужен для домашнего применения.
6) Доступная элементная база для повторения любым радиолюбителем.
Вот такой паял: ( https://habr.com/ru/sandbox/84885/ )
Вроде подходит под ТЗ
1708227453484.png
 
Поправочка. Я тут, меж ними, живу и вместе с ними работаю.
Умнее: пуй там плавал. См. графики выше. Немцы - да, на круг, это очень высокие специалисты. Технодрочеры в лучшем смысле этого слова.
Больше работают: пуй там. Лентяюги, каких свет не видел. У них всё есть, зачем им работать?
Лучше живут: да. См. пп. 1 и 2: незаслуженно.

Я, краями, не понимаю, за что им платят, с ихней работой. Даже у немцев такие косяки бывают, что хоть святых выноси: не один раз за ними переделывал. Зато им ничего не стоит нашу хорошую работу нафиг завандалить, порезать, обнулить ради конкуренции: как ты там первое слово сказал?

Насчёт ума:

Посмотреть вложение 87760

Вот такая простенькая схема на К157УД2 и BUF634A может дать топикстартеру нужный ему усилитель.В звуковом диапазоне петлевого усиления - 135 дБ, чего достаточно с головой, чтобы никаких искажений никто никогда в ней не увидел:

Посмотреть вложение 87759

Где такое западное?
Из техпаспорта на Ролс-Ройс: -...Мощность двигателя - Достаточная... (с)
В даташите на BUF634A я ничего не нашел интересного, кроме огромной скорости нарастания. К157 меня еще с детства расстраивала своей скромностью в параметрах качества звука.
Я не фыркаю- я просто тихо офигиваю с графиков, которые мне ни о чем не говорят. Профессор, будьте так любезны-указывайте ТТХ того, что вы выкладываете. Спасибо, что не обиделись.
 
Схема на 8 Ом слегка не дотягивает до нужного, по Кг и Мощности номинальной. И еще питание +-15В-мало для одного аккумулятора и много для двух. Тем не менее-спасибо!
 
Последнее редактирование:
Из техпаспорта на Ролс-Ройс: -...Мощность двигателя - Достаточная... (с)
В даташите на BUF634A я ничего не нашел интересного, кроме огромной скорости нарастания. К157 меня еще с детства расстраивала своей скромностью в параметрах качества звука.
Когда впервые сделал параллельник Агеева на 157уд2 ( фактически масло масленное - два параллельника) ,ощущение было одно - придраться не к чему .И всё это за один вечер. Ваша LM4562 - почти аналог и коррекция проще.
 

Вложения

  • Pow Amp 12w classA.png
    Pow Amp 12w classA.png
    330.3 KB · Просмотры: 251
К157 меня еще с детства расстраивала своей скромностью в параметрах качества звука.
Единичный ОУ расстроит кого угодно. Тут их два, причём, Сухов в свой предусилитель их выбрал не за плохие параметры. Или, пока схема дошла до тебя, что-то раструсилось, выпало?
В даташите на BUF634A я ничего не нашел интересного
Ну, звыняйте, что неинтересно. Я тоже больше люблю голых баб рассматривать, но в даташитах их не публикуют.
Из техпаспорта на Ролс-Ройс: -...Мощность двигателя - Достаточная... (с)
Надо сразу понимать, что это писали люди, сконструкторировавшие говноКвод или слушающие его.

1708255941493.png


Как видим, тут тоже всего достаточно, хотя это слово для меня ассоциируется только с повестью "Вий" Гоголя:
— Любопытно бы знать, — сказал философ, — если бы, примером, эту брику нагрузить каким-нибудь товаром — положим, солью или железными клинами: сколько потребовалось бы тогда коней?
— Да, — сказал, помолчав, сидевший на облучке козак, — достаточное бы число потребовалось коней. (с) Николай Васильевич.

Тут автор всего лишь стебёт канцелярит, которым можно сказать много слов с минимальным вложением практического смысла. Как на основе слова "достаточно" можно выбрать количество лошадей или предсказать поведение Ройса? - никак.
 
Последнее редактирование:
Собирал в молодости по схеме (ну как журнал вышел), у товарища год отработал на С90, потом выходные улетели, ну на самом деле там радиаторы были мизерные, как год вообще отработал
 
Собирал в молодости по схеме (ну как журнал вышел), у товарища год отработал на С90, потом выходные улетели, ну на самом деле там радиаторы были мизерные, как год вообще отработал
Обратите внимание на работу конденсатора межбазового в предложенном мною композите.Который убрал склонность уся к выгоранию и улучшил спектр ,словно это типичный АВ усь. Просто и эффективно
 
Может сначала предложенную схему посмотришь, прежде чем делать выводы?
 
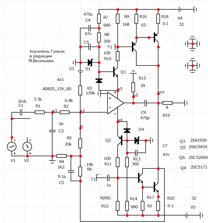
Лучше Гумели не найдете
Да у тебя прям талант искать и предлагать всякий отстой. Гумеля подчиняется всем правилам, выведенным для ТОС-схемотипов%
Кроме того, на питание ОУ опираются эмиттеры каскадов с ОЭ и туда же приходят коллекторы ВК. Наличие в питалове ОУ сопротивления приводит к завязке ОЭ и ОК в неустойчивую Шиклаю. Потому все даташиты, когда рекомендуют увеличивать ёмкость конденсаторов в шунтах питания, имеют в виду ровно этот самый факт максимального ослабления ООС Шиклаи. Ты же предлагаешь использовать возбудную Шиклаю как основную схему включения ОУ.
 
Да у тебя прям талант искать и предлагать всякий отстой. Гумеля подчиняется всем правилам, выведенным для ТОС-схемотипов%
Кроме того, на питание ОУ опираются эмиттеры каскадов с ОЭ и туда же приходят коллекторы ВК. Наличие в питалове ОУ сопротивления приводит к завязке ОЭ и ОК в неустойчивую Шиклаю. Потому все даташиты, когда рекомендуют увеличивать ёмкость конденсаторов в шунтах питания, имеют в виду ровно этот самый факт максимального ослабления ООС Шиклаи. Ты же предлагаешь использовать возбудную Шиклаю как основную схему включения ОУ.
Вообщето я предлагаю неглючную схему , которая не горит даже при подаче 100кгц сигнала весьма длительное время и которую заценили уже неоднократно.
 
Чиво чиво?...
Это какой именно ?...
Ну, тот, который горит, как спичка.

1708257207429.png



У Т3Т4 нет эмиттерных токостабилизирующих резисторов. Так что горят они исключительно весело. Когда смотришь на гумелевики, возникает непонимание: кого раньше вызвать, полицаев или психиатров:

1708257372798.png


И сами по себе каскады на раскаляющихся Т3...Т6 не имеют никакой термостабилизации, в которую было бы не стыдно поверить, так ещё и зависимость тока ОУ от температуры

отрицательная: может завести ВК в отсечку с повышением искажений,
положительная: выпалит его кхерам.

Забудьте глядского гумелю, сделайте себе царский подарок.
 
У меня тут предложена совсем иная схема.Да и мой клон Гумели не страдает этими болючками
 
Насчёт - копия лучше и дешевле оригинала - а так бывает в этом мире?
Я тебе так скажу: этап копирования - неизбежный этап в развитии.
Маленький Шевченко или Толстой малякали в тетрадях, копируя то, что учитель нарисует.
Где тот учитель? Ты знаешь его имя?
Хм. А чо так?

Королёву дали спецзадание: освоить вернеровскую V-2 - Фау-2, никакой отебятины.
Освоили и улучшили. Двигатели Вернера фон Брауна не выдержали испытания временем:
"лунный" F-1 гниёт в музеях, а рядом взлетают наши лунные РД-170 того же времени и назначения.
Потому, что Ф-1 сначала взрывался на старте 6 пусков перед лунной афёрой, потом ему сбросили тягу, сделав непригодным для полётов на Луну.
С лунным двигателем Браун облажался по-полной: http://free-inform.narod.ru/
Первым был Браун, но и амерские, и наши ракетчики его превзошли. Какие ты знаешь вернеровские ракеты, летающие до сих пор? А королёвская "семёрка" долетала до 21-го века.
 
Последнее редактирование:
Я тебе так скажу: этап копирования - неизбежный этап в развитии.
Маленький Шевченко или Толстой малякали в тетрадях, копируя то, что учитель нарисует.
Где тот учитель? Ты знаешь его имя?
Хм. А чо так?

Королёву дали спецзадание: освоить вернеровскую V-2 - Фау-2, никакой отебятины.
Освоили и улучшили. Двигатели Вернера фон Брауна не выдержали испытания временем:
"лунный" F-1 гниёт в музеях, а рядом взлетают лунные РД-170 того же времени и назначения.
Потому, что Ф-1 сначала взрывался на старте 6 пусков перед лунной афёрой, потом ему сбросили тягу, сделав непригодным для полётов на Луну.
С лунным двигателем Браун облажался по-полной: http://free-inform.narod.ru/
Первым был Браун, но и амерские, и наши ракетчики его превзошли.
А то что америкосы и Брауна и большинство ракет свистнули - так это ничего. Это - другое. :unsure:
 
Ну, тот, который горит, как спичка.
Там вместо диодов д220 мы ставили в свое время кд226. У них меньше падение. С 220-тыми был большой ток покоя. Во время наладки вместо предохранителей ставили мощные лампы 24 вольта 60 ватт.
 
клоны
MINI 2022  др.PNG
 

Вложения

  • Гумелямод.PNG
    Гумелямод.PNG
    57.9 KB · Просмотры: 181
интересный доступный вариант, цена у нас 4дол на плате уже MAX97220A мостом даст 250мВт THD+N <90дБ
"наушниковый усилитель MAX97220A, который дает очень низкие искажения (Кг+шум <0,003%) и высокий сигнал/шум (>109 дБ)"
 
Что-нибудь вроде
Или
Класс Д
 
Последнее редактирование:

Статистика форума

Темы
3,312
Сообщения
264,455
Пользователи
2,551
Новый пользователь
Александр Н.
Назад
Сверху Снизу