Микромощный высококачественный УМЗЧ для портативного/стационарного использования

интересный доступный вариант, цена у нас 4дол на плате уже MAX97220A мостом даст 250мВт THD+N <90дБ
"наушниковый усилитель MAX97220A, который дает очень низкие искажения (Кг+шум <0,003%) и высокий сигнал/шум (>109 дБ)"
THD+N - 1kHz, 22Hz to 22kHz BW, POUT= 20mW, R = 32 Ом, 0.0035 %

С2 это фильтр входной100-510пф.
имд глубокоосник модели полные и по янгу с мпоос ном инал и 1 ватт
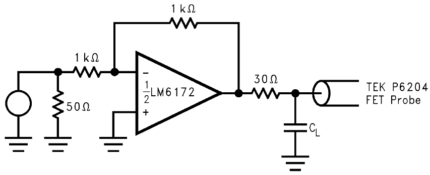
Максим, нашел LM6172- 3кВ/с- вместо LT1122 пойдет?
LM6172-1.jpg
 
С инвертирующим входом нашел только эти.
 
неужто нет наших оу бытовых
 
Про DA2 я помню-можно 574уд1а. Они есть. Что подойдет для DA1 из наших?
 
Попробуйте взять за основу эту схему. Уменьшить питающие напряжения и подобрать выходные транзисторы. Бывают комплементарные пары в одном корпусе на небольшую мощность. https://www.rlocman.ru/shem/schematics.html?di=659269
 
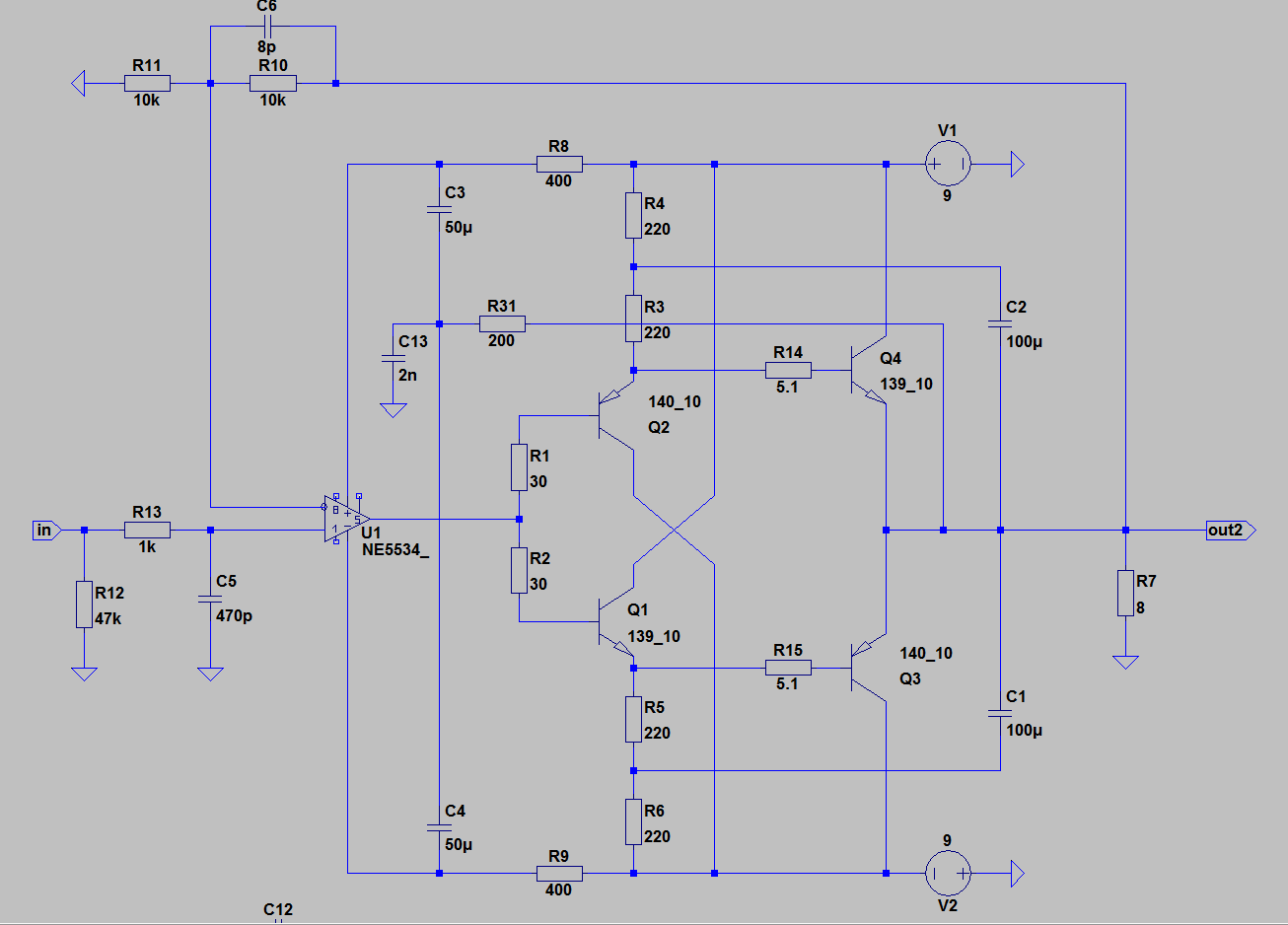
По симулятору все красиво. На практике-не соответствует. Искажений ноль- не правда, слышна грязь без приборов. Ку=3, на деле еле-еле 2. Агеевский_9_9вольт.JPG
 
По-перше, потрібно поміняти місцями плюс з мінусом всередині трикутника, що позначає опер. По-друге, відповідно до схеми, коефіцієнт підсилення там стане 2 після виконання по-перше. Аби отримати 3, потрібно порухати звивами мозку.
 
По симулятору все красиво. На практике-не соответствует. Искажений ноль- не правда, слышна грязь без приборов. Ку=3, на деле еле-еле 2. Посмотреть вложение 111428
Это не грязь уся вашего , а грязь предыдущих каскадов источника и преда. А также грязь записи
 
По-перше, потрібно поміняти місцями плюс з мінусом всередині трикутника, що позначає опер. По-друге, відповідно до схеми, коефіцієнт підсилення там стане 2 після виконання по-перше. Аби отримати 3, потрібно порухати звивами мозку.
Во первых-от перестановки плюса и минуса ничего не меняется.
Во вторых-от перестановки полярности треугольничка Ку остается=3.
Агеев_инверсияКу3.JPGАгеев_Ку3.JPG

Общий Ку, если именно всего усилителя-что бы не было недопонимания-от перестановки полярности входов ОУ так же не меняется:
Агеев_ОбщКу2_8.JPGАгеев_инверсияКу2_8.JPG
 
Последнее редактирование:
Во первых-от перестановки плюса и минуса ничего не меняется.
Во вторых-от перестановки полярности треугольничка Ку остается=3.
Посмотреть вложение 111440Посмотреть вложение 111441

Общий Ку, если именно всего усилителя-что бы не было недопонимания-от перестановки полярности входов ОУ так же не меняется:
Посмотреть вложение 111443Посмотреть вложение 111444
У вас якісь неправильні бджоли (С).
Інвертуючий і неінвертуючий підсилювачі відрізняються за Ку на одиницю, при інших сталих. Інвертуючий, це коли сигнал подається на вхід, позначений як мінус, а вхід, позначений, як плюс, з'єднано з загальним проводом. І навпаки. Якщо не дотримуватись відповідної схемотехнічної конфігураціїї, в залізі на виході отримаєте лише Білий Дим.
 
спесилист фигле. Ты Витамир с ним лучше не спорь. Он лучше всех знает.
1728572861809.png
 
Последнее редактирование:
По симулятору все красиво. На практике-не соответствует. Искажений ноль- не правда, слышна грязь без приборов. Ку=3, на деле еле-еле 2.
Могу вам сказать только одно - пользуйтесь симулятором внимательно и освойте его функционал более полно. Например AC анализ через верхнее общее меню, а не эти вот встроенные приборчики для малограмотных. Тогда и больше трех нулей искажений увидеть сможете, и спектры снять, и многое другое. Хотя Мультисим и не самая лучшая софтина, мягко говоря.
Ну и не забывайте задумываться, если вдруг встречаются странные результаты. У вас вот явно косяковая схема и непонятно как она у вас в симуляторе работает, а вы из-за нее тут сретесь. Право слово, она того не стоит. Судите сами: опер, за ним повторитель, инвертирующего каскада нет, а вы возвращаете сигнал на неинвертирующий вход. Где здесь у вас ООС?
В посте, где вы входы меняли местами, смотрим на картинке: источник сигнала 1В амплитудного, мультиметр показывает 3D и вы делаете вывод, что Ку=3. Но Осциллограф с 5В/дел вам как бы намекает, что вольтметр вам чего-то недоговаривает. А именно, что показывает действующее значение, а не амплитудное и такая математика тут не катит. Прикидочно, 3В*1.41=4.23В - похоже на правду и показания осциллографа. Тогда каков же Ку схемы? Короче, все там у вас какое-то подозрительное и веры нет результатам такого моделирования. Попробуйте с другим опером, может модель инвалидная какая-то, даже не знаю что тут еще посоветовать вот так с ходу.

LM4562 по даташиту вроде как устойчива при единичном петлевом усилении, зачем тут RC на входе, если при необходимости правильно подобранный номинал в делителе ООС решит вопрос с устойчивостью, в случае чего.
 
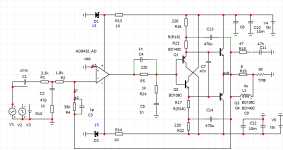
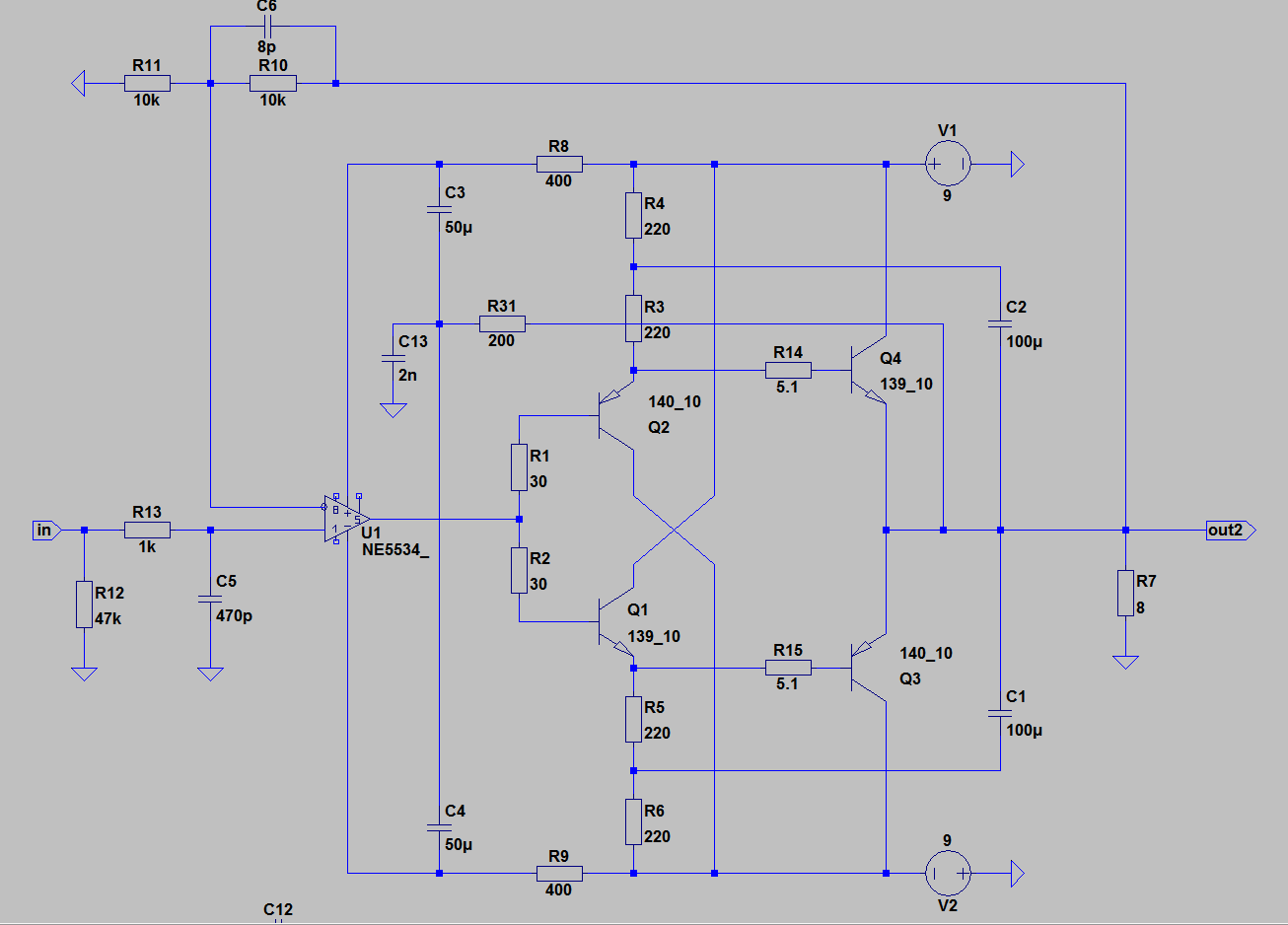
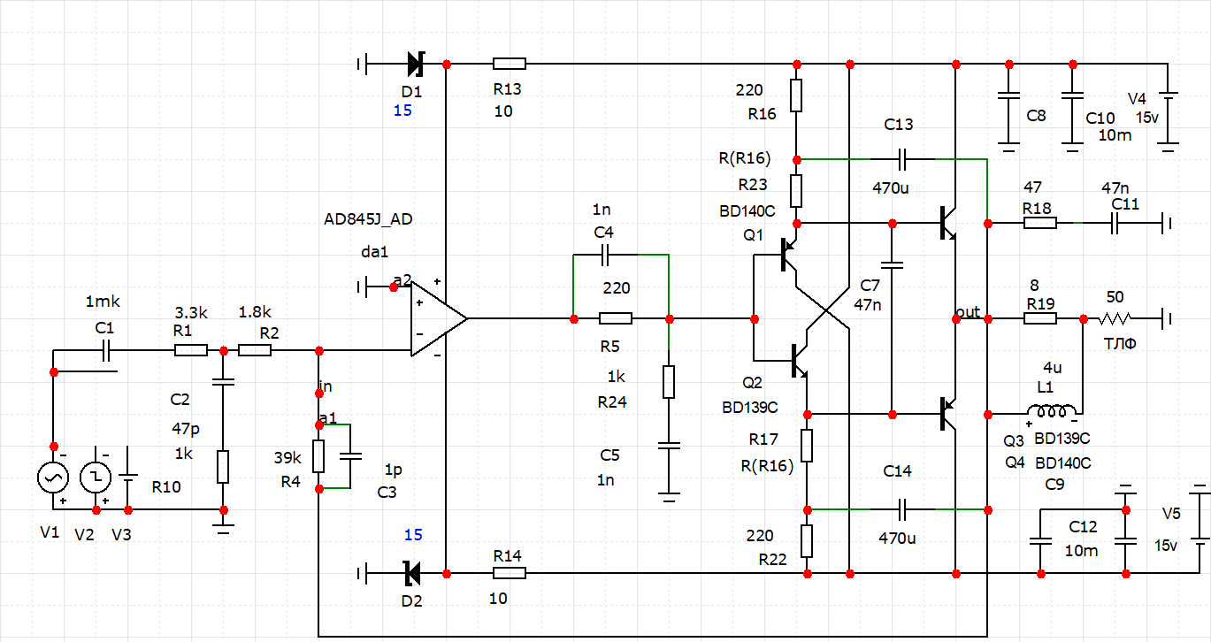
ЛМ4562 в капе нет , использовал АД845. С лм-кой лишь С3 возможно иной номинал будет. Модели транзюков от Кордеса. Модель оу полная. Ввел коррекцию.Чувствительность при номиналке 1.6вольта. Ограничение симметричное. Кг порядка 0.002% на 20кгц. Стабилитроны выполняют роль защиты от перенапряжения операционного усилителя.Ныне они весьма дороги. Есть вопрос по ВК. Рассеиваемая мощность на первой паре в 2.2 раза меньше мощности на выходной паре. Может КТ940/КТ9115 первыми использовать? Резисторы тогда по 470 ом вместо 220
 

Вложения

  • На доступных деталях  тлф.PNG
    На доступных деталях тлф.PNG
    69.9 KB · Просмотры: 183
  • На доступных деталях  тлф обр.PNG
    На доступных деталях тлф обр.PNG
    23.1 KB · Просмотры: 182
Последнее редактирование:
ЛМ4562 в капе нет , использовал АД845. С лм-кой лишь С3 возможно иной номинал будет. Модели транзюков от Кордеса. Модель оу полная. Ввел коррекцию.Чувствительность при номиналке 1.6вольта. Ограничение симметричное. Кг порядка 0.002% на 20кгц. Стабилитроны выполняют роль защиты от перенапряжения операционного усилителя.Ныне они весьма дороги. Есть вопрос по ВК. Рассеиваемая мощность на первой паре в 2.2 раза меньше мощности на выходной паре. Может КТ940/КТ9115 первыми использовать? Резисторы тогда по 470 ом вместо 220
Васильев. А вот гляди что у меня получилось:
1728603440619.png
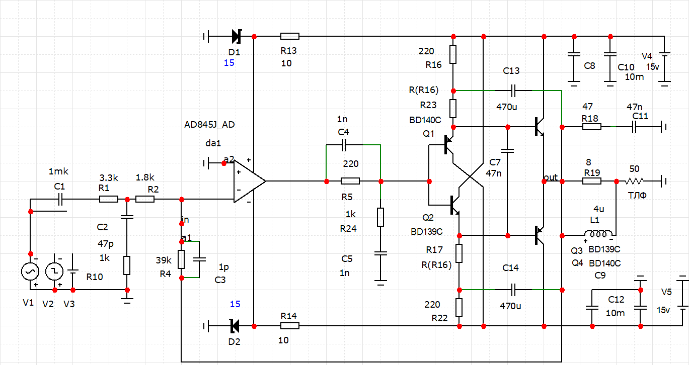
Ввел слежение. А ты кстати не увидел? Там Кузнечик от +-9 вольт питает. Ну да пофиг. По итогу. ИМД с ОУ 5534 грошовым получились примерно -110дБ при размахе 4 вольта.
Для сравнения клип С и без слежения, угадай где какой?))))
1728603515827.png
Нахрена вы оба в такую простую схему столько коррекции пихаете- для меня велика загадка есть.) Хватило 1 кондёра в оос и 1 кондёра для коррекции слежения. Всё.
 
Васильев. А вот гляди что у меня получилось:
Посмотреть вложение 111480
Ввел слежение. А ты кстати не увидел? Там Кузнечик от +-9 вольт питает. Ну да пофиг. По итогу. ИМД с ОУ 5534 грошовым получились примерно -110дБ при размахе 4 вольта.
Для сравнения клип С и без слежения, угадай где какой?))))
Посмотреть вложение 111481
Нахрена вы оба в такую простую схему столько коррекции пихаете- для меня велика загадка есть.) Хватило 1 кондёра в оос и 1 кондёра для коррекции слежения. Всё.
Просто спад ачх с оос сделал пониже мегагерца и все. А клип при питании +/-10 вольт таков. ИМД и АС анализ
 

Вложения

  • На доступных деталях простой   тлф клип.PNG
    На доступных деталях простой тлф клип.PNG
    23.6 KB · Просмотры: 103
  • На доступных деталях простой   тлф АС.PNG
    На доступных деталях простой тлф АС.PNG
    66.6 KB · Просмотры: 102
  • На доступных деталях простой   тлф имд.PNG
    На доступных деталях простой тлф имд.PNG
    79 KB · Просмотры: 108
Последнее редактирование:
Есть вопрос по ВК. Рассеиваемая мощность на первой паре в 2.2 раза меньше мощности на выходной паре. Может КТ940/КТ9115 первыми использовать? Резисторы тогда по 470 ом вместо 220
Даймонд баффер підступна схема ;) . Найпростіше забезпечити її термостабільність з двома парами однакових транзисторів в однакових електричних і температурних режимах. Якщо транзистори різні, термостабільність буде забеспечена тільки у випадку, коли режимні струми пар пропорційні площам їх колекторних переходів. Без досить кропіткої лабораторної роботи не обійтись.Та, цей випадок наводить не роздуми про недоцільність навіть пропонувати такий варіант.
 
Последнее редактирование:
При +/-10 вольтах и токе покоя 20-30ма заморачиваться термостабильностью пустое дело
 
Запитал от двуполярного БП +- 12 вольт. Грязь осталась. Не в емкости конденсаторов дело.
 
Осциллограммы снимайте и режимные токи уточняйте, вслепую можно долго тыкаться.
 
В идеале вот такое устройство хотелось БЫ получить. Кроме качества звука в нем все есть) Питание от аккумулятора (прощай грязная электросеть), компактность, возможность слушать через АС или высокоомные наушники (300 Ом). Симпатичный внешний вид-подсветка транзисторов)
JZsJhtadNzI.jpg
 
1. А если прочитать тему полностью?
2. Инициатор, тов. из Латвии - нюхач звукач. Паять начал одновременно с МАИ, 1960 vs 1957.
3. Имею бифилярное расстройство от (достоверность)&(мелкое).

PS. Самому не нравится - ойли 150 ойро...
 
Могу вам сказать только одно - пользуйтесь симулятором внимательно и освойте его функционал более полно. Например AC анализ через верхнее общее меню, а не эти вот встроенные приборчики для малограмотных. Тогда и больше трех нулей искажений увидеть сможете, и спектры снять, и многое другое. Хотя Мультисим и не самая лучшая софтина, мягко говоря.
Ну и не забывайте задумываться, если вдруг встречаются странные результаты. У вас вот явно косяковая схема и непонятно как она у вас в симуляторе работает, а вы из-за нее тут сретесь. Право слово, она того не стоит. Судите сами: опер, за ним повторитель, инвертирующего каскада нет, а вы возвращаете сигнал на неинвертирующий вход. Где здесь у вас ООС?
В посте, где вы входы меняли местами, смотрим на картинке: источник сигнала 1В амплитудного, мультиметр показывает 3D и вы делаете вывод, что Ку=3. Но Осциллограф с 5В/дел вам как бы намекает, что вольтметр вам чего-то недоговаривает. А именно, что показывает действующее значение, а не амплитудное и такая математика тут не катит. Прикидочно, 3В*1.41=4.23В - похоже на правду и показания осциллографа. Тогда каков же Ку схемы? Короче, все там у вас какое-то подозрительное и веры нет результатам такого моделирования. Попробуйте с другим опером, может модель инвалидная какая-то, даже не знаю что тут еще посоветовать вот так с ходу.

LM4562 по даташиту вроде как устойчива при единичном петлевом усилении, зачем тут RC на входе, если при необходимости правильно подобранный номинал в делителе ООС решит вопрос с устойчивостью, в случае чего.
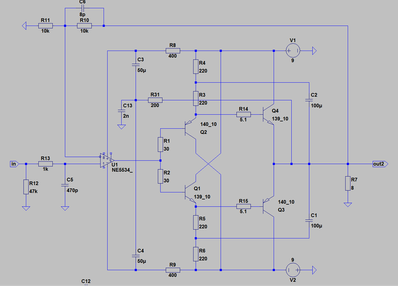
Выходной каскад - это известная схема усилителя Агеева. 574 заменен на импортный ОУ, кт 818/19 на 139/140. А вы убедительно рассуждаете о косяковой схеме....
02.jpg
 
Выходной каскад - это известная схема усилителя Агеева. 574 заменен на импортный ОУ, кт 818/19 на 139/140. А вы убедительно рассуждаете о косяковой схеме....
Вы такие молодцы с KSV, так резво минусы раздаете... А голову включить?
Намеков вы не понимаете, значит скажу напрямую. Вы в симуляторе на какой вход подали сигнал обратной связи? И что у вас в итоге получилось? ПОС? Агеев вас так учил включать разве? Нет, не Агеев, у него все включено правильно.
Дальше думайте сами, рассуждайте...
 
ещё смотрю как бедную 574уд1 нагрузил Агеев, конскими 918/919
если интересно, прикрепите симуляцию, у меня есть хорошие модели транзисторов, может соберем получше.
И R10, С9 настраивать надо, в железе точно.
Дон Хуан плохого не пожелает https://eandc.ru/pdf/mikroskhema/574ud1.pdf
 

Статистика форума

Темы
3,312
Сообщения
264,455
Пользователи
2,551
Новый пользователь
Александр Н.
Назад
Сверху Снизу