Основы ламповой схемотехники для начинающих

  • Автор темы Автор темы OLD
  • Дата начала Дата начала
6ж1п и 6ж5п использовал, хороший звук, между собой похожи звуком. И параметры удобные — ток средний, анодное большое как 6н9с не требует, усиление не самое маленькое.
 
6Ж1П, 6Ж2П, 6Ж3П и 6Ж5П неплохо в ТРИОДЕ, меняются перетыком, у всех Ку~30
6Н6П можно на одной в параллель сделать УНЧ на 2 вт
EL84 и наша 6П14П - тоже в УНЧ
 
Юрий, спасибо за ответ. А если всёже добавлять темброблок совместно с 6Ж...? Я понимаю, что он ослабит выходной сигнал, который я думал усилить вторым каскадом. Как согласовать?
Оконечник у меня на микросхемах LM1875. Делать полностью ламповый пока планов нет. Да и достаточных знаний тоже.
 
Ежли взять темброблок, могущий без буфера работать на входное сопротивление LMки, а на вход его сделать спарку из каких-нибудь 6Ж5П в триоде, то как бы вполне складывается .
другое дело,, готовых таких схем точно нет, и сразу вопрос: кто делать будет?
 
Проще некуда, рис 7,8
 

Вложения

  • LM1875_002.png
    LM1875_002.png
    45 KB · Просмотры: 309
  • 1-99_016_.jpg
    1-99_016_.jpg
    225.5 KB · Просмотры: 371
лм1875 допускает на входе 47 ком
 
Спасибо за ответ. Темброблок я делал к своему макету на 6Н3П. Работал неплохо. Сильно просаживал сигнал. Но это еще наверное из-за низкоомных переменных резисторов. Пока у меня нет возможности купить на 1М от слова совсем. Обстоятельства. Надеюсь они когда-то закончатся и такая возможность вновь появится. Исходя из этого принимаю решение или догадываюсь о том, что нужно делать второй каскад. Отсюда возник вопрос о согласовании.
Предложенные схемы темброблоков, судя по графикам, могут только добавлять низкие и высокие частоты. Но иногда бывает, что нужно и убрать. Например, частенько запись с избытком низких.
Схема по которой делал оконечник, во вложении. Только без регулятора громкости.
 

Вложения

  • Ñõåìà.jpg
    Ñõåìà.jpg
    74.1 KB · Просмотры: 221
Спасибо за ответ. Темброблок я делал к своему макету на 6Н3П. Работал неплохо. Сильно просаживал сигнал. Но это еще наверное из-за низкоомных переменных резисторов. Пока у меня нет возможности купить на 1М от слова совсем. Обстоятельства. Надеюсь они когда-то закончатся и такая возможность вновь появится. Исходя из этого принимаю решение или догадываюсь о том, что нужно делать второй каскад. Отсюда возник вопрос о согласовании.
Предложенные схемы темброблоков, судя по графикам, могут только добавлять низкие и высокие частоты. Но иногда бывает, что нужно и убрать. Например, частенько запись с избытком низких.
Схема по которой делал оконечник, во вложении. Только без регулятора громкости.
темброблок и добавляет и убавляет нужные частоты. Если обычный Баксандалл имеется в виду
Ежели LMка работает с 47 ком по входу, то на регуляторах тембра навскидку на 10-20 ком вполне можно спаять такое. И спарку на входе.
Повторю. Готовых нет, надо макетить, мне некогда, а кому оно ещё надо.....

вот поэтому я в свои и вцепился. Там хотя бы намек на звук, который я хочу слышать.
И не надо папе нос крутить темброблоками.
Там другая проблема с большой буквы Ж: регулируются не те частоты, на которых засада. И сделать ничего нельзя. Крутишь как баран, без особого толка.
 
Последнее редактирование:
В журналах Радио были люди , заметившие неважное звучание транзисторных усилителей тех лет именно на средине. И оно , это звучание, не исправляется темброблоками, а в нулевом их положении звук пакостнее всего. Что и порождает желание накрутить крайние частоты и замазать эту пакость. Зато нормальная схема звучит сразу, не требуя костылей, на всех уровнях громкости.
1875 как раз не тот случай, она более-менее чисто играет. А в чем проблема вкрутить тембры в обратную связь LM-ки? Японцы, не брезговали таким образом внедрять темброблок в усилитель мощности.
 
Последнее редактирование:
Спасибо за ответ. Темброблок я делал к своему макету на 6Н3П. Работал неплохо. Сильно просаживал сигнал. Но это еще наверное из-за низкоомных переменных резисторов. Пока у меня нет возможности купить на 1М от слова совсем. Обстоятельства. Надеюсь они когда-то закончатся и такая возможность вновь появится. Исходя из этого принимаю решение или догадываюсь о том, что нужно делать второй каскад. Отсюда возник вопрос о согласовании.
Предложенные схемы темброблоков, судя по графикам, могут только добавлять низкие и высокие частоты. Но иногда бывает, что нужно и убрать. Например, частенько запись с избытком низких.
Схема по которой делал оконечник, во вложении. Только без регулятора громкости.
Делал иначе. Регулятор уровня на входе лампового каскада, на выходе лампы через емкость - делитель напряжения, доводит выходной сигнал до оптимального для микросхемы. Там было 47ком сверху и 1 ком внизу. Сигнал в обход лампы и через лампу был одного уровня. Переключалось волшебным тумблером. И лампа работала без напряга и с красивым звуком .звали её 6с7бв.
 
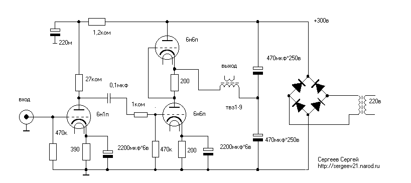
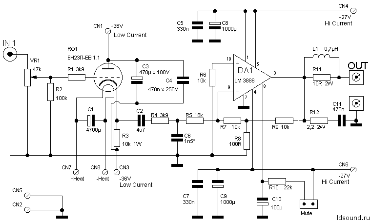
Еще в 2007г на работе сделал на LM3886 производства National Semiconductors, не было еще всякого китая, сейчас говорят есть неплохие. По схеме усилитель Corsair, примерно так, лампа 6н27п, есс86. На входе сделать тембры по Шихатову, и готово, Lincor_nobox@inbox.ru
hybridS_001-ldsound.ru-1.png

Можно и 6н23п и питание вольт 150-250
 
Последнее редактирование модератором:
Сегодня попробовал схемы с 6Н2П и 6Н1П.
Вы оказались правы - что-то у 6Н2П со звуком не то. Вроде и бас жесткий, и верх неплохой, а что-то не то. Еще у нее внутренние шумы страшные и фон у нее мне не удалось убрать до конца. А может это все из-за неправильно выбранного режима работы. Я не знаю. Ведь на графики никто так и не смотрел.
6Н1П порадовала гораздо больше. Вот просто всё классно. Из минусов: микрофонный эффект (хотя и несильный, можно на него закрыть глаза), бОльший нагрев.
Завтра попробую еще 6Н3П по-другому запитать. Первые опыты были с умножителем. Обмотка на ~40В через умножитель получалось около 170В. Сейчас нашел трансформатор гальванической развязки, домотал на него две накальные обмотки (сделал чуть с запасом - ~6,7В). После электронного дросселя примерно 270-280В анодного.
 
Вы оказались правы - что-то у 6Н2П со звуком не то.
Хотим звук старой ламповой радиолы - ставим 6н2п, в схеме с ООС и ностальгируем до посинения. Кстати, если бы я вздумал делать темброблок, то сделал бы его на 6н6п.
 
Последнее редактирование:
Вот такие надо 6н3п-Е, их еще можно
 

Вложения

  • IMG_1972.jpg
    IMG_1972.jpg
    238.6 KB · Просмотры: 215
На 6н6п лучше помогучей, вых. каскады, УНЧ. Темброблок хоть 6ж1п-6ж5п, 6н1п, 6н3п...
 
Сегодня попробовал схемы с 6Н2П и 6Н1П.
Вы оказались правы - что-то у 6Н2П со звуком не то. Вроде и бас жесткий, и верх неплохой, а что-то не то. Еще у нее внутренние шумы страшные и фон у нее мне не удалось убрать до конца. А может это все из-за неправильно выбранного режима работы. Я не знаю. Ведь на графики никто так и не смотрел.
6Н1П порадовала гораздо больше. Вот просто всё классно. Из минусов: микрофонный эффект (хотя и несильный, можно на него закрыть глаза), бОльший нагрев.
Завтра попробую еще 6Н3П по-другому запитать. Первые опыты были с умножителем. Обмотка на ~40В через умножитель получалось около 170В. Сейчас нашел трансформатор гальванической развязки, домотал на него две накальные обмотки (сделал чуть с запасом - ~6,7В). После электронного дросселя примерно 270-280В анодного.
Режим лампы мало сказывается на гадком звуке лампы, не верьте в сказки про доли вольта и ползания по ВАХам в поисках точки счастья. Считалки по картинке нужны для достижения максимального размаха.
 
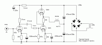
Можно от Сергеева
 

Вложения

  • tr.gif
    tr.gif
    7.4 KB · Просмотры: 312
  • trtel.gif
    trtel.gif
    6.9 KB · Просмотры: 340
Как дядька мой говорил, забодай меня комар...
 
Кстати, то, что он споткнулся на (якобы) МР3-файле, а триодник его сожрал не заметив - всё наоборот, бокемон _правильнее_ .
К слову.
Ему бы лампу толще и длиннее.


Насколько помницо, ТХ (Томми Харьковский) уважал делать SE-выходники на 0.2Тл.
У этого тора, наверно, 0.05Тл. Почти шутка.
Некий Роман-с-Мертвого_Моря делает на 0.9Тл, чё, лохи берут.
Компашка собралась, Томми Харьковский, Рома Хайфайский( с Хайфы) и Василий Картовский-Ростовский.
 
Ну и родитель - Олег Ярославский.
Саша Челяба...
Дима Питерский...
Юра Свердловский...

Кого запамятовал - записывайтесь.
Саша Ростовский...

"Помогите! Фулюганы транзисторов лишают!"

PS. И не только... Заглянул с ревизией на склад онано-торов - что-то картинка подозрительно не та... Возможно, прерываются "цепочки поставок". Напр., контейнеры из Кидая. Что печально.
И навевают мысли о SE 6п15п-триод и 6ж43п-УЛ.
Дядь Вась, пишите мемуары "Моя жизнь в мыслях"
 
2а3 и 6с4с, другого включения не получается
 
А я однолампик на 6п15п слушаю который год, всего хватает
 
Режим лампы мало сказывается на гадком звуке лампы, не верьте в сказки про доли вольта и ползания по ВАХам в поисках точки счастья. Считалки по картинке нужны для достижения максимального размаха.
Понял. Спасибо. Буду осваивать комплекс Шмелева. Попробую настроить
 
Вот такие надо 6н3п-Е, их еще можно
Лампы мне достались от отца. Еще с его юности. Поди их разбери с какой они приставкой). Пока купить что-то конкретное не представляется возможности. Ситуация.

Навеяло шутливые мысли типа : Задумал купить туфли. Начну с литературы по производству обуви. :)
:) А почему бы и нет. Зато после прочтения знаешь на что обращать внимание при выборе. Теорию никто не отменял
 

Статистика форума

Темы
3,301
Сообщения
262,875
Пользователи
2,544
Новый пользователь
vlad'mir
Назад
Сверху Снизу